Characterization of Prunus Necrotic Ringspot Virus and Cherry Virus A Infecting Myrobalan Rootstock
Abstract
1. Introduction
2. Materials and Methods
2.1. Plant Material and ELISA
2.2. Sample Preparation and HTS
2.3. Genome Characterization of PNRSV and CVA
2.4. Biological Assay and RT-PCR
2.5. Recombination Analysis
2.6. Phylogenetic and Sequence Demarcation Analyses
3. Results
3.1. Genome Organization of PNRSV and CVA
3.2. Recombination Analysis
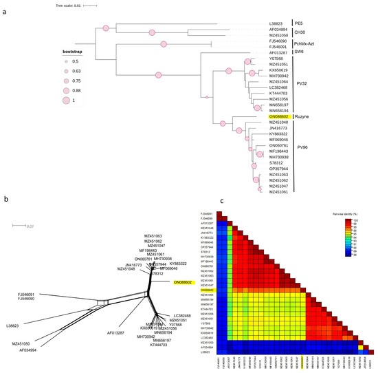
3.3. Phylogenetic Analysis and Sequence Demarcation
3.4. Variability of PNRSV Isolates
3.5. Biological Assay
4. Discussion
Supplementary Materials
Author Contributions
Funding
Institutional Review Board Statement
Informed Consent Statement
Data Availability Statement
Conflicts of Interest
References
- Přibylová, J.; Lenz, O.; Fránová, J.; Koloniuk, I.; Špak, J. Comparison of the Incidence of Viruses within Germplasm, Orchards and Wild Cherry Trees in the Czech Republic. Ann. Appl. Biol. 2020, 176, 138–146. [Google Scholar] [CrossRef]
- Pallas, V.; Aparicio, F.; Herranz, M.C.; Sanchez-Navarro, J.A.; Scott, S.W. The Molecular Biology of Ilarviruses. In Advances in Virus Research; Elsevier Inc.: Amsterdam, The Netherlands, 2013; Volume 87, pp. 139–181. ISBN 9780124076983. [Google Scholar]
- Glasa, M.; Betinová, E.; Kúdela, O.; Šubr, Z. Biological and Molecular Characterization of Prunus Necrotic Ringspot Virus Iolates and Possible Approaches to Their Phylogenetic Typing. Ann. Appl. Biol. 2002, 140, 279–283. [Google Scholar] [CrossRef]
- Boulila, M. Putative Recombination Events and Evolutionary History of Five Economically Important Viruses of Fruit Trees Based on Coat Protein-Encoding Gene Sequence Analysis. Biochem. Genet. 2010, 48, 357–375. [Google Scholar] [CrossRef] [PubMed]
- Song, S.; Sun, P.-P.; Chen, Y.-H.; Ma, Q.; Wang, X.-Y.; Zhao, M.-M.; Li, Z.-N. Complete Genome Sequences of Five Prunus Necrotic Ringspot Virus Isolates from Inner Mongolia of China and Comparison to Other PNRSV Isolates around the World. J. Plant Pathol. 2019, 101, 1047–1054. [Google Scholar] [CrossRef]
- Karešová, R.; Navrátil, M.; Pluhař, Z.; Paprštein, F. First Results from Using the ELISA Method for Detection of Prunus Necrotic Ringspot Virus in Sweet Cherry, Sour Cherry and Plums. Hortic. Sci. 1986, 3, 169–176. [Google Scholar]
- Kryczynski, S.; Szyndel, M.S.; Stawiszynska, A.; Piskorek, W. The Rate and the Way of Prunus Necrotic Ringspot Virus Spread in Sour Cherry Orchard and in the Rootstock Production. Acta Hortic. 1992, 309, 105–110. [Google Scholar] [CrossRef]
- Barba, M.; Pasquini, G.; Quacquarelli, A. Roles of Seeds in the Epidemiology of Two Almond Viruses. Acta Hortic. 1986, 193, 127–130. [Google Scholar] [CrossRef]
- Nyland, G.; Gilmer, R.M.; Moore, J.D. “Prunus” Ringspot Group. In Virus Diseases and Noninfectious Disorders of Stone Fruits in North America; Agriculture Handbook No. 437; USDA: Washington, DC, USA, 1976. [Google Scholar]
- Wells, J.M.; Kirkpatrick, H.C. Symptomatology and Incidence of Prunus Necrotic Ringspot Virus in Peach Orchards in Georgia. Plant Dis. 1986, 70, 444–447. [Google Scholar] [CrossRef]
- Jelkmann, W. Cherry Virus A: CDNA Cloning of DsRNA, Nucleotide Sequence Analysis and Serology Reveal a New Plant Capillovirus in Sweet Cherry. J. Gen. Virol. 1995, 76, 2015–2024. [Google Scholar] [CrossRef] [PubMed]
- Gao, R.; Li, S.; Lu, M. Complete Nucleotide Sequences of Two Isolates of Cherry Virus A from Sweet Cherry in China. J. Integr. Agric. 2016, 15, 1667–1671. [Google Scholar] [CrossRef]
- Grimová, L.; Zouhar, M.; Ryšánek, P.; Drabešová, J.; Mazáková, J.; Paprštein, F. First Occurence of Cherry Virus A (CVA) in the Czech Republic. Jul.-Kühn-Arch. 2010, 427, 2009–2011. [Google Scholar]
- Kesanakurti, P.; Belton, M.; Saeed, H.; Rast, H.; Boyes, I.; Rott, M. Comparative Analysis of Cherry Virus A Genome Sequences Assembled from Deep Sequencing Data. Arch. Virol. 2017, 162, 2821–2828. [Google Scholar] [CrossRef]
- Marais, A.; Svanella-Dumas, L.; Barone, M.; Gentit, P.; Faure, C.; Charlot, G.; Ragozzino, A.; Candresse, T. Development of a Polyvalent RT-PCR Detection Assay Covering the Genetic Diversity of Cherry Capillovirus A. Plant Pathol. 2012, 61, 195–204. [Google Scholar] [CrossRef]
- Gao, R.; Xu, Y.; Candresse, T.; He, Z.; Li, S.; Ma, Y.; Lu, M. Further Insight into Genetic Variation and Haplotype Diversity of Cherry Virus A from China. PLoS ONE 2017, 12, e0186273. [Google Scholar] [CrossRef] [PubMed]
- Polák, J.; Komínek, P. Evaluation of Rootstocks of Stone Fruits for Resistance to Natural Plum Pox Virus Infection. Can. J. Plant Pathol. 2014, 36, 116–120. [Google Scholar] [CrossRef]
- Komínek, P.; Massart, S.; Pham, K.; van Leeuwen, P.; Komínková, M. Characterisation of a Novel Virus Infecting Orchids of the Genus Pleione. Virus Res. 2019, 261, 56–59. [Google Scholar] [CrossRef] [PubMed]
- Alzohairy, A.M. BioEdit: An Important Software for Molecular Biology. GERF Bull. Biosci. 2011, 2, 60–61. [Google Scholar]
- Katoh, K.; Rozewicki, J.; Yamada, K.D. MAFFT Online Service: Multiple Sequence Alignment, Interactive Sequence Choice and Visualization. Brief. Bioinform. 2018, 20, 1160–1166. [Google Scholar] [CrossRef] [PubMed]
- Abascal, F.; Zardoya, R.; Telford, M.J. TranslatorX: Multiple Alignment of Nucleotide Sequences Guided by Amino Acid Translations. Nucleic Acids Res. 2010, 38, W7–W13. [Google Scholar] [CrossRef]
- Martin, D.P.; Murrell, B.; Golden, M.; Khoosal, A.; Muhire, B. RDP4: Detection and Analysis of Recombination Patterns in Virus Genomes. Virus Evol. 2015, 1, vev003. [Google Scholar] [CrossRef] [PubMed]
- Kumar, S.; Stecher, G.; Li, M.; Knyaz, C.; Tamura, K. MEGA X: Molecular Evolutionary Genetics Analysis across Computing Platforms. Mol. Biol. Evol. 2018, 35, 1547–1549. [Google Scholar] [CrossRef] [PubMed]
- Muhire, B.M.; Varsani, A.; Martin, D.P. SDT: A Virus Classification Tool Based on Pairwise Sequence Alignment and Identity Calculation. PLoS ONE 2014, 9, e108277. [Google Scholar] [CrossRef]
- Huson, D.H.; Bryant, D. Application of Phylogenetic Networks in Evolutionary Studies. Mol. Biol. Evol. 2006, 23, 254–267. [Google Scholar] [CrossRef] [PubMed]
- Zong, X.; Wang, W.; Wei, H.; Wang, J.; Yan, X.; Hammond, R.W.; Liu, Q. Incidence of Sweet Cherry Viruses in Shandong Province, China and a Case Study on Multiple Infection with Five Viruses. J. Plant Pathol. 2015, 97, 61–68. [Google Scholar] [CrossRef]
- Sokhandan-Bashir, N.; Kashiha, Z.; Koolivand, D.; Eini, O. Detection and Phylogenetic Analysis of Prunus Necrotic Ringspot Virus Isolates from Stone Fruits in Iran. J. Plant Pathol. 2017, 99, 723–729. [Google Scholar]
- Suchá, J.; Svobodová, L. Incidence of Prune Dwarf Virus and Prunus Necrotic Ring Spot Virus in Orchards of Sweet and Sour Cherry in the Czech Republic. Hortic. Sci. 2010, 37, 118–120. [Google Scholar] [CrossRef]
- Polák, J. Viruses of Blackthorn and Road-Bordering Trees of Plum, Myrobalan, Sweet and Sour Cherries in the Czech Republic. Plant Prot. Sci. 2007, 43, 1–4. [Google Scholar] [CrossRef]
- Pallas, V.; Aparicio, F.; Herranz, M.C.; Amari, K.; Sanchez-Pina, M.A.; Myrta, A.; Sanchez-Navarro, J.A. Ilarviruses of Prunus Spp.: A Continued Concern for Fruit Trees. Phytopathology 2012, 102, 1108–1120. [Google Scholar] [CrossRef] [PubMed]
- Strecker, T.; Maisa, A.; Daffis, S.; Eichler, R.; Lenz, O.; Garten, W. The Role of Myristoylation in the Membrane Association of the Lassa Virus Matrix Protein Z. Virol. J. 2006, 3, 93. [Google Scholar] [CrossRef]
- Resh, M.D. Fatty Acylation of Proteins: New Insights into Membrane Targeting of Myristoylated and Palmitoylated Proteins. Biochim. Biophys. Acta 1999, 1451, 1–16. [Google Scholar] [CrossRef]
- Cui, H.; Hong, N.; Wang, G.; Wang, A. Genomic Segments RNA1 and RNA2 of Prunus Necrotic Ringspot Virus Codetermine Viral Pathogenicity to Adapt to Alternating Natural Prunus Hosts. Mol. Plant-Microbe Interact. 2013, 26, 515–527. [Google Scholar] [CrossRef] [PubMed]
- Shapka, N.; Stork, J.; Nagy, P.D. Phosphorylation of the P33 Replication Protein of Cucumber Necrosis Tombusvirus Adjacent to the RNA Binding Site Affects Viral RNA Replication. Virology 2005, 343, 65–78. [Google Scholar] [CrossRef] [PubMed]
- Kim, S.H.; Palukaitis, P.; Park, Y.I. Phosphorylation of Cucumber Mosaic Virus RNA Polymerase 2a Protein Inhibits Formation of Replicase Complex. EMBO J. 2002, 21, 2292–2300. [Google Scholar] [CrossRef] [PubMed]
- Noorani, M.S.; Baig, M.S.; Khan, J.A.; Pravej, A. Whole Genome Characterization and Diagnostics of Prunus Necrotic Ringspot Virus (PNRSV) Infecting Apricot in India. Sci. Rep. 2023, 13, 4393. [Google Scholar] [CrossRef] [PubMed]
- Kinoti, W.M.; Constable, F.E.; Nancarrow, N.; Plummer, K.M.; Rodoni, B. Analysis of Intra-Host Genetic Diversity of Prunus Necrotic Ringspot Virus (PNRSV) Using Amplicon next Generation Sequencing. PLoS ONE 2017, 12, e0179284. [Google Scholar] [CrossRef]
- García-Arenal, F.; Fraile, A.; Malpica, J.M. Variation and Evolution of Plant Virus Populations. Int. Microbiol. 2003, 6, 225–232. [Google Scholar] [CrossRef] [PubMed]
- Morilla, G.; Krenz, B.; Jeske, H.; Bejarano, E.R.; Wege, C. Tête à Tête of Tomato Yellow Leaf Curl Virus and Tomato Yellow Leaf Curl Sardinia Virus in Single Nuclei. J. Virol. 2004, 78, 10715–10723. [Google Scholar] [CrossRef]







| PNRSV | ||||
|---|---|---|---|---|
| RNA1 | RNA2 | RNA3 | ||
| Accession number | ON088600 | ON088601 | ON088602 | |
| Size (nt) | 3332 | 2591 | 1944 | |
| GC content (%) | 45.4 | 41.7 | 46.8 | |
| 5′ and 3′ UTR (nt) | 29 and 164 | 26 and 164 | 174 and 169 | |
| Start-stop codon (position) | 30–3167 | 27–2426 | 175–1026 | 1101–1775 |
| Protein size amino acid (aa) | 1045 | 799 | 283 | 224 |
| ORFs encoded proteins | P1 | P2 | MP | CP |
| Theoretical Molecular Weight (kDa) | 117.28 | 91.27 | 31.32 | 24.88 |
| Aliphatic index | 84.78 | 83.20 | 89.49 | 86.47 |
| Theoretical isoelectric point (pI) | 7.72 | 5.10 | 6.47 | 9.37 |
| Grand average of hydropathicity (GRAVY) | −0.288 | −0.234 | −0.280 | −0.277 |
| Total number of negatively charged residues (Asp + Glu) | 135 | 115 | 38 | 20 |
| Total number of positively charged residues (Arg + Lys) | 137 | 81 | 37 | 27 |
| Gene | Position in Genome | Position in Protein | Czech Isolate | Clade I | Clade II-2 | |||
|---|---|---|---|---|---|---|---|---|
| Codon | AA | Codon | AA | Codon | AA | |||
| RNA1 | 316 | 106 | GCG | A | TCG | S | GCG | A |
| 573 | 191 | CAG | E | CAT | D | CAT | D | |
| 890 | 297 | AGA | R | AGA | R | AAG | K | |
| 1285 | 429 | TCA | S | ATA | I | TCA | S | |
| 1291 | 431 | CCG | P | TCG | S | CCG | P | |
| 1304 | 435 | GTA | V | GAA | E | GTA | V | |
| 1306 | 436 | GCA | A | ACT | T | GCA | A | |
| 1349/1351 | 450 | AGT | S | AAT | N | AGT/AGC | S | |
| 1378/1379 | 460 | GTT | V | ACT/ATT/ | I/T | GTT | V | |
| 1409 | 470 | GTT | V | GCT | A | GTT | V | |
| 1983 | 661 | CAG | Q | CAC | H | CAG | Q | |
| 2258 | 753 | AGG | R | AGG | R | AAG | K | |
| 2875 | 959 | TCA | S | ACA | T | TCA/TCT | S | |
| 2902 | 968 | GGT | G | AGT | S | GGT | G | |
| 2995 | 999 | TTG | L | ATG | M | CTG | L | |
| 3100 | 1034 | GCA | A | ACA | T | GCA | A | |
| RNA2 | 25 | 9 | TCA | S | ACA | T | TCA | S |
| 104 | 35 | TTT | F | TCT | S | TCT | S | |
| 142 | 48 | ACT | T | GCT | A | ACT | T | |
| 179 | 60 | ATG | M | ACG | T | ACG | T | |
| 373 | 125 | ATG | M | CTG | L | ATG | M | |
| 378 | 126 | GAA | E | GAG | E | GAC | D | |
| 388 | 130 | TTC | F | GTC | V | TTC/TTT | F | |
| 409 | 137 | GTG | V | TTG | L | GTG | V | |
| 451 | 151 | ATG | M | ATG | M | GTG | V | |
| 511 | 171 | CCT | P | TTT | F | CCT | P | |
| 523 | 175 | ATC | I | GTC | V | ATC | I | |
| 553 | 185 | GTA | V | ATA | I | GTA | V | |
| 558 | 186 | GAT | D | GAA/GAG | E | GAT/GAC | D | |
| 658 | 220 | ATT | I | GTT | V | ATT | I | |
| 664 | 222 | TCG | S | GTG | V | TCG | S | |
| 826 | 276 | ATC | I | GTT/GTC | V | ATT | I | |
| 1550 | 517 | AAA | K | AGA | R | AAA | K | |
| 1706 | 569 | CTC | L | CCT | P | CCT | P | |
| 2303 | 768 | AAT | N | AAT | N | AGT | S | |
| 2329 | 777 | GCC | A | ACC | T | GCC | A | |
| 2380 | 794 | TGT | C | CGT | R | TGT | C | |
| Gene | Position in Genome | Position in Protein | Czech Isolate | Other Six Molecular Groups | ||
|---|---|---|---|---|---|---|
| Codon | AA | Codon | AA | |||
| MP | 145 | 49 | GCC | A | ATC/ATT | I |
| CP | 406 | 135 | GCC | A | GAC | D |
Disclaimer/Publisher’s Note: The statements, opinions and data contained in all publications are solely those of the individual author(s) and contributor(s) and not of MDPI and/or the editor(s). MDPI and/or the editor(s) disclaim responsibility for any injury to people or property resulting from any ideas, methods, instructions or products referred to in the content. |
© 2023 by the authors. Licensee MDPI, Basel, Switzerland. This article is an open access article distributed under the terms and conditions of the Creative Commons Attribution (CC BY) license (https://creativecommons.org/licenses/by/4.0/).
Share and Cite
Ben Mansour, K.; Komínek, P.; Komínková, M.; Brožová, J. Characterization of Prunus Necrotic Ringspot Virus and Cherry Virus A Infecting Myrobalan Rootstock. Viruses 2023, 15, 1723. https://doi.org/10.3390/v15081723
Ben Mansour K, Komínek P, Komínková M, Brožová J. Characterization of Prunus Necrotic Ringspot Virus and Cherry Virus A Infecting Myrobalan Rootstock. Viruses. 2023; 15(8):1723. https://doi.org/10.3390/v15081723
Chicago/Turabian StyleBen Mansour, Karima, Petr Komínek, Marcela Komínková, and Jana Brožová. 2023. "Characterization of Prunus Necrotic Ringspot Virus and Cherry Virus A Infecting Myrobalan Rootstock" Viruses 15, no. 8: 1723. https://doi.org/10.3390/v15081723
APA StyleBen Mansour, K., Komínek, P., Komínková, M., & Brožová, J. (2023). Characterization of Prunus Necrotic Ringspot Virus and Cherry Virus A Infecting Myrobalan Rootstock. Viruses, 15(8), 1723. https://doi.org/10.3390/v15081723

