Genomic Surveillance of SARS-CoV-2 Variants That Emerged in South and Southeast Asia during Early 2022
Abstract
1. Introduction
2. Materials and Methods
2.1. Clinical Sample Collection
2.2. RNA Extraction and qRT-PCR Detection
2.3. Library Preparation and Next-Generation Sequencing
2.4. Genome Assembly and Phylogenetic Analysis
2.5. Single-Nucleotide Polymorphism (SNP) Analysis
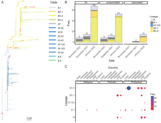
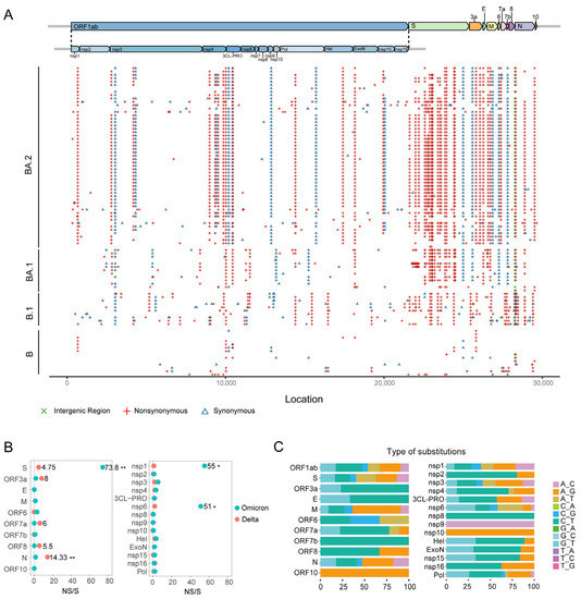
3. Results
3.1. Cohort of COVID-19 Patients in South and Southeast Asia Sampled during Winter from Late 2021 to Early 2022
3.2. Genotyping and Phylogenetic Analyses of SARS-CoV-2
3.3. Genomic Diversity of SARS-CoV-2 Isolates
4. Discussion
5. Conclusions
Supplementary Materials
Author Contributions
Funding
Institutional Review Board Statement
Informed Consent Statement
Data Availability Statement
Acknowledgments
Conflicts of Interest
References
- WHO. WHO Coronavirus Disease (COVID-19) Dashboard; WHO: Geneva, Switzerland, 2022. [Google Scholar]
- Xia, S.; Duan, K.; Zhang, Y.; Zhao, D.; Zhang, H.; Xie, Z.; Li, X.; Peng, C.; Zhang, Y.; Zhang, W.; et al. Effect of an Inactivated Vaccine Against SARS-CoV-2 on Safety and Immunogenicity Outcomes: Interim Analysis of 2 Randomized Clinical Trials. JAMA 2020, 324, 951–960. [Google Scholar] [CrossRef] [PubMed]
- Wang, H.; Zhang, Y.; Huang, B.; Deng, W.; Quan, Y.; Wang, W.; Xu, W.; Zhao, Y.; Li, N.; Zhang, J.; et al. Development of an Inactivated Vaccine Candidate, BBIBP-CorV, with Potent Protection against SARS-CoV-2. Cell 2020, 182, 713–721.e9. [Google Scholar] [CrossRef] [PubMed]
- Bhattacharya, M.; Sharma, A.R.; Dhama, K.; Agoramoorthy, G.; Chakraborty, C. Omicron variant (B.1.1.529) of SARS-CoV-2: Understanding mutations in the genome, S-glycoprotein, and antibody-binding regions. Geroscience 2022, 44, 619–637. [Google Scholar] [CrossRef] [PubMed]
- Tao, K.; Tzou, P.L.; Nouhin, J.; Gupta, R.K.; de Oliveira, T.; Kosakovsky Pond, S.L.; Fera, D.; Shafer, R.W. The biological and clinical significance of emerging SARS-CoV-2 variants. Nat. Rev. Genet 2021, 22, 757–773. [Google Scholar] [CrossRef] [PubMed]
- WHO. Tracking SARS-CoV-2 Variants. 2023. Available online: https://www.who.int/activities/tracking-SARS-CoV-2-variants/ (accessed on 26 January 2023).
- Gadsden, T.; Ford, B.; Angell, B.; Sumarac, B.; de Oliveira Cruz, V.; Wang, H.; Tsilaajav, T.; Jan, S. Health financing policy responses to the COVID-19 pandemic: A review of the first stages in the WHO South-East Asia Region. Health Policy Plan. 2022, 37, 1317–1327. [Google Scholar] [CrossRef] [PubMed]
- Chuang, Y.C.; Tsai, K.N.; Ou, J.J. Pathogenicity and virulence of Hepatitis B virus. Virulence 2022, 13, 258–296. [Google Scholar] [CrossRef] [PubMed]
- Chookajorn, T.; Kochakarn, T.; Wilasang, C.; Kotanan, N.; Modchang, C. Southeast Asia is an emerging hotspot for COVID-19. Nat. Med. 2021, 27, 1495–1496. [Google Scholar] [CrossRef]
- Scudellari, M. How the coronavirus infects cells—And why Delta is so dangerous. Nature 2021, 595, 640–644. [Google Scholar] [CrossRef]
- WHO. Classification of Omicron (B.1.1.529): SARS-CoV-2 Variant of Concern. Available online: https://www.who.int/news/item/26-11-2021-classification-of-omicron-(b.1.1.529)-sars-cov-2-variant-of-concern (accessed on 26 November 2021).
- Espenhain, L.; Funk, T.; Overvad, M.; Edslev, S.M.; Fonager, J.; Ingham, A.C.; Rasmussen, M.; Madsen, S.L.; Espersen, C.H.; Sieber, R.N.; et al. Epidemiological characterisation of the first 785 SARS-CoV-2 Omicron variant cases in Denmark. Euro Surveill. 2021, 26, 2101146. [Google Scholar] [CrossRef] [PubMed]
- Nakamura, T.; Yamada, K.D.; Tomii, K.; Katoh, K. Parallelization of MAFFT for large-scale multiple sequence alignments. Bioinformatics 2018, 34, 2490–2492. [Google Scholar] [CrossRef] [PubMed]
- Nguyen, L.T.; Schmidt, H.A.; von Haeseler, A.; Minh, B.Q. IQ-TREE: A fast and effective stochastic algorithm for estimating maximum-likelihood phylogenies. Mol. Biol. Evol. 2015, 32, 268–274. [Google Scholar] [CrossRef] [PubMed]
- Kalyaanamoorthy, S.; Minh, B.Q.; Wong, T.K.F.; von Haeseler, A.; Jermiin, L.S. ModelFinder: Fast model selection for accurate phylogenetic estimates. Nat. Methods 2017, 14, 587–589. [Google Scholar] [CrossRef] [PubMed]
- Yu, G.; Smith, D.K.; Zhu, H.; Guan, Y.; Lam, T.T.Y.; McInerny, G. ggtree: An r package for visualization and annotation of phylogenetic trees with their covariates and other associated data. Methods Ecol. Evol. 2016, 8, 28–36. [Google Scholar] [CrossRef]
- Turakhia, Y.; Thornlow, B.; Hinrichs, A.S.; De Maio, N.; Gozashti, L.; Lanfear, R.; Haussler, D.; Corbett-Detig, R. Ultrafast Sample placement on Existing tRees (UShER) enables real-time phylogenetics for the SARS-CoV-2 pandemic. Nat. Genet 2021, 53, 809–816. [Google Scholar] [CrossRef] [PubMed]
- Wickham, H. ggplot2: Elegant Graphics for Data Analysis; Springer: New York, NY, USA, 2016. [Google Scholar]
- Li, T.; Yao, H.W.; Liu, D.; Ren, H.G.; Hu, Y.; Kargbo, D.; Teng, Y.; Deng, Y.Q.; Lu, H.J.; Liu, X.; et al. Mapping the clinical outcomes and genetic evolution of Ebola virus in Sierra Leone. JCI Insight 2017, 2, e88333. [Google Scholar] [CrossRef] [PubMed]
- Mistry, P.; Barmania, F.; Mellet, J.; Peta, K.; Strydom, A.; Viljoen, I.M.; James, W.; Gordon, S.; Pepper, M.S. SARS-CoV-2 Variants, Vaccines, and Host Immunity. Front. Immunol. 2021, 12, 809244. [Google Scholar] [CrossRef] [PubMed]
- Thoms, M.; Buschauer, R.; Ameismeier, M.; Koepke, L.; Denk, T.; Hirschenberger, M.; Kratzat, H.; Hayn, M.; Mackens-Kiani, T.; Cheng, J.; et al. Structural basis for translational shutdown and immune evasion by the Nsp1 protein of SARS-CoV-2. Science 2020, 369, 1249–1255. [Google Scholar] [CrossRef] [PubMed]
- Yuan, S.; Peng, L.; Park, J.J.; Hu, Y.; Devarkar, S.C.; Dong, M.B.; Shen, Q.; Wu, S.; Chen, S.; Lomakin, I.B.; et al. Nonstructural Protein 1 of SARS-CoV-2 Is a Potent Pathogenicity Factor Redirecting Host Protein Synthesis Machinery toward Viral RNA. Mol. Cell 2020, 80, 1055–1066.e1056. [Google Scholar] [CrossRef] [PubMed]
- Chen, D.Y.; Chin, C.V.; Kenney, D.; Tavares, A.H.; Khan, N.; Conway, H.L.; Liu, G.; Choudhary, M.C.; Gertje, H.P.; O’Connell, A.K.; et al. Spike and nsp6 are key determinants of SARS-CoV-2 Omicron BA.1 attenuation. Nature 2023, 615, 143–150. [Google Scholar] [CrossRef] [PubMed]



| Strain | ORF | Frequency of SNPs |
|---|---|---|
| Omicron | ORF1ab | G670T (51), C9866T (49), C10029T (63), A10449C (62), C17410T (51), A18163G (56) |
| S | A22578G (55), G22882T (57), A22992G (57), A23013C (57), A23040G (57), A23055G (57), A23063T (53), C23075T (53), C23525T (48), A23854C (61), G23948T (61), A24424T (57), A24469T (54) | |
| ORF3a | C25810T (49), C26060T (51) | |
| E | C26270T (56) | |
| M | A26709G (57) | |
| ORF6 | A27383T (48), C27384T (48) | |
| N | C28311T (60), A29510C (51) | |
| Delta | ORF1ab | C14408T (9), A15451G (10), C16466T (10) |
| S | G22917T (10), A23403G (9), A24410G (10) | |
| ORF3a | C25469T (10) | |
| M | C26767T (9) | |
| ORF7a | C27638T (9), C27752T (10) | |
| N | A28461G (9), A28881C (8), G29402T (10) | |
| All | S | A22995C (58 (Omicron), 10 (Delta)) |
Disclaimer/Publisher’s Note: The statements, opinions and data contained in all publications are solely those of the individual author(s) and contributor(s) and not of MDPI and/or the editor(s). MDPI and/or the editor(s) disclaim responsibility for any injury to people or property resulting from any ideas, methods, instructions or products referred to in the content. |
© 2023 by the authors. Licensee MDPI, Basel, Switzerland. This article is an open access article distributed under the terms and conditions of the Creative Commons Attribution (CC BY) license (https://creativecommons.org/licenses/by/4.0/).
Share and Cite
Yu, Q.; Tong, X.; Zuo, L.; Tao, X.; Xu, Z.; Li, X.; Liu, H.; Guan, W.; Liu, D.; Liu, H.; et al. Genomic Surveillance of SARS-CoV-2 Variants That Emerged in South and Southeast Asia during Early 2022. Viruses 2023, 15, 1355. https://doi.org/10.3390/v15061355
Yu Q, Tong X, Zuo L, Tao X, Xu Z, Li X, Liu H, Guan W, Liu D, Liu H, et al. Genomic Surveillance of SARS-CoV-2 Variants That Emerged in South and Southeast Asia during Early 2022. Viruses. 2023; 15(6):1355. https://doi.org/10.3390/v15061355
Chicago/Turabian StyleYu, Qiong, Xi Tong, Li Zuo, Xinyu Tao, Zhonghui Xu, Xiaocui Li, Haizhou Liu, Wuxiang Guan, Di Liu, Haibin Liu, and et al. 2023. "Genomic Surveillance of SARS-CoV-2 Variants That Emerged in South and Southeast Asia during Early 2022" Viruses 15, no. 6: 1355. https://doi.org/10.3390/v15061355
APA StyleYu, Q., Tong, X., Zuo, L., Tao, X., Xu, Z., Li, X., Liu, H., Guan, W., Liu, D., Liu, H., Huang, F., & Jia, L. (2023). Genomic Surveillance of SARS-CoV-2 Variants That Emerged in South and Southeast Asia during Early 2022. Viruses, 15(6), 1355. https://doi.org/10.3390/v15061355

