A Chronological Study on Grapevine Leafroll-Associated Virus 2 in Australia
Abstract
1. Introduction
2. Materials and Methods
2.1. Grapevine Material
2.2. Total Nucleic Acid Extraction for RT-PCR
2.3. RT-PCR and Sanger Sequencing
2.4. Double-Stranded RNA Extraction
2.5. Library Preparation and RNA Sequencing
2.6. Genome Assembly of Metagenomic Analysis
2.7. Phylogenetic and Genetic Diversity Analysis of the Sequences
2.8. Recombination Analysis
3. Results
3.1. Incidence of GLRaV-2 in Australia
3.2. Detection of GLRaV-2 in Known Varieties
3.3. Symptoms
3.3.1. Leafroll Symptoms
3.3.2. Graft Incompatibility Symptoms (GI)
3.4. Genomic Studies of GLRaV-2
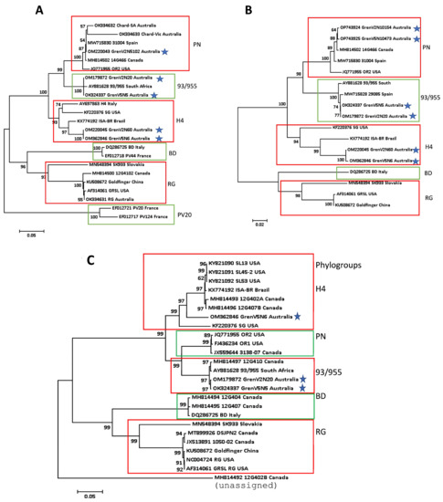
3.4.1. Phylogenetic Analysis
3.4.2. Full Virus Genomic Analysis
3.4.3. Recombination Detection
4. Discussion
Supplementary Materials
Author Contributions
Funding
Institutional Review Board Statement
Informed Consent Statement
Data Availability Statement
Acknowledgments
Conflicts of Interest
References
- Almeida, R.; Daane, K.; Bell, V.; Blaisdell, G.K.; Cooper, M.; Herrbach, E.; Pietersen, G. Ecology and management of grapevine leafroll disease. Front. Microbiol. 2013, 4, 94. [Google Scholar] [CrossRef] [PubMed]
- Wu, Q.; Habili, N.; Constable, F.; Al Rwahnih, M.; Goszczynski, D.E.; Wang, Y.; Pagay, V. Virus pathogens in Australian vineyards with an emphasis on Shiraz disease. Viruses 2020, 12, 818. [Google Scholar] [CrossRef] [PubMed]
- Ito, T.; Nakaune, R. Molecular characterization of a novel putative ampelovirus tentatively named grapevine leafroll-associated virus 13. Arch. Virol. 2016, 161, 2555–2559. [Google Scholar] [CrossRef] [PubMed]
- Martelli, G.P.; Ghanem-Sabanadzovic, N.A.; Agranovsky, A.A.; Al Rwahnih, M.; Dolja, V.V.; Dovas, C.I.; Fuchs, M.; Gugerli, P.; Hu, J.S.; Jelkmann, W.; et al. Taxonomic revision of the family Closteroviridae with special reference to the grapevine leafroll-associated members of the genus Ampelovirus and the putative species unassigned to the family. J. Plant Pathol. 2012, 94, 7–19. [Google Scholar]
- Fuchs, M.; Bar-Joseph, M.; Candresse, T.; Maree, H.J.; Martelli, G.P.; Melzer, M.J.; Menzel, W.; Minafra, A.; Sabanadzovic, S. ICTV Report Consortium. ICTV virus taxonomy profile: Closteroviridae. J. Gen. Virol. 2020, 101, 364. [Google Scholar] [CrossRef]
- Zimmermann, D.; Bass, P.; Legin, R.; Walter, B. Characterization and serological detection of four closterovirus-like particles associated with leafroll disease on grapevine. J. Phytopathol. 1990, 130, 205–218. [Google Scholar] [CrossRef]
- Boscia, D.; Greif, C.; Gugerli, P.; Martelli, G.P.; Walter, B.; Gonsalves, D. Nomenclature of grapevine leafroll-associated putative closteroviruses. Vitis 1995, 34, 171–175. [Google Scholar]
- Greif, C.; Garau, R.; Boscia, D.; Prota, V.; Fiori, M.; Bass, P.; Walter, B.; Prota, U. The relationship of grapevine leafroll-associated closterovirus 2 with a graft incompatibility condition of grapevines. Phytopathol. Mediterr. 1995, 34, 167–173. [Google Scholar]
- Martelli, G.P. An overview on grapevine viruses, viroids, and the diseases they cause. In Grapevine Viruses: Molecular Biology, Diagnostics and Management; Meng, B., Martelli, G.P., Golino, D.A., Fuchs, M., Eds.; Springer: Berlin/Heidelberg, Germany, 2017; pp. 31–46. [Google Scholar]
- Aboughanem-Sabanadzovic, N.; Sabanadzovic, S. First report of grapevine leafroll-associated virus 2 infecting muscadine (Vitis rotundifolia) and summer grape (Vitis aestivalis) in the United States. Plant Dis. 2015, 99, 163. [Google Scholar] [CrossRef]
- Roomi, V.; Afsharifar, A.; Izadpanah, K. Identification, distribution and prevalence of grapevine leafroll associated viruses and grapevine virus A in Iran and their rate of incidence in grapevine cultivars. Iran. J. Plant Pathol. 2006, 42, 223–240. [Google Scholar]
- Angelini, E.; Aboughanem-Sabanadzovic, N.; Dolja, V.V.; Meng, B. Grapevine leafroll-associated virus 2. In Grapevine Viruses: Molecular Biology, Diagnostics and Management; Meng, B., Martelli, G.P., Golino, D.A., Fuchs, M., Eds.; Springer: Berlin/Heidelberg, Germany, 2017; pp. 141–165. [Google Scholar]
- Jarugula, S.; Alabi, O.J.; Martin, R.R.; Naidu, R.A. Genetic variability of natural populations of grapevine leafroll-associated virus 2 in Pacific Northwest vineyards. Phytopathology 2010, 100, 698–707. [Google Scholar] [CrossRef] [PubMed]
- Uyemoto, J.; Rowhani, A. Discovery of different grapevine sources with graft-transmissible agents causing union-incompatibility on sensitive rootstocks. In Proceedings of the 14th Meeting of International Council for the Study of Viruses and Virus-like Diseases of the Grapevine, Locorotondo, Italy, 1 January 2003; 2003; pp. 139–140. [Google Scholar]
- Meng, B.; Li, C.; Goszczynski, D.E.; Gonsalves, D. Genome sequences and structures of two biologically distinct strains of grapevine leafroll-associated virus 2 and sequence analysis. Virus Genes 2005, 31, 31–41. [Google Scholar] [CrossRef] [PubMed]
- Habili, N.F.; Krake, L.; Fletcher, G.; deLane, A.M.; Bonfiglioli, R.; Symons, R.H.; Scott, N.S.; Rezaian, M.A. Grapevine leafroll-associated viruses in Australia: Detection tools developed and virus types identified. In Proceedings of the 12th Meeting of the International Council for the Study of Viruses and Virus-like Diseases of the Grapevine, Lisbon, Portugal, 28 September–2 October 1997; pp. 87–88. [Google Scholar]
- Habili, N.; Symons, R.H. Grapevine viruses detected by Waite Diagnostics in Australia. In Proceedings of the 13th Meeting of the International Council for the Study of Viruses and Virus-like Diseases of the Grapevine, Adelaide, Australia, 12–18 March 2000; pp. 124–126. [Google Scholar]
- MacKenzie, D.J.; McLean, M.A.; Mukerji, S.; Green, M. Improved RNA extraction from woody plants for the detection of viral pathogens by reverse transcription-polymerase chain reaction. Plant Dis. 1997, 81, 222–226. [Google Scholar] [CrossRef] [PubMed]
- Wu, Q.; Habili, N.; Kinoti, W.M.; Tyerman, S.D.; Rinaldo, A.; Zheng, L.; Constable, F.E. A Metagenomic Investigation of the Viruses Associated with Shiraz Disease in Australia. Viruses 2023, 15, 774. [Google Scholar] [CrossRef]
- Bertazzon, N.; Angelini, E. Advances in the detection of grapevine leafroll-associated virus 2 variants. J. Plant Pathol. 2004, 86, 283–290. [Google Scholar]
- Balijja, A.; Kvarnheden, A.; Turchetti, T. A non-phenol–chloroform extraction of double-stranded RNA from plant and fungal tissues. J. Virol. Methods 2008, 152, 32–37. [Google Scholar] [CrossRef]
- Krueger, F. Trim Galore, v. 0.4.2. 2012. Available online: https://github.com/FelixKrueger/TrimGalore (accessed on 23 February 2023).
- Bankevich, A.; Nurk, S.; Antipov, D.; Gurevich, A.A.; Dvorkin, M.; Kulikov, A.S.; Lesin, V.M.; Nikolenko, S.I.; Pham, S.; Prjibelski, A.D. SPAdes: A new genome assembly algorithm and its applications to single-cell sequencing. J. Comput. Biol. 2012, 19, 455–477. [Google Scholar] [CrossRef]
- Schaarschmidt, S.; Fischer, A.; Zuther, E.; Hincha, D.K. Evaluation of seven different RNA-seq alignment tools based on experimental data from the model plant Arabidopsis thaliana. Int. J. Mol. Sci. 2020, 21, 1720. [Google Scholar] [CrossRef]
- Thompson, J.D.; Higgins, D.G.; Gibson, T.J. CLUSTAL W: Improving the sensitivity of progressive multiple sequence alignment through sequence weighting, position-specific gap penalties and weight matrix choice. Nucleic Acids Res. 1994, 22, 4673–4680. [Google Scholar] [CrossRef]
- Kumar, S.; Stecher, G.; Tamura, K. MEGA7: Molecular evolutionary genetics analysis version 7.0 for bigger datasets. Mol. Biol. Evol. 2016, 33, 1870–1874. [Google Scholar] [CrossRef]
- Martin, D.P.; Varsani, A.; Roumagnac, P.; Botha, G.; Maslamoney, S.; Schwab, T.; Kelz, Z.; Kumar, V.; Murrell, B. RDP5: A computer program for analyzing recombination in, and removing signals of recombination from, nucleotide sequence datasets. Virus Evol. 2021, 7, veaa087. [Google Scholar] [CrossRef]
- Martin, D.; Rybicki, E. RDP: Detection of recombination amongst aligned sequences. Bioinformatics 2000, 16, 562–563. [Google Scholar] [CrossRef]
- Sawyer, S.A. GENECONV: A Computer Package for the Statistical Detection of Gene Conversion; Department of Mathematics, Washington University in Louis: Washington, WA, USA, 1999. [Google Scholar]
- Posada, D.; Crandall, K.A. Evaluation of methods for detecting recombination from DNA sequences: Computer simulations. Proc. Natl. Acad. Sci. USA 2001, 98, 13757–13762. [Google Scholar] [CrossRef] [PubMed]
- Smith, J.M. Analyzing the mosaic structure of genes. J. Mol. Evol. 1992, 34, 126–129. [Google Scholar] [CrossRef]
- Salminen, M.O.; Carr, J.K.; Burke, D.S.; McCutchan, F.E. Identification of breakpoints in intergenotypic recombinants of HIV type 1 by bootscanning. AIDS Res. Hum. Retrovir. 1995, 11, 1423–1425. [Google Scholar] [CrossRef] [PubMed]
- Gibbs, M.J.; Armstrong, J.S.; Gibbs, A.J. Sister-scanning: A Monte Carlo procedure for assessing signals in recombinant sequences. Bioinformatics 2000, 16, 573–582. [Google Scholar] [CrossRef]
- Boni, M.F.; Posada, D.; Feldman, M.W. An exact nonparametric method for inferring mosaic structure in sequence triplets. Genetics 2007, 176, 1035–1047. [Google Scholar] [CrossRef] [PubMed]
- Constable, F.E.; Nicholas, P.; Connellan, J.; Bass, T.; Habili, N.; Rodoni, B.C. Development and validation of diagnostic protocols for the detection of Australian endemic pathogens of grapevines. Available online: https://www.wineaustralia.com/getmedia/eefaa925-a314-4821-a6e9-bf8da26d2636/DPI-05-04 (accessed on 11 October 2020).
- Bonfiglioli, R.; Habili, N.; Rosa, C.; Symons, B. Viognier: Its viruses and its clonal identification. Aust. Grapegrow. Winemak. 1999, 424, 23–26. [Google Scholar]
- Wu, Q.; Kehoe, M.; Kinoti, W.M.; Wang, C.; Rinaldo, A.; Tyerman, S.; Habili, N.; Constable, F.E. First report of grapevine rupestris vein feathering virus in grapevine in Australia. Plant Dis. 2020, 105, 515. [Google Scholar] [CrossRef]
- Pietersen, G.; Bell, V.A.; Krüger, K. Management of grapevine leafroll disease and associated vectors in vineyards. In Grapevine Viruses: Molecular Biology, Diagnostics and Management; Meng, B., Martelli, G.P., Golino, D.A., Fuchs, M., Eds.; Springer: Berlin/Heidelberg, Germany, 2017; pp. 531–560. [Google Scholar]
- Rowhani, A.; Zhang, Y.P.; Golino, D.A.; Uyemoto, J.K. Isolation and partial characterization of two new viruses from grapevine. In Proceedings of the 13th International Council for the Study of Viruses and Virus-Like Diseases of the Grapevine, Adelaide, Australia, 12–17 March 2000. [Google Scholar]
- Hussain, M.D.; Farooq, T.; Chen, X.; Tariqjaveed, M.; Jiang, T.; Liu, S.; Zhou, T. Viral suppressors from members of the family Closteroviridae combating antiviral RNA silencing: A tale of a sophisticated arms race in host-pathogen interactions. Phytopathol. Res. 2021, 3, 27. [Google Scholar] [CrossRef]
- Li, M.; Zhang, J.; Feng, M.; Wang, X.; Luo, C.; Wang, Q.; Cheng, Y. Characterization of silencing suppressor p24 of grapevine leafroll-associated virus 2. Mol. Plant Pathol. 2018, 19, 355–368. [Google Scholar] [CrossRef] [PubMed]
- Lu, R.; Folimonov, A.; Shintaku, M.; Li, W.-X.; Falk, B.W.; Dawson, W.O.; Ding, S.-W. Three distinct suppressors of RNA silencing encoded by a 20-kb viral RNA genome. Proc. Natl. Acad. Sci. USA 2004, 101, 15742–15747. [Google Scholar] [CrossRef]
- Bonavia, M.; Digiaro, M.; Boscia, D.; Boari, A.; Bottalico, G.; Savino, V.; Martelli, G.P. Studies on “corky rugose wood” of grapevine and on the diagnosis of grapevine virus B. Vitis 1996, 35, 53–58. [Google Scholar]
- Uyemoto, J.; Rowhani, A.; Luvisi, D.; Krag, C. New closterovirus in ‘Redglobe’grape causes decline of grafted plants. Calif. Agric. 2001, 55, 28–31. [Google Scholar] [CrossRef]
- Rowhani, A.; Uyemoto, J.K.; Golino, D.A.; Daubert, S.D.; Al Rwahnih, M. Viruses involved in graft incompatibility and decline. In Grapevine Viruses: Molecular Biology, Diagnostics and Management; Meng, B., Martelli, G.P., Golino, D.A., Fuchs, M., Eds.; Springer: Berlin/Heidelberg, Germany, 2017; pp. 289–302. [Google Scholar]
- Fulton, R.W. Practices and precautions in the use of cross protection for plant virus disease control. Annu. Rev. Phytopathol. 1986, 24, 67–81. [Google Scholar] [CrossRef]
- Porotikova, E.; Terehova, U.; Volodin, V.; Yurchenko, E.; Vinogradova, S. Distribution and genetic diversity of grapevine viruses in Russia. Plants 2021, 10, 1080. [Google Scholar] [CrossRef] [PubMed]




| Year | Total Samples Tested 1 | Total Positives | % Positives | Reasons for Testing 2 |
|---|---|---|---|---|
| 2001 | 494 | 4 | 0.8 | RL, TW |
| 2002 | 109 2 | 0 | 0 | SS |
| 2003 | 502 | 3 | 0.6 | RI, DS |
| 2004 | 1301 | 38 | 2.9 | DS, RI, SS |
| 2005 | 586 | 7 | 1.2 | DS, RI, SS |
| 2006 | 580 | 11 | 1.9 | DS, RI, SS |
| 2007 | 407 | 13 | 3.2 | DS, RI, SS |
| 2008 | NA 3 | NA | NA | NA |
| 2009 | 473 | 5 | 1 | SS, DS |
| 2010 | 206 | 5 | 2.4 | DS, TW |
| 2011 | 254 | 2 | 0.8 | DS, TW |
| 2012 | 153 4 | 13 | 8.5 | DS, RI, SS |
| 2013 | 260 | 4 | 1.5 | DS, RI, SS |
| 2014 | 133 4 | 2 | 1.5 | DS, RI, SS |
| 2015 | 462 | 6 | 1.3 | DS, RI, SS |
| 2016 | 881 | 8 | 0.9 | DS, RI, SS |
| 2017 | 332 | 10 | 3 | DS, RI, SS |
| 2018 | 913 | 7 | 0.8 | DS, RI, SS |
| 2019 | 441 | 4 | 0.9 | RI, TW, SS |
| 2020 | 804 | 15 | 1.87 | RI, TW, SS |
| 2021 | 929 | 13 | 1.4 | RI, TW, SS |
| Total | 10,220 | 170 | 1.66 |
| Batch # | Variety | State | n1/n2 1 | Sampling Year | Symptoms 2 | Other Viruses in Sample | Reason for Testing 3 |
|---|---|---|---|---|---|---|---|
| 1 | Chardonnay | SA 4 | 2/257 | 2001 | AS | RSP 5 | DS, RI |
| 2 | Chard./Paulsen 6 | VIC | 2/12 | 2003 | Decline | RSP | DS, RI |
| 3 | Chardonnay | VIC, NSW, SA | 46/164 | 2004 | AS | RSP, LR4/9, GVA | DS, RI, TW |
| 4 | Chardonnay-RG 7 | VIC | 9/43 | 2004 | AS | RSP | RI, TW |
| 5 | Chard./Paulsen | VIC | 5/5 | 2004 | Decline | RSP | Research |
| 6 | Chard./Paulsen (H) 8 | VIC | 0/5 | 2004 | AS (-ve control) | RSP | Research |
| 7 | Chardonnay | SA | 1/1 | 2005 | AS | LR1, LR3, GVA, RSP, FkV | RI, TW |
| 8 | Chard./Paulsen | VIC | 4/7 | 2005 | Decline | RSP | DS |
| 9 | Chardonnay | SA | 1/6 | 2005 | AS | LR1, RSP, FkV | DS, RI |
| 10 | Chardonnay | SA | 8/22 | 2005 | AS | RSP, FkV | DS, RI, TW |
| 11 | Chardonnay | SA | 1/3 | 2006 | AS | LR1, LR4/9, GVA, FkV | DS, RI, TW |
| 12 | Chardonnay (clone 96) | NSW | 1/3 | 2006 | AS | RSP | DS, RI |
| 13 | Chardonnay | SA | 7/19 | 2007 | AS | RSP, FkV | RI, TW |
| 14 | Chardonnay (grafted) | SA, VIC | 2/3 | 2007 | sLR | RSP, GFKV, GVA | RI, TW |
| 15 | Chardonnay | SA | 2/6 | 2010 | AS | RSP | DS, RI |
| 16 | Chardonnay | SA | 1/1 | 2012 | AS | RSP, LR1, LR4, LR4/5, LR4/9, GVA, FkV | DS, RI |
| 17 | Chardonnay | SA, NSW | 12/48 | 2012 | AS | GVA, GFkV, RSP | RI, TW |
| 18 | Chard./Paulsen | SA | 2/2 | 2019 | Decline | LR3, RSP | RI, SS, DS |
| 19 | Chardonnay | VIC | 2/2 | 2021 | AS | LR1, RSP | Research |
| 20 | Chardonnay, OF | SA | 1/1 | 2021 | AS | LR1, RSP | Research |
| 21 | Marsanne | SA | 2/8 | 2003 | AS | RSP | RI, TW |
| 22 | Marsanne-RG | VIC | 2/8 | 2006 | AS | RSP, GVA, FkV | RI, TW |
| 23 | Sauv Blanc | WA | 1/45 | 2002 | AS | RSP, LR4/9 | RI, TW |
| 24 | Sauv Blanc | SA | 2/27 | 2004 | AS | LR4/9, RSP, GVA | RI, TW |
| 25 | Semillon-RG | WA | 1/2 | 2005 | AS | RSP | RI, TW |
| 26 | Semillon | SA | 1/1 | 2010 | AS | RSP | RI, TW |
| 27 | Viognier | VIC | 1/3 | 2003 | AS | RSP | DS |
| 28 | Viognier | SA | 1/4 | 2006 | AS | LR1, LR3, RSP, FkV | RI, TW |
| 29 | Viognier | SA | 1/3 | 2007 | AS | None | SS |
| 30 | Viognier | SA | 1/3 | 2012 | AS | RSP, GVA, FkV | TW |
| 31 | Viognier | SA | 2/72 | 2015 | AS | RSP | SS |
| 32 | Crimson Seedless | WA | 1/16 | 2013 | AS | RSP, GVA, FkV | TW |
| 33 | Emperor-RG | WA | 1/16 | 2015 | sLR | LR3, GVA, FkV, LR4-9 | DS, RI, TW |
| 34 | Grenache SA137 9 | SA | 3/3 | 2021 | sLR | RSP, GRVF | Research |
| 35 | Grenache | SA | 1/7 | 2021 | AS | RSP, FkV | DS, RI, SS |
| 36 | Red Globe-RG | SA | 10/10 | 2001 | AS | RSP | Research |
| 37 | Merlot | SA | 4/34 | 2002 | AS | LR4/9, RSP | SS, TW |
| 38 | Merlot-RG | WA | 2/6 | 2002 | AS | RSP | DS, RI, SS |
| 39 | Nebbiolo | VIC | 1/30 | 2002 | AS | LR4/9, RSP, GVA, FkV | RI |
| 40 | Pinot Noir | SA | 1/2 | 2021 | AS | LR3, GVB | DS, RI, TW |
| 41 | Shiraz | VIC | 4/15 | 2002 | AS | RSP | AS |
| 42 | Shiraz | SA | 1/4 | 2004 | SD | GVA | DS |
| 43 | Shiraz | SA | 2/2 | 2005 | sLR | LR3, LR-4/5, RSP | DS, RI, SS |
| 44 | Shiraz/Viognier | SA | 1/1 | 2015 | mLR | RSP | DS, RI, TW |
| 45 | Ramsey-RG | SA | 2/16 | 2002 | AS | RSP, GVA, FkV | RI, SS |
| 46 | Ramsey | SA | 1/16 | 2006 | AS | LR-3, LR4/9, RSP, GVA, FkV | RI, SS |
| 47 | Ramsey | SA | 1/5 | 2006 | AS | RSP, GVA, FkV | RI, SS |
| 48 | Schwartzman-RG | VIC | 1/16 | 2002 | AS | RSP | RI, SS |
| 49 | Schwartzman | VIC | 1/16 | 2004 | AS | LR1, RSP | RI, SS |
| 50 | V. rupestris | VIC | 1/9 | 2000 | AS | LR1, RSP, GVA, FkV | RI, SS |
| 51 | 101-14 Mtg | VIC | 1/27 | 2004 | AS | LR1 | RI, SS |
Disclaimer/Publisher’s Note: The statements, opinions and data contained in all publications are solely those of the individual author(s) and contributor(s) and not of MDPI and/or the editor(s). MDPI and/or the editor(s) disclaim responsibility for any injury to people or property resulting from any ideas, methods, instructions or products referred to in the content. |
© 2023 by the authors. Licensee MDPI, Basel, Switzerland. This article is an open access article distributed under the terms and conditions of the Creative Commons Attribution (CC BY) license (https://creativecommons.org/licenses/by/4.0/).
Share and Cite
Habili, N.; Wu, Q.; Rinaldo, A.; Constable, F. A Chronological Study on Grapevine Leafroll-Associated Virus 2 in Australia. Viruses 2023, 15, 1105. https://doi.org/10.3390/v15051105
Habili N, Wu Q, Rinaldo A, Constable F. A Chronological Study on Grapevine Leafroll-Associated Virus 2 in Australia. Viruses. 2023; 15(5):1105. https://doi.org/10.3390/v15051105
Chicago/Turabian StyleHabili, Nuredin, Qi Wu, Amy Rinaldo, and Fiona Constable. 2023. "A Chronological Study on Grapevine Leafroll-Associated Virus 2 in Australia" Viruses 15, no. 5: 1105. https://doi.org/10.3390/v15051105
APA StyleHabili, N., Wu, Q., Rinaldo, A., & Constable, F. (2023). A Chronological Study on Grapevine Leafroll-Associated Virus 2 in Australia. Viruses, 15(5), 1105. https://doi.org/10.3390/v15051105

