Evaluation of Baculoviruses as Gene Therapy Vectors for Brain Cancer
Abstract
1. Introduction
2. Materials and Methods
2.1. Baculoviral Vectors
2.2. Adenoviral Vectors
2.3. Cell Cultures
2.4. Animals
2.5. Flow Cytometry
2.6. Cell Viability
2.7. In Vivo Experiments
2.8. Nissl Staining
2.9. Hematoxylin and Eosin Staining
2.10. Neutralization Plaque Reduction Assay
2.11. Immunofluorescence
2.12. RNA Sequencing and Reverse Transcription Polymerase Chain Reaction
2.13. Statistical Analysis
3. Results
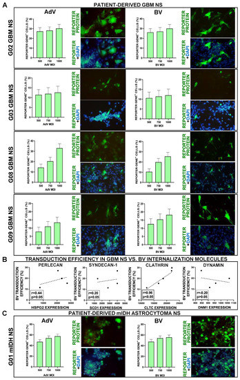
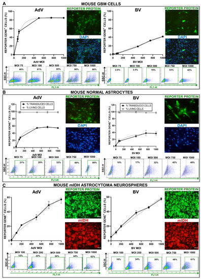
3.1. Transduction Efficiency of BVs and AdVs in Normal and Neoplastic Astrocytes In Vitro
3.2. Transduction Efficiency of BVs and AdVs in Normal Mouse Brain
3.3. Transduction Efficiency of BVs in Normal and Neoplastic Astrocytes In Vivo
3.4. Transduction Efficiency of BVs in the Brain of Mice Preimmunized against BVs
4. Discussion
Author Contributions
Funding
Institutional Review Board Statement
Informed Consent Statement
Data Availability Statement
Acknowledgments
Conflicts of Interest
References
- Ostrom, Q.T.; Price, M.; Neff, C.; Cioffi, G.; Waite, K.A.; Kruchko, C.; Barnholtz-Sloan, J.S. CBTRUS Statistical Report: Primary Brain and Other Central Nervous System Tumors Diagnosed in the United States in 2015–2019. Neuro. Oncol. 2022, 24, v1–v95. [Google Scholar] [CrossRef] [PubMed]
- Tamimi, A.F.; Juweid, M.J.E.P. Epidemiology and outcome of glioblastoma. In Glioblastoma; De Vleeschouwer, S., Ed.; Exon Publications[M01]: Brisbane, QLD, Australia, 2017; pp. 143–153. [Google Scholar]
- Vigneswaran, K.; Neill, S.; Hadjipanayis, C.G. Beyond the World Health Organization grading of infiltrating gliomas: Advances in the molecular genetics of glioma classification. Ann. Transl. Med. 2015, 3, 95. [Google Scholar] [CrossRef] [PubMed]
- Koshy, M.; Villano, J.L.; Dolecek, T.A.; Howard, A.; Mahmood, U.; Chmura, S.J.; Weichselbaum, R.R.; McCarthy, B.J. Improved survival time trends for glioblastoma using the SEER 17 population-based registries. J. Neurooncol. 2012, 107, 207–212. [Google Scholar] [CrossRef] [PubMed]
- Chiocca, E.A.; Aguilar, L.K.; Bell, S.D.; Kaur, B.; Hardcastle, J.; Cavaliere, R.; McGregor, J.; Lo, S.; Ray-Chaudhuri, A.; Chakravarti, A.; et al. Phase IB study of gene-mediated cytotoxic immunotherapy adjuvant to up-front surgery and intensive timing radiation for malignant glioma. J. Clin. Oncol. 2011, 29, 3611–3619. [Google Scholar] [CrossRef]
- Castro, M.G.; Candolfi, M.; Wilson, T.J.; Calinescu, A.; Paran, C.; Kamran, N.; Koschmann, C.; Moreno-Ayala, M.A.; Assi, H.; Lowenstein, P.R. Adenoviral vector-mediated gene therapy for gliomas: Coming of age. Expert. Opin. Biol. Ther. 2014, 14, 1241–1257. [Google Scholar] [CrossRef]
- Todo, T.; Ito, H.; Ino, Y.; Ohtsu, H.; Ota, Y.; Shibahara, J.; Tanaka, M. Intratumoral oncolytic herpes virus G47∆ for residual or recurrent glioblastoma: A phase 2 trial. Nat. Med. 2022, 28, 1630–1639. [Google Scholar] [CrossRef]
- Lu, V.M.; Shah, A.H.; Vallejo, F.A.; Eichberg, D.G.; Luther, E.M.; Shah, S.S.; Komotar, R.J.; Ivan, M.E. Clinical trials using oncolytic viral therapy to treat adult glioblastoma: A progress report. Neurosurg. Focus 2021, 50, E3. [Google Scholar] [CrossRef]
- Sadeghi, H.; Hitt, M.M. Transcriptionally targeted adenovirus vectors. Curr. Gene Ther. 2005, 5, 411–427. [Google Scholar] [CrossRef]
- Syyam, A.; Nawaz, A.; Ijaz, A.; Sajjad, U.; Fazil, A.; Irfan, S.; Muzaffar, A.; Shahid, M.; Idrees, M.; Malik, K.; et al. Adenovirus vector system: Construction, history and therapeutic applications. Biotechniques 2022, 73, 297–305. [Google Scholar] [CrossRef]
- Araujo, N.M.; Rubio, I.G.S.; Toneto, N.P.A.; Morale, M.G.; Tamura, R.E. The use of adenoviral vectors in gene therapy and vaccine approaches. Genet. Mol. Biol. 2022, 45, e20220079. [Google Scholar] [CrossRef]
- Skog, J.; Edlund, K.; Bergenheim, A.T.; Wadell, G. Adenoviruses 16 and CV23 efficiently transduce human low-passage brain tumor and cancer stem cells. Mol. Ther. 2007, 15, 2140–2145. [Google Scholar] [CrossRef]
- Barcia, C.; Jimenez-Dalmaroni, M.; Kroeger, K.M.; Puntel, M.; Rapaport, A.J.; Larocque, D.; King, G.D.; Johnson, S.A.; Liu, C.; Xiong, W.; et al. One-year expression from high-capacity adenoviral vectors in the brains of animals with pre-existing anti-adenoviral immunity: Clinical implications. Mol. Ther. 2007, 15, 2154–2163. [Google Scholar] [CrossRef]
- Umemura, Y.; Orringer, D.; Junck, L.; Heth, J.; Sagher, O.; Leung, D.; Mammoser, A.; Hervey-Jumper, S.; Varela, M.L.; Comba, A.; et al. Combined Cytotoxic and Immune Therapy for Primary Adult High-Grade Glioma. medRxiv 2022. [Google Scholar] [CrossRef]
- Hu, Y.C. Baculoviral vectors for gene delivery: A review. Curr. Gene Ther. 2008, 8, 54–65. [Google Scholar] [CrossRef]
- Zeng, J.; Du, J.; Zhao, Y.; Palanisamy, N.; Wang, S. Baculoviral vector-mediated transient and stable transgene expression in human embryonic stem cells. Stem. Cells 2007, 25, 1055–1061. [Google Scholar] [CrossRef]
- Gupta, K.; Tolzer, C.; Sari-Ak, D.; Fitzgerald, D.J.; Schaffitzel, C.; Berger, I. MultiBac: Baculovirus-Mediated Multigene DNA Cargo Delivery in Insect and Mammalian Cells. Viruses 2019, 11, 198. [Google Scholar] [CrossRef]
- Aulicino, F.; Capin, J.; Berger, I. Synthetic Virus-Derived Nanosystems (SVNs) for Delivery and Precision Docking of Large Multifunctional DNA Circuitry in Mammalian Cells. Pharmaceutics 2020, 12, 759. [Google Scholar] [CrossRef]
- Kolesnikova, O.; Zachayus, A.; Pichard, S.; Osz, J.; Rochel, N.; Rossolillo, P.; Kolb-Cheynel, I.; Troffer-Charlier, N.; Compe, E.; Bensaude, O.; et al. HR-Bac, a toolbox based on homologous recombination for expression, screening and production of multiprotein complexes using the baculovirus expression system. Sci. Rep. 2022, 12, 2030. [Google Scholar] [CrossRef]
- Pidre, M.L.; Arrías, P.N.; Amorós Morales, L.C.; Romanowski, V. The Magic Staff: A Comprehensive Overview of Baculovirus-Based Technologies Applied to Human and Animal Health. Viruses 2023, 15, 80. [Google Scholar] [CrossRef]
- Pidre, M.L.; Ferrelli, M.L.; Haase, S.; Romanowski, V. Baculovirus display: A novel tool for vaccination. In Current Issues in Molecular Virology-Viral Genetics and Biotechnological Applications; IntechOpen: London, UK, 2013; pp. 137–164. [Google Scholar]
- Fabre, M.L.; Arrías, P.N.; Masson, T.; Pidre, M.L.; Romanowski, V. Baculovirus-derived vectors for immunization and therapeutic applications. In Emerging. and. Reemerging. Viral. Pathogens; Elsevier: Amsterdam, The Netherlands, 2020; pp. 197–224. [Google Scholar]
- Lehtolainen, P.; Tyynela, K.; Kannasto, J.; Airenne, K.J.; Yla-Herttuala, S. Baculoviruses exhibit restricted cell type specificity in rat brain: A comparison of baculovirus- and adenovirus-mediated intracerebral gene transfer in vivo. Gene Ther. 2002, 9, 1693–1699. [Google Scholar] [CrossRef] [PubMed]
- Sarkis, C.; Serguera, C.; Petres, S.; Buchet, D.; Ridet, J.L.; Edelman, L.; Mallet, J. Efficient transduction of neural cells in vitro and in vivo by a baculovirus-derived vector. Proc. Natl. Acad. Sci. USA 2000, 97, 14638–14643. [Google Scholar] [CrossRef] [PubMed]
- Swift, S.L.; Rivera, G.C.; Dussupt, V.; Leadley, R.M.; Hudson, L.C.; Ma de Ridder, C.; Kraaij, R.; Burns, J.E.; Maitland, N.J.; Georgopoulos, L.J. Evaluating baculovirus as a vector for human prostate cancer gene therapy. PLoS ONE 2013, 8, e65557. [Google Scholar] [CrossRef] [PubMed]
- Gottardo, M.F.; Pidre, M.L.; Zuccato, C.; Asad, A.S.; Imsen, M.; Jaita, G.; Candolfi, M.; Romanowski, V.; Seilicovich, A. Baculovirus-based gene silencing of Humanin for the treatment of pituitary tumors. Apoptosis 2018, 23, 143–151. [Google Scholar] [CrossRef] [PubMed]
- Romanutti, C.; D’Antuono, A.; Palacios, C.; Quattrocchi, V.; Zamorano, P.; La Torre, J.; Mattion, N. Evaluation of the immune response elicited by vaccination with viral vectors encoding FMDV capsid proteins and boosted with inactivated virus. Vet. Microbiol. 2013, 165, 333–340. [Google Scholar] [CrossRef]
- Videla Richardson, G.A.; Garcia, C.P.; Roisman, A.; Slavutsky, I.; Fernandez Espinosa, D.D.; Romorini, L.; Miriuka, S.G.; Arakaki, N.; Martinetto, H.; Scassa, M.E.; et al. Specific Preferences in Lineage Choice and Phenotypic Plasticity of Glioma Stem Cells Under BMP4 and Noggin Influence. Brain Pathol. 2016, 26, 43–61. [Google Scholar] [CrossRef]
- Cranfill, P.J.; Sell, B.R.; Baird, M.A.; Allen, J.R.; Lavagnino, Z.; de Gruiter, H.M.; Kremers, G.J.; Davidson, M.W.; Ustione, A.; Piston, D.W. Quantitative assessment of fluorescent proteins. Nat. Methods 2016, 13, 557–562. [Google Scholar] [CrossRef]
- Candolfi, M.; Curtin, J.F.; Nichols, W.S.; Muhammad, A.G.; King, G.D.; Pluhar, G.E.; McNiel, E.A.; Ohlfest, J.R.; Freese, A.B.; Moore, P.F.; et al. Intracranial glioblastoma models in preclinical neuro-oncology: Neuropathological characterization and tumor progression. J. Neurooncol. 2007, 85, 133–148. [Google Scholar] [CrossRef]
- Louis, D.N.; Perry, A.; Wesseling, P.; Brat, D.J.; Cree, I.A.; Figarella-Branger, D.; Hawkins, C.; Ng, H.K.; Pfister, S.M.; Reifenberger, G.; et al. The 2021 WHO Classification of Tumors of the Central Nervous System: A summary. Neuro. Oncol. 2021, 23, 1231–1251. [Google Scholar] [CrossRef]
- Gonzalez, N.; Asad, A.S.; Gómez Escalante, J.; Peña Agudelo, J.A.; Nicola Candia, A.J.; García Fallit, M.; Seilicovich, A.; Candolfi, M.J.E.O.o.T.T. Potential of IDH mutations as immunotherapeutic targets in gliomas: A review and meta-analysis. Expert Opin. Ther. Targets 2021, 25, 1045–1060. [Google Scholar] [CrossRef]
- Ono, C.; Okamoto, T.; Abe, T.; Matsuura, Y. Baculovirus as a Tool for Gene Delivery and Gene Therapy. Viruses 2018, 10, 510. [Google Scholar] [CrossRef]
- Makkonen, K.E.; Turkki, P.; Laakkonen, J.P.; Ylä-Herttuala, S.; Marjomäki, V.; Airenne, K.J. 6-o- and N-sulfated syndecan-1 promotes baculovirus binding and entry into Mammalian cells. J. Virol. 2013, 87, 11148–11159. [Google Scholar] [CrossRef]
- Núñez, F.J.; Mendez, F.M.; Kadiyala, P.; Alghamri, M.S.; Savelieff, M.G.; Garcia-Fabiani, M.B.; Haase, S.; Koschmann, C.; Calinescu, A.A.; Kamran, N.; et al. IDH1-R132H acts as a tumor suppressor in glioma via epigenetic up-regulation of the DNA damage response. Sci. Transl. Med. 2019, 11, eaaq1427. [Google Scholar] [CrossRef]
- Gerdes, C.A.; Castro, M.G.; Lowenstein, P.R. Strong promoters are the key to highly efficient, noninflammatory and noncytotoxic adenoviral-mediated transgene delivery into the brain in vivo. Mol. Ther. 2000, 2, 330–338. [Google Scholar] [CrossRef]
- Lee, C.S.; Bishop, E.S.; Zhang, R.; Yu, X.; Farina, E.M.; Yan, S.; Zhao, C.; Zheng, Z.; Shu, Y.; Wu, X.; et al. Adenovirus-Mediated Gene Delivery: Potential Applications for Gene and Cell-Based Therapies in the New Era of Personalized Medicine. Genes Dis. 2017, 4, 43–63. [Google Scholar] [CrossRef]
- Wold, W.S.; Toth, K. Adenovirus vectors for gene therapy, vaccination and cancer gene therapy. Curr. Gene Ther. 2013, 13, 421–433. [Google Scholar] [CrossRef]
- Vorburger, S.A.; Hunt, K.K. Adenoviral gene therapy. Oncologist 2002, 7, 46–59. [Google Scholar] [CrossRef]
- Westphal, M.; Yla-Herttuala, S.; Martin, J.; Warnke, P.; Menei, P.; Eckland, D.; Kinley, J.; Kay, R.; Ram, Z.; Group, A.S. Adenovirus-mediated gene therapy with sitimagene ceradenovec followed by intravenous ganciclovir for patients with operable high-grade glioma (ASPECT): A randomised, open-label, phase 3 trial. Lancet. Oncol. 2013, 14, 823–833. [Google Scholar] [CrossRef]
- Schaly, S.; Ghebretatios, M.; Prakash, S. Baculoviruses in Gene Therapy and Personalized Medicine. Biologics 2021, 15, 115–132. [Google Scholar] [CrossRef]
- Aulicino, F.; Pelosse, M.; Toelzer, C.; Capin, J.; Ilegems, E.; Meysami, P.; Rollarson, R.; Berggren, P.-O.; Dillingham, M.S.; Schaffitzel, C.; et al. Highly efficient CRISPR-mediated large DNA docking and multiplexed prime editing using a single baculovirus. Nucleic Acids Res. 2022, 50, 7783–7799. [Google Scholar] [CrossRef]
- Marvaldi, C.; Martin, D.; Conte, J.G.; Gottardo, M.F.; Pidre, M.L.; Imsen, M.; Irizarri, M.; Manuel, S.L.; Duncan, F.E.; Romanowski, V.; et al. Mitochondrial humanin peptide acts as a cytoprotective factor in granulosa cell survival. Reproduction 2021, 161, 581–591. [Google Scholar] [CrossRef] [PubMed]
- Stupp, R.; Mason, W.P.; van den Bent, M.J.; Weller, M.; Fisher, B.; Taphoorn, M.J.; Belanger, K.; Brandes, A.A.; Marosi, C.; Bogdahn, U.; et al. Radiotherapy plus concomitant and adjuvant temozolomide for glioblastoma. N. Engl. J. Med. 2005, 352, 987–996. [Google Scholar] [CrossRef] [PubMed]
- Granio, O.; Porcherot, M.; Corjon, S.; Kitidee, K.; Henning, P.; Eljaafari, A.; Cimarelli, A.; Lindholm, L.; Miossec, P.; Boulanger, P.; et al. Improved adenovirus type 5 vector-mediated transduction of resistant cells by piggybacking on coxsackie B-adenovirus receptor-pseudotyped baculovirus. J. Virol. 2009, 83, 6048–6066. [Google Scholar] [CrossRef]
- Dautzenberg, I.J.C.; van den Hengel, S.K.; de Vrij, J.; Ravesloot, L.; Cramer, S.J.; Hong, S.S.; van den Wollenberg, D.J.M.; Boulanger, P.; Hoeben, R.C. Baculovirus-assisted Reovirus Infection in Monolayer and Spheroid Cultures of Glioma cells. Sci. Rep. 2017, 7, 17654. [Google Scholar] [CrossRef] [PubMed]
- Wang, C.Y.; Li, F.; Yang, Y.; Guo, H.Y.; Wu, C.X.; Wang, S. Recombinant baculovirus containing the diphtheria toxin A gene for malignant glioma therapy. Cancer Res. 2006, 66, 5798–5806. [Google Scholar] [CrossRef]
- Tsai, C.H.; Wei, S.C.; Lo, H.R.; Chao, Y.C. Baculovirus as Versatile Vectors for Protein Display and Biotechnological Applications. Curr. Issues Mol. Biol. 2020, 34, 231–256. [Google Scholar] [CrossRef]
- Huang, H.; Xiao, S.; Qin, J.; Jiang, Y.; Yang, S.; Li, T.; Gao, Y.; Li, Z.; Li, T.; Su, X.; et al. Construction and immunogenicity of a recombinant pseudotype baculovirus expressing the glycoprotein of rabies virus in mice. Arch. Virol. 2011, 156, 753–758. [Google Scholar] [CrossRef]
- Yawata, T.; Maeda, Y.; Okiku, M.; Ishida, E.; Ikenaka, K.; Shimizu, K. Identification and functional characterization of glioma-specific promoters and their application in suicide gene therapy. J. Neurooncol. 2011, 104, 497–507. [Google Scholar] [CrossRef]
- Pan, J.; Wang, H.; Liu, X.; Hu, J.; Song, W.; Luo, J.; Jiang, S.; Yan, F.; Zhai, B. Tumor Restrictive Suicide Gene Therapy for Glioma Controlled by the FOS Promoter. PLoS ONE 2015, 10, e0143112. [Google Scholar] [CrossRef]
- Wang, C.Y.; Wang, S. Astrocytic expression of transgene in the rat brain mediated by baculovirus vectors containing an astrocyte-specific promoter. Gene Ther. 2006, 13, 1447–1456. [Google Scholar] [CrossRef]
- Hu, L.; Li, Y.; Deng, F.; Hu, Z.; Wang, H.; Wang, M. Improving Baculovirus Transduction of Mammalian Cells by Incorporation of Thogotovirus Glycoproteins. Virol. Sin. 2019, 34, 454–466. [Google Scholar] [CrossRef]
- Kolangath, S.M.; Basagoudanavar, S.H.; Hosamani, M.; Saravanan, P.; Tamil Selvan, R.P. Baculovirus mediated transduction: Analysis of vesicular stomatitis virus glycoprotein pseudotyping. Virusdisease 2014, 25, 441–446. [Google Scholar] [CrossRef]
- Sung, L.Y.; Chen, C.L.; Lin, S.Y.; Hwang, S.M.; Lu, C.H.; Li, K.C.; Lan, A.S.; Hu, Y.C. Enhanced and prolonged baculovirus-mediated expression by incorporating recombinase system and in cis elements: A comparative study. Nucleic Acids Res. 2013, 41, e139. [Google Scholar] [CrossRef]
- Tamura, T.; Kawabata, C.; Matsushita, S.; Sakaguchi, M.; Yoshida, S. Malaria sporozoite protein expression enhances baculovirus-mediated gene transfer to hepatocytes. J. Gene Med. 2016, 18, 75–85. [Google Scholar] [CrossRef]
- Wang, C.H.; Naik, N.G.; Liao, L.L.; Wei, S.C.; Chao, Y.C. Global Screening of Antiviral Genes that Suppress Baculovirus Transgene Expression in Mammalian Cells. Mol. Ther. Methods Clin. Dev. 2017, 6, 194–206. [Google Scholar] [CrossRef]
- Makela, A.R.; Matilainen, H.; White, D.J.; Ruoslahti, E.; Oker-Blom, C. Enhanced baculovirus-mediated transduction of human cancer cells by tumor-homing peptides. J. Virol. 2006, 80, 6603–6611. [Google Scholar] [CrossRef]
- Lo, W.H.; Hwang, S.M.; Chuang, C.K.; Chen, C.Y.; Hu, Y.C. Development of a hybrid baculoviral vector for sustained transgene expression. Mol. Ther. 2009, 17, 658–666. [Google Scholar] [CrossRef]
- Sung, L.Y.; Chen, C.L.; Lin, S.Y.; Li, K.C.; Yeh, C.L.; Chen, G.Y.; Lin, C.Y.; Hu, Y.C. Efficient gene delivery into cell lines and stem cells using baculovirus. Nat. Protoc. 2014, 9, 1882–1899. [Google Scholar] [CrossRef]
- Felberbaum, R.S. The baculovirus expression vector system: A commercial manufacturing platform for viral vaccines and gene therapy vectors. Biotechnol. J. 2015, 10, 702–714. [Google Scholar] [CrossRef]
- Kwang, T.W.; Zeng, X.; Wang, S. Manufacturing of AcMNPV baculovirus vectors to enable gene therapy trials. Mol. Ther. Methods Clin. Dev. 2016, 3, 15050. [Google Scholar] [CrossRef]
- Carinhas, N.; Bernal, V.; Yokomizo, A.Y.; Carrondo, M.J.; Oliveira, R.; Alves, P.M. Baculovirus production for gene therapy: The role of cell density, multiplicity of infection and medium exchange. Appl. Microbiol. Biotechnol. 2009, 81, 1041–1049. [Google Scholar] [CrossRef] [PubMed]
- Nasimuzzaman, M.; van der Loo, J.C.M.; Malik, P. Production and Purification of Baculovirus for Gene Therapy Application. J. Vis. Exp. 2018, 134, e57019. [Google Scholar] [CrossRef]







Disclaimer/Publisher’s Note: The statements, opinions and data contained in all publications are solely those of the individual author(s) and contributor(s) and not of MDPI and/or the editor(s). MDPI and/or the editor(s) disclaim responsibility for any injury to people or property resulting from any ideas, methods, instructions or products referred to in the content. |
© 2023 by the authors. Licensee MDPI, Basel, Switzerland. This article is an open access article distributed under the terms and conditions of the Creative Commons Attribution (CC BY) license (https://creativecommons.org/licenses/by/4.0/).
Share and Cite
Garcia Fallit, M.; Pidre, M.L.; Asad, A.S.; Peña Agudelo, J.A.; Vera, M.B.; Nicola Candia, A.J.; Sagripanti, S.B.; Pérez Kuper, M.; Amorós Morales, L.C.; Marchesini, A.; et al. Evaluation of Baculoviruses as Gene Therapy Vectors for Brain Cancer. Viruses 2023, 15, 608. https://doi.org/10.3390/v15030608
Garcia Fallit M, Pidre ML, Asad AS, Peña Agudelo JA, Vera MB, Nicola Candia AJ, Sagripanti SB, Pérez Kuper M, Amorós Morales LC, Marchesini A, et al. Evaluation of Baculoviruses as Gene Therapy Vectors for Brain Cancer. Viruses. 2023; 15(3):608. https://doi.org/10.3390/v15030608
Chicago/Turabian StyleGarcia Fallit, Matías, Matías L. Pidre, Antonela S. Asad, Jorge A. Peña Agudelo, Mariana B. Vera, Alejandro J. Nicola Candia, Sofia B. Sagripanti, Melanie Pérez Kuper, Leslie C. Amorós Morales, Abril Marchesini, and et al. 2023. "Evaluation of Baculoviruses as Gene Therapy Vectors for Brain Cancer" Viruses 15, no. 3: 608. https://doi.org/10.3390/v15030608
APA StyleGarcia Fallit, M., Pidre, M. L., Asad, A. S., Peña Agudelo, J. A., Vera, M. B., Nicola Candia, A. J., Sagripanti, S. B., Pérez Kuper, M., Amorós Morales, L. C., Marchesini, A., Gonzalez, N., Caruso, C. M., Romanowski, V., Seilicovich, A., Videla-Richardson, G. A., Zanetti, F. A., & Candolfi, M. (2023). Evaluation of Baculoviruses as Gene Therapy Vectors for Brain Cancer. Viruses, 15(3), 608. https://doi.org/10.3390/v15030608

