Novel Tri-Segmented Rhabdoviruses: A Data Mining Expedition Unveils the Cryptic Diversity of Cytorhabdoviruses
Abstract
:1. Introduction
2. Material and Methods
2.1. Identification of Cytorhabdovirus-Like Sequences from Public Plant RNA-Seq Datasets
2.2. Sequence Assembly and Virus Identification
2.3. Bioinformatics Tools and Analyses
2.3.1. Sequence Analyses
2.3.2. Pairwise Sequence Identity
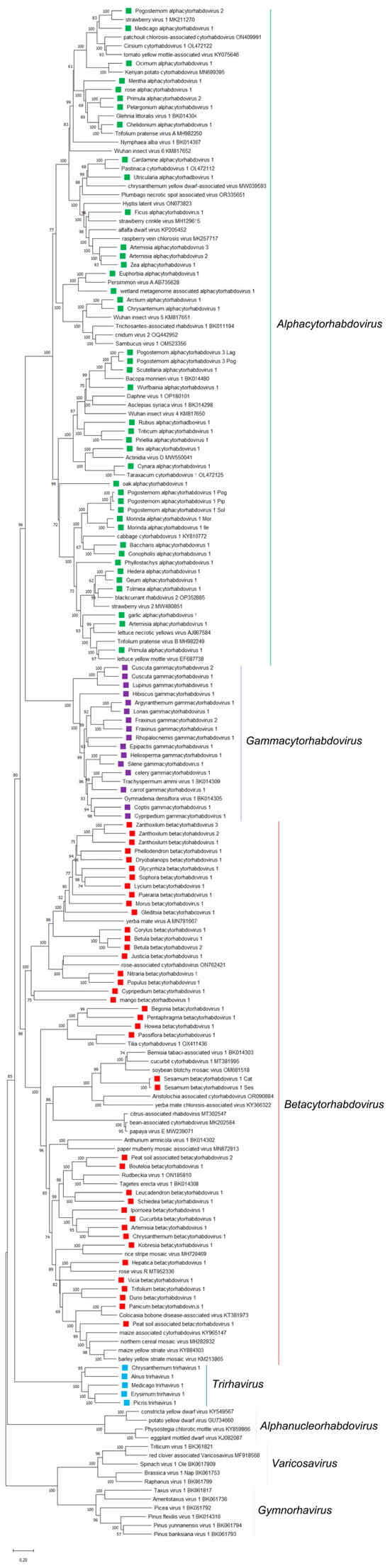
2.3.3. Phylogenetic Analysis
3. Results
3.1. Summary of Discovered Viral Sequences
3.2. Genus Alphacytorhabdovirus
3.3. Genus Betacytorhabdovirus
3.4. Genus Gammacytorhabdovirus
3.5. Tri-Segmented Rhabdoviruses
4. Discussion
4.1. Discovery of Novel Cytorhabdo-Like Viruses Expands Their Diversity and Evolutionary History
4.2. Proposed New Genus Alphacytorhabdovirus
4.3. Proposed New Genus Betacytorhabdovirus
4.4. Proposed New Genus Gammacytorhabdovirus
4.5. Tri-Segmented Rhabdoviruses
4.6. Strengths and Limitations of Sequence Discovery through Data Mining
5. Conclusions
Supplementary Materials
Author Contributions
Funding
Institutional Review Board Statement
Informed Consent Statement
Data Availability Statement
Acknowledgments
Conflicts of Interest
References
- Koonin, E.V.; Dolja, V.V.; Krupovic, M.; Kuhn, J.H. Viruses Defined by the Position of the Virosphere within the Replicator Space. Microbiol. Mol. Biol. Rev. 2021, 85, e0019320. [Google Scholar] [CrossRef] [PubMed]
- Koonin, E.V.; Dolja, V.V.; Krupovic, M.; Varsani, A.; Wolf, Y.I.; Yutin, N.; Zerbini, F.M.; Kuhn, J.H. Global organization and proposed megataxonomy of the virus world. Microbiol. Mol. Biol. Rev. 2020, 84, e00061-19. [Google Scholar] [CrossRef] [PubMed]
- Dominguez-Huerta, G.; Wainaina, J.M.; Zayed, A.A.; Culley, A.I.; Kuhn, J.H.; Sullivan, M.B. The RNA virosphere: How big and diverse is it? Environ. Microbiol. 2023, 25, 209–215. [Google Scholar] [CrossRef] [PubMed]
- Geoghegan, J.L.; Holmes, E.C. Predicting virus emergence amid evolutionary noise. Open Biol. 2017, 7, 170189. [Google Scholar] [CrossRef]
- Dolja, V.V.; Krupovic, M.; Koonin, E.V. Deep roots and splendid boughs of the global plant virome. Annu. Rev. Phytopathol. 2020, 58, 23–53. [Google Scholar] [CrossRef]
- Edgar, R.C.; Taylor, B.; Lin, V.; Altman, T.; Barbera, P.; Meleshko, D.; Lohr, D.; Novakovsky, G.; Buchfink, B.; Al-Shayeb, B.; et al. Petabase-scale sequence alignment catalyses viral discovery. Nature 2022, 602, 142–147. [Google Scholar] [CrossRef] [PubMed]
- Koonin, E.V.; Dolja, V.V.; Krupovic, M. The logic of virus evolution. Cell Host Microbe 2022, 30, 917–929. [Google Scholar] [CrossRef]
- Mifsud, J.C.; Gallagher, R.V.; Holmes, E.C.; Geoghegan, J.L. Transcriptome Mining Expands Knowledge of RNA Viruses across the Plant Kingdom. J. Virol. 2022, 96, e00260-22. [Google Scholar] [CrossRef]
- Bejerman, N.; Dietzgen, R.; Debat, H. Illuminating the Plant Rhabdovirus Landscape through Metatranscriptomics Data. Viruses 2021, 13, 1304. [Google Scholar] [CrossRef]
- Bejerman, N.; Dietzgen, R.G.; Debat, H. Unlocking the hidden genetic diversity of varicosaviruses, the neglected plant rhabdoviruses. Pathogens 2022, 11, 1127. [Google Scholar] [CrossRef]
- Debat, H.; Garcia, M.L.; Bejerman, N. Expanding the Repertoire of the Plant-Infecting Ophioviruses through Metatranscriptomics Data. Viruses 2023, 15, 840. [Google Scholar] [CrossRef] [PubMed]
- Lauber, C.; Seitz, S. Opportunities and challenges of data-driven virus discovery. Biomolecules 2022, 12, 1073. [Google Scholar] [CrossRef] [PubMed]
- Simmonds, P.; Adams, M.J.; Benkő, M.; Breitbart, M.; Brister, J.R.; Carstens, E.B.; Davison, A.J.; Delwart, E.; Gorbalenya, A.E.; Harrach, B.; et al. Virus taxonomy in the age of metagenomics. Nature Rev. Microbiol. 2017, 15, 161–168. [Google Scholar] [CrossRef] [PubMed]
- Simmonds, P.; Adriaenssens, E.M.; Zerbini, F.M.; Abrescia, N.G.A.; Aiewsakun, P.; Alfenas-Zerbini, P.; Bao, Y.; Barylski, J.; Drosten, C.; Duffy, S.; et al. Four principles to establish a universal virus taxonomy. PLoS Biol. 2023, 21, e3001922. [Google Scholar] [CrossRef]
- Dietzgen, R.G.; Kondo, H.; Goodin, M.M.; Kurath, G.; Vasilakis, N. The family Rhabdoviridae: Mono- and bi-partite negative-sense RNA viruses with diverse genome organization and common evolutionary origins. Virus Res. 2017, 227, 158–170. [Google Scholar] [CrossRef]
- Walker, P.J.; Freitas-Astúa, J.; Bejerman, N.; Blasdell, K.R.; Breyta, R.; Dietzgen, R.G.; Fooks, A.R.; Kondo, H.; Kurath, G.; Kuzmin, I.V.; et al. ICTV Virus Taxonomy Profile: Rhabdoviridae 2022. J. Gen. Virol. 2022, 103, 001689. [Google Scholar] [CrossRef]
- Dietzgen, R.G.; Bejerman, N.E.; Goodin, M.M.; Higgins, C.M.; Huot, O.B.; Kondo, H.; Martin, K.M.; Whitfield, A.E. Diversity and epidemiology of plant rhabdoviruses. Virus Res. 2020, 281, 197942. [Google Scholar] [CrossRef]
- Muhire, B.M.; Varsani, A.; Martin, D.P. SDT: A virus classification tool based on pairwise sequence alignment and identity calculation. PLoS ONE 2014, 9, e108277. [Google Scholar] [CrossRef]
- Tamura, K.; Stecher, G.; Kumar, S. MEGA11: Molecular Evolutionary Genetics Analysis Version 11. Mol. Biol. Evol. 2021, 38, 3022–3027. [Google Scholar] [CrossRef]
- Rivarez, M.P.S.; Pecman, A.; Bačnik, K.; Maksimović, O.; Vučurović, A.; Seljak, G.; Mehle, N.; Gutiérrez-Aguirre, I.; Ravnikar, M.; Kutnjak, D. In-depth study of tomato and weed viromes reveals undiscovered plant virus diversity in an agroecosystem. Microbiome 2023, 11, 60. [Google Scholar] [CrossRef]
- Yang, Y.; Li, S.; Xing, Y.; Zhang, Z.; Liu, T.; Ao, W.; Bao, G.; Zhan, Z.; Zhao, R.; Zhang, T.; et al. The first high-quality chromosomal genome assembly of a medicinal and edible plant Arctium lappa. Mol. Ecol. Resour. 2022, 22, 1493–1507. [Google Scholar] [CrossRef]
- Liu, M.; Zhu, J.; Wu, S.; Wang, C.; Guo, X.; Wu, J.; Zhou, M. De novo assembly and analysis of the Artemisia argyi transcriptome and identification of genes involved in terpenoid biosynthesis. Sci. Rep. 2018, 8, 5824. [Google Scholar] [CrossRef] [PubMed]
- Zhang, Y.; Hu, W.; Chen, D.; Ding, M.; Wang, T.; Wang, Y.; Chi, J.; Li, Z.; Li, Q.; Li, C. An allergenic plant calmodulin from Artemisia pollen primes human DCs leads to Th2 polarization. Front. Immunol. 2022, 13, 996427. [Google Scholar] [CrossRef] [PubMed]
- Akiyama, R.; Sun, J.; Hatakeyama, M.; Lischer, H.E.L.; Briskine, R.; Hay, A.; Shimizu Inatsugi, R. Fine-scale empirical data on niche divergence and homeolog expression patterns in an allopolyploid and its diploid progenitor species. New Phytol. 2021, 229, 3587–3601. [Google Scholar] [CrossRef]
- Han, Z.; Ma, X.; Wei, M.; Zhao, T.; Zhan, R.; Chen, W. SSR marker development and intraspecific genetic divergence exploration of Chrysanthemum indicum based on transcriptome analysis. BMC Genom. 2018, 19, 291. [Google Scholar] [CrossRef] [PubMed]
- Puglia, G.D.; Prjibelski, A.D.; Vitale, D.; Bushmanova, E.; Schmid, K.J.; Raccuia, S.A. Hybrid transcriptome sequencing approach improved assembly and gene annotation in Cynara cardunculus (L.). BMC Genom. 2020, 21, 317. [Google Scholar] [CrossRef]
- Zheng, H.; Yu, M.-Y.; Han, Y.; Tai, B.; Ni, S.-F.; Ji, R.-F.; Pu, C.-J.; Chen, K.; Li, F.-Q.; Xiao, H.; et al. Comparative transcriptomics and metabolites analysis of two closely related Euphorbia species reveal environmental adaptation mechanism and active ingredients difference. Front. Plant Sci. 2022, 13, 905275. [Google Scholar] [CrossRef]
- Jordan, C.Y.; Lohse, K.; Turner, F.; Thomson, M.; Gharbi, K.; Ennos, R.A. Maintaining their genetic distance: Little evidence for introgression between widely hybridizing species of Geum with contrasting mating systems. Mol. Ecol. 2018, 27, 1214–1228. [Google Scholar] [CrossRef]
- Kong, B.L.H.; Nong, W.; Wong, K.H.; Law, S.T.S.; So, W.L.; Chan, J.J.S.; Zhang, J.; Lau, T.W.D.; Hui, J.H.L.; Shaw, P.C. Chromosomal level genome of Ilex asprella and insight into antiviral triterpenoid pathway. Genomics 2022, 114, 110366. [Google Scholar] [CrossRef]
- Liu, Y.; Fan, W.; Cheng, Q.; Zhang, L.; Cai, T.; Shi, Q.; Wang, Z.; Chang, C.; Yin, Q.; Jiang, X.; et al. Multi-omics analyses reveal new insights into nutritional quality changes of alfalfa leaves during the flowering period. Front. Plant Sci. 2022, 13, 995031. [Google Scholar] [CrossRef]
- Li, J.; Xu, S.; Mei, Y.; Gu, Y.; Sun, M.; Zhang, W.; Wang, J. Genomic-wide identification and expression analysis of R2R3-MYB transcription factors related to flavonol biosynthesis in Morinda officinalis. BMC Plant Biol. 2023, 23, 381. [Google Scholar] [CrossRef] [PubMed]
- Zeng, H.; Zhu, L.; Ma, L.Q.; Zhang, W.W.; Xu, F.; Liao, Y.L. De Novo Transcriptome Sequencing of Ilex cornuta and Analysis of Genes Involved in Triterpenoid Biosynthesis. Int. J. Agric. Biol. 2019, 22, 793–800. [Google Scholar]
- Broberg, M.; Doonan, J.; Mundt, F.; Denman, S.; McDonald, J.E. Integrated multi-omic analysis of host-microbiota interactions in acute oak decline. Microbiome 2018, 6, 21. [Google Scholar] [CrossRef] [PubMed]
- Upadhyay, A.K.; Chacko, A.R.; Gandhimathi, A.; Ghosh, P.; Harini, K.; Joseph, A.P.; Joshi, A.G.; Karpe, S.D.; Kaushik, S.; Kuravadi, N.; et al. Genome sequencing of herb Tulsi (Ocimum tenuiflorum) unravels key genes behind its strong medicinal properties. BMC Plant Biol. 2015, 15, 212. [Google Scholar] [CrossRef]
- Huang, Z.; Zhu, P.; Zhong, X.; Qiu, J.; Xu, W.; Song, L. Transcriptome Analysis of Moso Bamboo (Phyllostachys edulis) Reveals Candidate Genes Involved in Response to Dehydration and Cold Stresses. Front. Plant Sci. 2022, 13, 960302. [Google Scholar] [CrossRef]
- Wang, J.; Zhu, Y.; Lv, X.; Xiong, Y.; Lu, J.; Jin, C.; Zhang, J.; Liu, S. Comparative Transcriptomics of Metabolites in Wild and Cultivated Pinellia ternata. Res. Sq. 2020. [Google Scholar] [CrossRef]
- Yan, W.P.; Ye, Z.C.; Cao, S.J.; Yao, G.L.; Yu, J.; Yang, D.M.; Chen, P.; Zhang, J.F.; Wu, Y.G. Transcriptome analysis of two Pogostemon cablin chemotypes reveals genes related to patchouli alcohol biosynthesis. PeerJ 2021, 9, e12025. [Google Scholar] [CrossRef]
- Dantu, P.K.; Prasad, M.; Ranjan, R. Elucidating biosynthetic pathway of piperine using comparative transcriptome analysis of leaves, root and spike in Piper longum L. bioRxiv 2021. [Google Scholar] [CrossRef]
- Pandey, S.; Goel, R.; Bhardwaj, A.; Asif, M.H.; Sawant, S.V.; Misra, P. Transcriptome analysis provides insight into prickle development and its link to defense and secondary metabolism in Solanum viarum Dunal. Sci. Rep. 2018, 8, 17092. [Google Scholar] [CrossRef]
- Tang, Y.; Zhong, L.; Wang, X.; Zheng, H.; Chen, L. Molecular identification and expression of sesquiterpene pathway genes responsible for patchoulol biosynthesis and regulation in Pogostemon cablin. Bot. Stud. 2019, 60, 11. [Google Scholar] [CrossRef]
- Zhang, Z.; Wang, P.; Li, Y.; Ma, L.; Li, L.; Yang, R.; Ma, Y.; Wang, S.; Wang, Q. Global transcriptome analysis and identification of the flowering regulatory genes expressed in leaves of Lagerstroemia indica. DNA Cell Biol. 2014, 33, 680–688. [Google Scholar] [CrossRef]
- Zhao, Z.; Luo, Z.; Yuan, S.; Mei, L.; Zhang, D. Global transcriptome and gene co-expression network analyses on the development of distyly in Primula oreodoxa. Heredity 2019, 123, 784–794. [Google Scholar] [CrossRef]
- Shen, Y.; Sun, T.; Pan, Q.; Anupol, N.; Chen, H.; Shi, J.; Liu, F.; Deqiang, D.; Wang, C.; Zhao, J. RrMYB5-and RrMYB10-regulated flavonoid biosynthesis plays a pivotal role in feedback loop responding to wounding and oxidation in Rosa rugosa. Plant Biotechnol. J. 2019, 17, 2078–2095. [Google Scholar] [CrossRef] [PubMed]
- Chen, Q.; Liu, X.; Hu, Y.; Sun, B.; Hu, Y.; Wang, X.; Tang, H.; Wang, Y. Transcriptomic Profiling of Fruit Development in Black Raspberry Rubus coreanus. Int. J. Genom. 2018, 2018, 8084032. [Google Scholar] [CrossRef] [PubMed]
- Li, H.; Wu, S.; Lin, R.; Xiao, Y.; Morotti, A.L.M.; Wang, Y.; Galilee, M.; Qin, H.; Huang, T.; Zhao, Y.; et al. The genomes of medicinal skullcaps reveal the polyphyletic origins of clerodane diterpene biosynthesis in the family Lamiaceae. Mol. Plant 2023, 16, 549–570. [Google Scholar] [CrossRef]
- Visger, C.J.; Wong, G.K.; Zhang, Y.; Soltis, P.S.; Soltis, D.E. Divergent Gene Expression Levels between Diploid and Autotetraploid Tolmiea (Saxifragaceae) Relative to the Total Transcriptome, the Cell, and Biomass. Am. J. Bot. 2019, 106, 280–291. [Google Scholar] [CrossRef] [PubMed]
- Angle, J.C.; Morin, T.H.; Solden, L.M.; Narrowe, A.B.; Smith, G.J.; Borton, M.A.; Rey-Sanchez, C.; Daly, R.A.; Mirfenderesgi, G.; Hoyt, D.W.; et al. Methanogenesis in oxygenated soils is a substantial fraction of wetland methane emissions. Nat. Commun. 2017, 8, 1567. [Google Scholar] [CrossRef] [PubMed]
- Zhou, Z.; Xie, B.; He, B.; Zhang, C.; Chen, L.; Wang, Z.; Chen, Y.; Abliz, Z. Multidimensional molecular differences between artificial cultivated and wild Artemisia rupestris L. based on metabolomics-transcriptomics integration strategy. Ind. Crops Prod. 2021, 170, 113732. [Google Scholar] [CrossRef]
- Emelianova, K.; Martinez Martinez, A.; Campos-Dominguez, L.; Kidner, C. Multi-tissue transcriptome analysis of two Begonia species reveals dynamic patterns of evolution in the chalcone synthase gene family. Sci. Rep. 2021, 11, 17773. [Google Scholar] [CrossRef]
- Alonso-Serra, J.; Safronov, O.; Lim, K.J.; Fraser-Miller, S.J.; Blokhina, O.B.; Campilho, A.; Chong, S.L.; Fagerstedt, K.; Haavikko, R.; Helariutta, Y. Tissue-specific study across the stem reveals the chemistry and transcriptome dynamics of birch bark. New Phytol. 2019, 222, 1816–1831. [Google Scholar] [CrossRef]
- Amaradasa, B.S.; Amundsen, K. Transcriptome Profiling of Buffalograss Challenged with the Leaf Spot Pathogen Curvularia inaequalis. Front. Plant Sci. 2016, 7, 715. [Google Scholar] [CrossRef]
- Yue, J.; Zhu, C.; Zhou, Y.; Niu, X.; Miao, M.; Tang, X.; Chen, F.; Zhao, W.; Liu, Y. Transcriptome analysis of differentially expressed unigenes involved in flavonoid biosynthesis during flower development of Chrysanthemum morifolium “Chuju”. Sci. Rep. 2018, 8, 13414. [Google Scholar] [CrossRef] [PubMed]
- Guo, Y.-Y.; Zhang, Y.-Q.; Zhang, G.-Q.; Huang, L.-Q.; Liu, Z.-J. Comparative transcriptomics provides insight into the molecular basis of species diversification of section Trigonopedia (Cypripedium) on the Qinghai-Tibetan Plateau. Sci. Rep. 2018, 8, 11640. [Google Scholar] [CrossRef]
- NNg, K.K.S.; Kobayashi, M.J.; Fawcett, J.A.; Hatakeyama, M.; Paape, T.; Ng, C.H.; Ang, C.C.; Tnah, L.H.; Lee, C.T.; Nishiyama, T.; et al. The genome of Shorea leprosula (Dipterocarpaceae) highlights the ecological relevance of drought in aseasonal tropical rainforests. Commun. Biol. 2021, 4, 1166. [Google Scholar] [CrossRef] [PubMed]
- Teh, B.T.; Lim, K.; Yong, C.H.; Ng, C.C.Y.; Rao, S.R.; Rajasegaran, V.; Lim, W.K.; Ong, C.K.; Chan, K.; Cheng, V.K.Y.; et al. The Draft genome of tropical fruit durian (Durio zibethinus). Nat. Genet. 2017, 49, 1633–1641. [Google Scholar] [CrossRef]
- Yang, J.; Han, F.; Yang, L.; Wang, J.; Jin, F.; Luo, A.; Zhao, F. Identification of reference genes for RT-qPCR analysis in Gleditsia microphylla under abiotic stress and hormone treatment. Genes 2022, 13, 1227. [Google Scholar] [CrossRef] [PubMed]
- Yang, C.; Shi, G.; Li, Y.; Luo, M.; Wang, H.; Wang, J.; Yuan, L.; Wang, Y.; Li, Y. Genome-Wide Identification of SnRK1 Catalytic alpha Subunit and FLZ Proteins in Glycyrrhiza inflata Bat. Highlights Their Potential Roles in Licorice Growth and Abiotic Stress Responses. Int. J. Mol. Sci. 2022, 24, 121. [Google Scholar] [CrossRef] [PubMed]
- Dunning, L.T.; Hipperson, H.; Baker, W.J.; Butlin, R.K.; Devaux, C.; Hutton, I.; Igea, J.; Papadopulos, A.S.T.; Quan, X.; Smadja, C.M.; et al. Ecological speciation in sympatric palms: 1. Gene expression, selection and pleiotropy. J. Evol. Biol. 2016, 29, 1472–1487. [Google Scholar] [CrossRef]
- Padmanabhan, D.; Lateef, A.; Natarajan, P.; Palanisamy, S. De novo transcriptome analysis of Justicia adhatoda reveals candidate genes involved in major biosynthetic pathway. Mol. Biol. Rep. 2022, 49, 10307–10314. [Google Scholar] [CrossRef]
- Scharmann, M.; Rebelo, A.G.; Pannell, J.R. High rates of evolution preceded shifts to sex-biased gene expression in Leucadendron, the most sexually dimorphic angiosperms. eLife 2021, 10, e67485. [Google Scholar] [CrossRef]
- Zhao, J.; Li, H.; Yin, Y.; An, W.; Qin, X.; Wang, Y.; Li, Y.; Fan, Y.; Cao, Y. Transcriptomic and metabolomic analyses of Lycium ruthenicum and Lycium barbarum fruits during ripening. Sci. Rep. 2020, 10, 4354. [Google Scholar] [CrossRef]
- Wang, P.; Luo, Y.; Huang, J.; Gao, S.; Zhu, G.; Dang, Z.; Gai, J.; Yang, M.; Zhu, M.; Zhang, H.; et al. The Genome evolution and domestication of tropical fruit mango. Genome Biol. 2020, 21, 60. [Google Scholar] [CrossRef]
- Jiao, F.; Luo, R.; Dai, X.; Liu, H.; Yu, G.; Han, S.; Lu, X.; Su, C.; Chen, Q.; Song, Q.; et al. Chromosome-Level Reference Genome and Population Genomic Analysis Provide Insights into the Evolution and Improvement of Domesticated Mulberry (Morus alba). Mol. Plant 2020, 13, 1001–1012. [Google Scholar] [CrossRef] [PubMed]
- Chen, T.T.; Zhou, Y.W.; Zhang, J.B.; Peng, Y.; Yang, X.Y.; Hao, Z.D.; Lu, Y.; Wu, W.H.; Cheng, T.L.; Shi, J.S.; et al. Integrative analysis of transcriptome and proteome revealed nectary and nectar traits in the plant-pollinator interaction of Nitraria tangutorum Bobrov. BMC Plant Biol. 2021, 21, 230. [Google Scholar] [CrossRef]
- Lovell, J.T.; Schwartz, S.; Lowry, D.B.; Shakirov, E.V.; Bonnette, J.E.; Weng, X.; Wang, M.; Johnson, J.; Sreedasyam, A.; Plott, C.; et al. Drought responsive gene expression regulatory divergence between upland and lowland ecotypes of a perennial C4 grass. Genome Res. 2016, 26, 510–518. [Google Scholar] [CrossRef]
- Hausmann, B.; Pelikan, C.; Rattei, T.; Loy, A.; Pester, M. Long-term transcriptional activity at zero growth of a cosmopolitan rare biosphere member. mBio 2019, 10, e02189-18. [Google Scholar] [CrossRef] [PubMed]
- Zhang, C.; Zhang, T.; Luebert, F.; Xiang, Y.; Huang, C.H.; Hu, Y.; Rees, M.; Frohlich, M.W.; Qi, J.; Weigend, M.; et al. Asterid phylogenomics/phylotranscriptomics uncover morphological evolutionary histories and support phylogenetic placement for numerous whole-genome duplications. Mol. Biol. Evol. 2020, 37, 3188–3210. [Google Scholar] [CrossRef] [PubMed]
- Li, X.; Cai, K.; Fan, Z.; Wang, J.; Wang, L.; Wang, Q.; Wang, L.; Pei, X.; Zhao, X. Dissection of Transcriptome and Metabolome Insights into the Isoquinoline Alkaloid Biosynthesis during stem development in Phellodendron amurense (Rupr.). Plant Sci. 2022, 325, 111461. [Google Scholar] [CrossRef]
- He, M.; Yao, Y.; Li, Y.; Yang, M.; Li, Y.; Wu, B.; Yu, D. Comprehensive transcriptome analysis reveals genes potentially involved in isoflavone biosynthesis in Pueraria thomsonii Benth. PLoS ONE 2019, 14, e0217593. [Google Scholar] [CrossRef]
- Dutta, D.; Harper, A.; Gangopadhyay, G. Transcriptomic analysis of high oil-yielding cultivated white sesame and low oil-yielding wild black sesame seeds reveal differentially expressed genes for oil and seed coat colour. Nucleus 2022, 65, 151–164. [Google Scholar] [CrossRef]
- Verma, M.; Ghangal, R.; Sharma, R.; Sinha, A.K.; Jain, M. Transcriptome analysis of Catharanthus roseus for gene discovery and expression profiling. PLoS ONE 2014, 9, e103583. [Google Scholar] [CrossRef]
- Nevado, B.; Wong, E.L.; Osborne, O.G.; Filatov, D.A. Adaptive evolution is common in rapid evolutionary radiations. Curr. Biol. 2019, 29, 3081–3086. [Google Scholar] [CrossRef]
- Song, X.; Wang, J.; Shang, F.; Ding, G.; Li, L. An Analysis of the Potential Regulatory Mechanisms of Sophora Flower Development and Nutritional Component Formation Using RNA Sequencing. Horticulturae 2023, 9, 756. [Google Scholar] [CrossRef]
- Herbert, D.B.; Gross, T.; Rupp, O.; Becker, A. Transcriptome analysis reveals major transcriptional changes during regrowth after mowing of red clover (Trifolium pratense). BMC Plant Biol. 2021, 21, 95. [Google Scholar] [CrossRef]
- Yang, F.; Chen, H.; Liu, C.; Li, L.; Liu, L.; Han, X.; Wan, Z.; Sha, A. Transcriptome profile analysis of two Vicia faba cultivars with contrasting salinity tolerance during seed germination. Sci. Rep. 2020, 10, 7250. [Google Scholar] [CrossRef] [PubMed]
- Chuang, C.-W.; Wen, C.-H.; Wu, T.-J.; Li, C.-C.; Chiang, N.-T.; Ma, L.-T.; Ho, C.-L.; Tung, G.-S.; Tien, C.-C.; Lee, Y.-R.; et al. Sesquiterpene synthases of Zanthoxylum ailanthoides: Sources of unique aromas of a folklore plant in Taiwan. J. Agric. Food Chem. 2021, 69, 12494–12504. [Google Scholar] [CrossRef]
- Zhang, C.; Xu, B.; Zhao, C.R.; Sun, J.; Lai, Q.; Yu, C. Comparative de novo transcriptomics and untargeted metabolomic analyses elucidate complicated mechanisms regulating celery (Apium graveolens L.) responses to selenium stimuli. PLoS ONE 2019, 14, e0226752. [Google Scholar] [CrossRef] [PubMed]
- Chen, H.; Deng, C.; Nie, H.; Fan, G.; He, Y. Transcriptome analyses provide insights into the difference of alkaloids biosynthesis in the Chinese goldthread (Coptis chinensis Franch.) from different biotopes. PeerJ 2017, 5, e3303. [Google Scholar] [CrossRef]
- Johnson, N.R.; de Pamphilis, C.W.; Axtell, M.J. Compensatory sequence variation between trans-species small RNAs and their target sites. eLife 2019, 8, e49750. [Google Scholar] [CrossRef]
- Lallemand, F.; Martin-Magniette, M.L.; Gilard, F.; Gakière, B.; Launay-Avon, A.; Delannoy, É.; Selosse, M. In situ transcriptomic and metabolomic study of the loss of photosynthesis in the leaves of mixotrophic plants exploiting fungi. Plant J. 2019, 98, 826–841. [Google Scholar] [CrossRef]
- Sollars, E.S.A.; Harper, A.L.; Kelly, L.J.; Sambles, C.M.; Ramirez-Gonzalez, R.H.; Swarbreck, D.; Kaithakottil, G.; Cooper, E.D.; Uauy, C.; Havlickova, L.; et al. Genome sequence and genetic diversity of European ash trees. Nature 2017, 541, 212–216. [Google Scholar] [CrossRef]
- Rallapalli, G.; Saunders, D.G.; Yoshida, K.; Edwards, A.; Lugo, C.A.; Collin, S.; Clavijo, B.; Corpas, M.; Swarbreck, D.; Clark, M.; et al. Cutting edge: Lessons from fraxinus, a crowd-sourced citizen science game in genomics. eLife 2015, 4, e07460. [Google Scholar] [CrossRef]
- Szukala, A.; Lovegrove-Walsh, J.; Luqman, H.; Fior, S.; Wolfe, T.M.; Frajman, B.; Schönswetter, P.; Paun, O. Polygenic routes lead to parallel altitudinal adaptation in Heliosperma pusillum (Caryophyllaceae). Mol. Ecol. 2022, 32, 1832–1847. [Google Scholar] [CrossRef]
- Chen, P.; Ran, S.; Li, R.; Huang, Z.; Qian, J.; Yu, M.; Zhou, R. Transcriptome de novo assembly and differentially expressed genes related to cytoplasmic male sterility in kenaf (Hibiscus cannabinus L.). Mol. Breed. 2014, 34, 1879–1891. [Google Scholar] [CrossRef]
- Jayasena, A.S.; Fisher, M.F.; Panero, J.L.; Secco, D.; Bernath-Levin, K.; Berkowitz, O.; Taylor, N.L.; Schilling, E.E.; Whelan, J.; Mylne, J.S. Stepwise Evolution of a Buried Inhibitor Peptide over 45 My. Mol. Biol. Evol. 2017, 34, 1505–1516. [Google Scholar] [CrossRef] [PubMed]
- Nevado, B.; Atchison, G.W.; Hughes, C.E.; Filatov, D.A. Widespread adaptive evolution during repeated evolutionary radiations in New World lupins. Nat. Commun. 2016, 7, 12384. [Google Scholar] [CrossRef] [PubMed]
- Yu, R.; Sun, C.; Zhong, Y.; Liu, Y.; Sanchez-Puerta, M.V.; Mower, J.P.; Zhou, R. The minicircular and extremely heteroplasmic mitogenome of the holoparasitic plant Rhopalocnemis phalloides. Curr. Biol. 2022, 32, 470–479.e5. [Google Scholar] [CrossRef] [PubMed]
- Baloun, J.; Nevrtalova, E.; Kovacova, V.; Hudzieczek, V.; Čegan, R.; Vyskot, B.; Hobza, R. Characterization of the HMA7 gene and transcriptomic analysis of candidate genes for copper tolerance in two Silene vulgaris ecotypes. J. Plant Physiol. 2014, 171, 1188–1196. [Google Scholar] [CrossRef] [PubMed]
- Osuna-Mascaró, C.; de Casas, R.R.; Gómez, J.M.; Loureiro, J.; Castro, S.; Landis, J.B.; Hopkins, R.; Perfectti, F. Hybridization and introgression are prevalent in Southern European Erysimum (Brassicaceae) species. Ann. Bot. 2023, 131, 171–184. [Google Scholar] [CrossRef]
- Medina, C.A.; Samac, D.A.; Yu, L.X. Pan-transcriptome identifying master genes and regulation network in response to drought and salt stresses in Alfalfa (Medicago sativa L.). Sci. Rep. 2021, 11, 17203. [Google Scholar] [CrossRef]
- Bejerman, N.; Acevedo, R.M.; De Breuil, S.; Ruiz, O.A.; Sansberro, P.; Dietzgen, R.G.; Nome, C.; Debat, H. Molecular characterization of a novel cytorhabdovirus with a unique genomic organization infecting yerba mate (Ilex paraguariensis) in Argentina. Arch. Virol. 2020, 165, 1475–1479. [Google Scholar] [CrossRef] [PubMed]
- Belete, M.; Kim, S.; Igori, D.; Ahn, J.; Seo, H.; Park, Y.; Moon, J. Complete genome sequence of Daphne virus 1, a novel cytorhabdovirus infecting Daphne odora. Arch. Virol. 2023, 168, 141. [Google Scholar] [CrossRef]
- Bolus, S.; Al Rwahnih, M.; Grinstead, S.C.; Mollov, D. Rose virus R, a cytorhabdovirus infecting rose. Arch. Virol. 2021, 166, 655–658. [Google Scholar] [CrossRef] [PubMed]
- Kauffmann, C.; de Jesus Boari, A.; Silva, J.; Blawid, R.; Nagata, T. Complete genome sequence of patchouli chlorosis-associated cytorhabdovirus, a new cytorhabdovirus infecting patchouli plants in Brazil. Arch. Virol. 2022, 167, 2817–2820. [Google Scholar] [CrossRef] [PubMed]
- Köpke, K.; Rumbou, A.; von Bargen, S.; Büttner, C. Identification of the Coding-Complete Genome Sequence of a Novel Cytorhabdovirus in Tilia cordata Showing Extensive Leaf Chloroses. Microbiol. Res. Announ. 2023, 12, e0005223. [Google Scholar] [CrossRef]
- Lee, D.-S.; Kim, J.; Jun, M.; Shin, S.; Lee, S.-J.; Lim, S. Complete genome sequence of a putative novel cytorhabdovirus isolated from Rudbeckia sp. Arch. Virol. 2022, 167, 2381–2385. [Google Scholar] [CrossRef]
- Liu, Q.; Jin, J.; Yang, L.; Zhang, S.; Cao, M. Molecular characterization of a novel cytorhabdovirus infecting chrysanthemum with yellow dwarf disease. Arch. Virol. 2021, 166, 1253–1257. [Google Scholar] [CrossRef] [PubMed]
- Medberry, A.; Tzanetakis, I.E. Identification, characterization, and detection of a novel strawberry cytorhabdovirus. Plant Dis. 2022, 106, 2784–2787. [Google Scholar] [CrossRef]
- Petrzik, K.; Přibylová, J.; Špak, J.; Sarkisova, T.; Fránová, J.; Holub, J.; Skalík, J.; Koloniuk, I. Mixed Infection of Blackcurrant with a Novel Cytorhabdovirus and Black Currant-Associated Nucleorhabdovirus. Viruses 2022, 14, 2456. [Google Scholar] [CrossRef]
- Šafářová, D.; Candresse, T.; Navrátil, M. Complete genome sequence of a novel cytorhabdovirus infecting elderberry (Sambucus nigra L.) in the Czech Republic. Arch. Virol. 2022, 167, 1589–1592. [Google Scholar] [CrossRef]
- Wu, Y.; Yang, M.; Yang, H.; Qiu, Y.; Xuan, Z.; Xing, F.; Cao, M. Identification and molecular characterization of a novel cytorhabdvirus from rose plants (Rosa chinensis Jacq.). Arch. Virol. 2023, 168, 118. [Google Scholar] [CrossRef] [PubMed]
- Geoghegan, J.L.; Duchêne, S.; Holmes, E.C. Comparative analysis estimates the relative frequencies of co-divergence and cross-species transmission within viral families. PLOS Pathog. 2017, 13, e1006215. [Google Scholar] [CrossRef] [PubMed]
- Franova, J.; Pribylova, J.; Koloniuk, I. Molecular and biological characterization of a new strawberry cytorhabdovirus. Viruses 2019, 11, 982. [Google Scholar] [CrossRef] [PubMed]
- Wang, Q.; Ma, X.; Qian, S.; Zhou, X.; Sun, K.; Chen, X.; Zhou, X.; Jackson, A.O.; Li, Z. Rescue of a Plant Negative-Strand RNA Virus from Cloned cDNA: Insights into Enveloped Plant Virus Movement and Morphogenesis. PLOS Pathog. 2015, 11, e1005223. [Google Scholar] [CrossRef]
- Zhang, S.; Huang, A.; Zhou, X.; Li, Z.; Dietzgen, R.G.; Zhou, C.Y.; Cao, M. Natural Defect of a Plant Rhabdovirus Glycoprotein Gene: A Case Study of Virus–Plant Coevolution. Phytopathology 2021, 111, 227–236. [Google Scholar] [CrossRef]
- Ma, X.; Li, Z. Significantly Improved Recovery of Recombinant Sonchus Yellow Net Rhabdovirus by Expressing the Negative-Strand Genomic RNA. Viruses 2020, 12, 1459. [Google Scholar] [CrossRef]
- Sun, K.; Zhou, X.; Lin, W.; Zhou, X.; Jackson, A.O.; Li, Z. Matrix-glycoprotein interactions required for budding of a plant nucleorhabdovirus and induction of inner nuclear membrane invagination. Mol. Plant. Pathol. 2018, 19, 2288–2301. [Google Scholar] [CrossRef]
- Yan, T.; Zhu, J.-R.; Di, D.; Gao, Q.; Zhang, Y.; Zhang, A.; Yan, C.; Miao, H.; Wang, X.-B. Characterization of the complete genome of Barley yellow striate mosaic virus reveals a nested gene encoding a small hydrophobic protein. Virology 2015, 478, 112–122. [Google Scholar] [CrossRef]
- Elbeaino, T.; Digiaro, M.; Mielke-Ehret, N.; Muehlbach, H.-P.; Martelli, G.P.; Consortium, I.R. ICTV virus taxonomy profile: Fimoviridae. J. Gen. Virol. 2018, 99, 1478–1479. [Google Scholar] [CrossRef]
- Rehanek, M.; Karlin, D.G.; Bandte, M.; Al Kubrusli, R.; Nourinejhad Zarghani, S.; Candresse, T.; Büttner, C.; von Bargen, S. The complex world of emaraviruses—Challenges, insights, and prospects. Forests 2022, 13, 1868. [Google Scholar] [CrossRef]





| Plant Host | Taxa/ Family | Virus Name/ Abbreviation | Bioproject ID/ Data Citation | Length (nt)/Coverage | Accession Number | Protein ID | Length (aa) | Highest Scoring Virus-Protein/E-Value/Query Coverage %/Identity % (Blast P) |
|---|---|---|---|---|---|---|---|---|
| Greater burdock (Arctium lappa) | Dicot/Asteraceae | Arctium alphacytorhabdovirus 1/ ArcACRV1 | PRJNA598011/ [21] | 12768/310.2X | BK064262 | N | 450 | WhIV5-N/0.0/91/63.07 |
| P | 300 | SaV1-P/1e-100/100/50.67 | ||||||
| P′ | 115 | no hits | ||||||
| P3 | 225 | TrARV1-P3/6e-93/97/59.91 | ||||||
| M | 182 | CnV2-M/2e-54/98/47.49 | ||||||
| G | 552 | TrARV1-G/0.0/98/55.09 | ||||||
| L | 2097 | WhIV5-L/0.0/99/64.42 | ||||||
| Silvery wormwood (Artemisia argyi) | Dicot/Asteraceae | Artemisia alphacytorhabdovirus 1/ ArtACRV1 | PRJNA397671/ [22] | 12978//55.94X | BK064263 | N | 454 | LNYV-N/0.0/88/60.30 |
| P | 315 | LNYV-P/9e-91/93/50.68 | ||||||
| P3 | 307 | LNYV-P3/2e-119/96/54.52 | ||||||
| M | 184 | LNYV-M/2e-48/96/45.76 | ||||||
| G | 552 | LNYV-G/0.0/99/51.18 | ||||||
| L | 2074 | LNYV-L/0.0/99/68.25 | ||||||
| Common wormwood (Artemisia montana) | Dicot/Asteraceae | Artemisia alphacytorhabdovirus 2/ ArtACRV2 | PRJDB8414/ Kyoto University, Japan, unpublished | 14344/82.73X | BK064264 | N | 479 | RVCV-N/1e-175/98/51.95 |
| P | 343 | RCVC-P/1e-84/92/44.55 | ||||||
| P′ | 88 | RVCV-P′/2e-10/64/49.12 | ||||||
| P3 | 241 | RVCV-P3/2e-74/78/56.08 | ||||||
| M | 182 | RVCV-M/1e-49/83/50.66 | ||||||
| G | 569 | RVCV-G/0.0/92/55.51 | ||||||
| P6 | 64 | RVCV-P6/3e-11/90/44.83 | ||||||
| L | 2086 | RVCV-L/0.0/99/64.72 | ||||||
| Sievers wormwood (Artemisia sieversiana) | Dicot/Asteraceae | Artemisia alphacytorhabdovirus 3/ ArtACRV3 | PRJNA834888/ [23] | 14339/57.85X | BK064265 | N | 476 | RVCV-N/2e-171/98/50.62 |
| P | 342 | RCVC-P/6e-82/93/43.69 | ||||||
| P′ | 103 | RVCV-P′/3e-13/66/54.93 | ||||||
| P3 | 240 | RVCV-P3/3e-75/82/52.40 | ||||||
| M | 185 | RVCV-M/1e-52/82/51.97 | ||||||
| G | 571 | RVCV-G/0.0/91/56.76 | ||||||
| P6 | 64 | RVCV-P6/7e-14/100/48.44 | ||||||
| L | 2089 | RVCV-L/0.0/99/63.43 | ||||||
| Desert broom (Baccharis sarothroides) | Dicot/Asteraceae | Baccharis alphacytorhabdovirus 1/ BacACRV1 | PRJNA716650/ Romero, M., UNAM, Mexico, unpublished | 13581/25.63X | BK064266 | N | 470 | CCyV1-N/1e-153/87/52.68 |
| P | 297 | CCyV1-P/2e-56/98/40.74 | ||||||
| P′ | 85 | no hits | ||||||
| P3 | 337 | StrV2-P3/4e-120/93/56.78 | ||||||
| M | 168 | CCyV1-M/5e-34/95/38.65 | ||||||
| G | 550 | CCyV1-G/1e-160/92/43.14 | ||||||
| L | 2074 | CCyV1-L/0.0/99/59.24 | ||||||
| Large bittercress (Cardamine amara) | Dicot/Brassicaceae | Cardamine alphacytorhabdovirus 1/ CarACRV1 | PRJDB4989/ [24] | 13209/83.24X | BK064267 | N | 457 | PaCRV1-N/0.0/99/72.35 |
| P | 316 | PaCRV1-P/5e-134/63.26 | ||||||
| P′ | 109 | PaCRV1-P′/1e-21/48.11 | ||||||
| P3 | 224 | PaCRV1-P3/8e-122/98/75.57 | ||||||
| M | 164 | PaCRV1-M/1e-89/100/73.78 | ||||||
| G | 569 | PaCRV1-G/0.0/95/75.64 | ||||||
| P6 | 70 | PaCRV1-P6/5e-26/97/63.24 | ||||||
| L | 2092 | PaCRV1-L/0.0/100/78.30 | ||||||
| Greater celandine (Chelidonium majus) | Dicot/Papaveraceae | Chelidonium alphacytorhabdovirus 1/ CheACRV1 | PRJNA376854/ Zhao, L., Jinlin, China, unpublished | 12148/68.31X | BK064268 | N | 415 | TpVA-N/0.0/100/70.19 |
| P | 325 | TpVA-P/2e-146/100/63.38 | ||||||
| P′ | 71 | no hits | ||||||
| P3 | 200 | TpVA-P3/8e-117/98/80.71 | ||||||
| M | 169 | TpVA-M/2e-73/92/69.43 | ||||||
| G | 552 | TpVA-G/0.0/98/71.72 | ||||||
| P6 | 66 | GlLV1-P6/2e-14/100/57.58 | ||||||
| L | 2072 | TpVA-L/0.0/100/80.41 | ||||||
| Indian chrysanthemum (Chrysanthemum indicum) | Dicot/Asteraceae | Chrysanthemum alphacytorhabdovirus 1/ ChrACRV1 | PRJNA361213/ [25] | 12715/71.27X | BK064269 | N | 448 | WhIV5-N/0.0/99/60.22 |
| P | 301 | SaV1-P/4e-100/99/51 | ||||||
| P′ | 140 | no hits | ||||||
| P3 | 225 | TrARV1-P3/1e-91/97/57.92 | ||||||
| M | 19 | CnV2-M/6e-50/91/45.60 | ||||||
| G | 549 | SaV1-G/0.0/100/53.42 | ||||||
| L | 2097 | WhIV5-L/0.0/99/63.89 | ||||||
| Bear corn (Conopholis americana) | Dicot/Orobanchaceae | Conopholis alphacytorhabdovirus 1/ ConACRV1 | PRJEB21674/ 1000 Plant (1KP) Transcriptomes Initiative, Unpublished | 13083/178.6X | BK064270 | N | 467 | CCyV1-N/1e-157/94/49.1 |
| P | 299 | CCyV1-P/4e-70/100/42.35 | ||||||
| P′ | 87 | no hits | ||||||
| P3 | 328 | StrV2-P3/3e-119/83/60.58 | ||||||
| M | 166 | BCRV2-M/7e-32/93/38.06 | ||||||
| G | 546 | CCyV1-G/8e-151/99/40.26 | ||||||
| L | 2076 | CCyV1-L/0.0/98/58.75 | ||||||
| Cardoon (Cynara cardunculus) | Dicot/Asteraceae | Cynara alphacytorhabdovirus 1/ CynACRV1 | PRJNA590905/ [26] | 13726/33.22X | BK064271 | N | 472 | TCRV1/0.0/100/80.08 |
| P | 311 | TCRV1-P/3e-153/100/69.97 | ||||||
| P′ | 132 | TCRV1-P′/1e-23/75/53.54 | ||||||
| P3 | 350 | TCRV1-P3/0.0/99/80 | ||||||
| M | 179 | TCRV1-M/3e-100/100/78.77 | ||||||
| G | 562 | TCRV1-G/0.0/98/70.40 | ||||||
| L | 2144 | TCRV1-L/0.0/98/83.25 | ||||||
| Fischer´s spurge (Euphorbia fischeriana) | Dicot/Euphorbiaceae | Euphorbia alphacytorhabdovirus 1/ EupACRV1 | PRJNA693977/ [27] | 13713/109.3X | BK064272 | N | 451 | PeVA-N/0.0/95/68.41 |
| P | 330 | PeVA-P/2e-100/99/53.62 | ||||||
| P3 | 223 | PeVA-P3/1e-84/100/55.61 | ||||||
| P4 | 130 | no hits | ||||||
| M | 184 | PeVA-M/5e-57/96/48.88 | ||||||
| G | 559 | PeVA-G/0.0/95/68.35 | ||||||
| P7 | 41 | no hits | ||||||
| L | 2089 | PeVA-L/0.0/99/69.3 | ||||||
| Tikoua fig (Ficus tikoua) | Dicot/Moraceae | Ficus alphacytorhabdovirus 1/ FicACRV1 | PRJNA432314/ Bai, Y., Guiyang University, China, unpublished | 13839/18.65X | BK064274 | N | 458 | SCV-N/1e-140/97/48.80 |
| P | 316 | SCV-P/3e-52/88/36.51 | ||||||
| P′ | 84 | no hits | ||||||
| P3 | 228 | SCV-P3/2e-75/100/50.43 | ||||||
| M | 182 | SCV-M/7e-43/82/48.67 | ||||||
| G | 563 | SCV-G/0.0/94/50.46 | ||||||
| P6 | 69 | ADV-P6/3e-09/98/42.03 | ||||||
| L | 2097 | SCV-L/0.0/99/60.22 | ||||||
| Garlic (Allium sativum) | Monocot/Amaryllidaceae | Garlic alphacytorhabdovirus 1/ GarACRV1 | PRJNA772184/ Liu, T., IBFC, China, unpublished | 13400/76.43X | BK064275 | N | 468 | LNYV-N/3e-160/93/53.17 |
| P | 298 | TpVB-P/4e-53/94/34.80 | ||||||
| P3 | 329 | StrV2-P3/5e-126/98/58.28 | ||||||
| M | 174 | LNYV-M/3e-35/97/40.94 | ||||||
| G | 554 | TpVB-G/5e-175/98/44.97 | ||||||
| L | 2075 | LYMV-L/0.0/99/58.43 | ||||||
| Herb bennet (Geum urbanum) | Dicot/Rosaceae | Geum alphacytorhabdovirus 1/ GeuACRV1 | PRJEB23354/ [28] | 12756/12.97X | BK064276 | N | 459 | StrV2-N/0.0/98/73.57 |
| P | 295 | StrV2-P/7e-128/100/60.34 | ||||||
| P′ | 98 | StrV2-P′/3e-22/98/55.67 | ||||||
| P3 | 319 | StrV2-P3/1e-171/100/74.22 | ||||||
| M | 177 | BCRV2-M/7e-78/92/68.29 | ||||||
| G | 546 | BCRV2-G/0.0/96/69.57 | ||||||
| L | 2093 | BCRV2-L/0.0/99/72.89 | ||||||
| English ivy (Hedera helix) | Dicot/Araliaceae | Hedera alphacytorhabdovirus 1/ HedACRV1 | PRJEB21674/ 1000 Plant (1KP) Transcriptomes Initiative, Unpublished | 12588/11.88X | BK064277 | N | 459 | StrV2-N/0.0/97/71.27 |
| P | 295 | StrV2-P/3e-128/100/61.02 | ||||||
| P′ | 98 | StrV2-P′/2e-22/98/53.61 | ||||||
| P3 | 319 | StrV2-P3/2e-171/100/74.30 | ||||||
| M | 172 | BCRV2-M/2e-78/99/65.50 | ||||||
| G | 546 | BCRV2-G/0.0/99/68.19 | ||||||
| L | 2100 | BCRV2-L/0.0/98/72.95 | ||||||
| Plum-leaved holly (Ilex asprella) | Dicot/Aquifoliaceae | Ilex alphacytorhabdovirus 1/ IleACRV1 | PRJNA736810/ [29] | 14540/166.3X | BK064278 | N | 452 | AcCV-N/0.0/99/56.87 |
| P | 333 | AcCV-P/1e-67/96/39.76 | ||||||
| P′ | 93 | no hits | ||||||
| P3 | 370 | AcCV-P3/1e-130/99/52.49 | ||||||
| M | 184 | AcCV-1e-33/99/37.30 | ||||||
| G | 553 | AcCV-G/0.0/96/49.06 | ||||||
| P6 | 54 | no hits | ||||||
| L | 2137 | AcCV-L/0.0/98/60.77 | ||||||
| P8 | 134 | no hits | ||||||
| Lucerne (Medicago sativa) | Dicot/Fabaceae | Medicago alphacytorhabdovirus 1/ MedACRV1 | PRJNA644634/ [30] | 13586/9.75X | BK064279 | N | 431 | StrV1-N/0.0/97/60.48 |
| P | 360 | StrV1-1e-73/98/39.12 | ||||||
| P′ | 64 | StrV1-P′/2e-13/100/54.69 | ||||||
| P3 | 224 | StrV1-P3/7e-81/99/52.47 | ||||||
| M | 191 | StrV1-M/5e-43/83/44.65 | ||||||
| G | 547 | StrV1-G/0.0/99/60.44 | ||||||
| P6 | 80 | StrV1-P6/6e-11/76/45.9 | ||||||
| L | 2085 | StrV1-L/0.0/99/68.21 | ||||||
| Horse mint (Mentha longifolia) | Dicot/Lamiaceae | Mentha alphacytorhabdovirus 1/ MenACRV1 | PRJNA779119/ Wang, B., Shaoguan University, unpublished | 12387/56.72X | BK064280 | N | 422 | TpVA-N/9e-163/100/54.14 |
| P | 316 | TpVA-/7e-45/96/32.18 | ||||||
| P′ | 101 | no hits | ||||||
| P3 | 195 | TpVA-P3/6e-68/97/55.38 | ||||||
| M | 163 | GlLV1-M/6e38/95/45.16 | ||||||
| G | 551 | TpVA-G0.0/97/55.84 | ||||||
| P6 | 67 | GlLV1-P6/4e-07/100/50.75 | ||||||
| L | 2072 | TpVA-L/0.0/99/62.64 | ||||||
| Indian mulberry (Morinda officinalis) | Dicot/Rubiaceae | Morinda alphacytorhabdovirus 1_Mor/MorACRV1_Mor | PRJNA717096/ [31] | 13023/25.34X | BK064281 | N | 463 | CCyV1-N/0.0/99/56.87 |
| P | 300 | CCyV1-P/7e-68/98/42.71 | ||||||
| P′ | 81 | no hits | ||||||
| P3 | 346 | BCRV2-P3/1e-115/76/59.7 | ||||||
| M | 172 | CCyV1-M/7e-29/92/37.58 | ||||||
| G | 548 | CCyV1-G/6e-171/93/45.14 | ||||||
| L | 2075 | CCyV1-L/0.0/99/59.16 | ||||||
| Chinese holly (Ilex cornuta) | Dicot/Aquifoliaceae | Morinda alphacytorhabdovirus 1_Ile/MorACRV1_Ile | PRJNA399054/ [32] | 12876/20.54X | BK064282 | N | 463 | CCyV1-N/0.0/99/56.29 |
| P | 300 | CCyV1-P/1e-66/98/43.39 | ||||||
| P′ | 85 | no hits | ||||||
| P3 | 346 | BCRV2-P3/2e-116/76/60.08 | ||||||
| M | 184 | CCyV1-M/2e-27/88/36.31 | ||||||
| G | 549 | CCyV1-G/7e-167/98/43.57 | ||||||
| L | 2075 | CCyV1-L/0.0/99/59.16 | ||||||
| Oak (Quercus robur) | Dicot/Fagaceae | Oak alphacytorhabdovirus 1/ OakACRV1 | PRJNA322128/ [33] | 12817/21.81X | BK064283 | N | 453 | LYMV-N/2e-109/93/40.47 |
| P | 304 | LYMV-P/1e-20/88/29.58 | ||||||
| P′ | 104 | no hits | ||||||
| P3 | 376 | AscSyV1-P3/2e-46/66/35.97 | ||||||
| M | 176 | CCyV1-M/3e-06/59/28.57 | ||||||
| G | 543 | TrARV1-G/3e-7/98/30.16 | ||||||
| L | 2078 | BCRV2-L/0.0/99/45.57 | ||||||
| Holy basil (Ocimum tenuiflorum) | Dicot/Lamiaceae | Ocimum alphacytorhabdovirus 1/ OciACRV1 | PRJNA251328/ [34] | 12478/24.87X | BK064284 | N | 425 | KePCyV-N/0.0/99/76.65 |
| P | 327 | KePCyV-P/1e-116/99/54.41 | ||||||
| P′ | 93 | no hits | ||||||
| P3 | 205 | KePCyV-P3/1e-105/99/70.53 | ||||||
| M | 155 | KePCyV-M/5e-58/98/56.21 | ||||||
| G | 563 | KePCyV-G/0.0/96/70.46 | ||||||
| P6 | 60 | StrV1-P6/2e-08/83/50 | ||||||
| L | 2078 | KePCyV-L/0.0/99/77.36 | ||||||
| Scented pelargonium (Pelargonium X hybrid) | Dicot/Geraniaceae | Pelargonium alphacytorhabdovirus 1/ PelACRV1 | PRJNA883637/ Saint-Marcoux, D., Lyon University, France, unpublished | 12332/91.55X | BK064285 | N | 413 | TpVA-N/1e-164/98/56.23 |
| P | 328 | TpVA-P/2e-53/97/36.25 | ||||||
| P′ | 84 | no hits | ||||||
| P3 | 203 | TpVA-P3/2e-91/96/68.02 | ||||||
| M | 170 | TpVA.M/5e-37/90/44.81 | ||||||
| G | 552 | TpVA-G/0.0/95/60.71 | ||||||
| P6 | 58 | no hits | ||||||
| L | 2073 | TpVA-L/0.0/99/63.7 | ||||||
| Moso bamboo (Phyllostachys edulis) | Monocot/Poaceae | Phyllostachys alphacytorhabdovirus 1/ PhyACRV1 | PRJNA350353/ [35] | 12947/94.47X | BK064286 | N | 455 | LNYV-N/2e-138/97/46.55 |
| P | 296 | LNYV-P/2e-44/93/37.28 | ||||||
| P′ | 83 | no hits | ||||||
| P3 | 328 | StrV2-P3/7e-140/96/59.81 | ||||||
| M | 193 | LNYV-M/6e-28/90/34.27 | ||||||
| G | 544 | StrV2-G/8e-144/90/40.93 | ||||||
| L | 2070 | BCRV2-L/0.0/99/57.21 | ||||||
| Peltate green dragon (Pinellia peltata) | Monocot/Araceae | Pinellia alphacytorhabdovirus 1/ PinACRV1 | PRJNA623739/ [36] | 13438/126.5X | BK064287 | N | 479 | AscSyV1-N/4e-131/90/44.24 |
| P | 305 | DV1-P/8e-47/98/36.75 | ||||||
| P′ | 87 | no hits | ||||||
| P3 | 373 | AscSyV1-P3/9e-105/89/47.51 | ||||||
| M | 170 | TCRV1-M/1e-05/88/31.21 | ||||||
| G | 568 | WhIV4/2e-134/95/36.73 | ||||||
| P6 | 61 | no hits | ||||||
| L | 2106 | WhIV4/0.0/99/48.13 | ||||||
| Patchouli (Pogostemom cablin) | Dicot/Lamiaceae | Pogostemom alphacytorhabdovirus 1_Pog/ PogACRV1_Pog | PRJNA660501/ [37] | 13171/250.8X | BK064288 | N | 462 | CCyV1-N/0.0/99/55.17 |
| P | 300 | CCyV1-P/1e-69/96/40.79 | ||||||
| P′ | 81 | no hits | ||||||
| P3 | 347 | StrV2-P3/3e-116/77/61.94 | ||||||
| M | 179 | CCyV1-M/3e-38/92/36.14 | ||||||
| G | 557 | CCyV1-G/1e-160/93/40.92 | ||||||
| L | 2070 | CCyV1-L/0.0/58.03 | ||||||
| Black pepper (Piper nigrum) | Dicot/Piperaceae | Pogostemom alphacytorhabdovirus 1_ Pip/ PogACRV1_Pip | PRJNA580359/ [38] | 13063/22.35X | BK064289 | N | 462 | CCyV1-N/0.0/99/54.96 |
| P | 300 | CCyV1-P/3e-67/99/40.79 | ||||||
| P′ | 81 | no hits | ||||||
| P3 | 347 | StrV2-P3/3e-116/77/62.31 | ||||||
| M | 179 | CCyV1-M/5e-39/87/39.74 | ||||||
| G | 557 | CCyV1-G/7e-164/91/42.88 | ||||||
| L | 2070 | CCyV1-L/0.0/58.75 | ||||||
| Tropical soda apple (Solanum viarum) | Dicot/Solanaceae | Pogostemom alphacytorhabdovirus 1_Sol/ PogACRV1_Sol | PRJNA666394/ [39] | 13138/26.34X | BK064290 | N | 462 | CCyV1-N/3e-179/99/54.84 |
| P | 300 | CCyV1-P/5e-63/99/39.79 | ||||||
| P′ | 116 | no hits | ||||||
| P3 | 351 | StrV2-P3/4e-115/76/61.57 | ||||||
| M | 179 | CCyV1-M/4e-40/87/40.38 | ||||||
| G | 558 | CCyV1-G/2e-157/95/40.98 | ||||||
| L | 2070 | CCyV1-L/0.0/58.31 | ||||||
| Patchouli (Pogostemom cablin) | Dicot/Lamiaceae | Pogostemom alphacytorhabdovirus 2/ PogACRV2 | PRJNA660501/ [37] | 13209/218.9X | BK064291 | N | 421 | StrV1-N/0.0/98/78.71 |
| P | 359 | StrV1-P/8e-164/100/66.12 | ||||||
| P′ | 64 | StrV1-P′/9e-25/100/73.44 | ||||||
| P3 | 224 | StrV1-P3/4e-134/100/81.7 | ||||||
| M | 179 | StrV1-M/2e-82/99/65.36 | ||||||
| G | 549 | StrV1-G/0.0/100/74.05 | ||||||
| P6 | 69 | StrV1-P6/2e-31/100/72.46 | ||||||
| L | 2083 | StrV1-L/0.0/99/82.4 | ||||||
| Patchouli (Pogostemom cablin) | Dicot/Lamiaceae | Pogostemom alphacytorhabdovirus 3_Pog/ PogACRV3_Pog | PRJNA511937/ [40] | 13252/202.3X | BK064292 | N | 449 | BmV1/0.0/99/71.05 |
| P | 293 | BmV1-P/1e-127/100/64.85 | ||||||
| P′ | 86 | BmV1-P′/5e-20/100/52.33 | ||||||
| P3 | 353 | BmV1-P3/0.0/96/72.14 | ||||||
| M | 165 | BmV1-M/1e-53/93/51.3 | ||||||
| G | 544 | BmV1-G/0.0/95/71.43 | ||||||
| P6 | 71 | no hits | ||||||
| L | 2110 | BmV1-L/0.0/99/72.52 | ||||||
| Crepe myrtle (Lagerstroemia indica) | Dicot/Lythraceae | Pogostemom alphacytorhabdovirus 3_Lag/ PogACRV3_Lag | PRJNA32094/ [41] | 13149/11.36X | BK064293 | N | 449 | BmV1/0.0/99/72.20 |
| P | 294 | BmV1-P/1e-128/100/63.61 | ||||||
| P′ | 86 | BmV1-P′/3e-23/100/55.81 | ||||||
| P3 | 353 | BmV1-P3/0.0/96/72.14 | ||||||
| M | 180 | BmV1-M/4e-55/83/55.63 | ||||||
| G | 544 | BmV1-G/0.0/95/70.10 | ||||||
| P6 | 71 | no hits | ||||||
| L | 2108 | BmV1-L/0.0/99/72.04 | ||||||
| Candelabra primrose (Primula chungensis) | Dicot/Primulaceae | Primula alphacytorhabdovrus1/ PriACRV1 | PRJNA616180/ Wang, X., BI, Kunming, China, unpublished | 12953/237.5X | BK064294 | N | 450 | LYMV-N/0.0/99/72.1 |
| P | 307 | LYMV-P/2e-127/98/61.26 | ||||||
| P′ | 103 | no hits | ||||||
| P3 | 311 | LYMV-P3/2e-161/100/70.74 | ||||||
| M | 174 | LYMV-M/2e-68/98/56.4 | ||||||
| G | 549 | LYMV-G/0.0/98/60.19 | ||||||
| L | 2066 | LYMV-L/0.0/100/73.91 | ||||||
| Glory primrose (Primula oreodoxa) | Dicot/Primulaceae | Primula alphacytorhabdovirus 2/ PriACRV2 | PRJNA544868/ [42] | 12146/21.43X | BK064295 | N | 414 | TpVA-N/1e-160/98/54.57 |
| P | 327 | GlLV1-P/2e-51/99/33.63 | ||||||
| P′ | 82 | no hits | ||||||
| P3 | 201 | TpVA-P3/4e-86/98/64.5 | ||||||
| M | 167 | GlLV1-M/5e-42/91/43.79 | ||||||
| G | 559 | GlLV1-G/0.0/94/58.87 | ||||||
| L | 2072 | TpVA-L0.0/99/64.58 | ||||||
| Beach rose (Rosa rugosa) | Dicot/Rosaceae | Rose alphacytorhabdovirus 1/ RosACRV1 | PRJNA498442/ [43] | 12601/230.8X | BK064296 | N | 425 | TpVA-N/7e-152/98/51.78 |
| P | 313 | TpVA-P/3e-56/95/37.38 | ||||||
| P′ | 80 | no hits | ||||||
| P3 | 167 | GlLV1-P3/4e-67/97/57.83 | ||||||
| M | 172 | TpVA-M/5e-27/100/34.48 | ||||||
| G | 593 | GlLV1-G/0.0/94/50.45 | ||||||
| P6 | 67 | GlLV1-P6/1e-04/100/41.79 | ||||||
| L | 2068 | TpVA-L/0.0/99/64.85 | ||||||
| Korean bramble (Rubus coreanus) | Dicot/Rosaceae | Rubus alphacytorhabdovirus 1/ RubACRV1 | PRJNA401210/ [44] | 14682/33.28X | BK064297 | N | 474 | DV1-N/91/3e-108/40.14 |
| P | 297 | DV1-P/2e-38/98/33.22 | ||||||
| P′ | 93 | DV1-P′/0.029/88/32.56 | ||||||
| P3 | 366 | BmV1-P3/2e-106/93/45.45 | ||||||
| M | 186 | DV1-M/5e-10/81/28.1 | ||||||
| G | 573 | WhIV4-G/6e-154/93/41.2 | ||||||
| P6 | 64 | no hits | ||||||
| L | 2109 | WhIV4-L/0.0/99/47.44 | ||||||
| Barbed skullcap (Scutellaria barbata) | Dicot/Lamiaceae | Scutellaria alphacytorhabdovirus 1/ ScuACRV1 | PRJNA653305/ [45] | 13187/56.32X | BK064298 | N | 447 | BmV1-N/0.0/99/68.6 |
| P | 295 | BmV1-P/4e-121/100/61.36 | ||||||
| P′ | 86 | BmV1-P′/3e-24/100/53.49 | ||||||
| P3 | 350 | BmV1-P3/0.0/98/72.46 | ||||||
| M | 165 | BmV1-M/9e-52/93/50.65 | ||||||
| G | 547 | BmV1-G/0.0/95/70.86 | ||||||
| P6 | 75 | no hits | ||||||
| L | 2103 | BmV1-0.0/99/71.44 | ||||||
| Piggyback plant (Tolmiea menziesii) | Dicot/Saxifragaceae | Tolmiea alphacytorhabdovirus 1/ TolACRV1 | PRJNA507776/ [46] | 12746/19.26X | BK064299 | N | 460 | StrV2-N/0.0/97/67.11 |
| P | 295 | BCRV2-P/4e-130/100/62.03 | ||||||
| P′ | 102 | StrV2-P′/3e-19/96/43.88 | ||||||
| P3 | 333 | BCRV2-P3/7e-166/94/72.01 | ||||||
| M | 182 | BCRV2-M/3e-78/92/67.86 | ||||||
| G | 545 | BCRV2-G/0.0/96/73.14 | ||||||
| L | 2091 | BCRV2-L/0.0/99/77.05 | ||||||
| Wheat (Triticum aestivum) | Monocot/Poaceae | Triticum alphacytorhabdovirus 1/ TriACRV1 | PRJNA577739/ Li, Y., Hebei, China, unpublished | 13955/87.91X | BK064300 | N | 474 | AscSyV1-N/1e-134/93/44.02 |
| P | 315 | DV1-P/2e-47/97/36.81 | ||||||
| P′ | 87 | DV1-P′/0.021/97/34.12 | ||||||
| P3 | 345 | AscSyV1-P3/5e-109/90/48.96 | ||||||
| M | 190 | BmV1-M/3e-07/98/27.15 | ||||||
| G | 561 | DV1-G/6e-130/86/39.64 | ||||||
| P6 | 55 | no hits | ||||||
| L | 2106 | WhIV4-L/0.0/98/48.4 | ||||||
| Long-leaved bladderwort (Utricularia longifolia) | Dicot/Lentibulariaceae | Utricularia alphacytorhabdovirus 1/ UtrACRV1 | PRJNA354080/ Tang, C., Nanjing University, China, unpublished | 13017/25.91X | BK064301 | N | 454 | PaCRV1-N/4e-157/98/49.89 |
| P | 324 | PaCRV1-P/6e-57/100/35.17 | ||||||
| P3 | 217 | PaCRV1-P3/2e73/98/52.47 | ||||||
| M | 203 | PaCRV1-M/1e-46/80/41.1 | ||||||
| G | 571 | PaCRV1-G/0.0/98/48.23 | ||||||
| P6 | 63 | no hits | ||||||
| L | 2089 | PaCRV1-L/0.0/98/59.1 | ||||||
| Wetland metagenome | - | Wetland metagenome associated alphacytorhabdovirus 1/ WMaACRV1 | PRJNA338276/ [47] | 12726/43.4X | BK064302 | N | 445 | PeVA-N/4e-174/89/57.39 |
| P | 301 | PeVA-P/1e-71/99/43.93 | ||||||
| P′ | 99 | no hits | ||||||
| P3 | 219 | PeVA-P3/1e-60/98/44.39 | ||||||
| M | 172 | PeVA-M/2e-45/99/43.93 | ||||||
| G | 551 | PeVA-G/0.0/95/53.86 | ||||||
| P6 | 52 | no hits | ||||||
| L | 2093 | PeVA-L/0.0/99/62.45 | ||||||
| Malabar cardamon (Wurfbainia villosa) | Monocot/Zingiberaceae | Wurfbainia alphacytorhabdovirus 1/ WurACRV1 | PRJNA471573/ Wang, H., Guangzhou, China, unpublished | 13348/59.28X | BK064303 | N | 465 | BmV1-N/0.0/98/60.87 |
| P | 297 | BmV1-P/6e-81/99/46.49 | ||||||
| P′ | 93 | BmV1-P′/1e-09/89/43.37 | ||||||
| P3 | 356 | BmV1-P3/8e-143/97/56.32 | ||||||
| M | 187 | BmV1-M/1e-19/81/32.68 | ||||||
| G | 546 | BmV1-G/0.0/96/57.47 | ||||||
| P6 | 85 | no hits | ||||||
| L | 2116 | BmV1-L/0.0/99/56.5 | ||||||
| Maize (Zea mays) | Monocot/Poaceae | Zea alphacytorhabdovirus 1/ ZeaACRV1 | PRJNA543910/ Wang, J., Anhui, China, unpublished | 14358/38.58X | BK064304 | N | 477 | RVCV-N/0.0/97/53.45 |
| P | 329 | RVCV-P/3e-90/96/46.5 | ||||||
| P′ | 93 | RVCV-P′/1e-05/50/48.94 | ||||||
| P3 | 242 | RVCV-P36e-78/82/54.5 | ||||||
| M | 181 | RVCV-M/6e-48/96/48.28 | ||||||
| G | 573 | RVCV-G/0.0/95/55.21 | ||||||
| P6 | 64 | RVCV-P6/5e-11/100/42.19 | ||||||
| L | 2085 | RVCV-L/0.0/99/65.42 |
| Plant Host | Taxa/ Family | Virus Name/ Abbreviation | Bioproject ID/ Data Citation | Length (nt)/Coverage | Accession Number | Protein ID | Length (aa) | Highest Scoring Virus-Protein/E-Value/Query Coverage %/Identity % (Blast P) |
|---|---|---|---|---|---|---|---|---|
| Rock wormwood (Artemisia rupestris) | Dicot/Asteraceae | Artemisia betacytorhabdovirus 1/ ArtBCRV1 | PRJNA730219/ [48] | 13426/527.8X | BK064305 | N | 484 | NCMV-N/2e-41/94/28.1 |
| P | 340 | no hits | ||||||
| P3 | 201 | RudV1-P3/3e-09/62/26.72 | ||||||
| M | 202 | no hits | ||||||
| G | 524 | PpVE-G/7e-24/89/22.67 | ||||||
| P6 | 84 | no hits | ||||||
| L | 2076 | RudV1-L/0.0/99/42.91 | ||||||
| Zip begonia (Begonia conchifolia) | Dicot/Begoniaceae | Begonia betacytorhabdovirus 1/ BegBCRV1 | PRJEB26711/ [49] | 13838/71.85X | BK064306 | N | 447 | TiCRV1-N/5e-52/62/34.21 |
| P | 299 | TiCRV1-P/2e-19/97/28.04 | ||||||
| P3 | 181 | no hits | ||||||
| M | 206 | TiCRV1-M/7e-10/83/23.12 | ||||||
| G | 572 | TiCRV1-G/2e-70/85/27.93 | ||||||
| P6 | 68 | no hits | ||||||
| L | 2161 | TiCRV1-L/0.0/99/41.72 | ||||||
| White birch (Betula pendula) | Dicot/Betulaceae | Betula betacytorhabdovirus 1/ BetBCRV1 | PRJEB29260/ [50] | 14744/26.93X | BK064307 | N | 449 | RaCV-N/8e-69/90/34.24 |
| P | 485 | no hits | ||||||
| P3 | 195 | RaCV-P4/6e-19/91/23.46 | ||||||
| M | 196 | RaCV-M/1e-04/83/23.78 | ||||||
| G | 556 | RaCV-G/3e-59/92/27.08 | ||||||
| P6 | 138 | no hits | ||||||
| L | 2242 | RaCV-L/0.0/92/40.01 | ||||||
| Himalayan birch (Betula utilis) | Dicot/Betulaceae | Betula betacytorhabdovirus 2/ BetBCRV2 | PRJNA638802/ Kumar, N., CSIR, India, unpublished | 15147/15.49X | BK064308 | N | 443 | RaCV-N/2e-78/92/36.01 |
| P | 470 | no hits | ||||||
| P3 | 196 | RaCV-P4/3e-22/89/28.41 | ||||||
| M | 193 | RaCV-M/4e-08/86/25.68 | ||||||
| G | 551 | RaCV-G/2e-53/87/27.44 | ||||||
| P6 | 138 | no hits | ||||||
| L | 2246 | RaCV-L/0.0/94/39.58 | ||||||
| Buffalo grass (Bouteloa dactyloides) | Monocot/Poaceae | Bouteloa betacytorhabdovirus 1/ BouBCRV1 | PRJNA297834/ [51] | 14127/373.6X | BK064309 | N | 452 | RudV1-N/2e-65/95/32.07 |
| P | 381 | RVR-P/1e-07/17/33.33 | ||||||
| P3 | 195 | RudV1-P3/9e-36/89/39.13 | ||||||
| M | 199 | RudV1-M/5e-28/84/34.32 | ||||||
| G | 508 | NCMV-G/5e-21/94/23.43 | ||||||
| P6 | 72 | no hits | ||||||
| P7 | 255 | no hits | ||||||
| P8 | 190 | no hits | ||||||
| L | 2070 | RudV1-L/0.0/99/49.04 | ||||||
| Hardy garden mum (Chrysanthemum morifolium) | Dicot/Asteraceae | Chrysanthemum betacytorhabdovirus 1/ ChrBCRV1 | PRJNA397042/ [52] | 13309/99.94X | BK064310 | N | 450 | MaCyV-N/1e-45/92/30.07 |
| P | 333 | RVR-P/0.007/26/29.55 | ||||||
| P3 | 198 | TaEV1-P3/3e-11/67/29.93 | ||||||
| M | 206 | no hits | ||||||
| G | 511 | PpVe-G/7e-22/69/24.66 | ||||||
| P6 | 86 | no hits | ||||||
| L | 2075 | RudV1-0.0/99/42.21 | ||||||
| Siberian hazelnut (Corylus heterophylla) | Dicot/Betulaceae | Corylus betacytorhabdovirus 1/ CorBCRV1 | PRJNA899668/ Sun, J, Lianoning, China, unpublished | 15228/21.34X | BK064311 | N | 461 | RaCV/7e-64/93/31.96 |
| P | 479 | no hits | ||||||
| P3 | 197 | YmVA-P4/4e-14/71/28.97 | ||||||
| M | 201 | RaCV-M/4e-04/87/21.59 | ||||||
| G | 555 | PpVE-G/3e-73/94/27.58 | ||||||
| P6 | 141 | no hits | ||||||
| L | 2257 | RaCV-L/0.0/89/40.21 | ||||||
| Buffalo gourd (Cucurbita foetidissima) | Dicot/Cucurbitaceae | Cucurbita betacytorhabdovirus 1/ CucBCRV1 | PRJNA473174/ Sun, University of California, USA, unpublished | 12969/336.9X | BK064312 | N | 450 | MaCyV-N/1e-47/94/29.88 |
| P | 302 | no hits | ||||||
| P3 | 195 | RudV1-P3/3e-08/59/31.03 | ||||||
| M | 209 | RudV1-M/2e-06/71/27.81 | ||||||
| G | 514 | RSMV-G/5e-22/93/23.35 | ||||||
| P6 | 79 | no hits | ||||||
| L | 2079 | RudV1-L/0-0/99/41.7 | ||||||
| Slipper orchid (Cypripedium flavum) | Monocot/Orchidaceae | Cypripedium betacytorhabdovirus 1/ CypBCRV1 | PRJNA479379/ [53] | 9958/85.93X | BK064313 | N | 430 | MYSV-N/1e-38/56/36 |
| P | 280 | no hits | ||||||
| P3 | 198 | no hits | ||||||
| L | 2114 | RaCV-L/0.0/91/33.81 | ||||||
| Keladan (Dryobalanops oblongifolia) | Dicot/Dipterocarpaceae | Dryobalanops betacytorhabdovirus 1/ DryBCRV1 | PRJDB8182/ [54] | 14393/134.5X | BK064314 | N | 495 | YmVA-N/1e-95/98/35.8 |
| P | 598 | YmVA-P/6e-07/23/32 | ||||||
| P3 | 234 | YmVa-P4/1e-29/68/38.04 | ||||||
| M | 273 | no hits | ||||||
| G | 261 | no hits | ||||||
| L | 2259 | YmVA-L/0.0/98/42.34 | ||||||
| Durian (Durio zibethinus) | Dicot/Malvaceae | Durio betacytorhabdovirus 1/ DurBCRV1 | PRJNA400310/ [55] | 12791/52.47X | BK064315 | N | 434 | NCMV-N/6e-52/97/33.03 |
| P | 318 | no hits | ||||||
| P3 | 193 | PMuMaV-P3/8e-13/68/28.79 | ||||||
| M | 174 | no hits | ||||||
| G | 539 | RSMV-G/6e-34/84/24.74 | ||||||
| P6 | 62 | no hits | ||||||
| L | 2057 | MYSV-L/0.0/98/45.16 | ||||||
| Littleleaf honey locust (Gleditsia microphylla) | Dicot/Fabaceae | Gleditsia betacytorhabdovirus 1/ GleBCRV1 | PRJNA848854/ [56] | 13339/29.81X | BK064316 | N | 483 | YmVA-N/9e86/99/33.61 |
| P | 454 | no hits | ||||||
| P3 | 240 | YmVA-P4/6e-37/69/37.35 | ||||||
| M | 251 | no hits | ||||||
| G | 162 | no hits | ||||||
| L | 2240 | YmVA-L/0.0/99/40.15 | ||||||
| Chinese licorice (Glycyrrhiza inflata) | Dicot/Fabaceae | Glycyrrhiza betacytorhabdovirus 1/ GlyBCRV1 | PRJNA574093/ [57] | 14755/67.34X | BK064317 | N | 493 | YmVA-N/8e-95/96/37.89 |
| P | 500 | YmVA-P/3e-25/19/57.14 | ||||||
| P3 | 238 | YmVA-P4/2e-39/76/37.57 | ||||||
| M | 280 | no hits | ||||||
| G | 169 | no hits | ||||||
| L | 2264 | YmVA-L/0.0/98/42.05 | ||||||
| Pennywort (Hepatica nobilis) | Dicot/Ranunculaceae | Hepatica betacytorhabdovirus 1/ HepBCRV1 | PRJDB6630/ Nodai Genome Research Center, Japan, unpublished | 10440/20.81X | BK064318 | N | 432 | RVR-N/2e-77/92/35.78 |
| P | 384 | CBDaV-P/6e-07/52/24.63 | ||||||
| P3 | 183 | RVR-P3/9e-13/70/27.91 | ||||||
| M | 162 | no hits | ||||||
| L | 2074 | RVR-L/0.0/99/48.03 | ||||||
| Kentia palm (Howea forsteriana) | Monocot/Arecaceae | Howea betacytorhabdovirus 1/ HowBCRV1 | PRJNA244607/ [58] | 13727/58.86X | BK064319 | N | 447 | TiCRV1-N/7e-46/53/36.86 |
| P | 301 | TiCRV1-P/6e-10/95/24.76 | ||||||
| P3 | 173 | TiCRV1-P3/5e-11/81/25.53 | ||||||
| M | 211 | TiCRV1-M/1e-10/91/24.37 | ||||||
| G | 557 | TiCRV1-G/1e-58/92/26.15 | ||||||
| P6 | 69 | no hits | ||||||
| L | 2145 | TiCRV1-L/0.0/99/40.22 | ||||||
| Sweet potato (Ipomoea batatas) | Dicot/Convolvulaceae | Ipomoea betacytorhabdovirus 1/ IpoBCRV1 | PRJNA626066/ Read, ARC, SouthAfrica, unpublished | 12811/9.76X | BK064320 | N | 448 | NCMV-N/2e-55/93/32.62 |
| P | 327 | RVR-P/0.001/25/26.76 | ||||||
| P3 | 196 | RudV1-P3/1e-06/56/30 | ||||||
| M | 210 | RudV1-M/0.015/70/24.68 | ||||||
| G | 533 | RSMV-G/1e-22/86/22.76 | ||||||
| P6 | 101 | no hits | ||||||
| L | 2071 | TaEV1-1/0.0/99/41.46 | ||||||
| Malabar nut (Justicia adhatoda) | Dicot/Acanthaceae | Justicia betacytorhabdovirus 1/ JusBCRV1 | PRJNA842169/ [59] | 15957/148.3X | BK064321 | N | 463 | RaCV-N/3e-89/99/37.26 |
| X | 180 | no hits | ||||||
| P | 408 | no hits | ||||||
| P3 | 198 | RaCV-P4/4e-31/95/31.94 | ||||||
| M | 199 | RaCV-M/1e-08/83/23.7 | ||||||
| G | 574 | RaCV-G/8e-96/89/32.44 | ||||||
| P7 | 150 | RaCV-P7/1e-06/82/29.27 | ||||||
| P8 | 140 | no hits | ||||||
| L | 2236 | RaCV/0.0/96/45.34 | ||||||
| Royle´s sedge (Kobresia royleana) | Monocot/Cyperaceae | Kobresia betacytorhabdovirus 1/ KobBCRV1 | PRJNA588660/ Qu, G., Lhasa, China, unpublished | 14255/34.61X | BK064322 | N | 542 | RSMV-N/7e-91/97/36.17 |
| P | 550 | RSMV-P/8e-07/17/34.38 | ||||||
| M | 175 | RSMV-M/0.003/88/26.28 | ||||||
| G | 545 | RSMV-G/1e-124/94/39.24 | ||||||
| P5 | 89 | no hits | ||||||
| L | 2098 | RsMV-L/0.0/99/52.39 | ||||||
| P7 | 106 | no hits | ||||||
| Plate-seed conebush (Leucadendron platyspermum) | Dicot/Proteaceae | Leucadendron betacytorhabdovirus 1/ LeuBCRV1 | PRJEB45774/ [60] | 12698/181.2X | BK064323 | N | 445 | NCMV-N/1e-115/93/43.97 |
| P | 408 | NCMV-P/2e-32/72/31.76 | ||||||
| P3 | 192 | NCMV-P3/3e-09/76/26.35 | ||||||
| M | 188 | TaEV1-M/8e-08/86/26.83 | ||||||
| G | 533 | RSMV-G/9e-34/94/26.07 | ||||||
| P6 | 63 | no hits | ||||||
| L | 2081 | RudV1-L/0.0/99/42.01 | ||||||
| Black goji (Lycium ruthenicum) | Dicot/Solanaceae | Lycium betacytorhabdovirus 1/ LycBCRV1 | PRJNA505629/ [61] | 14855/75.64X | BK064324 | N | 504 | YmVA-N/2e-78/92/35.16 |
| P | 515 | YmVA-P/1e-20/22/45.76 | ||||||
| P3 | 239 | YmVA-P4/2e-37/95/34.06 | ||||||
| M | 286 | YmVA-M/0.003/67/23.35 | ||||||
| G | 208 | no hits | ||||||
| L | 2260 | YmVA-L/0.0/98/41.21 | ||||||
| Mango (Mangifera indica) | Dicot/Anacardiaceae | Mango betacytorhabdovirus 1/ ManBCRV1 | PRJNA487154/ [62] | 13826/421.1X | BK064325 | N | 477 | YmVA-N/8e-35/84/26.25 |
| P | 359 | no hits | ||||||
| P3 | 167 | no hits | ||||||
| M | 195 | no hits | ||||||
| G | 577 | RVR-G/7e-20/78/22.41 | ||||||
| P6 | 95 | no hits | ||||||
| L | 2148 | RaCV-L/0.0/94/35.18 | ||||||
| White mulberry (Morus alba) | Dicot/Moraceae | Morus betacytorhabdovirus 1/ MorBCRV1 | PRJNA597172/ [63] | 15904/125.4X | BK064326 | N | 502 | YmVA-N/8e-99/91/36.15 |
| P | 617 | YmVA-P/5e-32/74/29.3 | ||||||
| P3 | 231 | YmVA-P4/5e-39/84/37.44 | ||||||
| M | 263 | no hits | ||||||
| G | 215 | no hits | ||||||
| L | 2260 | YmVA-L/0.0/98/43.14 | ||||||
| Nitre bush (Nitraria tangutorum) | Dicot/Nitrariaceae | Nitraria betacytorhabdovirus 1/ NitBCRV1 | PRJNA686177 [64] | 15520/48.23X | BK064327 | N | 433 | RaCV-N/2e-121/99/42.96 |
| P | 544 | RaCV-P/2e-14/51/27.97 | ||||||
| P3 | 189 | RaCV-P4/1e-38/95/37.57 | ||||||
| M | 187 | RaCV-M/2e-21/95/30.56 | ||||||
| G | 583 | RaCV-G/6e-98/86/34.9 | ||||||
| P6 | 153 | RaCV-P7/3e-09/59/32.97 | ||||||
| L | 2246 | RaCV-L/0.0/99/44.89 | ||||||
| Hall´s panicgrass (Panicum hallii) | Monocot/Poaceae | Panicum betacytorhabdovirus 1/ PanBCRV1 | PRJNA306692/ [65] | 12136/60.31X | BK064328 | N | 418 | CBDaV-N/0.0/99/72.9 |
| P | 280 | CBDaV-P/2e-128/100/66.07 | ||||||
| P3 | 195 | CBDaV-P3/3e-104/94/75.14 | ||||||
| M | 172 | CBDaV-M/1e-83/98/68.05 | ||||||
| G | 505 | CBDaV-G/0.0/100/66.14 | ||||||
| L | 2068 | CBDaV-L/0.0/100/75.87 | ||||||
| Blue passionflower (Passiflora caerulea) | Dicot/Passifloraceae | Passiflora betacytorhabdovirus 1/ PasBCRV1 | PRJEB21674/ 1000 Plant (1KP) Transcriptomes Initiative, Unpublished | 13471/32.88X | BK064329 | N | 500 | TiCRV1-N/8e-130/92/44.49 |
| P | 317 | TiCRV1-P/6e-35/89/32.77 | ||||||
| P3 | 188 | TiCRV1-P3/1e-22/80/29.14 | ||||||
| P4 | 69 | no hits | ||||||
| M | 209 | TiCRV1-M/5e-48/85/47.19 | ||||||
| G | 541 | TiCRV1-G/4e-160/90/44.85 | ||||||
| P7 | 72 | no hits | ||||||
| L | 2138 | TiCRV1-L/0.0/99/62.66 | ||||||
| Peat soil | - | Peat soil associated betacytorhabdovirus 1/ PSaBCRV1 | PRJNA412438/ [66] | 12663/58.67X | BK064330 | N | 436 | MYSV-N/5e-96/99/38.79 |
| P | 315 | NCMV-P/2e-26/86/31.62 | ||||||
| P3 | 186 | BYSMV-P3/1e-21/78/36.99 | ||||||
| M | 169 | MYSV-M/7e-09/94/24.07 | ||||||
| G | 505 | MaCyV-G/2e-75/95/31.43 | ||||||
| P6 | 56 | no hits | ||||||
| L | 2083 | MaCyV-L/0.0/99/53.75 | ||||||
| Peat soil | - | Peat soil associated betacytorhabdovirus 2/ PSaBCRV2 | PRJNA570134/ JGI, USA, unpublished | 14865/74.65X | BK064331 | N | 457 | RudV1-N/2e-65/88/33.41 |
| P | 397 | BYSMV-P/4e-09/26/35.51 | ||||||
| P3 | 194 | RudV1-P3/9e-29/78/36.84 | ||||||
| M | 199 | RudV1-M/2e-21/88/31.64 | ||||||
| G | 516 | PpVe-G/8e-35/82/25.61 | ||||||
| P6 | 66 | no hits | ||||||
| P7 | 276 | no hits | ||||||
| P8 | 182 | no hits | ||||||
| L | 2066 | RudV1-L/0.0/99/50.63 | ||||||
| Pentaphragma spicatum | Dicot/Pentaphragmataceae | Pentaphragma betacytorhabdovirus 1/ PenBCRV1 | PRJNA636634/ [67] | 12983/164.1X | BK064332 | N | 446 | TiCRV1-N/2e-50/57/34.91 |
| P | 288 | TiCRV1-P/8e-17/87/27.21 | ||||||
| P3 | 178 | no hits | ||||||
| M | 197 | TiCRV1-M/0.008/84/25.44 | ||||||
| G | 550 | TiCRV1-G/3e-76/91/30.18 | ||||||
| P6 | 63 | no hits | ||||||
| L | 2160 | TiCRV1-L/0.0/99/41.12 | ||||||
| Amur cork tree (Phellodendron amurense) | Dicot/Rutaceae | Phellodendron betacytorhabdovirus 1/ PheBCRV1 | PRJNA817294/ [68] | 14292/177.4X | BK064333 | N | 488 | YmVA-N/1e-85/97/34.43 |
| P | 541 | YmVA-P/3e-40/61/34.47 | ||||||
| P3 | 241 | YmVA-P4/7e-30/78/32.28 | ||||||
| M | 294 | no hits | ||||||
| G | 251 | no hits | ||||||
| L | 2258 | YmVA-L/0.0/98/41.42 | ||||||
| Desert poplar (Populus pruinosa) | Dicot/Salicaceae | Populus betacytorhabdovirus 1/ PopBCRV1 | PRJNA354971/ Yu, L., Lanzhou, China, unpublished | 15094/59.43X | BK064334 | N | 432 | RaCV-N/8e-118/99/42.73 |
| P | 569 | RaCV-P/6e-10/50/22.37 | ||||||
| P3 | 188 | RaCV-P4/1e-33/90/34.71 | ||||||
| M | 201 | RaCV-M/1e-17/85/26.59 | ||||||
| G | 586 | RaCV-G/2e-102/92/32.84 | ||||||
| P6 | 150 | RaCV-P7/2e-10/78/31.15 | ||||||
| L | 2246 | RaCV-L/0.0/99/45.75 | ||||||
| Kudzu (Pueraria montana) | Dicot/Fabaceae | Pueraria betacytorhabdovirus 1/ PueBCRV1 | PRJNA515956/ [69] | 13614/145.6X | BK064335 | N | 481 | YmVA-N/1e-69/97/33.74 |
| P | 338 | YmVA-P/8e-11/75/41.35/ | ||||||
| P3 | 230 | YmVA-P4/3e-20/58/36.57 | ||||||
| M | 255 | no hits | ||||||
| G | 166 | no hits | ||||||
| L | 2254 | YmVA-L/0.0/98/39.88 | ||||||
| Sesame (Sesamum indicum) | Dicot/Pedaliaceae | Sesamum betacytorhabdovirus 1_Ses/ SesBCRV1_Ses | PRJNA644139/ [70] | 13565/178.3X | BK064336 | N | 439 | CuCV1-N/5e-72/95/34.95 |
| P | 340 | YmCaV-P/9e-15/58/30.10 | ||||||
| P3 | 183 | SbBMV-P3/2e-28/73/41.18 | ||||||
| P4 | 76 | no hits | ||||||
| M | 224 | CuCV1-M/1e-23/75/30.59 | ||||||
| G | 575 | YmCaV-G/2e-100/84/35.74 | ||||||
| L | 2113 | CuCV1-L/0.0/99/48.07 | ||||||
| Madagascar periwinkle (Catharanthus roseus) | Dicot/Apocynaceae | Sesamum betacytorhabdovirus 1_Cat/ SesBCRV1_Cat | PRJNA246273/ [71] | 13497/58.97X | BK064337 | N | 440 | CuCV1-N/1e-71/95/35.33 |
| P | 340 | YmCaV-P/9e-15/58/30.10 | ||||||
| P3 | 183 | SbBMV-P3/9e-28/73/41.18 | ||||||
| P4 | 76 | no hits | ||||||
| M | 224 | CuCV1-M/7e-24/75/30.59 | ||||||
| G | 575 | YmCaV-G/3e-100/84/35.95 | ||||||
| L | 2113 | CuCV1-L/0.0/99/48.02 | ||||||
| Schiedea pentandra | Dicot/Caryophyllaceae | Schiedea betacytorhabdovirus 1/ SchBCRV1 | PRJNA491458 [72] | 12964/214.6X | BK064338 | N | 439 | MYSV-N/3e-55/93/33.01 |
| P | 379 | NCMV-P/6e-95/98/42.89 | ||||||
| P3 | 206 | RVR-P3/8e-10/62/30.47 | ||||||
| M | 182 | no hits | ||||||
| G | 524 | RSMV-G/1e-32/95/24.86 | ||||||
| L | 2062 | RudV1-L/0.0/99/43.63 | ||||||
| P7 | 114 | no hits | ||||||
| Japanese pagoda tree (Sophora japonica) | Dicot/Fabaceae | Sophora betacytorhabdovirus 1/ SopBCRV1 | PRJNA797104/ [73] | 13767/149.6X | BK064339 | N | 501 | YmVA-N/3e-94/91/36.54 |
| P | 493 | YmVA-P/2e-37/72/31.27 | ||||||
| P3 | 241 | YmVA-P4/1e-39/93/35.29 | ||||||
| M | 283 | YmVA-M/0.001/61/24.57 | ||||||
| G | 137 | no hits | ||||||
| L | 2255 | YmVA-L/0.0/97/41.79 | ||||||
| Red clover (Trifolium pratense) | Dicot/Fabaceae | Trifolium betacytorhabdovirus 1/ TriBCRV1 | PRJNA561285/ [74] | 13511/285.1X | BK064340 | N | 429 | BYSMV-N/4e-46/90/34.43 |
| P | 372 | CBDaV-P/6e-06/30/26.55 | ||||||
| P3 | 218 | PMuMaV-P3/5e-19/66/31.65 | ||||||
| M | 176 | AntAmV1-M/4e-04/66/25.42 | ||||||
| G | 529 | RSMV-G/4e-37/91/25.2 | ||||||
| P6 | 72 | no hits | ||||||
| L | 2069 | BYSMV-L/0.0/99/45.15 | ||||||
| P8 | 175 | no hits | ||||||
| Broad bean (Vicia faba) | Dicot/Fabaceae | Vicia betacytorhabdovirus 1/ VicBCRV1 | PRJNA591424/ [75] | 12101/269.5X | BK064341 | N | 434 | MaCyV-N/3e-60/95/31.13 |
| P | 441 | RVR-P/0.035/16/30.99 | ||||||
| P3 | 186 | RVR-P3/8e-22/75/34.04 | ||||||
| M | 164 | no hits | ||||||
| L | 2099 | CBDaV-L/0.0/98/44.27 | ||||||
| Japanese prickly ash (Zanthoxilum ailanthoides) | Dicot/Rutaceae | Zanthoxilum betacytorhabdovirus 1/ ZanBCRV1 | PRJNA656412/ [76] | 16669/78.34X | BK064342 | N | 488 | YmVA-N/1e-88/92/33.98 |
| P | 627 | YmVA-P/2e-25/22/47.18 | ||||||
| P3 | 243 | YmVA-P4/9e-26/70/33.53 | ||||||
| M | 276 | no hits | ||||||
| G | 278 | no hits | ||||||
| L | 2278 | YmVA-L/0.0/98/41.48 | ||||||
| Japanese prickly ash (Zanthoxilum ailanthoides) | Dicot/Rutaceae | Zanthoxilum betacytorhabdovirus 2/ ZanBCRV2 | PRJNA656412/ [76] | 15584/94.97X | BK064343 | N | 492 | YmVA-N/8e-88/91/35.01 |
| P | 579 | YmVA-P/6e-37/61/33.33 | ||||||
| P3 | 242 | YmVA-P4/8e-27/68/37.35 | ||||||
| M | 270 | no hits | ||||||
| G | 281 | no hits | ||||||
| L | 2280 | YmVA-L/0.0/98/40.79 | ||||||
| Japanese prickly ash (Zanthoxilum ailanthoides) | Dicot/Rutaceae | Zanthoxilum betacytorhabdovirus 3/ ZanBCRV3 | PRJNA656412/ [76] | 16283/50.29X | BK064344 | N | 492 | YmVA-N/3e-88/98/34.2 |
| P | 578 | YmVA-P/6e-27/17/57.84 | ||||||
| P3 | 242 | YmVA-P4/2e-24/80/32.82 | ||||||
| M | 272 | no hits | ||||||
| G | 283 | no hits | ||||||
| L | 2282 | YmVA-L/0.0/99/41.24 |
| Plant Host | Taxa/ Family | Virus Name/ Abbreviation | Bioproject ID/ Data Citation | Length (nt)/Coverage | Accession Number | Protein ID | Length (aa) | Highest Scoring Virus-Protein/E-Value/Query Coverage %/Identity % (Blast P) |
|---|---|---|---|---|---|---|---|---|
| Teide marguerite (Argyranthemum tenerifae) | Dicot/Asteraceae | Argyranthemum gammacytorhabdovirus 1/ ArgGCRV1 | PRJNA491458/ [72] | 10801/20.11X | BK064345 | N | 450 | GymDenV1-N/1e-98/94/41.31 |
| P | 297 | no hits | ||||||
| P3 | 231 | TrAV1-P3/7e-28/96/29.91 | ||||||
| M | 176 | GymDenV1-M/1e-24/88/33.97 | ||||||
| L | 2068 | GymDenV1-L/0.0/99/55.15 | ||||||
| carrot (Daucus carota) | Dicot/Apiaceae | Daucus gammacytorhabdovirus 1/ DauGCRV1 | PRJNA745346/ Chakrabarti, S., CSIR-IICB, unpublished | 11730/9.31X | BK064346 | N | 459 | TrAV1-N/2e-133/95/47.42 |
| P | 328 | TrAV1-P/2e-36/99/30.65 | ||||||
| P3 | 230 | TrAV1-P3/4e-52/95/39.73 | ||||||
| M | 201 | GymDenV1-M/2e-23/91/33.33 | ||||||
| L | 2069 | TrAV1-L/0.0/99/64.34 | ||||||
| celery (Apium graveolens) | Dicot/Apiaceae | Apium gammacytorhabdovirus1/ ApiGCRV1 | PRJNA543957/ [77] | 12008/165.3X | BK064347 | N | 455 | TrAV1-N/4e-173/94/57.83 |
| P | 325 | TrAV1-P/2e-81/87/47.44 | ||||||
| P3 | 233 | TrAV1-P3/4e-81/94/53-95 | ||||||
| M | 197 | TrAV1-M/4e-61/94/51.87 | ||||||
| L | 2069 | TrAV1-L/0.0/100/72.5 | ||||||
| Chinese goldthread (Coptis chinensis) | Dicot/Ranunculaceae | Coptis gammacytorhabdovirus 1/ CopGCRV1 | PRJNA361017/ [78] | 11214/17.41X | BK064348 | N | 437 | GynDenV1-N/5e-118/99/42.6 |
| P | 286 | TrAV1-P/2e-30/97/28.52 | ||||||
| P3 | 227 | TrAV1-P3/1e-47/93/35.81 | ||||||
| M | 187 | GymDenV1-M/2e-40/93/41.95 | ||||||
| L | 2069 | TrAV1-L/0.0/99/61.74 | ||||||
| Bigseed alfalfa dodder (Cuscuta indecora) | Dicot/Convolvulaceae | Cuscuta gammacytorhabdovirus 1/ CusGCRV1 | PRJNA543296/ [79] | 10772/35.14X | BK064349 | N | 429 | TrAV1-N/7e-108/96/43.68 |
| P | 301 | GymDenV1-P/3e-21/92/29.87 | ||||||
| P3 | 220 | TrAV1-P3/3e-16/97/25.23 | ||||||
| M | 196 | GymDenV1-M/6e-13/80/32.1 | ||||||
| L | 2054 | GymDenV1-L/0.0/99/50.17 | ||||||
| Nevada dodder (Cuscuta nevadensis) | Dicot/Convolvulaceae | Cuscuta gammacytorhabdovirus 2/ CusGCRV2 | PRJNA561399/ Frangione, E., Canada, unpublished | 10700/33.29X | BK064350 | N | 429 | TrAV1-N/1e-106/96/42.49 |
| P | 302 | GymDenV1-P/9e-20/83/27.97 | ||||||
| P3 | 220 | TrAV1-P3/2e-17/95/27.78 | ||||||
| M | 188 | GymDenV1-M/6e-17/85/34.15 | ||||||
| L | 2054 | GymDenV1-L/0.0/99/50.85 | ||||||
| Slipper orchid (Cypripedium flavum) | Monocot/Orchidaceae | Cypripedium gammacytorhabdovirus 1/ CypGCRV1 | PRJNA479379/ [53] | 10872/30.26X | BK064351 | N | 437 | GymDenV1-N/2e-117/96/45.5 |
| P | 283 | GymDenV1-P/2e-46/96/35.1 | ||||||
| P3 | 228 | TrAV1-P3/4e-36/94/34.86 | ||||||
| M | 213 | GymDenV1-M/4e-38/83/37.64 | ||||||
| L | 2069 | GymDenV1-L/0.0/99/60.34 | ||||||
| Violet helleborine (Epipactis purpurata) | Monocot/Orchidaceae | Epipactis gammacytorhabdovirus 1/ EpiGCRV1 | PRJNA450088/ [80] | 11001/38.65X | BK064352 | N | 452 | GymDenV1-N/2e-102/86/42.36 |
| P | 300 | GymDenV1-P/4e-21/93/26.51 | ||||||
| P3 | 225 | TrAV1-P3/2e-26/64/34.72 | ||||||
| L | 2064 | GymDenV1-L/0.0/99/57.83 | ||||||
| Common ash (Fraxinus excelsior) | Dicot/Oleaceae | Fraxinus gammacytorhabdovirus 1/ FraGCRV1 | PRJEB4958/ [81] | 11521/50.58X | BK064353 | N | 443 | TrAV1-1e-96/94/41.96 |
| P | 284 | GymDenV1-P/1e-26/94/28.81 | ||||||
| P3 | 224 | TrAV1-P3/7e-29/97/29.41 | ||||||
| M | 184 | GymDenV1-M/2e-30/85/38.22 | ||||||
| P5 | 65 | no hits | ||||||
| L | 2068 | GymDenV1-L0.0/99/55.78 | ||||||
| Ash dieback (Hymenoscyphus fraxineus) | - | Fraxinus gammacytorhabdovirus 2/ FraGCRV2 | PRJEB7998/ [82] | 11737/44.16X | BK064354 | N | 439 | GymDenV1-2e-101/89/40.61 |
| P | 285 | GymDenV1-P/8e-39/94/30.51 | ||||||
| P3 | 224 | TrAV1-P3/6e-33/96/34.84 | ||||||
| M | 187 | GymDenV1-M/7e-31/86/36.65 | ||||||
| P5 | 55 | no hits | ||||||
| L | 2068 | GymDenV1-L0.0/99/56 | ||||||
| Dwarf heliosperma (Heliosperma pusillum) | Dicot/Caryophyllaceae | Heliosperma gammacytorhabdovirus 1/ HelGCRV1 | PRJNA760819/ [83] | 11579/19.27X | BK064355 | N | 436 | GymDenV1-N/3e-102/90/41.65 |
| P | 308 | GymDenV1-P/2e-30/84/31.9 | ||||||
| P3 | 221 | TrAV1-P3/1e-27/95/31.63 | ||||||
| M | 206 | GymDenV1-M/5e-29/83/35.67 | ||||||
| L | 2063 | GymDenV1-L/0.0/99/58.31 | ||||||
| Kenaf (Hibiscus cannabinus) | Dicot/Malvaceae | Hibiscus gammacytorhabdovirus 1/ HibGCRV1 | PRJNA602109/ [84] | 11079/23.52X | BK064356 | N | 458 | GymDenV1-N/3e-77/88/35.39 |
| P | 391 | GymDenV1-P/6e-08/62/25.99 | ||||||
| P3 | 221 | TrAV1-P3/2e-16/78/26.92 | ||||||
| M | 194 | GymDenV1-M/9e-12/79/26.45 | ||||||
| L | 2063 | TrAV1-L/0.0/99/53.86 | ||||||
| Golden ageratum (Lonas annua) | Dicot/Asteraceae | Lonas gammacytorhabdovirus 1/ LonGCRV1 | PRJNA371565/ [85] | 11920/115.3X | BK064357 | N | 450 | GymDenV1-N/5e-106/88/44.75 |
| P | 297 | GymDenV1-P/1e-20/94/26.56 | ||||||
| P3 | 231 | TrAV1-P3/3e-24/95/27.6 | ||||||
| M | 176 | GymDenV1-M/5e-24/88/30.77 | ||||||
| L | 2068 | GymDenV1-L/0.0/99/55.40 | ||||||
| Mantano river lupine (Lupinus mantaroensis) | Dicot/Fabaceae | Lupinus gammacytorhabdovirus 1/ LupGCRV1 | PRJNA318864/ [86] | 11196/44.85X | BK064358 | N | 430 | TrAV1-N/8e-105/98/40.95 |
| P | 314 | GymDenV1-P/9e-20/85/25.91 | ||||||
| P3 | 221 | TrAV1-P3/1e-16/76/30.41 | ||||||
| M | 189 | GymDenV1-M/1e-08/84/27.16 | ||||||
| L | 2057 | TrAV1-L/0.0/99/51.47 | ||||||
| Stinkhorn clubhead (Rhopalocnemis phalloides) | Dicot/Balanophoraceae | Rhopalocnemis gammacytorhabdovirus 1/ RhoGCRV1 | PRJNA737177/ [87] | 11024/32.23X | BK064359 | N | 469 | GymDenV1-N/6e-110/86/43.06 |
| P | 305 | GymDenV1-P/1e-17/84/26.16 | ||||||
| P3 | 231 | TrAV1-P3/7e-25/92/29.17 | ||||||
| L | 2071 | GymDenV1-L/0.0/99/55.86 | ||||||
| Bladder campion (Silene vulgaris) | Dicot/Caryophyllaceae | Silene gammacytorhabdovirus 1/ SilGCRV1 | PRJNA104951/ [88] | 11500/37.54X | BK064360 | N | 435 | GymDenV1-N/6e-107/89/43.83 |
| P | 311 | GymDenV1-P/3e-35/88/29.14 | ||||||
| P3 | 221 | TrAV1-P3/9e-33/97/31.96 | ||||||
| M | 209 | GymDenV1-M/5e-31/80/36.09 | ||||||
| L | 2066 | GymDenV1-L/0.0/99/58.04 |
| Plant Host | Taxa/ Family | Virus Name/ Abbreviation | Bioproject ID/ Data Citation | RNA Segment/ Length (nt)/Coverage | Accession Number | Protein ID | Length (aa) | Highest Scoring Virus-Protein/E-Value/Query Coverage %/Identity % (Blast P) |
|---|---|---|---|---|---|---|---|---|
| Red alder (Alnus rubra) | Dicot/Betulaceae | Alnus trirhavirus 1/ AlTRV1 | PRJNA691057/ Bell, C., NCGR, USA, unpublished | RNA1 6699/165.78X | BK064247 | L | 2043 | PiCRV1-L/0.0/99/55 |
| BK064248 | N | 442 | PiCRV1-N/6e-62/78/34.72 | |||||
| RNA2 5289/302.95X | P2 | 341 | PiCRV1-40kDa/2e-148/99/62.28 | |||||
| P3 | 201 | PiCRV1-21kDA/5e-21/89/29.61 | ||||||
| P4 | 72 | PiCRV1-8kDa/1e-15/100/52.78 | ||||||
| P5 | 312 | PCLSaV-P5/4e-26/53/34.94 | ||||||
| BK064249 | P6 | 260 | no hits | |||||
| P7 | 165 | no hits | ||||||
| RNA3 4586/211.42X | P8 | 515 | no hits | |||||
| P11 | 289 | no hits | ||||||
| Hardy garden mum (Chrysanthemum morifolium) | Dicot/Asteraceae | Chrysanthemum trirhavirus 1/ ChTRV1 | PRJNA510496/ Shen R, China, unpublished | RNA1 6332/29.57X | BK064250 | L | 2047 | PiCRV1-L/0.0/99/58.11 |
| BK064251 | N | 441 | PiCRV1-N/8e-73/77/37.29 | |||||
| RNA2 4222/105.57X | P2 | 348 | PiCRV1-40kDa/7e-154/98/63.19 | |||||
| P3 | 189 | PiCRV1-21kDA/1e-31/90/35.84 | ||||||
| P4 | 72 | PiCRV1-8kDa/3e-13/100/47.22 | ||||||
| BK064252 | P6 | 265 | no hits | |||||
| P7 | 194 | no hits | ||||||
| RNA3 5133/66.36X | P8 | 528 | no hits | |||||
| P5 | 354 | PCLSaV-P5/1e-25/47/37.43 | ||||||
| Sierra Nevada wallflower (Erysimum nevadense) | Dicot/Brassicaceae | Erysimum trirhavirus1/ EryTRV1 | PRJNA473238/ [89] | RNA1 6524/16.55X | BK064253 | L | 2039 | PiCRV1-L/0.0/99/66.22 |
| BK064254 | N | 441 | PiCRV1-N/4e-111/79/45.98 | |||||
| RNA2 3989/22.23X | P2 | 346 | PiCRV1-40kDa/2e-163/99/63.48 | |||||
| P3 | 198 | PiCRV1-21kDA/1e-36/85/39.18 | ||||||
| P4 | 94 | PiCRV1-8kDa/3e-22/76/62.5 | ||||||
| BK064255 | P6 | 316 | no hits | |||||
| P7 | 199 | no hits | ||||||
| RNA3 4307/21.74X | P8 | 509 | no hits | |||||
| P9 | 143 | no hits | ||||||
| Lucerne (Medicago sativa) | Dicot/Fabaceae | Medicago trirhavirus 1/ MeTRV1 | PRJNA667169/ [90] and PRJNA535257/ JGI, USA, unpublished | RNA1 6495/9.31X | BK064256 | L | 2040 | PiCRV1-L/0.0/99/60.28 |
| BK064257 | N | 445 | PiCRV1-N/2e-113/77/48.47 | |||||
| RNA2 3851/25.36X | P2 | 343 | PiCRV1-40kDa/3e-149/97/60.90 | |||||
| P3 | 183 | PiCRV1-21kDA/2e-26/96/32.78 | ||||||
| P4 | 72 | PiCRV1-8kDa/1e-18/100/62.5 | ||||||
| BK064258 | P6 | 274 | no hits | |||||
| P7 | 189 | no hits | ||||||
| RNA3 4565/12.23X | P8 | 514 | no hits | |||||
| P5 | 303 | PCLSaV-P5/1e-14/52/33.33 | ||||||
| Bristly ox-tongue (Picris echioides) | Dicot/Asteraceae | Picris trirhavirus 1/ PiTRV1 | PRJNA772045/ [20] | RNA1 6530/65.27X | BK064259 | L | 2043 | PiCRV1-L/0.0/100/100 |
| BK064269 | N | 495 | PiCRV1-N/0.0/72/100 | |||||
| RNA2 4091/87.26X | P2 | 345 | PiCRV1-40kDa/0.0/100/100 | |||||
| P3 | 184 | PiCRV1-21kDA/5e-134/100/100 | ||||||
| P4 | 72 | PiCRV1-8kDa/2e-42/100/100 | ||||||
| BK064261 | P6 | 331 | no hits | |||||
| P7 | 199 | no hits | ||||||
| RNA3 4259/93.17X | P8 | 505 | no hits | |||||
| P10 | 148 | no hits |
| Proposed Genus | Virus * | 3′ End mRNA | Intergenic Spacer | 5′ End mRNA |
|---|---|---|---|---|
| Alphacytorhabdovirus | ArcACRV1 | AAUUAUUUU | GAU | CUU |
| ArtACRV1 | AAUUCUUUU | GA(U)n | CNN | |
| ArtACRV2 | AAUUAUUUU | GA(U)n | CNN | |
| ArtACRV3 | AAUUAUUUU | GA(U)n | CNU | |
| BacACRV1 | AAUUCUUUU | GA(U)n | CNC | |
| CarACRV1 | AAUUAUUUU | GAU | CUU | |
| CheACRV1 | AAUUAUUUU | GAU | CUU | |
| ChrACRV1 | AAAUAUUUU | GAU | CUU | |
| ConACRV1 | AAUUCUUUU | GAU | CNC | |
| CynACRV1 | AAUU(C/A)UUUU | GA(U)n | CNN | |
| EupACRV1 | AAUUAUUUU | GAU | CUU | |
| FagACRV1 | AAUUAUUUU | GAU | CNN | |
| FicACRV1 | AAUUAUUUU | GAU | CNN | |
| GarACRV1 | AAUUCUUUU | GN(U)n | CNN | |
| GeuACRV1 | AAUUCUUUU | GAU | CNC | |
| HedACRV1 | AAUUCUUUU | GNU | CNC | |
| IleACRV1 | AAUUAUUUU | GA(U)n | CUG | |
| MedACRV1 | AAUUAUUUU | GAU | CNN | |
| MenACRV1 | AAUUAUUUU | GAU | CUU | |
| MorACRV1 | AAUUCUUUU | GNU | CNN | |
| OakACRV1 | AAUUAUUUU | GAU | CUU | |
| OciACRV1 | AAUUAUUUU | GAU | CUU | |
| PelACRV1 | AAUUAUUUU | GAU | CUN | |
| PhyACRV1 | AAUUCUUUU | GAU | CUC | |
| PinACRV1 | AAUUAUUUU | GN(U)n | CU(U/G) | |
| PogACRV1 | AAUUCUUUU | G(N)n | CUC | |
| PogACRV2 | AAUUAUUUU | GAU | CNN | |
| PogACRV3 | AAUUAUUUU | GAU | CNG | |
| PriACRV1 | AAUUCUUUU | GA(U)n | CUN | |
| PriACRV2 | CAUUAUUUU | GAU | CUG | |
| RosACRV1 | AAUUAUUUU | GAU | CUN | |
| RubACRV1 | AAUUAUUUU | GNU | CNN | |
| ScuACRV1 | AAUUAUUUU | G(N)n | CNN | |
| TolACRV1 | AAUUCUUUU | GNU | CUC | |
| TriACRV1 | AAUUAUUUU | GA(U)n | CU(G/U) | |
| UtrACRV1 | AAUUAUUUU | GA(U)n | CNN | |
| WMaACRV1 | AAUUCUUUU | GAU | CUU | |
| WurACRV1 | AAUUAUUUU | GN(U)n | CNN | |
| ZeaACRV1 | AUUUAUUUU | GA(U)n | CNN | |
| AcCV | AAUUAUUUU | GAU | CUG | |
| ADV | AAUUAUUUU | GAU | CUU | |
| AscSyV1 | AAUUAUUUU | GNU | CNN | |
| BCRV2 | AAUUCUUUU | GNU | CNN | |
| BmV1 | AAUUAUUUU | GAN | CUG | |
| CCyV1 | AAUUCUUUU | G(N)n | CUU | |
| ChYDaV | AAUUAUUUU | GAU | CUN | |
| CCRV1 | AAUUAUUUU | GAU | CUU | |
| CnV2 | AAUUAUUUU | GAU | CUN | |
| DV1 | AAUUAUUUU | GAU | CUG | |
| GlLV1 | AAUUAUUUU | GAU | CUU | |
| HpLV | AAUUAUUUU | GAU | CNN | |
| KePCyV | AAUUAUUUU | GAU | CUU | |
| LNYV | AAUUCUUUU | G(N)n | CUU | |
| LYMoV | AAUUCUUUU | G(N)n | CUN | |
| NymAV1 | AUUAAUUUU | GAU | CUN | |
| PaCRV1 | AAUUAUUUU | GAU | CUU | |
| PCaCV | AAUUAUUUU | GNU | CUN | |
| PeVA | AAUUAUUUU | G(N)n | CUN | |
| PNSaV | AAUUAUUUU | GAU | CUN | |
| RVCV | AUUUAUUUU | GAU | CUU | |
| SaV1 | AUUUAUUUU | GAU | CNN | |
| SCV | AAUUAUUUU | GAU | CUU | |
| StrV1 | AAUUAUUUU | GAU | CUU | |
| StrV2 | AAUUCUUUU | GNU | CNN | |
| TCRV1 | AAUUAUUUU | GAU | CNN | |
| TpVA | AAUUAUUUU | GAU | CUU | |
| TpVB | AAUUCUUUU | G(N)n | CUN | |
| TrARV1 | AAUUAUUUU | GAU | CUU | |
| TYMaV | AAUUAUUUU | GAU | CUU | |
| WhIV4 | AAUUAUUUU | GNU | CUU | |
| WhIV5 | AAUUAUUUU | GAU | CNN | |
| WhIV6 | AAUUAUUUU | GAU | CUN | |
| Betacytorhabdovirus | ArtBCRV1 | AUUCUUUUU | GUU | CUU |
| BegBCRV1 | AUAUUUUUU | GN | CUN | |
| BetBCRV1 | AUUCUUUUU | GG(U)n | CUG | |
| BetBCRV2 | AUUCUUUUU | GG(U)n | CUG/A | |
| BouBCRV1 | AUUCUUUUU | GCU | CUG | |
| ChrBCRV1 | AUUCUUUUU | GUU | CUU | |
| CorBCRV1 | AUUCUUUUU | GGUU | CUG | |
| CucBCRV1 | AUUCUUUUU | G(N)n | CUU | |
| CypBCRV1 | UUCUUUUUU | GA | CUC | |
| DryBCRV1 | AUUAUUUUU | GGU | CCU | |
| DurBCRV1 | AUUCUUUUU | GA | CUC | |
| GleBCRV1 | AUUAUUUUU | GG(U)n | CUN | |
| GlyBCRV1 | AUUAUUUUU | GGU | CCU | |
| HepBCRV1 | AUUAUUUUU | GA(U)n | CUU | |
| HowBCRV1 | AUAUUUUUU | GA | CUN | |
| IpoBCRV1 | AUUCUUUUU | GUU | CUN | |
| JusBCRV1 | AUU(A/C)UUUUU | GGUU | CUN | |
| KobBCRV1 | AUUCUUUUU | GGN | CUC | |
| Leu CRV1 | AUUCUUUUU | GA | CUC | |
| LycBCRV1 | AUUAUUUUU | GGU | CCU | |
| ManBCRV1 | AUUAUUUUU | GG(U)n | CUN | |
| MorBCRV1 | AUUAUUUUU | GGU | CCU | |
| NitBCRV1 | AUUCUUUUU | GGUU | CUN | |
| PanBCRV1 | AUUCUUUUU | G(G/A) | CUC | |
| PasBCRV1 | AUAUUUUUU | GAUU | CUC | |
| PSaBCRV1 | AUUUAUUUU | GA | CUC | |
| PSaBCRV2 | AUUAUUUUU | GNU | CUN | |
| PenBCRV1 | AUAUUUUUU | G(N)n | CUU | |
| PheBCRV1 | AUUAUUUUU | GGUU | CUC | |
| PopBCRV1 | AUUCUUUUU | GG(U)n | CUN | |
| PueBCRV1 | AUUAUUUUU | GGU | CCU | |
| SesBCRV1 | UUCUUUUUU | GA | CUN | |
| SchBCRV1 | AUUCUUUUU | GA | CUC | |
| SopBCRV1 | AUUAUUUUU | GGU | CCU | |
| TriBCRV1 | AUUCUUUUU | GN | CUN | |
| VicBCRV1 | AUUCUUUUU | GG | CUC | |
| ZanBCRV1 | AUUAUUUUU | GGU | CCU | |
| ZanBCRV2 | AUUAUUUUU | GGU | CCU | |
| ZanBCRV3 | AUUAUUUUU | GGU | CCU | |
| AntAmV1 | AUUAUUUUU | GCU | CUU | |
| AriACRV | UUAUUUUUU | GN(N)n | CNN | |
| BeTaV1 | UUAUUUUUU | GA | CUC | |
| BYSMV | AUUAUUUUU | GA | CUC | |
| CBDaV | AUUCUUUUU | GG | CUC | |
| CuCV1 | AUUAUUUUU | GA | CUC | |
| MaCyV | AUUCUUUUU | GA | CUC | |
| MYSV | AUUAUUUUU | GA | CUC | |
| NCMV | AUUCUUUUU | GA | CUC | |
| PMuMaV | AUUAUUUUU | G(N)n | CUA | |
| PpVE | AUUCUUUUU | GAC | CCU | |
| RaCV | AUUCUUUUU | G(N)n | CUN | |
| RVR | AUUUAUUUU | GA | CUC | |
| RSMV | AUUCUUUUU | GCU | CUG | |
| RudV1 | AUUCUUUUU | GGUU(N)n | CUN | |
| SbBMV | UUAUUUUUU | GA | CAC | |
| TaEV1 | AUUCUUUUU | GG(N)n | CUN | |
| TiCRV1 | AUAUUUUUU | GA(N)n | CUC | |
| YmCaV | UUAUUUUUU | GA | CUC | |
| YmVA | AUUCUUUUU | GGU | CCU | |
| Gammacytorhabdovirus | ArgGCRV1 | AUUCUUUUU | AAU | CCU |
| CarGCRV1 | AUUCUUUUU | A(N)n | CCU | |
| CelGCRV1 | AUUCUUUUU | A(N)n | CNU | |
| CopGCRV1 | AUUCUUUUU | A(N)n | CCU | |
| CusGCRV1 | AUUCUUUUU | A(N)n | CNN | |
| CusGCRV2 | AUUCUUUUU | A(N)n | CCU | |
| CypGCRV1 | AAUCUUUUU | A(N)n | CNN | |
| EpiGCRV1 | AUUCUUUUU | AUGU | CCU | |
| FraGCRV1 | AUUCUUUUU | A(N)n | CNU | |
| FraGCRV2 | AUUCUUUUU | A(N)n | CCU | |
| HelGCRV1 | AUUCUUUUU | A(N)n | CCU | |
| HibGCRV1 | AUUCUUUUU | A(N)n | CNN | |
| LonGCRV1 | AUUCUUUUU | A(N)n | CCU | |
| LupGCRV1 | AUUCUUUUU | A(N)n | CCU | |
| Rh GCRV1 | AUUUCUUUU | A(N)n | CCU | |
| SilGCRV1 | AUUCUUUUU | A(N)n | CCU | |
| GymDenV1 | AAUCUUUUU | A(N)n | CNN | |
| TrAV1 | AUUCUUUUU | A(N)n | CNU | |
| Trirhavirus | AlTRV1 | AAUUCUUUU | GN(N)n | CUC |
| ChTRV1 | AAUUCUUUU | GN(N)n | CCU | |
| EryTRV1 | AAUUCUUUU | GN(N)n | CUC | |
| MeTRV1 | AAUUCUUUU | GN(N)n | CU (C/G) | |
| PiTRV1 | AAUUCUUUU | GN(N)n | CUN |
Disclaimer/Publisher’s Note: The statements, opinions and data contained in all publications are solely those of the individual author(s) and contributor(s) and not of MDPI and/or the editor(s). MDPI and/or the editor(s) disclaim responsibility for any injury to people or property resulting from any ideas, methods, instructions or products referred to in the content. |
© 2023 by the authors. Licensee MDPI, Basel, Switzerland. This article is an open access article distributed under the terms and conditions of the Creative Commons Attribution (CC BY) license (https://creativecommons.org/licenses/by/4.0/).
Share and Cite
Bejerman, N.; Dietzgen, R.; Debat, H. Novel Tri-Segmented Rhabdoviruses: A Data Mining Expedition Unveils the Cryptic Diversity of Cytorhabdoviruses. Viruses 2023, 15, 2402. https://doi.org/10.3390/v15122402
Bejerman N, Dietzgen R, Debat H. Novel Tri-Segmented Rhabdoviruses: A Data Mining Expedition Unveils the Cryptic Diversity of Cytorhabdoviruses. Viruses. 2023; 15(12):2402. https://doi.org/10.3390/v15122402
Chicago/Turabian StyleBejerman, Nicolas, Ralf Dietzgen, and Humberto Debat. 2023. "Novel Tri-Segmented Rhabdoviruses: A Data Mining Expedition Unveils the Cryptic Diversity of Cytorhabdoviruses" Viruses 15, no. 12: 2402. https://doi.org/10.3390/v15122402
APA StyleBejerman, N., Dietzgen, R., & Debat, H. (2023). Novel Tri-Segmented Rhabdoviruses: A Data Mining Expedition Unveils the Cryptic Diversity of Cytorhabdoviruses. Viruses, 15(12), 2402. https://doi.org/10.3390/v15122402

