PRRSV Non-Structural Proteins Orchestrate Porcine E3 Ubiquitin Ligase RNF122 to Promote PRRSV Proliferation
Abstract
1. Introduction
2. Materials and Methods
2.1. Cells and Virus
2.2. Antibodies and Reagents
2.3. Plasmid Construction
2.4. Small RNA Interfering Assay
2.5. Dual Luciferase Assays
2.6. Quantitative Real-Time PCR
2.7. Ubiquitination Assay
2.8. Immunofluorescence
2.9. Western Blot and Co-Immunoprecipitation Assays
2.10. Mass Spectrometry Analysis
2.11. Statistical Analysis
3. Results
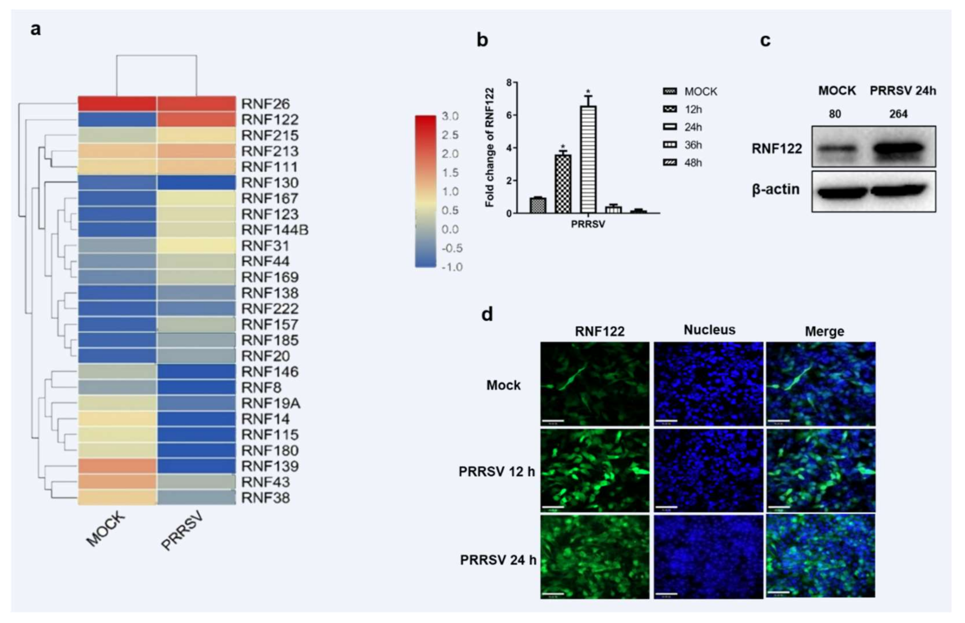
3.1. Porcine E3 Ubiquitin Ligase RNF122 Was Up-Regulated after PRRSV Infection
3.2. The Core Promoter Region of Porcine RNF122 Was Identified
3.3. E2F Complex and HLTF Were Identified as Key Transcription Factors in Porcine RNF122
3.4. Transcriptional Regulations of RNF122 Were Mediated by PRRSV nsp1α, nsp7 and nsp9
3.5. Porcine RNF122 Promoted Viral Replication of PRRSV
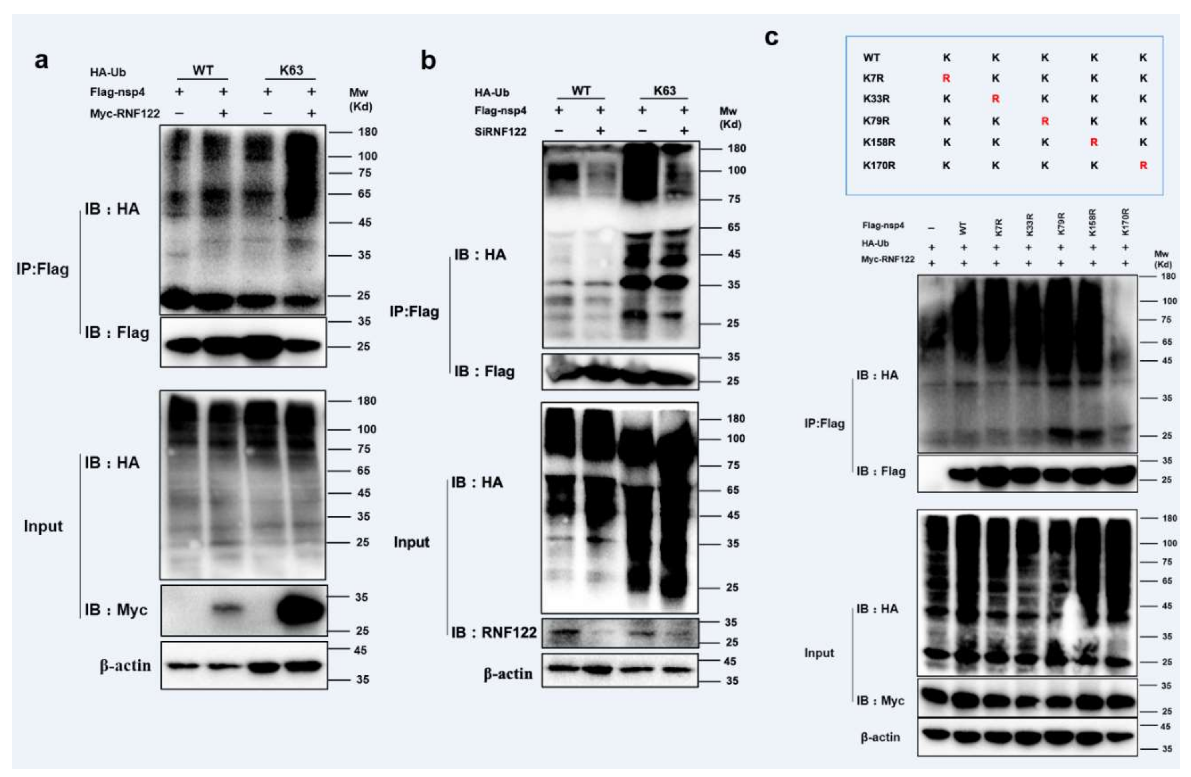
3.6. Interaction between Porcine RNF122 and PRRSV nsp4
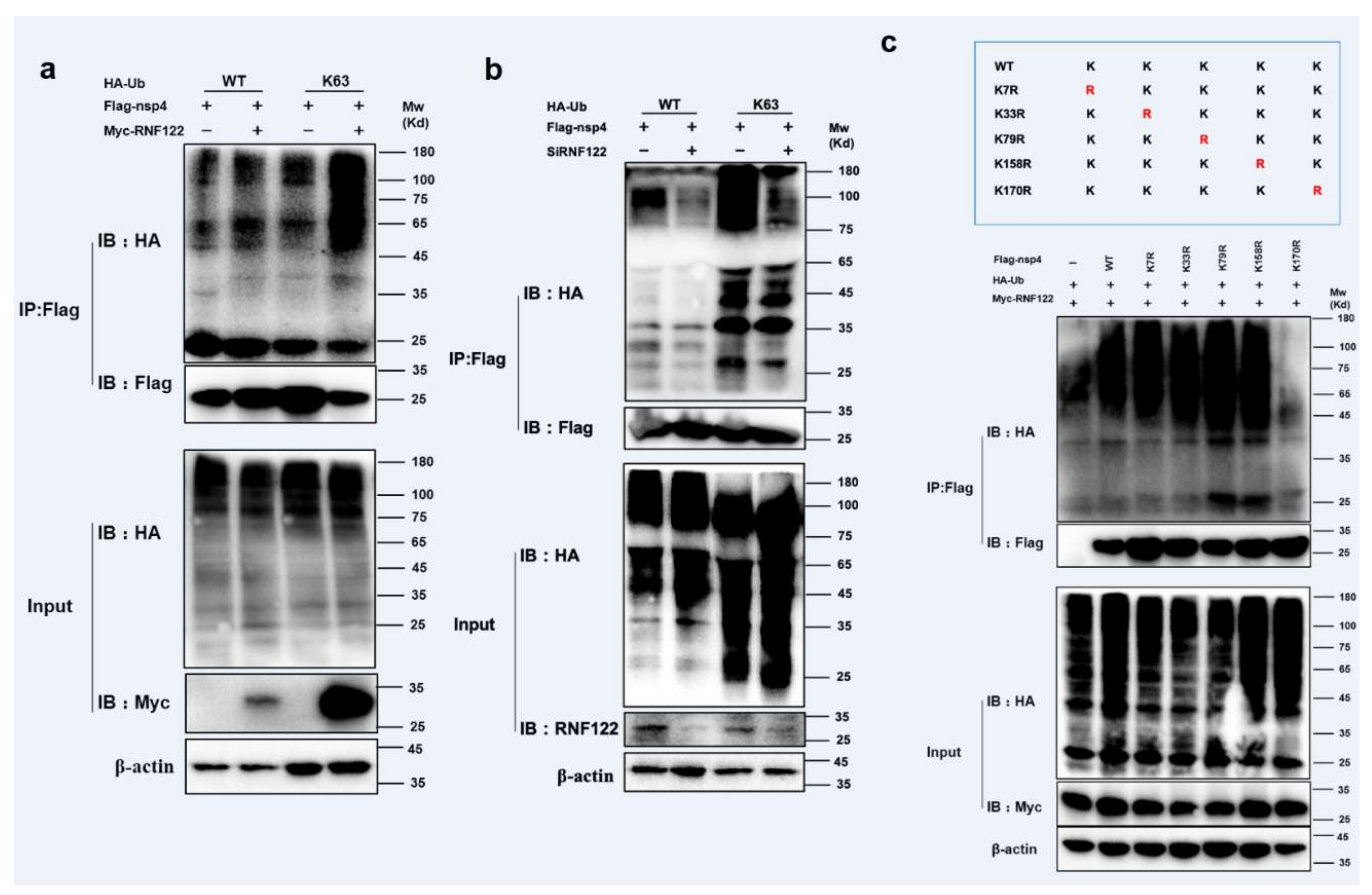
3.7. RNF122 Performed K63-Linked Ubiquitination Lysine of PRRSV nsp4 at Position 170
3.8. Porcine RNF122 Negatively Regulated Type I Interferon Signaling Pathway
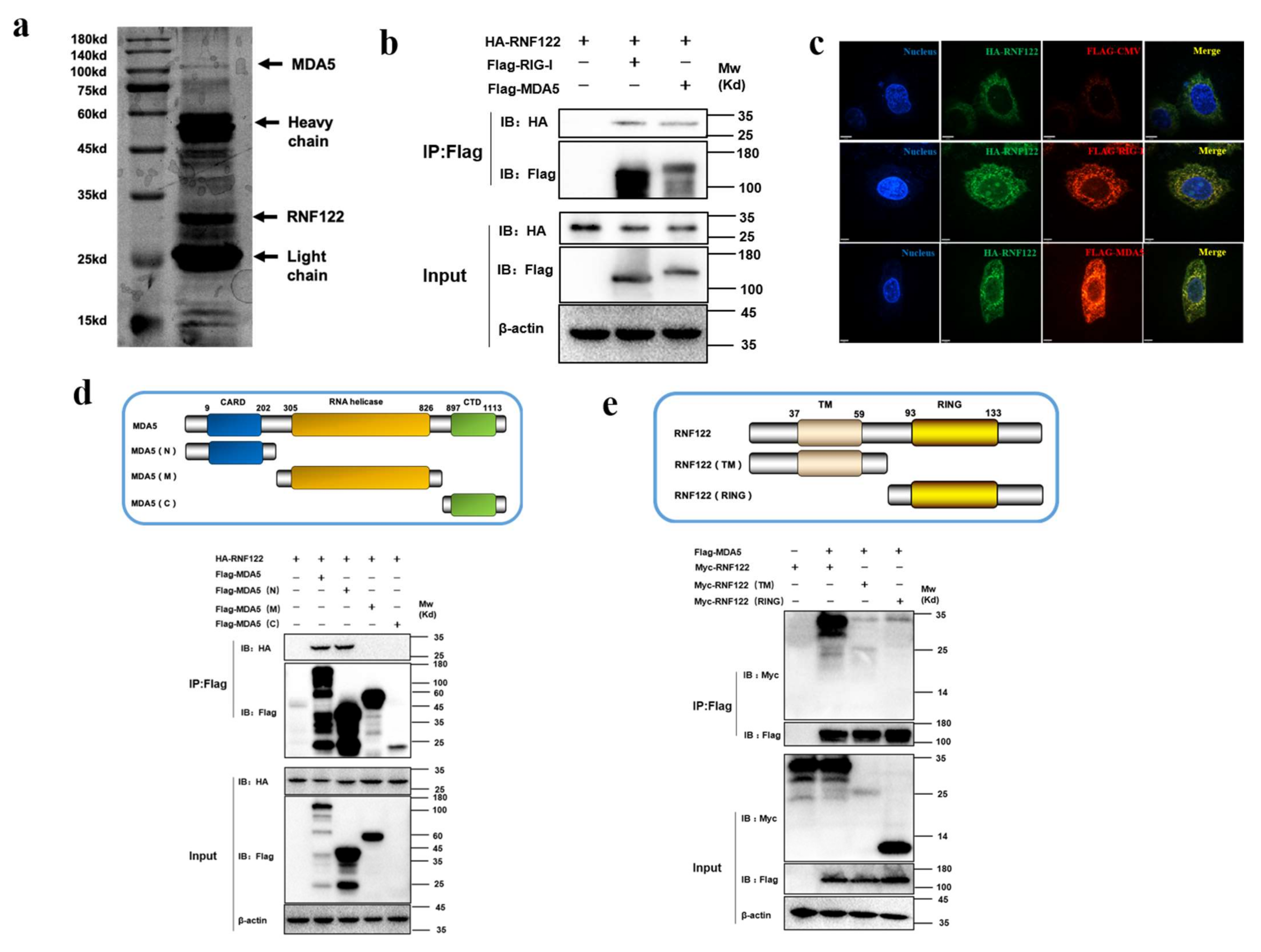
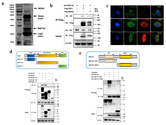
3.9. Interaction between Porcine RNF122 and MDA5 Molecules
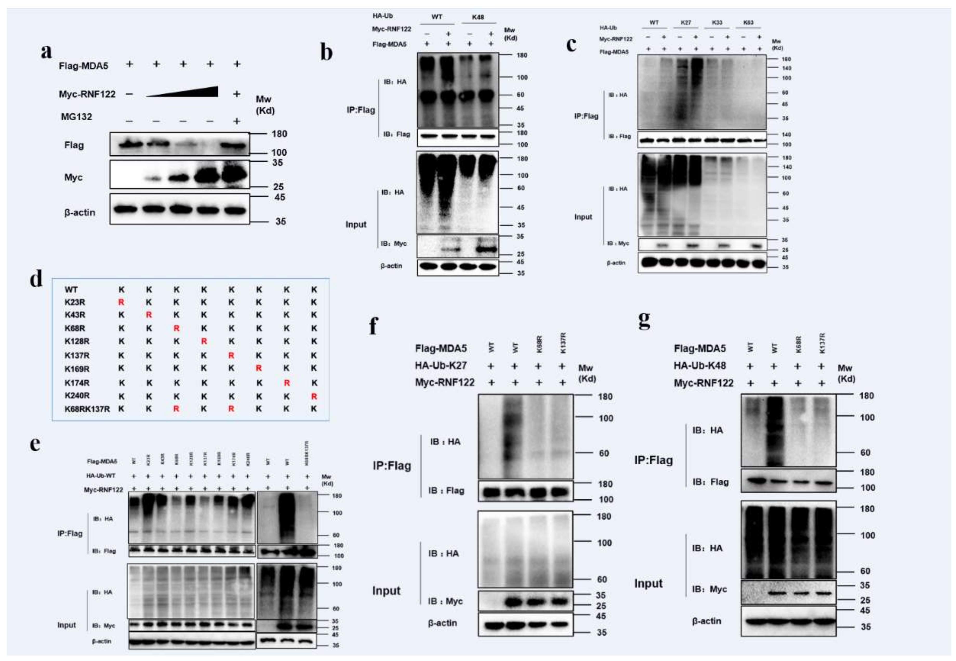
3.10. Porcine RNF122 Performed K27-Linked and K48-Linked Ubiquitination to MDA5
4. Discussion
Supplementary Materials
Author Contributions
Funding
Institutional Review Board Statement
Informed Consent Statement
Data Availability Statement
Conflicts of Interest
References
- Neumann, E.J.; Kliebenstein, J.B.; Johnson, C.D.; Mabry, J.W.; Bush, E.J.; Seitzinger, A.H.; Green, A.L.; Zimmerman, J.J. Assessment of the economic impact of porcine reproductive and respiratory syndrome on swine production in the United States. J. Am. Vet. Med. Assoc. 2005, 227, 385–392. [Google Scholar] [CrossRef]
- Rahe, M.C.; Dvorak, C.M.T.; Patterson, A.; Roof, M.; Murtaugh, M.P. The PRRSV-Specific Memory B Cell Response Is Long-Lived in Blood and Is Boosted During Live Virus Re-exposure. Front. Immunol. 2020, 11, 247. [Google Scholar] [CrossRef] [PubMed]
- Albina, E.; Piriou, L.; Hutet, E.; Cariolet, R.; L’Hospitalier, R. Immune responses in pigs infected with porcine reproductive and respiratory syndrome virus (PRRSV). Vet. Immunol. Immunopathol. 1998, 61, 49–66. [Google Scholar] [CrossRef]
- Firth, A.E.; Zevenhoven-Dobbe, J.C.; Wills, N.M.; Go, Y.Y.; Balasuriya, U.B.R.; Atkins, J.F.; Snijder, E.J.; Posthuma, C.C. Discovery of a small arterivirus gene that overlaps the GP5 coding sequence and is important for virus production. J. Gen. Virol. 2011, 92, 1097–1106. [Google Scholar] [CrossRef]
- Johnson, C.R.; Griggs, T.F.; Gnanandarajah, J.; Murtaugh, M.P. Novel structural protein in porcine reproductive and respiratory syndrome virus encoded by an alternative ORF5 present in all arteriviruses. J. Gen. Virol. 2011, 92, 1107–1116. [Google Scholar] [CrossRef] [PubMed]
- Shang, P.; Yuan, F.; Misra, S.; Li, Y.; Fang, Y. Hyper-phosphorylation of nsp2-related proteins of porcine reproductive and respiratory syndrome virus. Virology 2020, 543, 63–75. [Google Scholar] [CrossRef] [PubMed]
- Huang, C.; Zhang, Q.; Feng, W.H. Regulation and evasion of antiviral immune responses by porcine reproductive and respiratory syndrome virus. Virus. Res. 2015, 202, 101–111. [Google Scholar] [CrossRef] [PubMed]
- Music, N.; Gagnon, C.A. The role of porcine reproductive and respiratory syndrome (PRRS) virus structural and non-structural proteins in virus pathogenesis. Anim. Health Res. Rev. 2010, 11, 135–163. [Google Scholar] [CrossRef]
- Wang, Y.C.; Peterson, S.E.; Loring, J.F. Protein post-translational modifications and regulation of pluripotency in human stem cells. Cell Res. 2014, 24, 143–160. [Google Scholar] [CrossRef]
- Woodsmith, J.; Kamburov, A.; Stelzl, U. Dual coordination of post translational modifications in human protein networks. PLoS Comput. Biol. 2013, 9, e1002933. [Google Scholar] [CrossRef]
- Deribe, Y.L.; Pawson, T.; Dikic, I. Post-translational modifications in signal integration. Nat. Struct. Mol. Biol. 2010, 17, 666–672. [Google Scholar] [CrossRef] [PubMed]
- Duan, G.; Walther, D. The roles of post-translational modifications in the context of protein interaction networks. PLoS Comput. Biol. 2015, 11, e1004049. [Google Scholar] [CrossRef] [PubMed]
- Zhao, S.; Xu, W.; Jiang, W.; Yu, W.; Lin, Y.; Zhang, T.; Yao, J.; Zhou, L.; Zeng, Y.; Li, H.; et al. Regulation of cellular metabolism by protein lysine acetylation. Science 2010, 327, 1000–1004. [Google Scholar] [CrossRef] [PubMed]
- Rittinger, K.; Ikeda, F. Linear ubiquitin chains: Enzymes, mechanisms and biology. Open Biol. 2017, 7, 170026. [Google Scholar] [CrossRef]
- Ohtake, F.; Saeki, Y.; Ishido, S.; Kanno, J.; Tanaka, K. The K48-K63 Branched Ubiquitin Chain Regulates NF-kappaB Signaling. Mol. Cell 2016, 64, 251–266. [Google Scholar] [CrossRef]
- Zhou, S.; Ge, X.; Kong, C.; Liu, T.; Liu, A.; Gao, P.; Song, J.; Zhou, L.; Guo, X.; Han, J.; et al. Characterizing the PRRSV nsp2 Deubiquitinase Reveals Dispensability of Cis-Activity for Replication and a Link of nsp2 to Inflammation Induction. Viruses 2019, 11, 896. [Google Scholar] [CrossRef]
- Wang, D.; Fan, J.; Fang, L.; Luo, R.; Ouyang, H.; Ouyang, C.; Zhang, H.; Chen, H.; Li, K.; Xiao, S. The nonstructural protein 11 of porcine reproductive and respiratory syndrome virus inhibits NF-kappaB signaling by means of its deubiquitinating activity. Mol. Immunol. 2015, 68, 357–366. [Google Scholar] [CrossRef]
- Lunney, J.K.; Fang, Y.; Ladinig, A.; Chen, N.; Li, Y.; Rowland, B.; Renukaradhya, G.J. Porcine Reproductive and Respiratory Syndrome Virus (PRRSV): Pathogenesis and Interaction with the Immune System. Annu. Rev. Anim. Biosci. 2016, 4, 129–154. [Google Scholar] [CrossRef]
- Li, R.; Chen, C.; He, J.; Zhang, L.; Zhang, L.; Guo, Y.; Zhang, W.; Tan, K.; Huang, J. E3 ligase ASB8 promotes porcine reproductive and respiratory syndrome virus proliferation by stabilizing the viral Nsp1alpha protein and degrading host IKKbeta kinase. Virology 2019, 532, 55–68. [Google Scholar] [CrossRef]
- Pan, X.; Zhang, N.; Wei, X.; Jiang, Y.; Chen, R.; Li, Q.; Liang, R.; Zhang, L.; Ma, L.; Xia, C. Illumination of PRRSV Cytotoxic T Lymphocyte Epitopes by the Three-Dimensional Structure and Peptidome of Swine Lymphocyte Antigen Class I (SLA-I). Front. Immunol. 2019, 10, 2995. [Google Scholar] [CrossRef]
- Wang, W.; Jiang, M.; Liu, S.; Zhang, S.; Liu, W.; Ma, Y.; Zhang, L.; Zhang, J.; Cao, X. RNF122 suppresses antiviral type I interferon production by targeting RIG-I CARDs to mediate RIG-I degradation. Proc. Natl. Acad. Sci. USA 2016, 113, 9581–9586. [Google Scholar] [CrossRef] [PubMed]
- Su, Y.; Shi, P.; Zhang, L.; Lu, D.; Zhao, C.; Li, R.; Zhang, L.; Huang, J. The Superimposed Deubiquitination Effect of OTULIN and Porcine Reproductive and Respiratory Syndrome Virus (PRRSV) Nsp11 Promotes Multiplication of PRRSV. J. Virol. 2018, 92, e00175-18. [Google Scholar] [CrossRef] [PubMed]
- Song, L.; Luo, Z.Q. Post-translational regulation of ubiquitin signaling. J. Cell Biol. 2019, 218, 1776–1786. [Google Scholar] [CrossRef]
- Deshaies, R.J.; Joazeiro, C.A. RING domain E3 ubiquitin ligases. Annu. Rev. Biochem. 2009, 78, 399–434. [Google Scholar] [CrossRef] [PubMed]
- Gack, M.U.; Shin, Y.C.; Joo, C.H.; Urano, T.; Liang, C.; Sun, L.; Takeuchi, O.; Akira, S.; Chen, Z.; Inoue, S.; et al. TRIM25 RING-finger E3 ubiquitin ligase is essential for RIG-I-mediated antiviral activity. Nature 2007, 446, 916–920. [Google Scholar] [CrossRef] [PubMed]
- Chua, Y.S.; Boh, B.K.; Ponyeam, W.; Hagen, T. Regulation of cullin RING E3 ubiquitin ligases by CAND1 in vivo. PLoS ONE 2011, 6, e16071. [Google Scholar] [CrossRef]
- Shi, P.; Guo, Y.; Su, Y.; Zhu, M.; Fu, Y.; Chi, H.; Wu, J.; Huang, J. SUMOylation of DDX39A Alters Binding and Export of Antiviral Transcripts to Control Innate Immunity. J. Immunol. 2020, 205, 168–180. [Google Scholar] [CrossRef]
- Haberle, V.; Stark, A. Eukaryotic core promoters and the functional basis of transcription initiation. Nat. Rev. Mol. Cell Biol. 2018, 19, 621–637. [Google Scholar] [CrossRef]
- Juven-Gershon, T.; Hsu, J.Y.; Kadonaga, J.T. Perspectives on the RNA polymerase II core promoter. Biochem. Soc. Trans. 2006, 34, 1047–1050. [Google Scholar] [CrossRef]
- Pan, Y.; Tsai, C.J.; Ma, B.; Nussinov, R. Mechanisms of transcription factor selectivity. Trends Genet. 2010, 26, 75–83. [Google Scholar] [CrossRef]
- Ahlander, J.; Bosco, G. The RB/E2F pathway and regulation of RNA processing. Biochem. Biophys. Res. Commun. 2009, 384, 280–283. [Google Scholar] [CrossRef] [PubMed][Green Version]
- Dong, J.; Zhang, N.; Ge, X.; Zhou, L.; Guo, X.; Yang, H. The interaction of nonstructural protein 9 with retinoblastoma protein benefits the replication of genotype 2 porcine reproductive and respiratory syndrome virus in vitro. Virology 2014, 464–465, 432–440. [Google Scholar] [CrossRef] [PubMed]
- Li, Y.; Shang, P.; Shyu, D.; Carrillo, C.; Naraghi-Arani, P.; Jaing, C.J.; Renukaradhya, G.J.; Firth, A.E.; Snijder, E.J.; Fang, Y. Nonstructural proteins nsp2TF and nsp2N of porcine reproductive and respiratory syndrome virus (PRRSV) play important roles in suppressing host innate immune responses. Virology 2018, 517, 164–176. [Google Scholar] [CrossRef]
- Meulenberg, J.J.; van Nieuwstadt, A.P.; van Essen-Zandbergen, A.; Bos-de Ruijter, J.N.; Langeveld, J.P.; Meloen, R.H. Localization and fine mapping of antigenic sites on the nucleocapsid protein N of porcine reproductive and respiratory syndrome virus with monoclonal antibodies. Virology 1998, 252, 106–114. [Google Scholar] [CrossRef] [PubMed]
- Lim, K.L.; Lim, G.G. K63-linked ubiquitination and neurodegeneration. Neurobiol. Dis. 2011, 43, 9–16. [Google Scholar] [CrossRef] [PubMed]
- Zhang, H.; Fang, L.; Zhu, X.; Wang, D.; Xiao, S. Global analysis of ubiquitome in PRRSV-infected pulmonary alveolar macrophages. J. Proteom. 2018, 184, 16–24. [Google Scholar] [CrossRef]
- Liu, H.; Li, M.; Song, Y.; Xu, W. TRIM21 Restricts Coxsackievirus B3 Replication, Cardiac and Pancreatic Injury via Interacting With MAVS and Positively Regulating IRF3-Mediated Type-I Interferon Production. Front. Immunol. 2018, 9, 2479. [Google Scholar] [CrossRef]
- Xing, J.; Zhang, A.; Zhang, H.; Wang, J.; Li, X.C.; Zeng, M.S.; Zhang, Z. TRIM29 promotes DNA virus infections by inhibiting innate immune response. Nat. Commun. 2017, 8, 945. [Google Scholar] [CrossRef]
- Zhao, C.; Jia, M.; Song, H.; Yu, Z.; Wang, W.; Li, Q.; Zhang, L.; Zhao, W.; Cao, X. The E3 Ubiquitin Ligase TRIM40 Attenuates Antiviral Immune Responses by Targeting MDA5 and RIG-I. Cell Rep. 2017, 21, 1613–1623. [Google Scholar] [CrossRef]
- Easwaran, V.; Song, V.; Polakis, P.; Byers, S. The ubiquitin-proteasome pathway and serine kinase activity modulate adenomatous polyposis coli protein-mediated regulation of beta-catenin-lymphocyte enhancer-binding factor signaling. J. Biol. Chem. 1999, 274, 16641–16645. [Google Scholar] [CrossRef]
- Li, Y.; Wang, X.; Bo, K.; Wang, X.; Tang, B.; Yang, B.; Jiang, W.; Jiang, P. Emergence of a highly pathogenic porcine reproductive and respiratory syndrome virus in the Mid-Eastern region of China. Vet. J. 2007, 174, 577–584. [Google Scholar] [CrossRef] [PubMed]
- Xiao, S.; Jia, J.; Mo, D.; Wang, Q.; Qin, L.; He, Z.; Zhao, X.; Huang, Y.; Li, A.; Yu, J.; et al. Understanding PRRSV infection in porcine lung based on genome-wide transcriptome response identified by deep sequencing. PLoS ONE 2010, 5, e11377. [Google Scholar] [CrossRef] [PubMed]
- Mogensen, T.H. Pathogen recognition and inflammatory signaling in innate immune defenses. Clin. Microbiol. Rev. 2009, 22, 240–273. [Google Scholar] [CrossRef] [PubMed]
- Koyama, S.; Ishii, K.J.; Coban, C.; Akira, S. Innate immune response to viral infection. Cytokine 2008, 43, 336–341. [Google Scholar] [CrossRef]
- Thompson, M.R.; Kaminski, J.J.; Kurt-Jones, E.A.; Fitzgerald, K.A. Pattern recognition receptors and the innate immune response to viral infection. Viruses 2011, 3, 920. [Google Scholar] [CrossRef]
- Montaner-Tarbes, S.; Del Portillo, H.A.; Montoya, M.; Fraile, L. Key Gaps in the Knowledge of the Porcine Respiratory Reproductive Syndrome Virus (PRRSV). Front. Vet. Sci. 2019, 6, 38. [Google Scholar] [CrossRef]
- Han, M.; Kim, C.Y.; Rowland, R.R.; Fang, Y.; Kim, D.; Yoo, D. Biogenesis of non-structural protein 1 (nsp1) and nsp1-mediated type I interferon modulation in arteriviruses. Virology 2014, 458–459, 136–150. [Google Scholar] [CrossRef]










| Primer Name | Genbank Number | Sequence of Primer (5′-3′) |
|---|---|---|
| 19T-RNF122-F | XM_013984096.2 | GCGCGTTCCTTGTCAGTTTT |
| 19T-RNF122-R | TTGCCACCCAACAGTCTTGT | |
| pCMV-RNF122-F | XM_013984096.2 | ccagtcgactctagaggatccATGCACCCATTTCAGTGGTGTA |
| pCMV-RNF122-R | cagggatgccacccgggatccTCACACCAGTTCATCCAGTAGAATC | |
| pet-28a-RNF122-F | XM_013984096.2 | cagcaaatgggtcgcggatccATGCACCCATTTCAGTGGTGTA |
| pet-28a-RNF122-R | acggagctcgaattcggatccTCACACCAGTTCATCCAGTAGAATC | |
| Myc-RNF122(TM)-F | XM_013984096.2 | ccagtcgactctagaggatccATGCACCCATTTCAGTGGTGTA |
| Myc-RNF122(TM) -R | cagggatgccacccgggatccTCATTTAAGCACCACCTCTTTATATCC | |
| Myc-RNF122(RING)-F | XM_013984096.2 | ccagtcgactctagaggatccATGGGTGATGCCAAGAAGTTACA |
| Myc-RNF122(RING) -R | cagggatgccacccgggatccTCACACCAGTTCATCCAGTAGAATC | |
| Flag-MDA5-F | NM_001100194.1 | ccagtcgactctagaggatccATGTCGTCGGATGGGTATTCC |
| Flag-MDA5-R | cagggatgccacccgggatccTCAGTCCTCATCACTAGACAAACAATAT | |
| Flag-MDA5(N)-F | NM_001100194.1 | ccagtcgactctagaggatccATGTCGTCGGATGGGTATTCC |
| Flag-MDA5(N)-R | cagggatgccacccgggatccTCAAGTCTCTTCATCTGAATCACTTCC | |
| Flag-MDA5(M)-F | NM_001100194.1 | ccagtcgactctagaggatccATGGTGGCTCAAAGAGCATCC |
| Flag-MDA5(M)-R | cagggatgccacccgggatccTCAGGTGCTCTCATCAGCTCTG | |
| Flag-MDA5(C)-F | NM_001100194.1 | ccagtcgactctagaggatccATGTACGTCCTGGTTGCCCA |
| Flag-MDA5(C)-R | cagggatgccacccgggatccTCAGTCCTCATCACTAGACAAACAATAT | |
| Flag-MDA5(K23R)-F | NM_001100194.1 | TGTTTCAGGGCCAGAGTGAGAAGGTACATT |
| Flag-MDA5(K23R)-R | CTCACTCTGGCCCTGAAACACGAGATGAGA | |
| Flag-MDA5(K43R)-F | NM_001100194.1 | TTTCTGCCTGCAGAGGTGAGGGAGCAGATT |
| Flag-MDA5(K43R)-R | CTCACCTCTGCAGGCAGAAAGGTCAAGTAG | |
| Flag-MDA5(K68R)-F | NM_001100194.1 | CTTCTGAACACTTTGGAGAGGGGGGTCTGG |
| Flag-MDA5(K68R)-R | CTCTCCAAAGTGTTCAGAAGCAGTTCAGCT | |
| Flag-MDA5(K128R)-F | NM_001100194.1 | CAGCCTACAGTGGTGGACAGGCTTCTGGTT |
| Flag-MDA5(K128R)-R | CTGTCCACCACTGTAGGCTGAAGAAGGTTC | |
| Flag-MDA5(K137R)-F | NM_001100194.1 | GTTACCGATGTCTTGGATAGATGTGTGGAG |
| Flag-MDA5(K137R)-R | CTATCCAAGACATCGGTAACCAGAAGCTTG | |
| Flag-MDA5(K169R)-F | NM_001100194.1 | GGAGTAAGGGAGCTCCTGAGAAGGATTGTG |
| Flag-MDA5(K169R)-R | CTCAGGAGCTCCCTTACTCCTGATTCATTT | |
| Flag-MDA5(K174R)-F | NM_001100194.1 | CTGAAAAGGATTGTGCAGAGAGAAAACTGG |
| Flag-MDA5(K174R)-R | CTCTGCACAATCCTTTTCAGGAGCTCCCTT | |
| Flag-MDA5(K240R)-F | NM_001100194.1 | GACGTCTCGGACATAGAGAGAAGTTCACTG |
| Flag-MDA5(K240R)-R | CTCTCTATGTCCGAGACGTCCAGACTTGGC | |
| Flag-nsp1α-F | JX317649.1 | caagcttgcggccgcgaattcaATGTCTGGGATACTTGATCGGTG |
| Flag-nsp1α-R | cagggatgccacccgggatccTCAAGCACACTCAAAAGGGCA | |
| Flag-nsp1β-F | JX317649.1 | caagcttgcggccgcgaattcaATGGCTGACGTCTATGACATTGG |
| Flag-nsp1β-R | cagggatgccacccgggatccTCAACCGTACCACTTATGACTGCC | |
| Flag-nsp4-F | JX317649.1 | aagcttgcggccgcgaattcaATGGGCGCTTTCAGAACTCA |
| Flag-nsp4-R | cagggatgccacccgggatccTCATTCCAGTTCGGGTTTGG | |
| Flag-nsp5-F | JX317649.1 | caagcttgcggccgcgaattcaATGGGAGGCCTTTCCACAGT |
| Flag-nsp5-R | cagggatgccacccgggatccTCACTCGGCAAAGTATCGCA | |
| Flag-nsp7-F | JX317649.1 | caagcttgcggccgcgaattcaATGTCGCTGACTGGTGCCC |
| Flag-nsp7-R | cagggatgccacccgggatccTCATTCCCACTGAGCTCTTCTATTC | |
| Flag-nsp9-F | JX317649.1 | caagcttgcggccgcgaattcaATGTTTAAACTGCTAGCCGCCA |
| Flag-nsp9-R | cagggatgccacccgggatccTCACTCATGATTGGACCTGAGTTT | |
| Flag-nsp10-F | JX317649.1 | caagcttgcggccgcgaattcaATGGGGAAGAAGTCCAGAATGTG |
| Flag-nsp10-R | cagggatgccacccgggatccTCATTCCAGGTCTGCGCAA | |
| Flag-nsp11-F | JX317649.1 | caagcttgcggccgcgaattcaATGGGGTCGAGCTCCCCG |
| Flag-nsp11-R | cagggatgccacccgggatccTCATTCAAGTTGAAAATAGGCCG | |
| Flag-N-F | JX317649.1 | caagcttgcggccgcgaattcaATGCCAAATAACAACGGCAAG |
| Flag-N-R | cagggatgccacccgggatccTCATGCTGAGGGTGATGCTGT | |
| Flag-nsp4(K7R)-F | JX317649.1 | GGCGCTTTCAGAACTCAAAGGCCCTCACTG |
| Flag-nsp4(K7R)-R | CTTTGAGTTCTGAAAGCGCCCATGAATTCG | |
| Flag-nsp4(K33R)-F | JX317649.1 | ACTATTGACGGGAAAATCAGGTGCGTGACT |
| Flag-nsp4(K33R)-R | CTGATTTTCCCGTCAATAGTGAACACTCCG | |
| Flag-nsp4(K79R)-F | JX317649.1 | TGGCAAGGGGTTGCTCCCAGGGCCCAGTTC |
| Flag-nsp4(K79R)-R | CTGGGAGCAACCCCTTGCCAATTCGGGCAA | |
| Flag-nsp4(K158R)-F | JX317649.1 | TGTAATGTGAAGCCCATCAGGCTGAGCGAG |
| Flag-nsp4(K158R)-R | CTGATGGGCTTCACATTACAAAACTGGCCT | |
| Flag-nsp4(K170R)-F | JX317649.1 | GAATTCTTCGCTGGACCTAGGGTCCCGCTC |
| Flag-nsp4(K170R)-R | CTAGGTCCAGCGAAGAATTCACTCAACTCG |
| Primer Name | Primer Sequence (5′-3′) |
|---|---|
| negative control | F:UUCUCCGAACGUGUCACGUTT |
| R:ACGUGACACGUUCGGAGAATT | |
| siRNF122-1 | F: CCAUGCCACCCAUCAGUUUTT |
| R:AAACUGAUGGGUGGCAUGGTT | |
| siRBF122-2 | F: GGACGAGCUAGGUGUGCUUTT |
| R: AAGCACACCUAGCUCGUCCTT |
| Primer Name | Genbank Number | Sequence of Primer (5′-3′) |
|---|---|---|
| pTP1-Luc-F | NC_010457.5 | ggggtaccGGGATTGAACCCACATCCACA |
| pTP1-Luc-R | ccgctcgagACCACTGAAATGGGTGCATCA | |
| pTP2-Luc-F | NC_010457.5 | ATGGATGGATGTTCCTGGCATCTCACCTCC |
| pTP2-Luc-R | ATCCATCCATGTGGATGTGGGTTCAATCCC | |
| pTP3-Luc-F | NC_010457.5 | ATGGATGGATGGTCCCCAGGCTAGGGGTCC |
| pTP3-Luc-R | ATCCATCCATGTGGATGTGGGTTCAATCCC | |
| pTP4-Luc-F | NC_010457.5 | ATGGATGGATGCCAGATCCTTAACCCACTG |
| pTP4-Luc-R | ATCCATCCATGTGGATGTGGGTTCAATCCC | |
| pTP5-Luc-F | NC_010457.5 | ATGGATGGATTCTCTAGGTCCATCCCCCTT |
| pTP5-Luc-R | ATCCATCCATGTGGATGTGGGTTCAATCCC | |
| pTP6-Luc-F | NC_010457.5 | ATGGATGGATTGCGTGCTGGCCGGTAAATA |
| pTP6-Luc-R | ATCCATCCATGTGGATGTGGGTTCAATCCC | |
| pTP7-Luc-F | NC_010457.5 | ATGGATGGATGAGCTTCCCGGGGAGAGGGG |
| pTP7-Luc-R | ATCCATCCATGTGGATGTGGGTTCAATCCC | |
| pTP8-Luc-F | NC_010457.5 | ATGGATGGATGTTCCTGGCATCTCACCTCC |
| pTP8-Luc-R | ATCCATCCATGTGGATGTGGGTTCAATCCC | |
| pTP9-Luc-F | NC_010457.5 | ATGGATGGATCTGCCTTTCCTCGCCGTGGT |
| pTP9-Luc-R | ATCCATCCATGTGGATGTGGGTTCAATCCC | |
| pTP6-M1-Luc-F | NC_010457.5 | CTCCCATTGGCTGGAGGGAAGGAGACGGGC |
| pTP6-M1-Luc-R | TTCCCTCCAGCCAATGGGAGCCTTCCTACG | |
| pTP6-M2-Luc-F | NC_010457.5 | AAATAATACCCGGGGCCCAGCGGAAGGCTC |
| pTP6-M2-Luc-R | GCTGGGCCCCGGGTATTATTTACCGGCCAG | |
| pTP6-M3-Luc-F | NC_010457.5 | CCGTAGGAAGGCTCCCATCAACTGGAGGGC |
| pTP6-M3-Luc-R | TTGATGGGAGCCTTCCTACGGGCCCCGGGT |
| Primer Name | Genbank Number | Sequence of Primer (5′-3′) |
|---|---|---|
| RNF122-F | XM_013984096.2 | ACATGGTCATCTTCGGCACA |
| RNF122-R | AGACTGCACAGGTCCCGTA | |
| PRRSV-N-F | ABR37297.1 | CAGTCAATCAGCTGTGCCAAA |
| PRRSV-N-R | ATCTGACAGGGCACAAGTTCCA | |
| PRRSV-nsp2-F | ABR37297.1 | CAGCCTTATGACCCCAACCAG |
| PRRSV-nsp2-R | TGGGCAAAGTCCCCTGTACCAA | |
| IFNβ-F | NM_001003923 | GCAGTATTGATTATCCACGAGA |
| IFNβ-R | TCTGCCCATCAAGTTCCAC | |
| NF-κB -F | X61498.1 | CCCAGCCATTTGCACACCTCAC |
| NF-κB -R | TTCAGAATTGCCCGACCAGTTTTT | |
| β-actin-F | DQ452569.1 | GAATCCTGCGGCATCCACGA |
| β-actin-R | CTCGTCGTACTCCTGCTTGCT | |
| RB-F | XM_013992198.2 | TCTCCTTTAAGATCCCCCAAGAA |
| RB-R | TTGAGGTTGCTTGTGCCTCT | |
| E2F1-F | XM_021077692.1 | CGGCTTGAAGGATTGACCCA |
| E2F1-R | TCAGCATCCTCGGAAAGCAG | |
| E2F4-F | XM_003126933.6 | AACGTGCTGGAAGGTATCGG |
| E2F4-R | CTTGTCCGCAATTTCCCGTG | |
| E2F6-F | XM_005655271.3 | GTTGGATGTTCCTGCTCCCA |
| E2F6-R | CCGTCCGACACTTTACTGCT | |
| FOXC1-F | XM_005665529.3 | GATGTTCGAGTCGCAGAGGAT |
| FOXC1-R | CAGAACTTGCTGCAGTCGTAG | |
| NFIC-F | XM_021084124.1 | GGATGTATTCGTCCCCGCTC |
| NFIC-R | GTTGAACCAGGTGTAGGCGA | |
| HLTF-F | XM_013991989.2 | TCGTGTTAGAGACCCAGCCT |
| HLTF-R | TCCAGGATCACTCTTAGCCAC |
| Model ID | Model Name | Score | Relative Score | Start | End | Strand | Predicted Site Sequence |
|---|---|---|---|---|---|---|---|
| MA0032.1 | FOXC1 | 5.723 | 0.902187783821075 | 28 | 35 | 1 | GGCCCGTA |
| MA0109.1 | HLTF | 6.251 | 0.901528565109457 | 43 | 52 | 1 | TCCCATTGGC |
| MA0161.1 | NFIC | 8.520 | 0.960563817861358 | 48 | 53 | 1 | TTGGCT |
| MA0024.2 | E2F1 | 14.481 | 0.985884368151812 | 56 | 66 | 1 | AGGGCGGGAGA |
| MA0470.1 | E2F4 | 14.473 | 0.974005560828083 | 57 | 67 | 1 | GGGCGGGAGAC |
| MA0471.1 | E2F6 | 14.993 | 0.9822249281057 | 57 | 67 | 1 | GGGCGGGAGAC |
| MA0470.1 | E2F4 | 10.088 | 0.904564545543506 | 68 | 78 | 1 | GGGCGGGGGGC |
| Description | Mass | Score |
|---|---|---|
| RING finger protein 122 (RNF122) | 18,204 | 1381 |
| Transitional endoplasmic reticulum ATPase (VCP) | 89,950 | 93 |
| Zinc finger CCCH-type antiviral protein 1 (ZC3HAV1) | 103,135 | 93 |
| TNFAIP3-interacting protein 2 (TNIP2) | 49,240 | 33 |
| Non-receptor tyrosine-protein kinase TYK2 (TYK2) | 135,389 | 31 |
| Interferon-induced helicase C domain-containing protein 1 (MDA5) | 117,926 | 21 |
| DNA-directed RNA polymerase III subunit RPC2 (POLR3B) | 129,242 | 20 |
| E3 ubiquitin-protein ligase TRIM69 (TRIM69) | 58,351 | 17 |
Publisher’s Note: MDPI stays neutral with regard to jurisdictional claims in published maps and institutional affiliations. |
© 2022 by the authors. Licensee MDPI, Basel, Switzerland. This article is an open access article distributed under the terms and conditions of the Creative Commons Attribution (CC BY) license (https://creativecommons.org/licenses/by/4.0/).
Share and Cite
Sun, R.; Guo, Y.; Li, X.; Li, R.; Shi, J.; Tan, Z.; Zhang, L.; Zhang, L.; Han, J.; Huang, J. PRRSV Non-Structural Proteins Orchestrate Porcine E3 Ubiquitin Ligase RNF122 to Promote PRRSV Proliferation. Viruses 2022, 14, 424. https://doi.org/10.3390/v14020424
Sun R, Guo Y, Li X, Li R, Shi J, Tan Z, Zhang L, Zhang L, Han J, Huang J. PRRSV Non-Structural Proteins Orchestrate Porcine E3 Ubiquitin Ligase RNF122 to Promote PRRSV Proliferation. Viruses. 2022; 14(2):424. https://doi.org/10.3390/v14020424
Chicago/Turabian StyleSun, Ruiqi, Yanyu Guo, Xiaoyang Li, Ruiqiao Li, Jingxuan Shi, Zheng Tan, Lilin Zhang, Lei Zhang, Jun Han, and Jinhai Huang. 2022. "PRRSV Non-Structural Proteins Orchestrate Porcine E3 Ubiquitin Ligase RNF122 to Promote PRRSV Proliferation" Viruses 14, no. 2: 424. https://doi.org/10.3390/v14020424
APA StyleSun, R., Guo, Y., Li, X., Li, R., Shi, J., Tan, Z., Zhang, L., Zhang, L., Han, J., & Huang, J. (2022). PRRSV Non-Structural Proteins Orchestrate Porcine E3 Ubiquitin Ligase RNF122 to Promote PRRSV Proliferation. Viruses, 14(2), 424. https://doi.org/10.3390/v14020424

