Unlike Chloroquine, Mefloquine Inhibits SARS-CoV-2 Infection in Physiologically Relevant Cells
Abstract
:1. Introduction
2. Materials and Methods
2.1. Reagents
2.2. Cells and Virus
2.3. Cytotoxicity Assay
2.4. Yield Reduction Assay and Virus Titration
2.5. Virus Titration
2.6. Quantification of Viral RNA Levels
2.7. Adsorption Inhibition Assays
2.8. Measurement of Inflammatory Mediators and Cell Death Marker
2.9. Transmission Electron Microscopy
2.10. Differential Expression Analysis
2.11. Computational Calculations of the Structural and Physical-Chemical Properties
2.12. PBPK Model
2.13. Model Development
2.14. Model Validation
2.15. Model Simulations
2.16. Statistical Analysis
2.17. Ethics Statement
3. Results
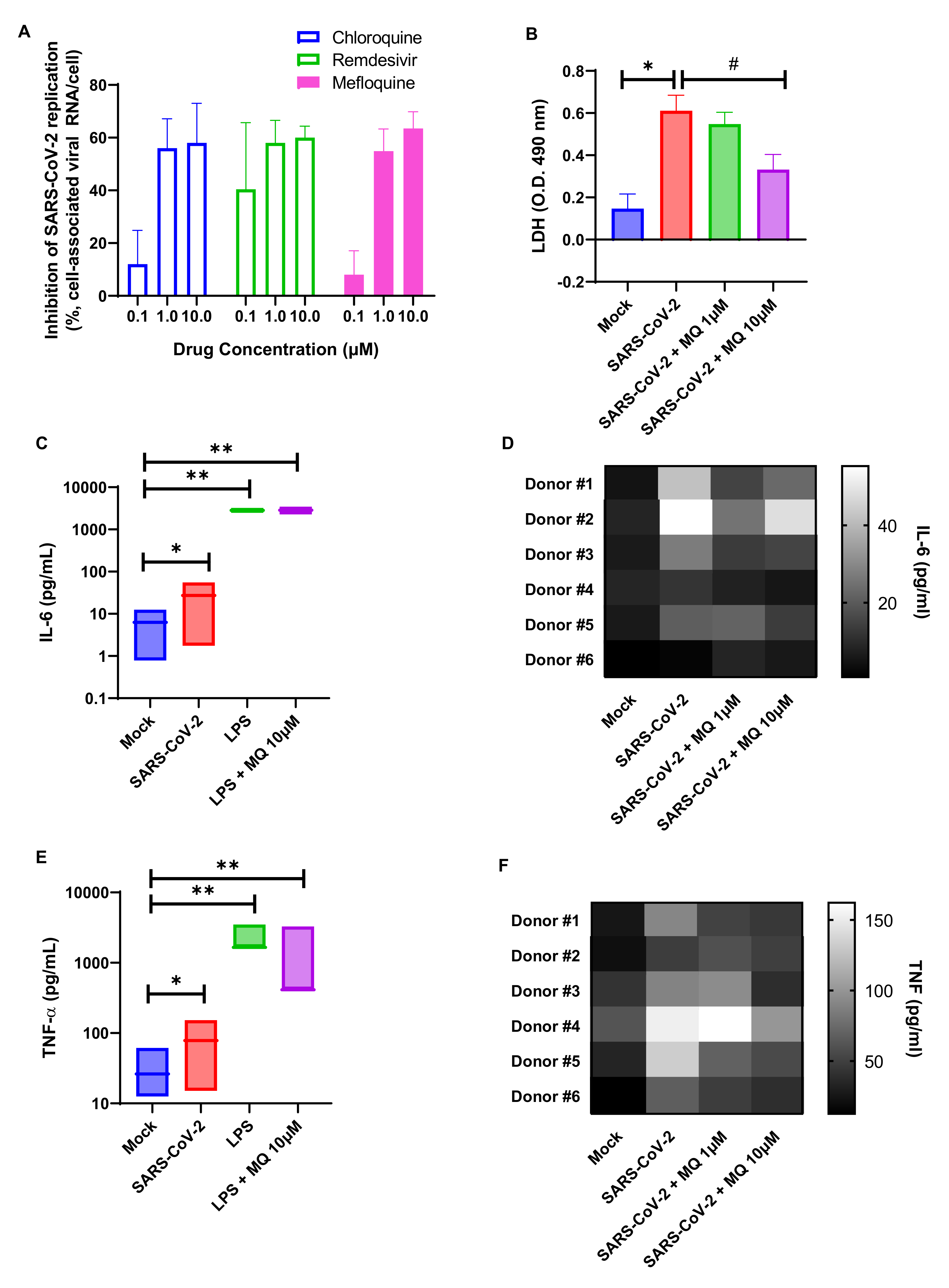
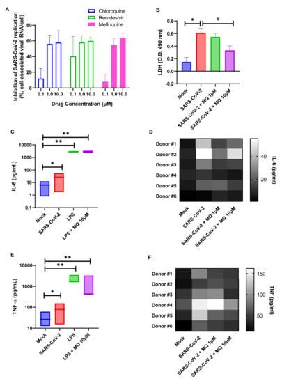
3.1. Mefloquine Inhibits SARS-CoV-2 Replication in Calu-3 Cells
3.2. Mefloquine Targets Endosome-Related Pathways to Antagonize SARS-CoV-2-Induced Host-Cell Expression
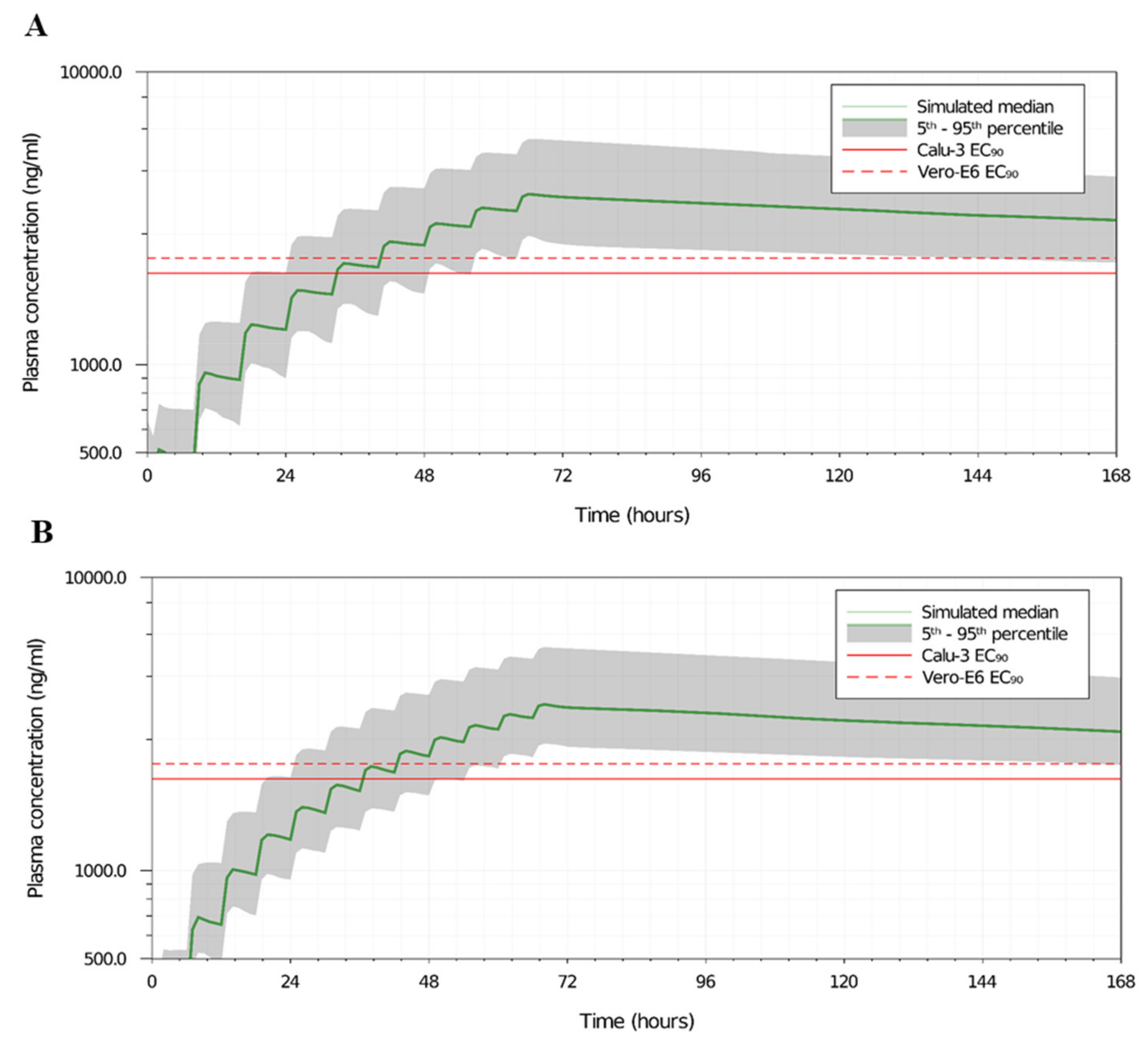
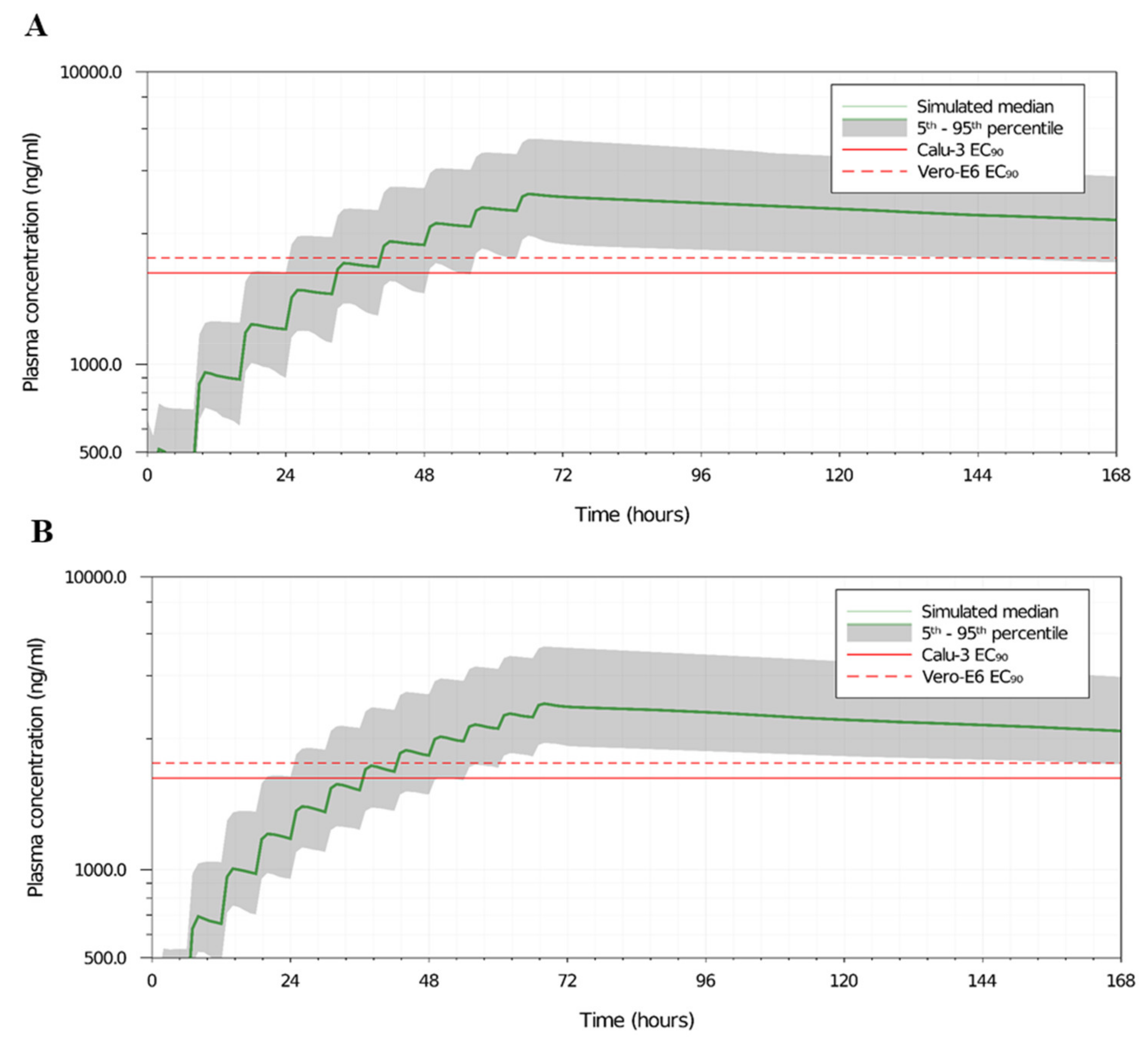
3.3. Mefloquine PBPK Modeling and Dose Simulations
4. Discussion
5. Conclusions
Supplementary Materials
Author Contributions
Funding
Institutional Review Board Statement
Informed Consent Statement
Data Availability Statement
Acknowledgments
Conflicts of Interest
References
- Harrison, C. Coronavirus Puts Drug Repurposing on the Fast Track. Nat. Biotechnol. 2020, 38, 379–381. [Google Scholar] [CrossRef] [Green Version]
- Serafin, M.B.; Bottega, A.; Foletto, V.S.; da Rosa, T.F.; Hörner, A.; Hörner, R. Drug Repositioning Is an Alternative for the Treatment of Coronavirus COVID-19. Int. J. Antimicrob. Agents 2020, 55, 105969. [Google Scholar] [CrossRef] [PubMed]
- World Health Organization. WHO R&D Blueprint: Informal Consultation on Prioritization of Candidate Therapeutic Agents for Use in Novel Coronavirus 2019 Infection; WHO: Geneva, Switzerland, 2020. [Google Scholar]
- Mullard, A. RECOVERY 1 Year on: A Rare Success in the COVID-19 Clinical Trial Landscape. Nat. Rev. Drug Discov. 2021, 20, 336–337. [Google Scholar] [CrossRef]
- PubMed. Identifying SARS-CoV-2-Related Coronaviruses in Malayan Pangolins. Available online: https://pubmed.ncbi.nlm.nih.gov/32218527/ (accessed on 20 October 2020).
- Pan, H.; Peto, R.; Henao-Restrepo., A.-M.; Preziosi, M.-P.; Sathiyamoorthy, V.; Karim, Q.A.; Alejandria, M.M.; García, C.H.; Kieny, M.-P.; WHO Solidarity Trial Consortium; et al. Repurposed Antiviral Drugs for COVID-19—Interim WHO Solidarity Trial Results. N. Engl. J. Med. 2021, 384, 497–511. [Google Scholar] [CrossRef]
- RECOVERY Collaborative Group. Lopinavir-Ritonavir in Patients Admitted to Hospital with COVID-19 (RECOVERY): A Randomised, Controlled, Open-Label, Platform Trial. Lancet 2020, 396, 1345–1352. [Google Scholar] [CrossRef]
- Horby, P.; Mafham, M.; Linsell, L.; Bell, J.L.; Staplin, N.; Emberson, J.R.; Wiselka, M.; Ustianowski, A.; Elmahi, E.; et al.; RECOVERY Collaborative Group Effect of Hydroxychloroquine in Hospitalized Patients with COVID-19. N. Engl. J. Med. 2020, 383, 2030–2040. [Google Scholar] [CrossRef]
- Wang, Y.; Zhang, D.; Du, G.; Du, R.; Zhao, J.; Jin, Y.; Fu, S.; Gao, L.; Cheng, Z.; Lu, Q.; et al. Remdesivir in Adults with Severe COVID-19: A Randomised, Double-Blind, Placebo-Controlled, Multicentre Trial. Lancet 2020, 395, 1569–1578. [Google Scholar] [CrossRef]
- Goldman, J.D.; Lye, D.C.B.; Hui, D.S.; Marks, K.M.; Bruno, R.; Montejano, R.; Spinner, C.D.; Galli, M.; Ahn, M.-Y.; Nahass, R.G.; et al. Remdesivir for 5 or 10 Days in Patients with Severe COVID-19. N. Engl. J. Med. 2020, 383, 1827–1837. [Google Scholar] [CrossRef]
- Beigel, J.H.; Tomashek, K.M.; Dodd, L.E.; Mehta, A.K.; Zingman, B.S.; Kalil, A.C.; Hohmann, E.; Chu, H.Y.; Luetkemeyer, A.; Kline, S.; et al. Remdesivir for the Treatment of COVID-19—Preliminary Report. N. Engl. J. Med. 2020, 383, 1813–1826. [Google Scholar] [CrossRef]
- Merck and Ridgeback’s Investigational Oral Antiviral Molnupiravir Reduced the Risk of Hospitalization or Death by Approximately 50 Percent Compared to Placebo for Patients with Mild or Moderate COVID-19 in Positive Interim Analysis of Phase 3 Study. Available online: https://www.merck.com/news/merck-and-ridgebacks-investigational-oral-antiviral-molnupiravir-reduced-the-risk-of-hospitalization-or-death-by-approximately-50-percent-compared-to-placebo-for-patients-with-mild-or-moderat/ (accessed on 22 November 2021).
- Pfizer. Pfizer’s Novel COVID-19 Oral Antiviral Treatment Candidate Reduced Risk of Hospitalization or Death by 89% in Interim Analysis of Phase 2/3 EPIC-HR Study. Available online: https://www.pfizer.com/news/press-release/press-release-detail/pfizers-novel-covid-19-oral-antiviral-treatment-candidate (accessed on 29 November 2021).
- Burrage, D.R.; Koushesh, S.; Sofat, N. Immunomodulatory Drugs in the Management of SARS-CoV-2. Front. Immunol. 2020, 11, 1844. [Google Scholar] [CrossRef]
- Zimmer, C.; Corum, J.; Wee, S.-L. Coronavirus Vaccine Tracker. The New York Times, 13 January 2022. [Google Scholar]
- Dong, E.; Du, H.; Gardner, L. An Interactive Web-Based Dashboard to Track COVID-19 in Real Time. Lancet Infect. Dis. 2020, 20, 533–534. [Google Scholar] [CrossRef]
- WHO Coronavirus Disease (COVID-19) Dashboard. Available online: https://covid19.who.int (accessed on 31 October 2020).
- Charitos, I.A.; Ballini, A.; Bottalico, L.; Cantore, S.; Passarelli, P.C.; Inchingolo, F.; D’Addona, A.; Santacroce, L. Special Features of SARS-CoV-2 in Daily Practice. World J. Clin. Cases 2020, 8, 3920–3933. [Google Scholar] [CrossRef] [PubMed]
- Jeon, S.; Ko, M.; Lee, J.; Choi, I.; Byun, S.Y.; Park, S.; Shum, D.; Kim, S. Identification of Antiviral Drug Candidates against SARS-CoV-2 from FDA-Approved Drugs. Antimicrob. Agents Chemother. 2020, 64, e00819–e00820. [Google Scholar] [CrossRef] [PubMed]
- Arshad, U.; Pertinez, H.; Box, H.; Tatham, L.; Rajoli, R.K.R.; Curley, P.; Neary, M.; Sharp, J.; Liptrott, N.J.; Valentijn, A.; et al. Prioritization of Anti-SARS-Cov-2 Drug Repurposing Opportunities Based on Plasma and Target Site Concentrations Derived from Their Established Human Pharmacokinetics. Clin. Pharmacol. Ther. 2020, 108, 775–790. [Google Scholar] [CrossRef]
- Ellinger, B.; Bojkova, D.; Zaliani, A.; Cinatl, J.; Claussen, C.; Westhaus, S.; Reinshagen, J.; Kuzikov, M.; Wolf, M.; Geisslinger, G.; et al. Identification of Inhibitors of SARS-CoV-2 in-Vitro Cellular Toxicity in Human (Caco-2) Cells Using a Large Scale Drug Repurposing Collection. Res. Square 2020. [Google Scholar] [CrossRef] [Green Version]
- Zhou, F.; Yu, T.; Du, R.; Fan, G.; Liu, Y.; Liu, Z.; Xiang, J.; Wang, Y.; Song, B.; Gu, X.; et al. Clinical Course and Risk Factors for Mortality of Adult Inpatients with COVID-19 in Wuhan, China: A Retrospective Cohort Study. Lancet 2020, 395, 1054–1062. [Google Scholar] [CrossRef]
- PubMed. Hypothesis for Potential Pathogenesis of SARS-CoV-2 Infection-a Review of Immune Changes in Patients with Viral Pneumonia. Available online: https://pubmed.ncbi.nlm.nih.gov/32196410/ (accessed on 17 June 2021).
- Iffah, R.; Gavins, F.N.E. Thromboinflammation in COVID-19: The Clot Thickens. Br. J. Pharmacol. 2021, bph.15594, 1–8. [Google Scholar] [CrossRef]
- Liu, J.; Cao, R.; Xu, M.; Wang, X.; Zhang, H.; Hu, H.; Li, Y.; Hu, Z.; Zhong, W.; Wang, M. Hydroxychloroquine, a Less Toxic Derivative of Chloroquine, Is Effective in Inhibiting SARS-CoV-2 Infection in Vitro. Cell Discov. 2020, 6, 1–4. [Google Scholar] [CrossRef] [PubMed] [Green Version]
- Hydroxychloroquine-Mediated Inhibition of SARS-CoV-2 Entry Is Attenuated by TMPRSS2. Available online: https://journals.plos.org/plospathogens/article?id=10.1371/journal.ppat.1009212 (accessed on 17 June 2021).
- D’Alessandro, S.; Scaccabarozzi, D.; Signorini, L.; Perego, F.; Ilboudo, D.P.; Ferrante, P.; Delbue, S. The Use of Antimalarial Drugs against Viral Infection. Microorganisms 2020, 8, 85. [Google Scholar] [CrossRef] [Green Version]
- Krieger, D.; Vesenbeckh, S.; Schönfeld, N.; Bettermann, G.; Bauer, T.T.; Rüssmann, H.; Mauch, H. Mefloquine as a Potential Drug against Multidrug-Resistant Tuberculosis. Eur. Respir. J. 2015, 46, 1503–1505. [Google Scholar] [CrossRef] [Green Version]
- Dyall, J.; Coleman, C.M.; Hart, B.J.; Venkataraman, T.; Holbrook, M.R.; Kindrachuk, J.; Johnson, R.F.; Olinger, G.G.; Jahrling, P.B.; Laidlaw, M.; et al. Repurposing of Clinically Developed Drugs for Treatment of Middle East Respiratory Syndrome Coronavirus Infection. Antimicrob. Agents Chemother. 2014, 58, 4885–4893. [Google Scholar] [CrossRef] [PubMed] [Green Version]
- Prevention, C.-C. for D.C. and CDC-Malaria-Travelers-Recommendations for Immigrants from Malaria-Endemic Countries Planning to Return. Available online: https://www.cdc.gov/malaria/new_info/2011/mefloquine_pregnancy.html (accessed on 29 October 2020).
- Felice, D.L.; Sun, J.; Liu, R.H. A Modified Methylene Blue Assay for Accurate Cell Counting. J. Funct. Foods 2009, 1, 109–118. [Google Scholar] [CrossRef]
- CDC Information for Laboratories about Coronavirus (COVID-19). Available online: https://www.cdc.gov/coronavirus/2019-ncov/lab/rt-pcr-panel-primer-probes.html (accessed on 20 October 2020).
- Fintelman-Rodrigues, N.; Sacramento, C.Q.; Ribeiro Lima, C.; Souza da Silva, F.; Ferreira, A.C.; Mattos, M.; de Freitas, C.S.; Cardoso Soares, V.; da Silva Gomes Dias, S.; Temerozo, J.R.; et al. Atazanavir, Alone or in Combination with Ritonavir, Inhibits SARS-CoV-2 Replication and Proinflammatory Cytokine Production. Antimicrob. Agents Chemother. 2020, 64, e00825-20. [Google Scholar] [CrossRef] [PubMed]
- Schatzmayr, H.G.; Barth-Schatzmayr, O.M.; Barreto-Vieira, D.F. Modelo Animal Experimental para o Estudo da Patogênese dos Vírus dengue Sorotipos 1 e 2. Manual de Técnicas, 1st ed.; Interciência: Rio de Janeiro, Brazil, 2010; ISBN 978-85-7193-235-7. [Google Scholar]
- Barth, O.M.; da Silva, M.A.N.; Barreto-Vieira, D.F. Low Impact to Fixed Cell Processing Aiming Transmission Electron Microscopy. Mem. Inst. Oswaldo Cruz 2016, 111, 411–413. [Google Scholar] [CrossRef] [PubMed] [Green Version]
- Reynolds, E.S. The Use of Lead Citrate at High PH as an Electron-Opaque Stain in Electron Microscopy. J. Cell Biol. 1963, 17, 208–212. [Google Scholar] [CrossRef] [PubMed] [Green Version]
- Nature Reviews Cancer. The Connectivity Map: A New Tool for Biomedical Research. Available online: https://www.nature.com/articles/nrc2044 (accessed on 10 March 2021).
- Subramanian, A.; Narayan, R.; Corsello, S.M.; Peck, D.D.; Natoli, T.E.; Lu, X.; Gould, J.; Davis, J.F.; Tubelli, A.A.; Asiedu, J.K.; et al. A Next Generation Connectivity Map: L1000 Platform and the First 1,000,000 Profiles. Cell 2017, 171, 1437–1452. [Google Scholar] [CrossRef] [PubMed]
- Edgar, R.; Domrachev, M.; Lash, A.E. Gene Expression Omnibus: NCBI Gene Expression and Hybridization Array Data Repository. Nucleic Acids Res. 2002, 30, 207–210. [Google Scholar] [CrossRef] [Green Version]
- Subramanian, A.; Tamayo, P.; Mootha, V.K.; Mukherjee, S.; Ebert, B.L.; Gillette, M.A.; Paulovich, A.; Pomeroy, S.L.; Golub, T.R.; Lander, E.S.; et al. Gene Set Enrichment Analysis: A Knowledge-Based Approach for Interpreting Genome-Wide Expression Profiles. Proc. Natl. Acad. Sci. USA 2005, 102, 15545–15550. [Google Scholar] [CrossRef] [PubMed] [Green Version]
- Kanehisa, M.; Goto, S. KEGG: Kyoto Encyclopedia of Genes and Genomes. Nucleic Acids Res. 2000, 28, 27–30. [Google Scholar] [CrossRef] [PubMed]
- Wyler, E.; Mösbauer, K.; Franke, V.; Diag, A.; Gottula, L.T.; Arsiè, R.; Klironomos, F.; Koppstein, D.; Hönzke, K.; Ayoub, S.; et al. Transcriptomic Profiling of SARS-CoV-2 Infected Human Cell Lines Identifies HSP90 as Target for COVID-19 Therapy. iScience 2021, 24, 102151. [Google Scholar] [CrossRef]
- Robinson, M.D.; McCarthy, D.J.; Smyth, G.K. EdgeR: A Bioconductor Package for Differential Expression Analysis of Digital Gene Expression Data. Bioinformatics 2010, 26, 139–140. [Google Scholar] [CrossRef] [PubMed] [Green Version]
- Sirota, M.; Dudley, J.T.; Kim, J.; Chiang, A.P.; Morgan, A.A.; Sweet-Cordero, A.; Sage, J.; Butte, A.J. Discovery and Preclinical Validation of Drug Indications Using Compendia of Public Gene Expression Data. Sci. Transl. Med. 2011, 3, 96ra77. [Google Scholar] [CrossRef] [Green Version]
- Bezanson, J.; Edelman, A.; Karpinski, S.; Shah, V.B. Julia: A Fresh Approach to Numerical Computing. SIAM Rev. 2017, 59, 65–98. [Google Scholar] [CrossRef] [Green Version]
- Fryar, C.D.; Kruszon-Moran, D.; Gu, Q.; Ogden, C.L. Mean Body Weight, Height, Waist Circumference, and Body Mass Index Among Adults: United States, 1999–2000 through 2015–2016. Natl. Health Stat. Rep. 2018, 122, 1–16. [Google Scholar]
- Bosgra, S.; van Eijkeren, J.; Bos, P.; Zeilmaker, M.; Slob, W. An Improved Model to Predict Physiologically Based Model Parameters and Their Inter-Individual Variability from Anthropometry. Crit. Rev. Toxicol 2012, 42, 751–767. [Google Scholar] [CrossRef]
- Williams, L.R. Reference Values for Total Blood Volume and Cardiac Output in Humans; Oak Ridge National Lab.: Oak Ridge, TN, USA, 1994. [Google Scholar]
- Rodgers, T.; Leahy, D.; Rowland, M. Physiologically Based Pharmacokinetic Modeling 1: Predicting the Tissue Distribution of Moderate-to-Strong Bases. J. Pharm. Sci 2005, 94, 1259–1276. [Google Scholar] [CrossRef] [PubMed]
- Yu, L.X.; Amidon, G.L. A Compartmental Absorption and Transit Model for Estimating Oral Drug Absorption. Int. J. Pharm. 1999, 186, 119–125. [Google Scholar] [CrossRef]
- Peters, S.A. Evaluation of a Generic Physiologically Based Pharmacokinetic Model for Lineshape Analysis. Clin. Pharm. 2008, 47, 261–275. [Google Scholar] [CrossRef]
- Weston, S.; Coleman, C.M.; Haupt, R.; Logue, J.; Matthews, K.; Li, Y.; Reyes, H.M.; Weiss, S.R.; Frieman, M.B. Broad Anti-Coronavirus Activity of Food and Drug Administration-Approved Drugs against SARS-CoV-2 In Vitro and SARS-CoV In Vivo. J. Virol. 2020, 94, e01218-20. [Google Scholar] [CrossRef]
- Hoffmann, M.; Mösbauer, K.; Hofmann-Winkler, H.; Kaul, A.; Kleine-Weber, H.; Krüger, N.; Gassen, N.C.; Müller, M.A.; Drosten, C.; Pöhlmann, S. Chloroquine Does Not Inhibit Infection of Human Lung Cells with SARS-CoV-2. Nature 2020, 585, 588–590. [Google Scholar] [CrossRef] [PubMed]
- Neerukonda, S.N.; Katneni, U. A Review on SARS-CoV-2 Virology, Pathophysiology, Animal Models, and Anti-Viral Interventions. Pathogens 2020, 9, 426. [Google Scholar] [CrossRef]
- Machhi, J.; Herskovitz, J.; Senan, A.M.; Dutta, D.; Nath, B.; Oleynikov, M.D.; Blomberg, W.R.; Meigs, D.D.; Hasan, M.; Patel, M.; et al. The Natural History, Pathobiology, and Clinical Manifestations of SARS-CoV-2 Infections. J. Neuroimmune Pharmacol. 2020, 1–28. [Google Scholar] [CrossRef]
- BioRxiv. The in Vitro Antiviral Activity of the Anti-Hepatitis C Virus (HCV) Drugs Daclatasvir and Sofosbuvir against SARS-CoV-2. Available online: https://www.biorxiv.org/content/10.1101/2020.06.15.153411v2 (accessed on 22 October 2020).
- Ferreira, A.C.; Soares, V.C.; de Azevedo-Quintanilha, I.G.; da Silva, G.D.S.; Fintelman-Rodrigues, N.; Sacramento, C.Q.; Mattos, M.; de Freitas, C.S.; Temerozo, J.R.; Teixeira, L.; et al. SARS-CoV-2 Engages Inflammasome and Pyroptosis in Human Primary Monocytes. Cell Death Discov. 2021, 7, 43. [Google Scholar] [CrossRef] [PubMed]
- Savarino, A.; Boelaert, J.R.; Cassone, A.; Majori, G.; Cauda, R. Effects of Chloroquine on Viral Infections: An Old Drug against Today’s Diseases. Lancet Infect. Dis. 2003, 3, 722–727. [Google Scholar] [CrossRef]
- MedRxiv. SARS-CoV-2 Induces Inflammasome-Dependent Pyroptosis and Downmodulation of HLA-DR in Human Monocytes. Available online: https://www.medrxiv.org/content/10.1101/2020.08.25.20182055v2 (accessed on 2 November 2020).
- Hottz, E.D.; Azevedo-Quintanilha, I.G.; Palhinha, L.; Teixeira, L.; Barreto, E.A.; Pão, C.R.R.; Righy, C.; Franco, S.; Souza, T.M.L.; Kurtz, P.; et al. Platelet Activation and Platelet-Monocyte Aggregate Formation Trigger Tissue Factor Expression in Patients with Severe COVID-19. Blood 2020, 136, 1330–1341. [Google Scholar] [CrossRef] [PubMed]
- Rocco, P.R.M.; Silva, P.L.; Cruz, F.F.; Junior, M.A.C.M.; Tierno, P.F.G.M.M.; Moura, M.A.; Oliveira, L.F.G.D.; Lima, C.C.; Santos, E.A.D.; Junior, W.F.; et al. Early Use of Nitazoxanide in Mild COVID-19 Disease: Randomized, Placebo-Controlled Trial. medRxiv 2020. [Google Scholar] [CrossRef]
- Derwand, R.; Scholz, M.; Zelenko, V. COVID-19 outpatients: Early risk-stratified treatment with zinc plus low-dose hydroxychloroquine and azithromycin: A retrospective case series study. Int. J. Antimicrob. Agents 2020, 56, 106214. [Google Scholar] [CrossRef] [PubMed]
- Goodman, H.; Mei, L.; Gianetti, T.L. Molecular Orbital Insights of Transition Metal-Stabilized Carbocations. Front. Chem. 2019, 7, 365. [Google Scholar] [CrossRef] [PubMed]
- Bermudez, L.E.; Kolonoski, P.; Wu, M.; Aralar, P.A.; Inderlied, C.B.; Young, L.S. Mefloquine Is Active in Vitro and in Vivo against Mycobacterium Avium Complex. Antimicrob. Agents Chemother. 1999, 43, 1870–1874. [Google Scholar] [CrossRef] [PubMed] [Green Version]
- Lariam Monograph for Professionals. Available online: https://www.drugs.com/monograph/lariam.html (accessed on 8 November 2020).
- Krudsood, S.; Looareesuwan, S.; Tangpukdee, N.; Wilairatana, P.; Phumratanaprapin, W.; Leowattana, W.; Chalermrut, K.; Ramanathan, S.; Navaratnam, V.; Olliaro, P.; et al. New Fixed-Dose Artesunate-Mefloquine Formulation against Multidrug-Resistant Plasmodium Falciparum in Adults: A Comparative Phase IIb Safety and Pharmacokinetic Study with Standard-Dose Nonfixed Artesunate plus Mefloquine. Antimicrob. Agents Chemother. 2010, 54, 3730–3737. [Google Scholar] [CrossRef] [PubMed] [Green Version]
- Na-Bangchang, K.; Limpaibul, L.; Thanavibul, A.; Tan-Ariya, P.; Karbwang, J. The Pharmacokinetics of Chloroquine in Healthy Thai Subjects and Patients with Plasmodium Vivax Malaria. Br. J. Clin. Pharmacol. 1994, 38, 278–281. [Google Scholar] [CrossRef] [PubMed] [Green Version]
- Therapeutics-Wiley Online Library. Toward Consensus on Correct Interpretation of Protein Binding in Plasma and Other Biological Matrices for COVID-19 Therapeutic Development-Boffito-Clinical Pharmacology. Available online: https://ascpt.onlinelibrary.wiley.com/doi/10.1002/cpt.2099 (accessed on 16 June 2021).
- Francisco, E.M. EMA Provides Recommendations on Compassionate Use of Remdesivir for COVID-19. Available online: https://www.ema.europa.eu/en/news/ema-provides-recommendations-compassionate-use-remdesivir-covid-19 (accessed on 21 April 2021).
- Weiss, S.M.; Benwell, K.; Cliffe, I.A.; Gillespie, R.J.; Knight, A.R.; Lerpiniere, J.; Misra, A.; Pratt, R.M.; Revell, D.; Upton, R.; et al. Discovery of Nonxanthine Adenosine A2A Receptor Antagonists for the Treatment of Parkinson’s Disease. Neurology 2003, 61, S101–S106. [Google Scholar] [CrossRef] [PubMed]






Mefloquine (µM) ![]() | Chloroquine (µM) ![]() | Remdesivir (µM) ![]() | ||||||||||
|---|---|---|---|---|---|---|---|---|---|---|---|---|
| Cell Types | CC50 | EC50 | EC90 | SI | CC50 | EC50 | EC90 | SI | CC50 | EC50 | EC90 | SI |
| Calu-3 | 19.9 ± 0.06 | 1.9 ± 0.6 | 5.3 ± 0.7 | 11 | ND | >10 | >10 | ND | 480 ± 20 | 0.03 ± 0.02 | 0.3 ± 0.04 | 1.6 × 104 |
| Vero E6 | 9.2 ± 0.3 | 0.6 ± 0.03 | 3.2 ± 0.3 | 16 | 259 ± 5 | 1.1 ± 0.07 | 3.5 ± 0.8 | 235 | 512 ± 30 | 1.4 ± 0.3 | 3.3 ± 0.2 | 366 |
Publisher’s Note: MDPI stays neutral with regard to jurisdictional claims in published maps and institutional affiliations. |
© 2022 by the authors. Licensee MDPI, Basel, Switzerland. This article is an open access article distributed under the terms and conditions of the Creative Commons Attribution (CC BY) license (https://creativecommons.org/licenses/by/4.0/).
Share and Cite
Sacramento, C.Q.; Fintelman-Rodrigues, N.; Dias, S.S.G.; Temerozo, J.R.; Da Silva, A.d.P.D.; da Silva, C.S.; Blanco, C.; Ferreira, A.C.; Mattos, M.; Soares, V.C.; et al. Unlike Chloroquine, Mefloquine Inhibits SARS-CoV-2 Infection in Physiologically Relevant Cells. Viruses 2022, 14, 374. https://doi.org/10.3390/v14020374
Sacramento CQ, Fintelman-Rodrigues N, Dias SSG, Temerozo JR, Da Silva AdPD, da Silva CS, Blanco C, Ferreira AC, Mattos M, Soares VC, et al. Unlike Chloroquine, Mefloquine Inhibits SARS-CoV-2 Infection in Physiologically Relevant Cells. Viruses. 2022; 14(2):374. https://doi.org/10.3390/v14020374
Chicago/Turabian StyleSacramento, Carolina Q., Natalia Fintelman-Rodrigues, Suelen S. G. Dias, Jairo R. Temerozo, Aline de Paula D. Da Silva, Carine S. da Silva, Camilla Blanco, André C. Ferreira, Mayara Mattos, Vinicius C. Soares, and et al. 2022. "Unlike Chloroquine, Mefloquine Inhibits SARS-CoV-2 Infection in Physiologically Relevant Cells" Viruses 14, no. 2: 374. https://doi.org/10.3390/v14020374
APA StyleSacramento, C. Q., Fintelman-Rodrigues, N., Dias, S. S. G., Temerozo, J. R., Da Silva, A. d. P. D., da Silva, C. S., Blanco, C., Ferreira, A. C., Mattos, M., Soares, V. C., Pereira-Dutra, F., Miranda, M. D., Barreto-Vieira, D. F., da Silva, M. A. N., Santos, S. S., Torres, M., Chaves, O. A., Rajoli, R. K. R., Paccanaro, A., ... Souza, T. M. L. (2022). Unlike Chloroquine, Mefloquine Inhibits SARS-CoV-2 Infection in Physiologically Relevant Cells. Viruses, 14(2), 374. https://doi.org/10.3390/v14020374




