Lessons from the Cerebrospinal Fluid Analysis of HTLV-1-Infected Individuals: Biomarkers of Inflammation for HAM/TSP Development
Abstract
1. Introduction
2. Materials and Methods
2.1. Study Design and Population
2.2. Quantification of Factors Associated with Neuroinflammation
2.3. Statistical Analysis
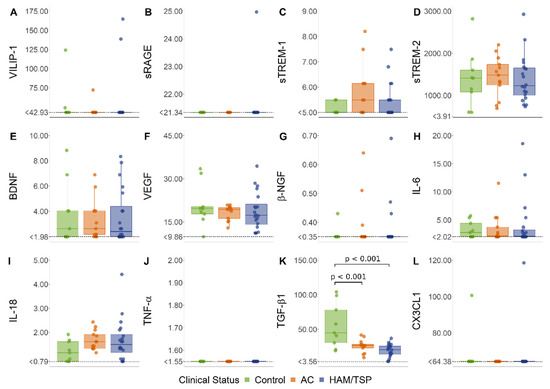
3. Results
3.1. Clinical and Laboratory Aspects of the Study Population
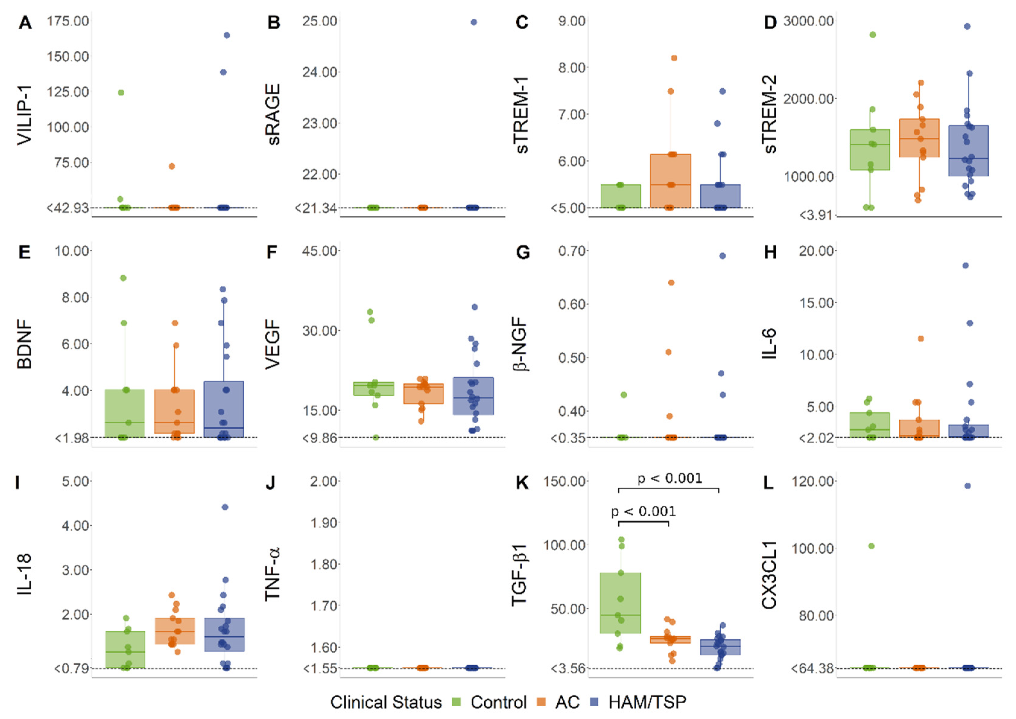
3.2. Analysis of Inflammatory Factors in the Serum of HTLV-1-Infected Individuals
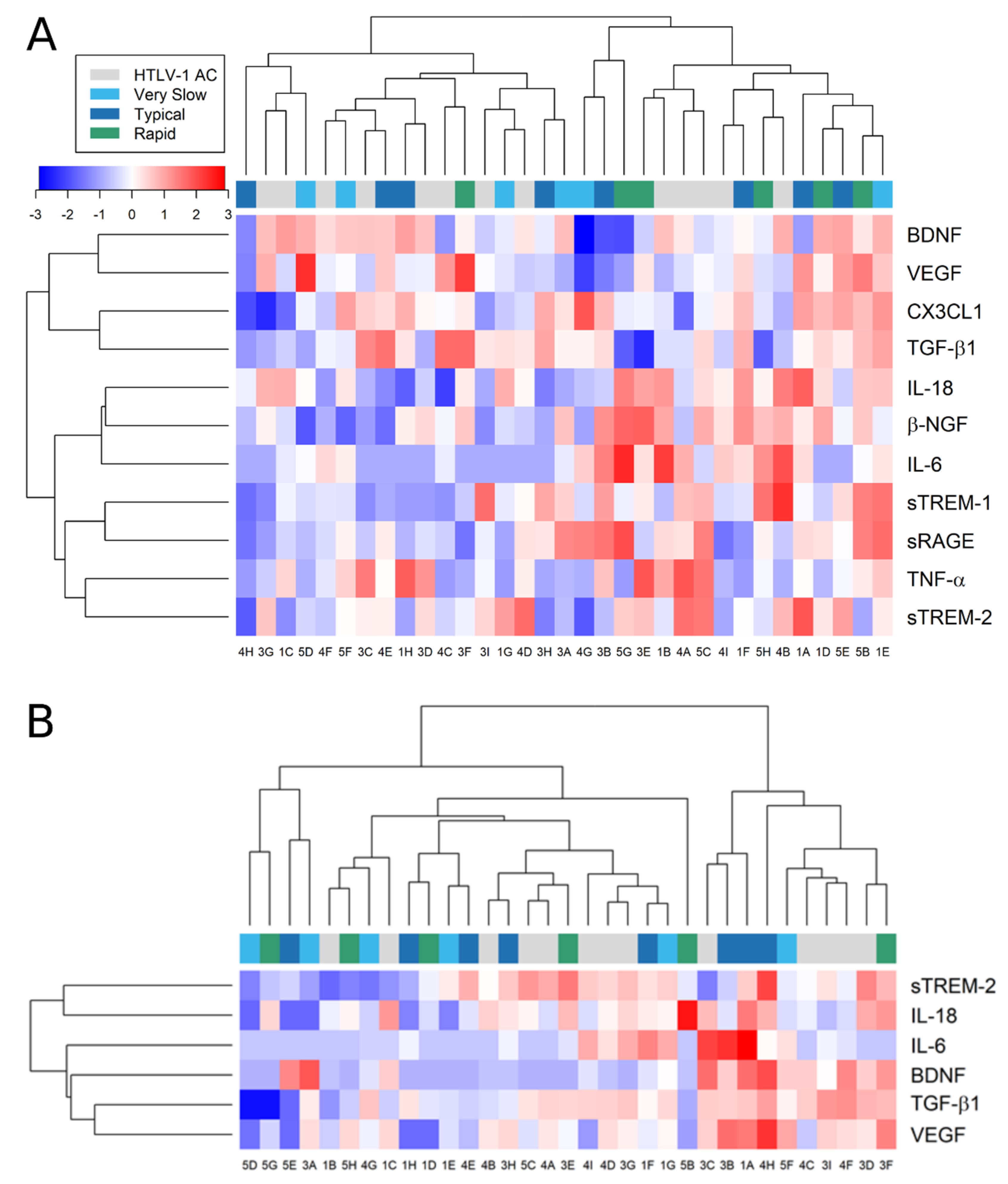
3.3. CSF Analysis of Biomarkers of Inflammation
4. Discussion
Author Contributions
Funding
Institutional Review Board Statement
Informed Consent Statement
Data Availability Statement
Acknowledgments
Conflicts of Interest
References
- Gallo, R.C. History of the Discoveries of the First Human Retroviruses: HTLV-1 and HTLV-2. Oncogene 2005, 24, 5926–5930. [Google Scholar] [CrossRef]
- Gessain, A.; Cassar, O. Epidemiological Aspects and World Distribution of HTLV-1 Infection. Front. Microbiol. 2012, 3, 388. [Google Scholar] [CrossRef] [PubMed]
- Araujo, A.Q.C.; Silva, M.T.T. The HTLV-1 Neurological Complex. Lancet Neurol. 2006, 5, 1068–1076. [Google Scholar] [CrossRef]
- Bangham, C.R.M.; Araujo, A.; Yamano, Y.; Taylor, G.P. HTLV-1-Associated Myelopathy/Tropical Spastic Paraparesis. Nat. Rev. Dis. Prim. 2015, 1, 15012. [Google Scholar] [CrossRef] [PubMed]
- Osame, M. Pathological Mechanisms of Human T-Cell Lymphotropic Virus Type I-Associated Myelopathy (HAM/TSP). J. Neurovirol. 2002, 8, 359–364. [Google Scholar] [CrossRef]
- Facchinetti, L.D.; Araújo, A.Q.; Chequer, G.L.; de Azevedo, M.F.; de Oliveira, R.V.C.; Lima, M.A. Falls in Patients with HTLV-I-Associated Myelopathy/Tropical Spastic Paraparesis (HAM/TSP). Spinal Cord 2013, 51, 222–225. [Google Scholar] [CrossRef]
- Umehara, F.; Izumo, S.; Nakagawa, M.; Ronquillo, A.T.; Takahashi, K.; Matsumuro, K.; Sato, E.; Osame, M. Immunocytochemical Analysis of the Cellular Infiltrate in the Spinal Cord Lesions in HTLV-I-Associated Myelopathy. J. Neuropathol. Exp. Neurol. 1993, 52, 424–430. [Google Scholar] [CrossRef]
- Quaresma, J.; Yoshikawa, G.; Koyama, R.; Dias, G.; Fujihara, S.; Fuzii, H. HTLV-1, Immune Response and Autoimmunity. Viruses 2015, 8, 5. [Google Scholar] [CrossRef]
- Umehara, F.; Izumo, S.; Ronquillo, A.T.; Matsumuro, K.; Sato, E.; Osame, M. Cytokine Expression in the Spinal Cord Lesions in HTLV-I-Associated Myelopathy. J. Neuropathol. Exp. Neurol. 1994, 53, 72–77. [Google Scholar] [CrossRef]
- Sato, T.; Coler-Reilly, A.; Utsunomiya, A.; Araya, N.; Yagishita, N.; Ando, H.; Yamauchi, J.; Inoue, E.; Ueno, T.; Hasegawa, Y.; et al. CSF CXCL10, CXCL9, and Neopterin as Candidate Prognostic Biomarkers for HTLV-1-Associated Myelopathy/Tropical Spastic Paraparesis. PLoS Negl. Trop. Dis. 2013, 7, e2479. [Google Scholar] [CrossRef]
- Souza, F.D.S.; Freitas, N.L.; Gomes, Y.C.P.; Torres, R.C.; Echevarria-Lima, J.; da Silva-Filho, I.L.; Leite, A.C.C.B.; de Lima, M.A.S.D.; da Silva, M.T.T.; de Queiroz Campos Araújo, A.; et al. Following the Clues: Usefulness of Biomarkers of Neuroinflammation and Neurodegeneration in the Investigation of HTLV-1-Associated Myelopathy Progression. Front. Immunol. 2021, 12, 737941. [Google Scholar] [CrossRef] [PubMed]
- Araya, N.; Sato, T.; Ando, H.; Tomaru, U.; Yoshida, M.; Coler-Reilly, A.; Yagishita, N.; Yamauchi, J.; Hasegawa, A.; Kannagi, M.; et al. HTLV-1 Induces a Th1-like State in CD4+CCR4+ T Cells. J. Clin. Investig. 2014, 124, 3431–3442. [Google Scholar] [CrossRef] [PubMed]
- Alcindor, F.; Valderrama, R.; Canavaggio, M.; Lee, H.; Katz, A.; Montesinos, C.; Madrid, R.E.; Merino, R.R.; Pipia, P.A. Imaging of Human T-Lymphotropic Virus Type I-Associated Chronic Progressive Myeloneuropathies. Neuroradiology 1992, 35, 69–74. [Google Scholar] [CrossRef] [PubMed]
- World Health Organization. Human T-Lymphotropic Virus Type 1: Technical Report; World Health Organization: Geneva, Switzerland, 2021; ISBN 978-92-4-002022-1. [Google Scholar]
- Jessen Krut, J.; Mellberg, T.; Price, R.W.; Hagberg, L.; Fuchs, D.; Rosengren, L.; Nilsson, S.; Zetterberg, H.; Gisslén, M. Biomarker Evidence of Axonal Injury in Neuroasymptomatic HIV-1 Patients. PLoS ONE 2014, 9, e88591. [Google Scholar] [CrossRef]
- Buckwalter, M.S.; Wyss-Coray, T. Modelling Neuroinflammatory Phenotypes in Vivo. J. Neuroinflammation 2004, 1, 10. [Google Scholar] [CrossRef][Green Version]
- Morgan, D.J.; Caskey, M.F.; Abbehusen, C.; Oliveira-Filho, J.; Araujo, C.; Porto, A.F.; Santos, S.B.; Orge, G.O.; Joia, M.J.; Muniz, A.L.; et al. Brain Magnetic Resonance Imaging White Matter Lesions Are Frequent in HTLV-I Carriers and Do Not Discriminate from HAM/TSP. AIDS Res. Hum. Retrovir. 2007, 23, 1499–1504. [Google Scholar] [CrossRef]
- Gorelik, L.; Flavell, R.A. Transforming Growth Factor-Beta in T-Cell Biology. Nat. Rev. Immunol. 2002, 2, 46–53. [Google Scholar] [CrossRef]
- Grant, C.; Oh, U.; Yao, K.; Yamano, Y.; Jacobson, S. Dysregulation of TGF-Beta Signaling and Regulatory and Effector T-Cell Function in Virus-Induced Neuroinflammatory Disease. Blood 2008, 111, 5601–5609. [Google Scholar] [CrossRef]
- Martelossi Cebinelli, G.C.; Paiva Trugilo, K.; Badaró Garcia, S.; Brajão de Oliveira, K. TGF-Β1 Functional Polymorphisms: A Review. Eur. Cytokine Netw. 2016, 27, 81–89. [Google Scholar] [CrossRef]
- Liénart, S.; Merceron, R.; Vanderaa, C.; Lambert, F.; Colau, D.; Stockis, J.; van der Woning, B.; De Haard, H.; Saunders, M.; Coulie, P.G.; et al. Structural Basis of Latent TGF-Β1 Presentation and Activation by GARP on Human Regulatory T Cells. Science 2018, 362, 952–956. [Google Scholar] [CrossRef]
- Caraci, F.; Spampinato, S.F.; Morgese, M.G.; Tascedda, F.; Salluzzo, M.G.; Giambirtone, M.C.; Caruso, G.; Munafò, A.; Torrisi, S.A.; Leggio, G.M.; et al. Neurobiological Links between Depression and AD: The Role of TGF-Β1 Signaling as a New Pharmacological Target. Pharmacol. Res. 2018, 130, 374–384. [Google Scholar] [CrossRef] [PubMed]
- Diniz, L.P.; Matias, I.; Siqueira, M.; Stipursky, J.; Gomes, F.C.A. Astrocytes and the TGF-Β1 Pathway in the Healthy and Diseased Brain: A Double-Edged Sword. Mol. Neurobiol. 2019, 56, 4653–4679. [Google Scholar] [CrossRef] [PubMed]
- Jones, B.A.; Beamer, M.; Ahmed, S. Fractalkine/CX3CL1: A Potential New Target for Inflammatory Diseases. Mol. Interv. 2010, 10, 263–270. [Google Scholar] [CrossRef]
- Espíndola, O.M.; Oliveira, L.C.; Ferreira, P.M.S.; Leite, A.C.C.B.; Lima, M.A.S.D.; Andrada-Serpa, M.J. High IFN-γ/IL-10 Expression Ratio and Increased Frequency of Persistent Human T-Cell Lymphotropic Virus Type 1-Infected Clones Are Associated with Human T-Cell Lymphotropic Virus Type 1-Associated Myelopathy/Tropical Spastic Paraparesis Development. Intervirology 2015, 58, 106–114. [Google Scholar] [CrossRef]
- Tattermusch, S.; Skinner, J.A.; Chaussabel, D.; Banchereau, J.; Berry, M.P.; McNab, F.W.; O’Garra, A.; Taylor, G.P.; Bangham, C.R.M. Systems Biology Approaches Reveal a Specific Interferon-Inducible Signature in HTLV-1 Associated Myelopathy. PLoS Pathog. 2012, 8, e1002480. [Google Scholar] [CrossRef]
- Carvalho, E.M.; Bacellar, O.; Porto, A.F.; Braga, S.; Galvão-Castro, B.; Neva, F. Cytokine Profile and Immunomodulation in Asymptomatic Human T-Lymphotropic Virus Type 1-Infected Blood Donors. J. Acquir. Immune Defic. Syndr. 2001, 27, 1–6. [Google Scholar] [CrossRef] [PubMed]
- Mitre, E.; Thompson, R.W.; Carvalho, E.M.; Nutman, T.B.; Neva, F.A. Majority of Interferon-Gamma-Producing CD4+ Cells in Patients Infected with Human T Cell Lymphotrophic Virus Do Not Express Tax Protein. J. Infect. Dis. 2003, 188, 428–432. [Google Scholar] [CrossRef]
- Yamano, Y.; Takenouchi, N.; Li, H.-C.; Tomaru, U.; Yao, K.; Grant, C.W.; Maric, D.A.; Jacobson, S. Virus-Induced Dysfunction of CD4+CD25+ T Cells in Patients with HTLV-I-Associated Neuroimmunological Disease. J. Clin. Investig. 2005, 115, 1361–1368. [Google Scholar] [CrossRef]
- Nakahashi, T.; Fujimura, H.; Altar, C.A.; Li, J.; Kambayashi, J.; Tandon, N.N.; Sun, B. Vascular Endothelial Cells Synthesize and Secrete Brain-Derived Neurotrophic Factor. FEBS Lett. 2000, 470, 113–117. [Google Scholar] [CrossRef]
- Kaess, B.M.; Preis, S.R.; Lieb, W.; Beiser, A.S.; Yang, Q.; Chen, T.C.; Hengstenberg, C.; Erdmann, J.; Schunkert, H.; Seshadri, S.; et al. Circulating Brain-Derived Neurotrophic Factor Concentrations and the Risk of Cardiovascular Disease in the Community. J. Am. Heart Assoc. 2015, 4, e001544. [Google Scholar] [CrossRef]
- Polakowski, N.; Terol, M.; Hoang, K.; Nash, I.; Laverdure, S.; Gazon, H.; Belrose, G.; Mesnard, J.-M.; Césaire, R.; Péloponèse, J.-M.; et al. HBZ Stimulates Brain-Derived Neurotrophic Factor/TrkB Autocrine/Paracrine Signaling to Promote Survival of Human T-Cell Leukemia Virus Type 1-Infected T Cells. J. Virol. 2014, 88, 13482–13494. [Google Scholar] [CrossRef] [PubMed]
- Breen, E.C. VEGF in Biological Control. J Cell Biochem 2007, 102, 1358–1367. [Google Scholar] [CrossRef] [PubMed]
- Ferrara, N.; Adamis, A.P. Ten Years of Anti-Vascular Endothelial Growth Factor Therapy. Nat. Rev. Drug. Discov. 2016, 15, 385–403. [Google Scholar] [CrossRef] [PubMed]
- Lu, J.; Yan, X.; Sun, X.; Shen, X.; Yin, H.; Wang, C.; Liu, Y.; Lu, C.; Fu, H.; Yang, S.; et al. Synergistic Effects of Dual-Presenting VEGF- and BDNF-Mimetic Peptide Epitopes from Self-Assembling Peptide Hydrogels on Peripheral Nerve Regeneration. Nanoscale 2019, 11, 19943–19958. [Google Scholar] [CrossRef] [PubMed]
- Maass, A.; Düzel, S.; Brigadski, T.; Goerke, M.; Becke, A.; Sobieray, U.; Neumann, K.; Lövdén, M.; Lindenberger, U.; Bäckman, L.; et al. Relationships of Peripheral IGF-1, VEGF and BDNF Levels to Exercise-Related Changes in Memory, Hippocampal Perfusion and Volumes in Older Adults. NeuroImage 2016, 131, 142–154. [Google Scholar] [CrossRef] [PubMed]
- Voss, M.W.; Erickson, K.I.; Prakash, R.S.; Chaddock, L.; Kim, J.S.; Alves, H.; Szabo, A.; Phillips, S.M.; Wójcicki, T.R.; Mailey, E.L.; et al. Neurobiological Markers of Exercise-Related Brain Plasticity in Older Adults. Brain Behav. Immun. 2013, 28, 90–99. [Google Scholar] [CrossRef]
- Bazarbachi, A.; Abou Merhi, R.; Gessain, A.; Talhouk, R.; El-Khoury, H.; Nasr, R.; Gout, O.; Sulahian, R.; Homaidan, F.; de Thé, H.; et al. Human T-Cell Lymphotropic Virus Type I-Infected Cells Extravasate through the Endothelial Barrier by a Local Angiogenesis-like Mechanism. Cancer Res. 2004, 64, 2039–2046. [Google Scholar] [CrossRef]
- Lange, C.; Storkebaum, E.; de Almodóvar, C.R.; Dewerchin, M.; Carmeliet, P. Vascular Endothelial Growth Factor: A Neurovascular Target in Neurological Diseases. Nat. Rev. Neurol. 2016, 12, 439–454. [Google Scholar] [CrossRef]
- Nakanishi, K. Unique Action of Interleukin-18 on T Cells and Other Immune Cells. Front. Immunol. 2018, 9, 763. [Google Scholar] [CrossRef]
- Nakanishi, K.; Yoshimoto, T.; Tsutsui, H.; Okamura, H. Interleukin-18 Regulates Both Th1 and Th2 Responses. Annu. Rev. Immunol. 2001, 19, 423–474. [Google Scholar] [CrossRef]
- Jiang, T.; Yu, J.-T.; Zhu, X.-C.; Tan, L. TREM2 in Alzheimer’s Disease. Mol. Neurobiol. 2013, 48, 180–185. [Google Scholar] [CrossRef] [PubMed]
- Bouchon, A.; Dietrich, J.; Colonna, M. Cutting Edge: Inflammatory Responses Can Be Triggered by TREM-1, a Novel Receptor Expressed on Neutrophils and Monocytes. J. Immunol. 2000, 164, 4991–4995. [Google Scholar] [CrossRef] [PubMed]
- Klesney-Tait, J.; Turnbull, I.R.; Colonna, M. The TREM Receptor Family and Signal Integration. Nat. Immunol. 2006, 7, 1266–1273. [Google Scholar] [CrossRef] [PubMed]
- Piccio, L.; Buonsanti, C.; Cella, M.; Tassi, I.; Schmidt, R.E.; Fenoglio, C.; Rinker, J.; Naismith, R.T.; Panina-Bordignon, P.; Passini, N.; et al. Identification of Soluble TREM-2 in the Cerebrospinal Fluid and Its Association with Multiple Sclerosis and CNS Inflammation. Brain 2008, 131, 3081–3091. [Google Scholar] [CrossRef] [PubMed]
- Öhrfelt, A.; Axelsson, M.; Malmeström, C.; Novakova, L.; Heslegrave, A.; Blennow, K.; Lycke, J.; Zetterberg, H. Soluble TREM-2 in Cerebrospinal Fluid from Patients with Multiple Sclerosis Treated with Natalizumab or Mitoxantrone. Mult. Scler. 2016, 22, 1587–1595. [Google Scholar] [CrossRef]
- Colonna, M.; Facchetti, F. TREM-1 (Triggering Receptor Expressed on Myeloid Cells): A New Player in Acute Inflammatory Responses. J. Infect. Dis. 2003, 187 (Suppl. S2), S397–S401. [Google Scholar] [CrossRef]
- Arend, W.P.; Palmer, G.; Gabay, C. IL-1, IL-18, and IL-33 Families of Cytokines. Immunol. Rev. 2008, 223, 20–38. [Google Scholar] [CrossRef]
- Felderhoff-Mueser, U.; Schmidt, O.I.; Oberholzer, A.; Bührer, C.; Stahel, P.F. IL-18: A Key Player in Neuroinflammation and Neurodegeneration? Trends Neurosci. 2005, 28, 487–493. [Google Scholar] [CrossRef]
- Bidkhori, H.R.; Hedayati-Moghaddam, M.R.; Mosavat, A.; Valizadeh, N.; Tadayon, M.; Ahmadi Ghezeldasht, S.; Rafatpanah, H.; Rezaee, S.A. The IL-18, IL-12, and IFN-γ Expression in HTLV-1-Associated Myelopathy/Tropical Spastic Paraparesis (HAM/TSP) Patients, HTLV-1 Carriers, and Healthy Subjects. J. Neurovirol. 2020, 26, 338–346. [Google Scholar] [CrossRef]
- Kawamura, T.; Ogawa, Y.; Aoki, R.; Shimada, S. Innate and Intrinsic Antiviral Immunity in Skin. J. Dermatol. Sci. 2014, 75, 159–166. [Google Scholar] [CrossRef]
- Voet, S.; Srinivasan, S.; Lamkanfi, M.; van Loo, G. Inflammasomes in Neuroinflammatory and Neurodegenerative Diseases. EMBO Mol. Med. 2019, 11, e10248. [Google Scholar] [CrossRef] [PubMed]
- Baecher-Allan, C.; Kaskow, B.J.; Weiner, H.L. Multiple Sclerosis: Mechanisms and Immunotherapy. Neuron 2018, 97, 742–768. [Google Scholar] [CrossRef] [PubMed]
- Voet, S.; Mc Guire, C.; Hagemeyer, N.; Martens, A.; Schroeder, A.; Wieghofer, P.; Daems, C.; Staszewski, O.; Vande Walle, L.; Jordao, M.J.C.; et al. A20 Critically Controls Microglia Activation and Inhibits Inflammasome-Dependent Neuroinflammation. Nat. Commun. 2018, 9, 2036. [Google Scholar] [CrossRef]
- Albrecht, D.; García, L.; Cartier, L.; Kettlun, A.M.; Vergara, C.; Collados, L.; Valenzuela, M.A. Trophic Factors in Cerebrospinal Fluid and Spinal Cord of Patients with Tropical Spastic Paraparesis, HIV, and Creutzfeldt-Jakob Disease. AIDS Res. Hum. Retrovir. 2006, 22, 248–254. [Google Scholar] [CrossRef] [PubMed]
- Friden, P.M.; Walus, L.R.; Watson, P.; Doctrow, S.R.; Kozarich, J.W.; Bäckman, C.; Bergman, H.; Hoffer, B.; Bloom, F.; Granholm, A.C. Blood-Brain Barrier Penetration and in Vivo Activity of an NGF Conjugate. Science 1993, 259, 373–377. [Google Scholar] [CrossRef]
- Crispoltoni, L.; Stabile, A.M.; Pistilli, A.; Venturelli, M.; Cerulli, G.; Fonte, C.; Smania, N.; Schena, F.; Rende, M. Changes in Plasma β-NGF and Its Receptors Expression on Peripheral Blood Monocytes During Alzheimer’s Disease Progression. J. Alzheimers Dis. 2017, 55, 1005–1017. [Google Scholar] [CrossRef]
- Freund-Michel, V.; Frossard, N. The nerve growth factor and its receptors in airway inflammatory diseases. Pharmacol. Ther. 2008, 117, 52–76. [Google Scholar] [CrossRef]
- Lambiase, A.; Micera, A.; Sgrulletta, R.; Bonini, S.; Bonini, S. Nerve Growth Factor and the Immune System: Old and New Concepts in the Cross-Talk between Immune and Resident Cells during Pathophysiological Conditions. Curr. Opin. Allergy Clin. Immunol. 2004, 4, 425–430. [Google Scholar] [CrossRef]
- Otten, U.; Scully, J.L.; Ehrhard, P.B.; Gadient, R.A. Neurotrophins: Signals between the Nervous and Immune Systems. Prog. Brain Res. 1994, 103, 293–305. [Google Scholar] [CrossRef]
- Laudiero, L.B.; Aloe, L.; Levi-Montalcini, R.; Buttinelli, C.; Schilter, D.; Gillessen, S.; Otten, U. Multiple Sclerosis Patients Express Increased Levels of Beta-Nerve Growth Factor in Cerebrospinal Fluid. Neurosci. Lett. 1992, 147, 9–12. [Google Scholar] [CrossRef]
- Aloe, L.; Tuveri, M.A.; Carcassi, U.; Levi-Montalcini, R. Nerve Growth Factor in the Synovial Fluid of Patients with Chronic Arthritis. Arthritis Rheum. 1992, 35, 351–355. [Google Scholar] [CrossRef] [PubMed]
- Falcini, F.; Matucci Cerinic, M.; Lombardi, A.; Generini, S.; Pignone, A.; Tirassa, P.; Ermini, M.; Lepore, L.; Partsch, G.; Aloe, L. Increased Circulating Nerve Growth Factor Is Directly Correlated with Disease Activity in Juvenile Chronic Arthritis. Ann. Rheum. Dis. 1996, 55, 745–748. [Google Scholar] [CrossRef] [PubMed]
- Aalto, K.; Korhonen, L.; Lahdenne, P.; Pelkonen, P.; Lindholm, D. Nerve Growth Factor in Serum of Children with Systemic Lupus Erythematosus Is Correlated with Disease Activity. Cytokine 2002, 20, 136–139. [Google Scholar] [CrossRef] [PubMed]
- Bracci-Laudiero, L.; Aloe, L.; Levi-Montalcini, R.; Galeazzi, M.; Schilter, D.; Scully, J.L.; Otten, U. Increased Levels of NGF in Sera of Systemic Lupus Erythematosus Patients. Neuroreport 1993, 4, 563–565. [Google Scholar] [CrossRef] [PubMed]
- Gloire, G.; Legrand-Poels, S.; Piette, J. NF-KappaB Activation by Reactive Oxygen Species: Fifteen Years Later. Biochem. Pharmacol. 2006, 72, 1493–1505. [Google Scholar] [CrossRef] [PubMed]
- Hofmann, M.A.; Drury, S.; Fu, C.; Qu, W.; Taguchi, A.; Lu, Y.; Avila, C.; Kambham, N.; Bierhaus, A.; Nawroth, P.; et al. RAGE Mediates a Novel Proinflammatory Axis: A Central Cell Surface Receptor for S100/Calgranulin Polypeptides. Cell 1999, 97, 889–901. [Google Scholar] [CrossRef]
- Neeper, M.; Schmidt, A.M.; Brett, J.; Yan, S.D.; Wang, F.; Pan, Y.C.; Elliston, K.; Stern, D.; Shaw, A. Cloning and Expression of a Cell Surface Receptor for Advanced Glycosylation End Products of Proteins. J. Biol. Chem. 1992, 267, 14998–15004. [Google Scholar] [CrossRef]
- Bierhaus, A.; Stern, D.M.; Nawroth, P.P. RAGE in Inflammation: A New Therapeutic Target? Curr. Opin. Investig. Drugs 2006, 7, 985–991. [Google Scholar]
- Nawroth, P.; Bierhaus, A.; Marrero, M.; Yamamoto, H.; Stern, D.M. Atherosclerosis and Restenosis: Is There a Role for RAGE? Curr. Diab. Rep. 2005, 5, 11–16. [Google Scholar] [CrossRef]
- Yan, S.F.; Yan, S.D.; Ramasamy, R.; Schmidt, A.M. Tempering the Wrath of RAGE: An Emerging Therapeutic Strategy against Diabetic Complications, Neurodegeneration, and Inflammation. Ann. Med. 2009, 41, 408–422. [Google Scholar] [CrossRef]
- Weber, C.; Belge, K.U.; von Hundelshausen, P.; Draude, G.; Steppich, B.; Mack, M.; Frankenberger, M.; Weber, K.S.; Ziegler-Heitbrock, H.W. Differential Chemokine Receptor Expression and Function in Human Monocyte Subpopulations. J. Leukoc. Biol. 2000, 67, 699–704. [Google Scholar] [CrossRef] [PubMed]
- Weber, C.; Weber, K.S.; Klier, C.; Gu, S.; Wank, R.; Horuk, R.; Nelson, P.J. Specialized Roles of the Chemokine Receptors CCR1 and CCR5 in the Recruitment of Monocytes and T(H)1-like/CD45RO(+) T Cells. Blood 2001, 97, 1144–1146. [Google Scholar] [CrossRef] [PubMed]
- Wong, K.L.; Tai, J.J.-Y.; Wong, W.-C.; Han, H.; Sem, X.; Yeap, W.-H.; Kourilsky, P.; Wong, S.-C. Gene Expression Profiling Reveals the Defining Features of the Classical, Intermediate, and Nonclassical Human Monocyte Subsets. Blood 2011, 118, e16–e31. [Google Scholar] [CrossRef] [PubMed]
- Ziegler-Heitbrock, L.; Ancuta, P.; Crowe, S.; Dalod, M.; Grau, V.; Hart, D.N.; Leenen, P.J.M.; Liu, Y.-J.; MacPherson, G.; Randolph, G.J.; et al. Nomenclature of Monocytes and Dendritic Cells in Blood. Blood 2010, 116, e74–e80. [Google Scholar] [CrossRef]
- Ancuta, P.; Weiss, L.; Haeffner-Cavaillon, N. CD14+CD16++ Cells Derived in Vitro from Peripheral Blood Monocytes Exhibit Phenotypic and Functional Dendritic Cell-like Characteristics. Eur. J. Immunol. 2000, 30, 1872–1883. [Google Scholar] [CrossRef]
- de Castro-Amarante, M.F.; Pise-Masison, C.A.; McKinnon, K.; Washington Parks, R.; Galli, V.; Omsland, M.; Andresen, V.; Massoud, R.; Brunetto, G.; Caruso, B.; et al. Human T Cell Leukemia Virus Type 1 Infection of the Three Monocyte Subsets Contributes to Viral Burden in Humans. J. Virol. 2015, 90, 2195–2207. [Google Scholar] [CrossRef]








| Characteristics | HTLV-1 AC (n = 13) | HAM/TSP (n = 20) | Control (n = 9) | p-Value f |
|---|---|---|---|---|
| Age (years)a | 62.15 ± 10.21 | 54.75 ± 13.46 | 59.46 ± 20.65 | 0.345 |
| Sexb | ||||
| Male | 6 (14.3%) | 8 (19.0%) | 4 (9.5%) | 0.935 |
| Female | 7 (16.7%) | 12 (28.6%) | 5 (11.9%) | |
| Time of infection (years)c,d | 16.98 [IQR 16.47–21.71] | unknown | n.a. | n.a |
| Time of disease (years)a,e | n.a. | 12.94 ± 8.07 | n.a. | n.a. |
| Disability scale | ||||
| Mild (1–10 points) | 0 | 13 (65.0%) | n.a. | n.a. |
| Moderate (11–21 points) | 0 | 5 (25.0%) | n.a. | n.a. |
| Severe (≥22 points) | 0 | 2 (10.0%) | n.a. | n.a. |
| CSF analysis | ||||
| Total proteins (mg/dL) a | 48.25 ± 13.06 | 44.08 ± 12.86 | 33.00 ± 8.57 | 0.020 |
| Frequency of elevated total proteins b | 53.8% (7/13) | 30% (6/20) | 0% (0/9) | 0.027 |
| Cell counts (cells/mm3) d | 1.0 [IQR 1–2] | 4.0 [IQR 1.5–7.5] | 1.0 [IQR 1–1] | <0.001 |
| Proviral load in PBMCs (%)a | 4.50 ± 3.64 | 8.46 ± 6.37 | n.a. | 0.049 |
Publisher’s Note: MDPI stays neutral with regard to jurisdictional claims in published maps and institutional affiliations. |
© 2022 by the authors. Licensee MDPI, Basel, Switzerland. This article is an open access article distributed under the terms and conditions of the Creative Commons Attribution (CC BY) license (https://creativecommons.org/licenses/by/4.0/).
Share and Cite
Freitas, N.L.; Gomes, Y.C.P.; Souza, F.d.S.; Torres, R.C.; Echevarria-Lima, J.; Leite, A.C.C.B.; Lima, M.A.S.D.; Araújo, A.Q.C.; Silva, M.T.T.; Espíndola, O.d.M. Lessons from the Cerebrospinal Fluid Analysis of HTLV-1-Infected Individuals: Biomarkers of Inflammation for HAM/TSP Development. Viruses 2022, 14, 2146. https://doi.org/10.3390/v14102146
Freitas NL, Gomes YCP, Souza FdS, Torres RC, Echevarria-Lima J, Leite ACCB, Lima MASD, Araújo AQC, Silva MTT, Espíndola OdM. Lessons from the Cerebrospinal Fluid Analysis of HTLV-1-Infected Individuals: Biomarkers of Inflammation for HAM/TSP Development. Viruses. 2022; 14(10):2146. https://doi.org/10.3390/v14102146
Chicago/Turabian StyleFreitas, Nicole Lardini, Yago Côrtes Pinheiro Gomes, Flávia dos Santos Souza, Rafael Carvalho Torres, Juliana Echevarria-Lima, Ana Claudia Celestino Bezerra Leite, Marco Antonio Sales Dantas Lima, Abelardo Queiroz Campos Araújo, Marcus Tulius Teixeira Silva, and Otávio de Melo Espíndola. 2022. "Lessons from the Cerebrospinal Fluid Analysis of HTLV-1-Infected Individuals: Biomarkers of Inflammation for HAM/TSP Development" Viruses 14, no. 10: 2146. https://doi.org/10.3390/v14102146
APA StyleFreitas, N. L., Gomes, Y. C. P., Souza, F. d. S., Torres, R. C., Echevarria-Lima, J., Leite, A. C. C. B., Lima, M. A. S. D., Araújo, A. Q. C., Silva, M. T. T., & Espíndola, O. d. M. (2022). Lessons from the Cerebrospinal Fluid Analysis of HTLV-1-Infected Individuals: Biomarkers of Inflammation for HAM/TSP Development. Viruses, 14(10), 2146. https://doi.org/10.3390/v14102146

