RNA-Dependent RNA Polymerase from Heterobasidion RNA Virus 6 Is an Active Replicase In Vitro
Abstract
1. Introduction
2. Materials and Methods
2.1. Bacterial Strains and Plasmids
2.2. Cloning, Expression and Purification of Full-Length RdRps
2.3. Production of Template RNA Molecules and Prediction of Their Secondary Structure
2.4. RNase Contamination Assay
2.5. Polymerase and Terminal Nulceotidyl Transferase Assays
2.6. Analysis of the Reaction Products by Agarose Gel Electrophoresis and Autoradiography
3. Results
3.1. Production of Recombinant Viral RdRp for Enzymatic Assays. HetRV6 RdRp Is an Active Replicase In Vitro
3.2. HetRV6 RdRp Initiates De Novo RNA Synthesis on Native and Heterologous Templates
3.3. HetRV6 RdRp Displays Slow RNA Polymerization Rate In Vitro
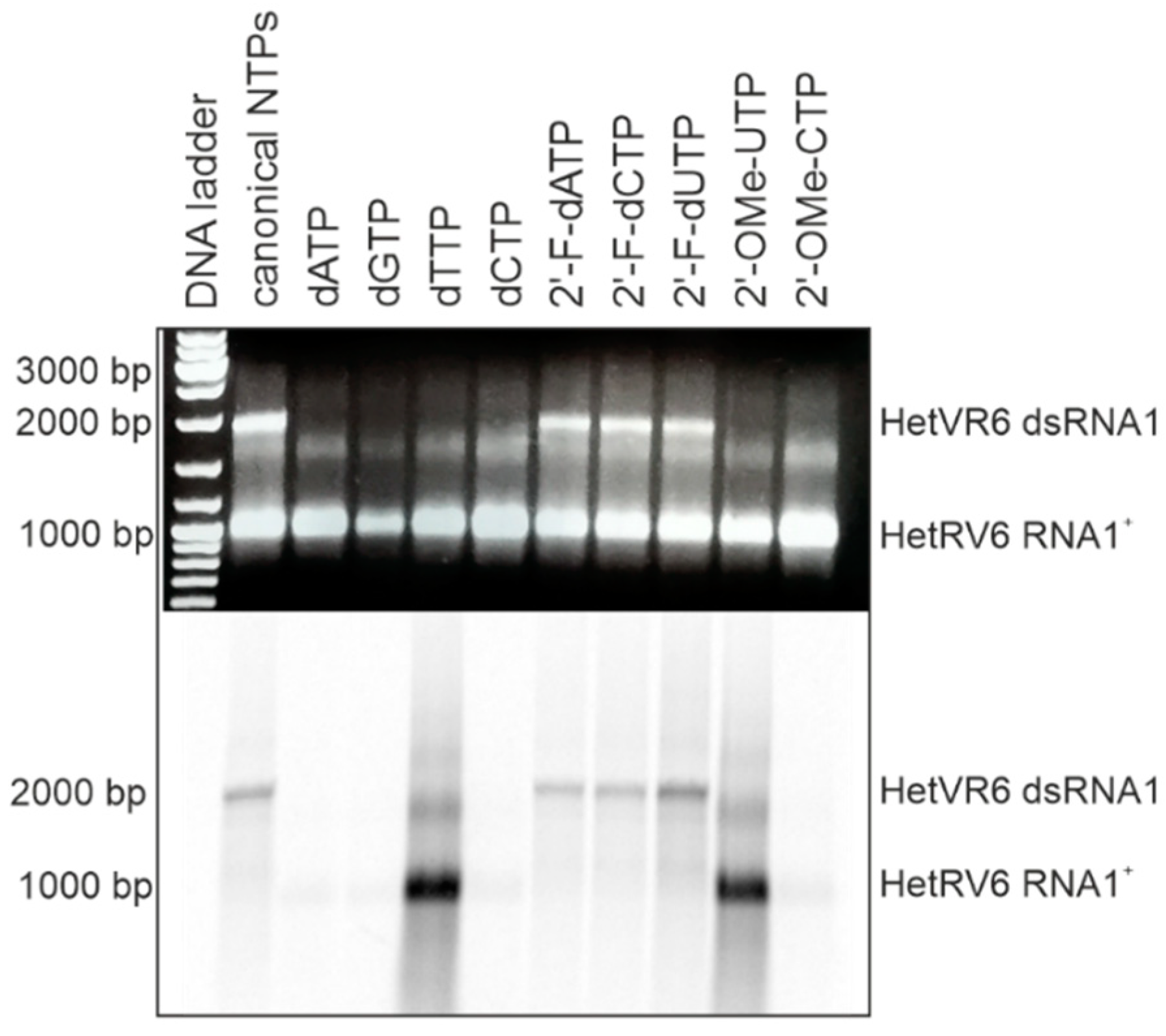
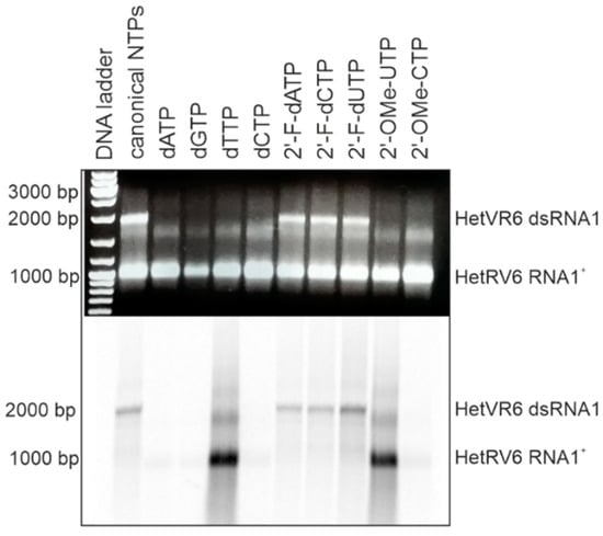
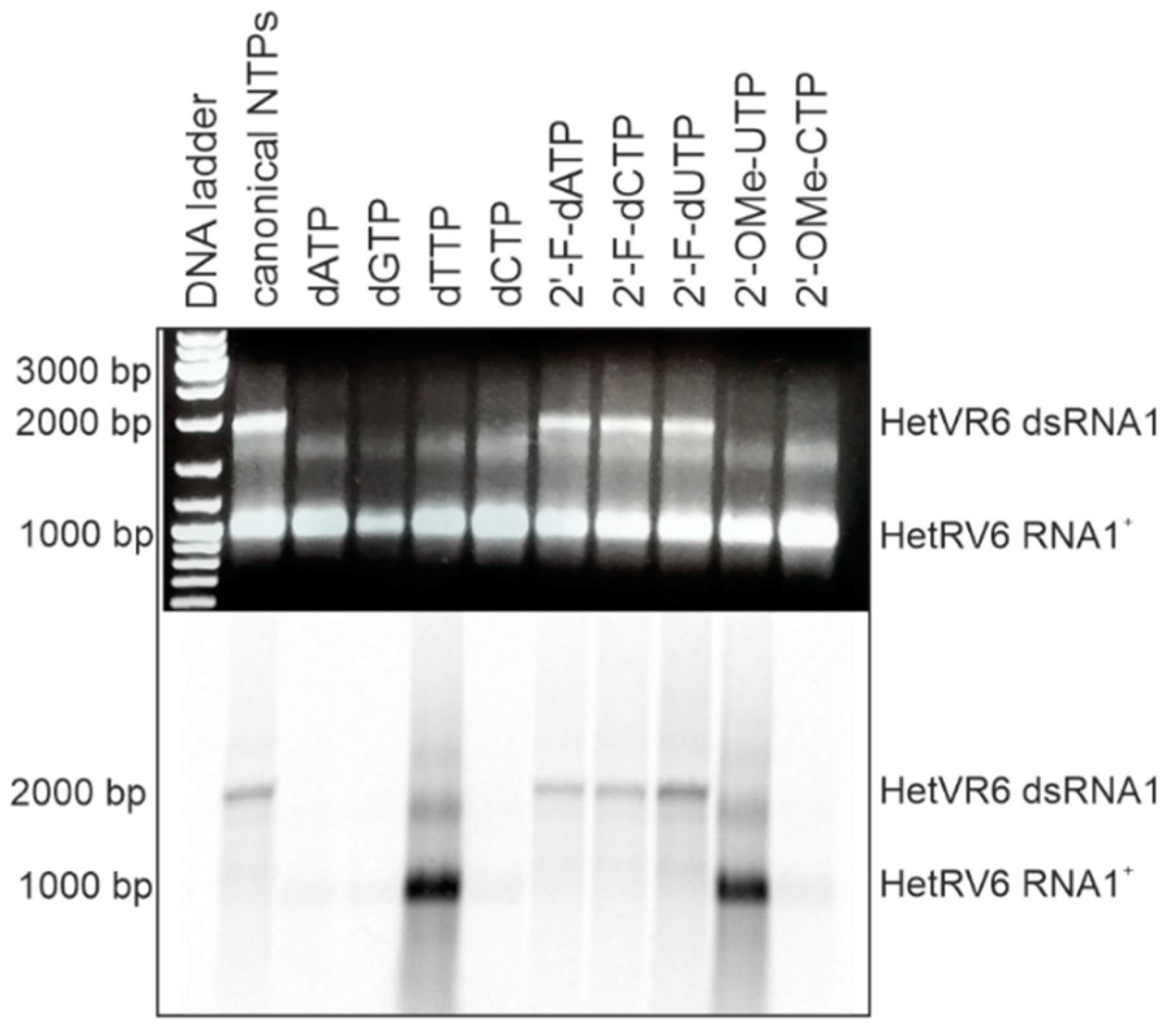
3.4. Effect of NTP Imbalance and NTP Modifications on HetRV6 RdRp Activity
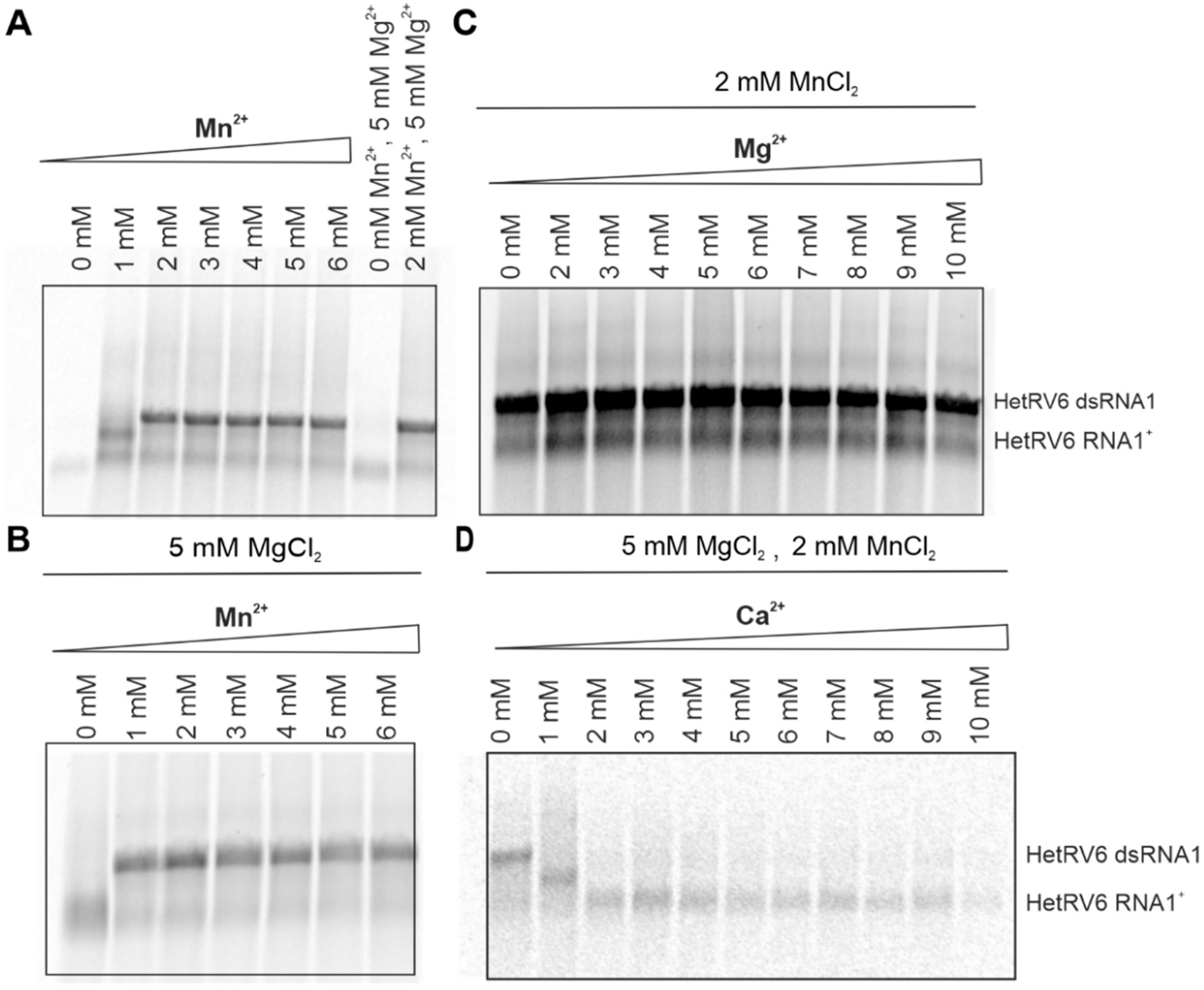
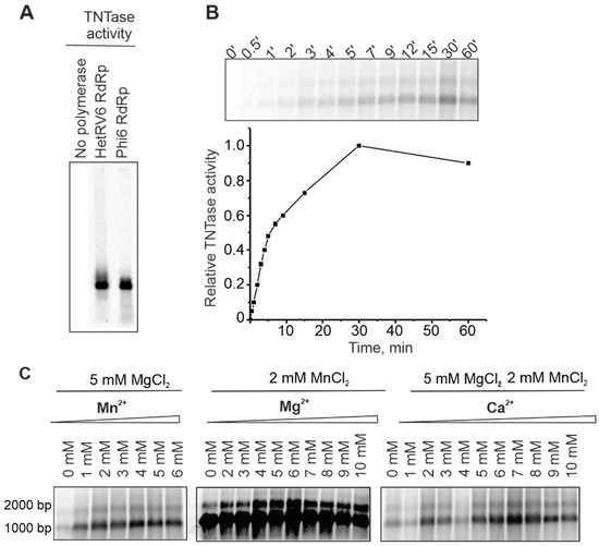
3.5. HetRV6 RdRp Replicase Activity Is Dependent on Mn2+ Cations but Inhibited by Ca2+ Ions
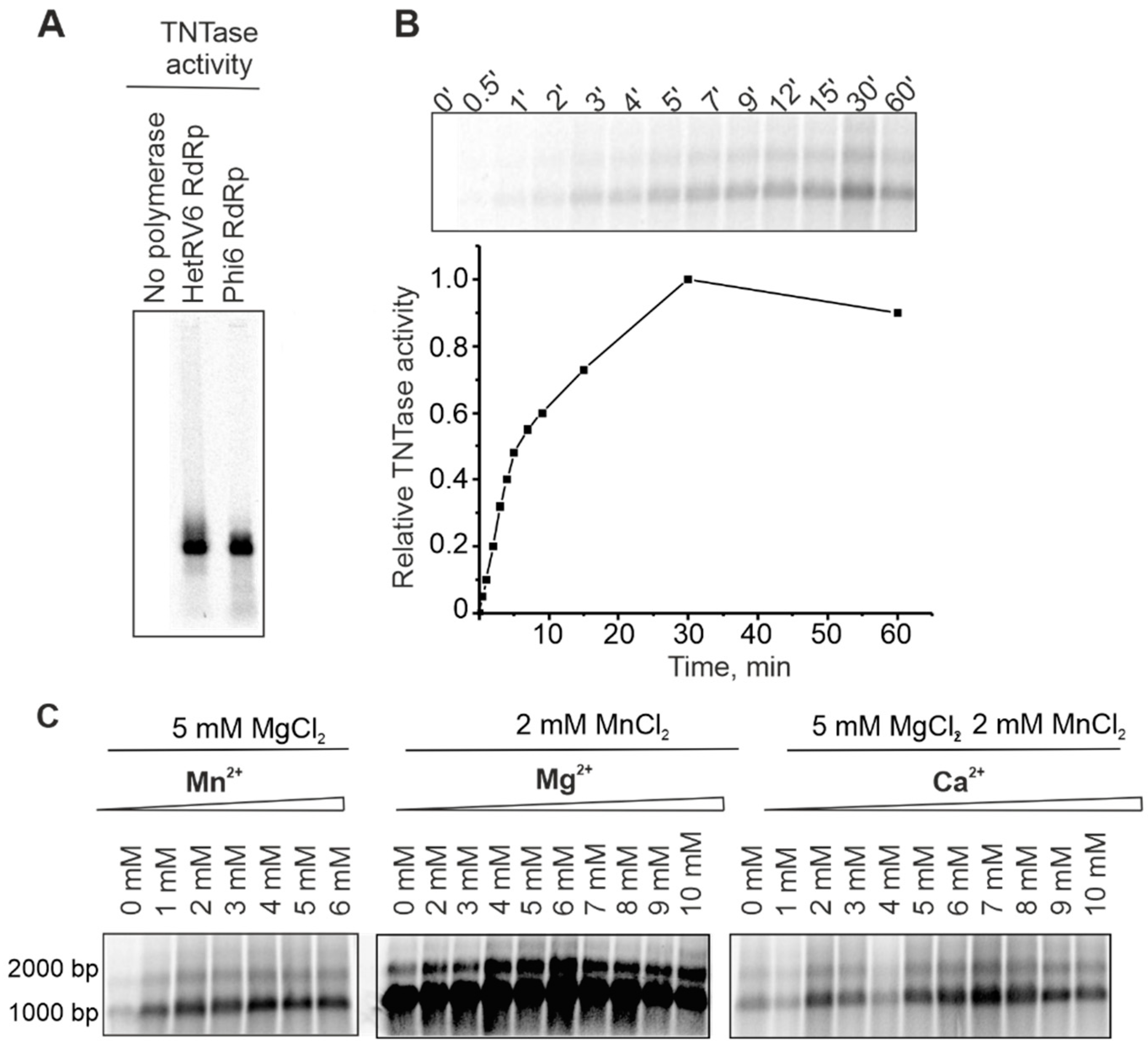
3.6. HetRV6 RdRp Posseses Terminal Nuleotidyl Transferase (TNTase) Activity
3.7. HetRV6 RdRp Demonstartes Semi-Conservative Mechanism of Transcription
4. Discussion
Supplementary Materials
Author Contributions
Funding
Institutional Review Board Statement
Informed Consent Statement
Data Availability Statement
Acknowledgments
Conflicts of Interest
References
- Te Velthuis, A.J. Common and unique features of viral RNA-dependent polymerases. Cell. Mol. Life Sci. 2014, 71, 4403–4420. [Google Scholar] [CrossRef]
- Poch, O.; Sauvaget, I.; Delarue, M.; Tordo, N. Identification of four conserved motifs among the RNA-dependent polymerase encoding elements. EMBO J. 1989, 8, 3867–3874. [Google Scholar] [CrossRef]
- Bruenn, J.A. A structural and primary sequence comparison of the viral RNA-dependent RNA polymerases. Nucleic Acids Res. 2003, 31, 1821–1829. [Google Scholar] [CrossRef]
- Mönttinen, H.A.M.; Ravantti, J.J.; Poranen, M.M. Structure unveils relationships between RNA virus polymerases. Viruses 2021, 13, 313. [Google Scholar] [CrossRef] [PubMed]
- Venkataraman, S.; Prasad, B.; Selvarajan, R. RNA dependent RNA polymerases: Insights from structure, function and evolution. Viruses 2018, 10, 76. [Google Scholar] [CrossRef] [PubMed]
- Steitz, T.A. A mechanism for all polymerases. Nature 1998, 391, 231–232. [Google Scholar] [CrossRef]
- Mönttinen, H.A.; Ravantti, J.J.; Poranen, M.M. Evidence for a non-catalytic ion-binding site in multiple RNA-dependent RNA polymerases. PLoS ONE 2012, 7, e40581. [Google Scholar] [CrossRef] [PubMed]
- Cui, Y.; Zhang, Y.; Zhou, K.; Sun, J.; Zhou, Z.H. Conservative transcription in three steps visualized in a double-stranded RNA virus. Nat. Struct. Mol. Biol. 2019, 26, 1023–1034. [Google Scholar] [CrossRef]
- Poranen, M.M.; Salgado, P.S.; Koivunen, M.R.; Wright, S.; Bamford, D.H.; Stuart, D.I.; Grimes, J.M. Structural explanation for the role of Mn2+ in the activity of phi6 RNA-dependent RNA polymerase. Nucleic Acids Res. 2008, 36, 6633–6644. [Google Scholar] [CrossRef][Green Version]
- Furuta, Y.; Gowen, B.B.; Takahashi, K.; Shiraki, K.; Smee, D.F.; Barnard, D.L. Favipiravir (T-705), a novel viral RNA polymerase inhibitor. Antivir. Res. 2013, 100, 446–454. [Google Scholar] [CrossRef]
- Kokic, G.; Hillen, H.S.; Tegunov, D.; Dienemann, C.; Seitz, F.; Schmitzova, J.; Farnung, L.; Siewert, A.; Hobartner, C.; Cramer, P. Mechanism of SARS-CoV-2 polymerase stalling by remdesivir. Nat. Commun. 2021, 12, 279. [Google Scholar] [CrossRef]
- Cameron, C.E.; Castro, C. The mechanism of action of ribavirin: Lethal mutagenesis of RNA virus genomes mediated by the viral RNA-dependent RNA polymerase. Curr. Opin. Infect. Dis. 2001, 14, 757–764. [Google Scholar] [CrossRef] [PubMed]
- Appleby, T.J.; Perry, J.K.; Murakami, E.; Barauskas, O.; Feng, J.; Cho, A.; Fox, D., III; Wetmore, D.R.; McGrath, M.E.; Ray, A.S.; et al. Structural basis for RNA replication by the hepatitis C virus polymerase. Science 2015, 347, 771–775. [Google Scholar] [CrossRef]
- Levanova, A.A.; Kalke, K.M.; Lund, L.M.; Sipari, N.; Sadeghi, M.; Nyman, M.C.; Paavilainen, H.; Hukkanen, V.; Poranen, M.M. Enzymatically synthesized 2’-fluoro-modified Dicer-substrate siRNA swarms against herpes simplex virus demonstrate enhanced antiviral efficacy and low cytotoxicity. Antivir. Res. 2020, 182, 104916. [Google Scholar] [CrossRef]
- Niehl, A.; Soininen, M.; Poranen, M.M.; Heinlein, M. Synthetic biology approach for plant protection using dsRNA. Plant Biotechnol. J. 2018, 16, 1679–1687. [Google Scholar] [CrossRef] [PubMed]
- Levanova, A.; Poranen, M.M. RNA Interference as a prospective tool for the control of human viral infections. Front. Microbiol. 2018, 9, 2151. [Google Scholar] [CrossRef] [PubMed]
- Vignuzzi, M.; Wendt, E.; Andino, R. Engineering attenuated virus vaccines by controlling replication fidelity. Nat. Med. 2008, 14, 154–161. [Google Scholar] [CrossRef]
- Makeyev, E.V.; Bamford, D.H. Replicase activity of purified recombinant protein P2 of double-stranded RNA bacteriophage phi6. EMBO J. 2000, 19, 124–133. [Google Scholar] [CrossRef]
- Makeyev, E.V.; Bamford, D.H. The polymerase subunit of a dsRNA virus plays a central role in the regulation of viral RNA metabolism. EMBO J. 2000, 19, 6275–6284. [Google Scholar] [CrossRef]
- Yang, H.; Makeyev, E.V.; Bamford, D.H. Comparison of polymerase subunits from double-stranded RNA bacteriophages. J. Virol. 2001, 75, 11088–11095. [Google Scholar] [CrossRef][Green Version]
- Collier, A.M.; Lyytinen, O.L.; Guo, Y.R.; Toh, Y.; Poranen, M.M.; Tao, Y.J. Initiation of RNA Polymerization and Polymerase Encapsidation by a Small dsRNA Virus. PLoS Pathog. 2016, 12, e1005523. [Google Scholar] [CrossRef]
- Caillet-Saguy, C.; Lim, S.P.; Shi, P.Y.; Lescar, J.; Bressanelli, S. Polymerases of hepatitis C viruses and flaviviruses: Structural and mechanistic insights and drug development. Antivir. Res. 2014, 105, 8–16. [Google Scholar] [CrossRef]
- Selisko, B.; Dutartre, H.; Guillemot, J.C.; Debarnot, C.; Benarroch, D.; Khromykh, A.; Despres, P.; Egloff, M.P.; Canard, B. Comparative mechanistic studies of de novo RNA synthesis by flavivirus RNA-dependent RNA polymerases. Virology 2006, 351, 145–158. [Google Scholar] [CrossRef]
- Peersen, O.B. Picornaviral polymerase structure, function, and fidelity modulation. Virus Res. 2017, 234, 4–20. [Google Scholar] [CrossRef]
- Hong, Y.; Hunt, A.G. RNA polymerase activity catalyzed by a potyvirus-encoded RNA-dependent RNA polymerase. Virology 1996, 226, 146–151. [Google Scholar] [CrossRef]
- Fellers, J.; Wan, J.; Hong, Y.; Collins, G.B.; Hunt, A.G. In vitro interactions between a potyvirus-encoded, genome-linked protein and RNA-dependent RNA polymerase. J. Gen. Virol. 1998, 79 Pt 8, 2043–2049. [Google Scholar] [CrossRef]
- Bates, H.J.; Farjah, M.; Osman, T.A.; Buck, K.W. Isolation and characterization of an RNA-dependent RNA polymerase from Nicotiana clevelandii plants infected with red clover necrotic mosaic dianthovirus. J. Gen. Virol. 1995, 76 Pt 6, 1483–1491. [Google Scholar] [CrossRef]
- Ratti, G.; Buck, K.W. Semi-conservative transcription in particles of a double-stranded RNA mycovirus. Nucleic Acids Res. 1978, 5, 3843–3854. [Google Scholar] [CrossRef][Green Version]
- Nogawa, M.; Nakatani, A.; Gonda, K.; Shimosaka, M.; Okazaki, M. Replication of double-stranded RNA in mycovirus from the plant pathogenic fungus, Fusarium solani. FEMS Microbiol. Lett. 1996, 137, 45–49. [Google Scholar] [CrossRef]
- Pan, J.; Dong, L.; Lin, L.; Ochoa, W.F.; Sinkovits, R.S.; Havens, W.M.; Nibert, M.L.; Baker, T.S.; Ghabrial, S.A.; Tao, Y.J. Atomic structure reveals the unique capsid organization of a dsRNA virus. Proc. Natl. Acad. Sci. USA 2009, 106, 4225–4230. [Google Scholar] [CrossRef]
- Cole, T.E.; Hong, Y.; Brasier, C.M.; Buck, K.W. Detection of an RNA-dependent RNA polymerase in mitochondria from a mitovirus-infected isolate of the Dutch Elm disease fungus, Ophiostoma novo-ulmi. Virology 2000, 268, 239–243. [Google Scholar] [CrossRef]
- Vainio, E.J.; Hyder, R.; Aday, G.; Hansen, E.; Piri, T.; Dogmus-Lehtijarvi, T.; Lehtijarvi, A.; Korhonen, K.; Hantula, J. Population structure of a novel putative mycovirus infecting the conifer root-rot fungus Heterobasidion annosum sensu lato. Virology 2012, 422, 366–376. [Google Scholar] [CrossRef]
- Vainio, E.J.; Hakanpaa, J.; Dai, Y.C.; Hansen, E.; Korhonen, K.; Hantula, J. Species of Heterobasidion host a diverse pool of partitiviruses with global distribution and interspecies transmission. Fungal Biol. 2011, 115, 1234–1243. [Google Scholar] [CrossRef]
- Vainio, E.J.; Jurvansuu, J.; Streng, J.; Rajamäki, M.L.; Hantula, J.; Valkonen, J.P.T. Diagnosis and discovery of fungal viruses using deep sequencing of small RNAs. J. Gen. Virol. 2015, 96 Pt 3, 714–725. [Google Scholar] [CrossRef]
- Vainio, E.J. Mitoviruses in the conifer root rot pathogens Heterobasidion annosum and H. parviporum. Virus Res. 2019, 271, 197681. [Google Scholar] [CrossRef]
- Garbelotto, M.; Gonthier, P. Biology, epidemiology, and control of Heterobasidion species worldwide. Annu. Rev. Phytopathol. 2013, 51, 39–59. [Google Scholar] [CrossRef]
- Vainio, E.J.; Chiba, S.; Nibert, M.L.; Roossinck, M.J.; Sabanadzovic, S.; Suzuki, N.; Xie, J. Taxonomy Proposal 2020: Create One New Family Curvulaviridae, One New Genus Orthocurvulavirus and Eight New Species. Available online: https://talk.ictvonline.org/files/ictv_official_taxonomy_updates_since_the_8th_report/m/fungal-official/11111 (accessed on 30 May 2021).
- Studier, F.W.; Moffatt, B.A. Use of bacteriophage T7 RNA polymerase to direct selective high-level expression of cloned genes. J. Mol. Biol. 1986, 189, 113–130. [Google Scholar] [CrossRef]
- Gottlieb, P.; Strassman, J.; Qiao, X.; Frilander, M.; Frucht, A.; Mindich, L. In vitro packaging and replication of individual genomic segments of bacteriophage phi6 RNA. J. Virol. 1992, 66, 2611–2616. [Google Scholar] [CrossRef]
- Laurila, M.R.; Makeyev, E.V.; Bamford, D.H. Bacteriophage phi6 RNA-dependent RNA polymerase: Molecular details of initiating nucleic acid synthesis without primer. J. Biol. Chem. 2002, 277, 17117–17124. [Google Scholar] [CrossRef]
- Kolb, V.A.; Makeyev, E.V.; Spirin, A.S. Co-translational folding of an eukaryotic multidomain protein in a prokaryotic translation system. J. Biol. Chem. 2000, 275, 16597–16601. [Google Scholar] [CrossRef]
- Bradford, M.M. A rapid and sensitive method for the quantitation of microgram quantities of protein utilizing the principle of protein-dye binding. Anal. Biochem. 1976, 72, 248–254. [Google Scholar] [CrossRef]
- Markham, N.R.; Zuker, M. UNAFold: Software for nucleic acid folding and hybridization. Methods Mol. Biol. 2008, 453, 3–31. [Google Scholar]
- Levanova, A.; Poranen, M.M. Application of steric exclusion chromatography on monoliths for separation and purification of RNA molecules. J. Chromatogr. A 2018, 1574, 50–59. [Google Scholar] [CrossRef] [PubMed]
- Pagratis, N.; Revel, H.R. Detection of bacteriophage phi6 minus-strand RNA and novel mRNA isoconformers synthesized in vivo and in vitro, by strand-separating agarose gels. Virology 1990, 177, 273–280. [Google Scholar] [CrossRef]
- Schindelin, J.; Arganda-Carreras, I.; Frise, E.; Kaynig, V.; Longair, M.; Pietzsch, T.; Preibisch, S.; Rueden, C.; Saalfeld, S.; Schmid, B.; et al. Fiji: An open-source platform for biological-image analysis. Nat. Methods 2012, 9, 676–682. [Google Scholar] [CrossRef]
- Blumenthal, T.; Carmichael, G.G. RNA replication: Function and structure of Qbeta-replicase. Annu. Rev. Biochem. 1979, 48, 525–548. [Google Scholar] [CrossRef]
- Sun, X.L.; Johnson, R.B.; Hockman, M.A.; Wang, Q.M. De novo RNA synthesis catalyzed by HCV RNA-dependent RNA polymerase. Biochem. Biophys. Res. Commun. 2000, 268, 798–803. [Google Scholar] [CrossRef]
- Kao, C.C.; Del Vecchio, A.M.; Zhong, W. De novo initiation of RNA synthesis by a recombinant flaviviridae RNA-dependent RNA polymerase. Virology 1999, 253, 1–7. [Google Scholar] [CrossRef] [PubMed]
- Sarin, L.P.; Poranen, M.M.; Lehti, N.M.; Ravantti, J.J.; Koivunen, M.R.; Aalto, A.P.; van Dijk, A.A.; Stuart, D.I.; Grimes, J.M.; Bamford, D.H. Insights into the pre-initiation events of bacteriophage phi6 RNA-dependent RNA polymerase: Towards the assembly of a productive binary complex. Nucleic Acids Res. 2009, 37, 1182–1192. [Google Scholar] [CrossRef] [PubMed]
- van Dijk, A.A.; Frilander, M.; Bamford, D.H. Differentiation between minus- and plus-strand synthesis: Polymerase activity of dsRNA bacteriophage phi6 in an in vitro packaging and replication system. Virology 1995, 211, 320–323. [Google Scholar] [CrossRef] [PubMed]
- Dulin, D.; Vilfan, I.D.; Berghuis, B.A.; Hage, S.; Bamford, D.H.; Poranen, M.M.; Depken, M.; Dekker, N.H. Elongation-competent pauses govern the fidelity of a viral RNA-dependent RNA polymerase. Cell Rep. 2015, 10, 983–992. [Google Scholar] [CrossRef]
- Yang, H.; Makeyev, E.V.; Butcher, S.J.; Gaidelyte, A.; Bamford, D.H. Two distinct mechanisms ensure transcriptional polarity in double-stranded RNA bacteriophages. J. Virol. 2003, 77, 1195–1203. [Google Scholar] [CrossRef]
- Yi, G.H.; Zhang, C.Y.; Cao, S.; Wu, H.X.; Wang, Y. De novo RNA synthesis by a recombinant classical swine fever virus RNA-dependent RNA polymerase. Eur. J. Biochem. 2003, 270, 4952–4961. [Google Scholar] [CrossRef]
- Ranjith-Kumar, C.T.; Gutshall, L.; Kim, M.J.; Sarisky, R.T.; Kao, C.C. Requirements for de novo initiation of RNA synthesis by recombinant flaviviral RNA-dependent RNA polymerases. J. Virol. 2002, 76, 12526–12536. [Google Scholar] [CrossRef] [PubMed]
- Luo, G.; Hamatake, R.K.; Mathis, D.M.; Racela, J.; Rigat, K.L.; Lemm, J.; Colonno, R.J. De novo initiation of RNA synthesis by the RNA-dependent RNA polymerase (NS5B) of hepatitis C virus. J. Virol. 2000, 74, 851–863. [Google Scholar] [CrossRef]
- Ranjith-Kumar, C.T.; Santos, J.L.; Gutshall, L.L.; Johnston, V.K.; Lin-Goerke, J.; Kim, M.J.; Porter, D.J.; Maley, D.; Greenwood, C.; Earnshaw, D.L.; et al. Enzymatic activities of the GB virus-B RNA-dependent RNA polymerase. Virology 2003, 312, 270–280. [Google Scholar] [CrossRef]
- Graham, S.C.; Sarin, L.P.; Bahar, M.W.; Myers, R.A.; Stuart, D.I.; Bamford, D.H.; Grimes, J.M. The N-terminus of the RNA polymerase from infectious pancreatic necrosis virus is the determinant of genome attachment. PLoS Pathog. 2011, 7, e1002085. [Google Scholar] [CrossRef]
- Poranen, M.M.; Koivunen, M.R.; Bamford, D.H. Nontemplated terminal nucleotidyltransferase activity of double-stranded RNA bacteriophage phi6 RNA-dependent RNA polymerase. J. Virol. 2008, 82, 9254–9264. [Google Scholar] [CrossRef] [PubMed]
- Ranjith-Kumar, C.T.; Gajewski, J.; Gutshall, L.; Maley, D.; Sarisky, R.T.; Kao, C.C. Terminal nucleotidyl transferase activity of recombinant Flaviviridae RNA-dependent RNA polymerases: Implication for viral RNA synthesis. J. Virol. 2001, 75, 8615–8623. [Google Scholar] [CrossRef] [PubMed]
- Wang, Z.; Qiu, Y.; Liu, Y.; Qi, N.; Si, J.; Xia, X.; Wu, D.; Hu, Y.; Zhou, X. Characterization of a nodavirus replicase revealed a de novo initiation mechanism of RNA synthesis and terminal nucleotidyltransferase activity. J. Biol. Chem. 2013, 288, 30785–30801. [Google Scholar] [CrossRef]
- Valenzuela, S.; Pizarro, J.; Sandino, A.M.; Vasquez, M.; Fernandez, J.; Hernandez, O.; Patton, J.; Spencer, E. Photoaffinity labeling of rotavirus VP1 with 8-azido-ATP: Identification of the viral RNA polymerase. J. Virol. 1991, 65, 3964–3967. [Google Scholar] [CrossRef]
- Patton, J.T. Rotavirus VP1 alone specifically binds to the 3′ end of viral mRNA, but the interaction is not sufficient to initiate minus-strand synthesis. J. Virol. 1996, 70, 7940–7947. [Google Scholar] [CrossRef] [PubMed]
- Macreadie, I.G.; Azad, A.A. Expression and RNA dependent RNA polymerase activity of birnavirus VP1 protein in bacteria and yeast. Biochem. Mol. Biol. Int. 1993, 30, 1169–1178. [Google Scholar]
- Starnes, M.C.; Joklik, W.K. Reovirus protein λ3 is a poly(C)-dependent poly(G) polymerase. Virology 1993, 193, 356–366. [Google Scholar] [CrossRef]
- Urakawa, T.; Ritter, D.G.; Roy, P. Expression of largest RNA segment and synthesis of VP1 protein of bluetongue virus in insect cells by recombinant baculovirus: Association of VP1 protein with RNA polymerase activity. Nucleic Acids Res. 1989, 17, 7395–7401. [Google Scholar] [CrossRef] [PubMed]
- Boot, H.J.; ter Huurne, A.A.; Peeters, B.P.; Gielkens, A.L. Efficient rescue of infectious bursal disease virus from cloned cDNA: Evidence for involvement of the 3’-terminal sequence in genome replication. Virology 1999, 265, 330–341. [Google Scholar] [CrossRef] [PubMed][Green Version]
- Chen, D.; Patton, J.T. De novo synthesis of minus strand RNA by the rotavirus RNA polymerase in a cell-free system involves a novel mechanism of initiation. RNA 2000, 6, 1455–1467. [Google Scholar] [CrossRef][Green Version]
- Campagnola, G.; McDonald, S.; Beaucourt, S.; Vignuzzi, M.; Peersen, O.B. Structure-function relationships underlying the replication fidelity of viral RNA-dependent RNA polymerases. J. Virol. 2015, 89, 275–286. [Google Scholar] [CrossRef] [PubMed]
- Nygardas, M.; Vuorinen, T.; Aalto, A.P.; Bamford, D.H.; Hukkanen, V. Inhibition of coxsackievirus B3 and related enteroviruses by antiviral short interfering RNA pools produced using phi6 RNA-dependent RNA polymerase. J. Gen. Virol. 2009, 90 Pt 10, 2468–2473. [Google Scholar] [CrossRef]
- Aalto, A.P.; Sarin, L.P.; van Dijk, A.A.; Saarma, M.; Poranen, M.M.; Arumae, U.; Bamford, D.H. Large-scale production of dsRNA and siRNA pools for RNA interference utilizing bacteriophage phi6 RNA-dependent RNA polymerase. RNA 2007, 13, 422–429. [Google Scholar] [CrossRef]
- Butcher, S.J.; Grimes, J.M.; Makeyev, E.V.; Bamford, D.H.; Stuart, D.I. A mechanism for initiating RNA-dependent RNA polymerization. Nature 2001, 410, 235–240. [Google Scholar] [CrossRef]
- Wright, S.; Poranen, M.M.; Bamford, D.H.; Stuart, D.I.; Grimes, J.M. Noncatalytic ions direct the RNA-dependent RNA polymerase of bacterial double-stranded RNA virus phi6 from de novo initiation to elongation. J. Virol. 2012, 86, 2837–2849. [Google Scholar] [CrossRef] [PubMed]
- Arnold, J.J.; Ghosh, S.K.; Cameron, C.E. Poliovirus RNA-dependent RNA polymerase (3D(pol)). Divalent cation modulation of primer, template, and nucleotide selection. J. Biol. Chem. 1999, 274, 37060–37069. [Google Scholar] [CrossRef]
- Pelletier, H.; Sawaya, M.R.; Wolfle, W.; Wilson, S.H.; Kraut, J. A structural basis for metal ion mutagenicity and nucleotide selectivity in human DNA polymerase ß. Biochemistry 1996, 35, 12762–12777. [Google Scholar] [CrossRef] [PubMed]
- Salgado, P.S.; Makeyev, E.V.; Butcher, S.J.; Bamford, D.H.; Stuart, D.I.; Grimes, J.M. The structural basis for RNA specificity and Ca2+ inhibition of an RNA-dependent RNA polymerase. Structure 2004, 12, 307–316. [Google Scholar] [CrossRef]
- Vashishtha, A.K.; Wang, J.; Konigsberg, W.H. Different divalent cations alter the kinetics and fidelity of DNA polymerases. J. Biol. Chem. 2016, 291, 20869–20875. [Google Scholar] [CrossRef] [PubMed]
- Lawton, J.A.; Estes, M.K.; Prasad, B.V. Mechanism of genome transcription in segmented dsRNA viruses. Adv. Virus Res. 2000, 55, 185–229. [Google Scholar]
- Neufeld, K.L.; Galarza, J.M.; Richards, O.C.; Summers, D.F.; Ehrenfeld, E. Identification of terminal adenylyl transferase activity of the poliovirus polymerase 3Dpol. J. Virol. 1994, 68, 5811–5818. [Google Scholar] [CrossRef]
- Wu, W.; Wang, Z.; Xia, H.; Liu, Y.; Qiu, Y.; Liu, Y.; Hu, Y.; Zhou, X. Flock house virus RNA polymerase initiates RNA synthesis de novo and possesses a terminal nucleotidyl transferase activity. PLoS ONE 2014, 9, e86876. [Google Scholar] [CrossRef]
- Behrens, S.E.; Tomei, L.; De Francesco, R. Identification and properties of the RNA-dependent RNA polymerase of hepatitis C virus. EMBO J. 1996, 15, 12–22. [Google Scholar] [CrossRef] [PubMed]
- Fullerton, S.W.; Blaschke, M.; Coutard, B.; Gebhardt, J.; Gorbalenya, A.; Canard, B.; Tucker, P.A.; Rohayem, J. Structural and functional characterization of sapovirus RNA-dependent RNA polymerase. J. Virol. 2007, 81, 1858–1871. [Google Scholar] [CrossRef] [PubMed]








| SsRNA Name | Plasmid Used for Preparation | 3′-end Sequence; Description | Length, nt |
|---|---|---|---|
| HetRV6 RNA1+ | pCR2.1-TOPO-HetRV6-RNA1 [32] | 5′-…GCUG-3′; native HetRV6 RNA1+ | 2050 |
| HetRV6 RNA1+ΔG | the same | 5′-…GCU-3′; RNA1+ with 3′G deletion | 2049 |
| HetRV6 RNA1+G→C | the same | 5′-…GCUC-3′; RNA1+ with 3′G substitution | 2050 |
| HetRV6 RNA1+ΔUTR | the same | 5′-…CTAG-3′; RNA1+ with deletion of the UTRs a | 1821 |
| PBV2+ | pMA-RQ_PBV2 [21] | 5′-…UAC-3′; native human PBV RNA2+ | 1745 |
| phi6 s+ | pLM659 [39] | 5′-…CUCU-3′; native phi6 S-segment ssRNA | 2948 |
| phi6 ∆s+ (phi6 S-segment Δ593—2830) | pEM15 [19] | 5′-…CUCU-3′; s+ with deletion of nts 593—2830 | 710 |
| phi6 ∆s+13 | the same | 5′-…AUCCCC-3′; sΔ+ with a 13-nt-long extension forming a hairpin at the 3′-end | 723 |
| phi6 ∆s+CCC | the same | 5′-…CUCUCUCCC-3′; ∆s+ with three nt extension at the 3′-end | 713 |
| phi6 ∆s+HP | pEM19 [40] | 5′-…UUCGCCCC-3′; sΔ+ with a 13-nt stable tetraloop at the 3′-end | 725 |
| luc+ | pT7luc [41] | 5′…UUA-3′; firefly luciferase mRNA | 1824 |
| luc+_G | the same | 5′…UUAG-3′; firefly luciferase with 3′G extension | 1825 |
| luc+_C | the same | 5′…UUAC-3′; firefly luciferase with 3′C extension | 1825 |
| luc+_A | the same | 5′…UUAA-3′; firefly luciferase with 3′A extension | 1825 |
Publisher’s Note: MDPI stays neutral with regard to jurisdictional claims in published maps and institutional affiliations. |
© 2021 by the authors. Licensee MDPI, Basel, Switzerland. This article is an open access article distributed under the terms and conditions of the Creative Commons Attribution (CC BY) license (https://creativecommons.org/licenses/by/4.0/).
Share and Cite
Levanova, A.A.; Vainio, E.J.; Hantula, J.; Poranen, M.M. RNA-Dependent RNA Polymerase from Heterobasidion RNA Virus 6 Is an Active Replicase In Vitro. Viruses 2021, 13, 1738. https://doi.org/10.3390/v13091738
Levanova AA, Vainio EJ, Hantula J, Poranen MM. RNA-Dependent RNA Polymerase from Heterobasidion RNA Virus 6 Is an Active Replicase In Vitro. Viruses. 2021; 13(9):1738. https://doi.org/10.3390/v13091738
Chicago/Turabian StyleLevanova, Alesia A., Eeva J. Vainio, Jarkko Hantula, and Minna M. Poranen. 2021. "RNA-Dependent RNA Polymerase from Heterobasidion RNA Virus 6 Is an Active Replicase In Vitro" Viruses 13, no. 9: 1738. https://doi.org/10.3390/v13091738
APA StyleLevanova, A. A., Vainio, E. J., Hantula, J., & Poranen, M. M. (2021). RNA-Dependent RNA Polymerase from Heterobasidion RNA Virus 6 Is an Active Replicase In Vitro. Viruses, 13(9), 1738. https://doi.org/10.3390/v13091738

