Divergent Traits and Ligand-Binding Properties of the Cytomegalovirus CD48 Gene Family
Abstract
1. Introduction
2. Materials and Methods
2.1. Cell Culture and Viral Infections
2.2. Plasmid Constructions
2.3. Reverse Transcriptase PCR
2.4. Transfections, Generation and Quantification of Fc Fusion Proteins
2.5. Flow Cytometry Analysis
2.6. Immunoprecipitations, Glycosidase Treatments, and Western Blot Analyses
2.7. Sequence Analysis, Protein Domain and Motif Prediction, and Structure Modeling
3. Results
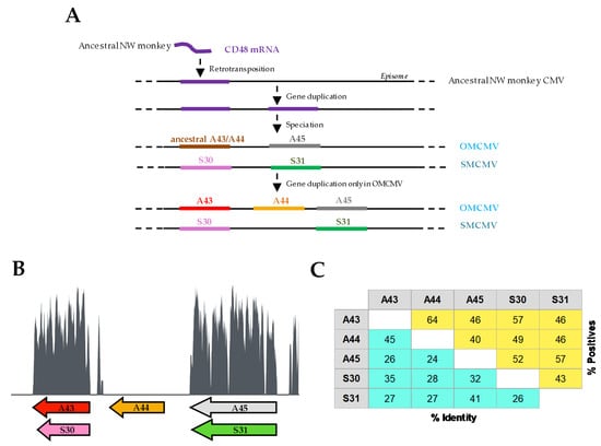
3.1. Genomic and Protein Diversity of the VCD48 Gene Family
3.2. Determination of the Kinetic Class of the VCD48 Family Members
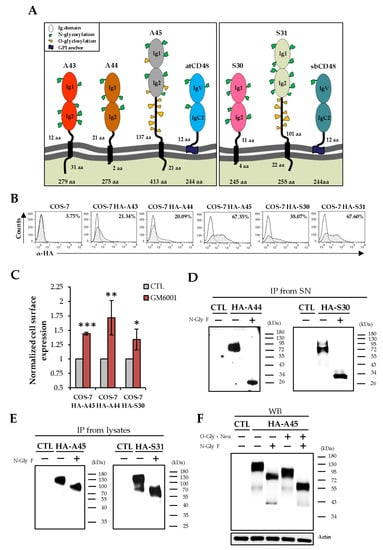
3.3. Biochemical Characterization and Cellular Localization of A44, A45, S30, and S31
3.4. Analysis of the Capacity of VCD48S to Bind to Host 2B4
3.5. Predicted Tertiary Structure of the VCD48 N-Terminal Ig Domains
3.6. Analysis of the Ability of vCD48s to Recognize Host CD2
4. Discussion
Author Contributions
Funding
Acknowledgments
Conflicts of Interest
References
- Braciale, T.J.; Hahn, Y.S. Immunity to viruses. Immunol. Rev. 2013, 255, 5–12. [Google Scholar] [CrossRef]
- Hammer, Q.; Rückert, T.; Romagnani, C. Natural killer cell specificity for viral infections. Nat. Immunol. 2018, 19, 800–808. [Google Scholar] [CrossRef]
- Rosendahl Huber, S.; Van Beek, J.; De Jonge, J.; Luytjes, W.; Van Baarle, D. T cell responses to viral infections—Opportunities for peptide vaccination. Front. Immunol. 2014, 5, 171. [Google Scholar] [CrossRef]
- Chen, L.; Flies, D.B. Molecular mechanisms of T cell co-stimulation and co-inhibition. Nat. Rev. Immunol. 2013, 13, 227–242. [Google Scholar] [CrossRef]
- Long, E.O.; Kim, H.S.; Liu, D.; Peterson, M.E.; Rajagopalan, S. Controlling natural killer cell responses: Integration of signals for activation and inhibition. Annu. Rev. Immunol. 2013, 31, 227–258. [Google Scholar] [CrossRef]
- Pegram, H.J.; Andrews, D.M.; Smyth, J.M.; Darcy, P.K.; Kershaw, M.H. Activating and inhibitory receptors of natural killer cells. Immunol. Cell Biol. 2011, 89, 216–224. [Google Scholar] [CrossRef]
- Sharpe, A.H. Mechanisms of costimulation. Immunol. Rev. 2009, 229, 5–11. [Google Scholar] [CrossRef]
- Cannons, J.L.; Tangye, S.G.; Schwartzberg, P.L. SLAM family receptors and SAP adaptors in immunity. Annu. Rev. Immunol. 2011, 29, 665–705. [Google Scholar] [CrossRef]
- Van Driel, B.J.; Liao, G.; Engel, P.; Terhorst, C. Responses to microbial challenges by SLAMF receptors. Front. Immunol. 2016, 7, 4. [Google Scholar] [CrossRef]
- Claus, M.; Urlaub, D.; Fasbender, F.; Watzl, C. SLAM family receptors in natural killer cells—Mediators of adhesion, activation and inhibition via cis and trans interactions. Clin. Immunol. 2019, 204, 37–42. [Google Scholar] [CrossRef]
- Pahima, H.; Puzzovio, P.G.; Levi-Schaffer, F. 2B4 and CD48: A powerful couple of the immune system. Clin. Immunol. 2019, 204, 64–68. [Google Scholar] [CrossRef]
- Pende, D.; Meazza, R.; Marcenaro, S.; Aricò, M.; Bottino, C. 2B4 dysfunction in XLP1 NK cells: More than inability to control EBV infection. Clin. Immunol. 2019, 204, 31–36. [Google Scholar] [CrossRef]
- McArdel, S.L.; Terhorst, C.; Sharpe, A.H. Roles of CD48 in regulating immunity and tolerance. Clin. Immunol. 2016, 164, 10–20. [Google Scholar] [CrossRef]
- Pellet, P.E.; Roizman, B. Herpesviridae. In Fields Virology, 6th ed.; Knipe, D.M., Howley, P.M., Eds.; Lippincott Williams & Wilkins: Philadelphia, PA, USA, 2013; pp. 1802–1822. [Google Scholar]
- Jackson, S.E.; Redeker, A.; Arens, R.; Van Baarle, D.; Van den Berg, S.P.H.; Benedict, C.A.; Čičin-Šain, L.; Hill, A.B.; Wills, M.R. CMV immune evasion and manipulation of the immune system with aging. Geroscience 2017, 39, 273–291. [Google Scholar] [CrossRef]
- Loewendorf, A.; Benedict, C.A. Modulation of host innate and adaptive immune defenses by cytomegalovirus: Timing is everything. J. Int. Med. 2010, 267, 483–501. [Google Scholar] [CrossRef]
- Patro, A.R.K. Subversion of immune response by human cytomegalovirus. Front. Immunol. 2019, 10, 1155. [Google Scholar] [CrossRef]
- Engel, P.; Angulo, A. Viral immunomodulatory proteins: Usurping host genes as a survival strategy. Adv. Exp. Med. Biol. 2012, 738, 256–276. [Google Scholar]
- Elde, N.C.; Malik, H.S. The evolutionary conundrum of pathogen mimicry. Nat. Rev. Microbiol. 2009, 7, 787–797. [Google Scholar] [CrossRef]
- Schönrich, G.; Abdelaziz, M.O.; Raftery, M.J. Herpesviral capture of immunomodulatory host genes. Virus Genes 2017, 53, 762–773. [Google Scholar] [CrossRef]
- Farré, D.; Martínez-Vicente, P.; Engel, P.; Angulo, A. Immunoglobulin superfamily members encoded by viruses and their multiple roles in immune evasion. Eur. J. Immunol. 2017, 47, 780–796. [Google Scholar] [CrossRef]
- Pérez-Carmona, N.; Farré, D.; Martínez-Vicente, P.; Terhorst, C.; Engel, P.; Angulo, A. Signaling lymphocytic activation molecule family receptor homologs in New World Monkey cytomegaloviruses. J. Virol. 2015, 89, 11323–11336. [Google Scholar] [CrossRef] [PubMed]
- Martínez-Vicente, P.; Farré, D.; Sánchez, C.; Alcamí, A.; Engel, P.; Angulo, A. Subversion of natural killer cell responses by a cytomegalovirus-encoded soluble CD48 decoy receptor. PLoS Pathog. 2019, 15, e1007658. [Google Scholar] [CrossRef] [PubMed]
- Alcendor, D.J.; Zong, J.; Dolan, A.; Gatherer, D.; Davison, A.J.; Hayward, G.S. Patterns of divergence in the vCXCL and vGPCR gene clusters in primate cytomegalovirus genomes. Virology 2009, 395, 21–32. [Google Scholar] [CrossRef] [PubMed]
- Hudson, J.B. Further studies on the mechanism of centrifugal enhancement of cytomegalovirus infectivity. J. Virol. Methods 1988, 19, 97–108. [Google Scholar] [CrossRef]
- Cossarizza, A.; Chang, H.-D.; Radbruch, A.; Andrä, I.; Annunziato, F.; Bacher, P.; Barnaba, V.; Battistini, L.; Bauer, W.M.; Baumgart, S.; et al. Guidelines for the use of flow cytometry and cell sorting in immunological studies. Eur. J. Immunol. 2017, 47, 1584–1797. [Google Scholar] [CrossRef]
- Katoh, K.; Rozewicki, J.; Yamada, K.D. MAFFT online service: Multiple sequence alignment, interactive sequence choice and visualization. Brief. Bioinform. 2019, 20, 1160–1166. [Google Scholar] [CrossRef]
- Boratyn, G.M.; Schäffer, A.A.; Agarwala, R.; Altschul, S.F.; Lipman, D.J.; Madden, T.L. Domain enhanced lookup time accelerated BLAST. Biol. Direct. 2012, 7, 12. [Google Scholar] [CrossRef]
- Marchler-Bauer, A.; Zheng, C.; Chitsaz, F.; Derbyshire, M.K.; Geer, L.Y.; Geer, R.C.; Gonzales, N.R.; Gwadz, M.; Hurwitz, D.I.; Lanczycki, C.J.; et al. CDD: Conserved domains and protein three-dimensional structure. Nucleic Acids Res. 2013, 41, D348–D352. [Google Scholar] [CrossRef]
- SignalP 4.1. Available online: http://www.cbs.dtu.dk/services/SignalP/ (accessed on 1 February 2019).
- TMHMM 2.0. Available online: http://www.cbs.dtu.dk/services/TMHMM-2.0/ (accessed on 1 February 2019).
- NetNGlyc 1.0. Available online: http://www.cbs.dtu.dk/services/NetNGlyc/ (accessed on 1 February 2019).
- NetOGlyc 4.0. Available online: http://www.cbs.dtu.dk/services/NetOGlyc/ (accessed on 1 February 2019).
- Velikovsky, C.A.; Deng, L.; Chlewicki, L.K.; Fernández, M.M.; Kumar, V.; Mariuzza, R.A. Structure of natural killer receptor 2B4 bound to CD48 reveals basis for heterophilic recognition in signaling lymphocyte activation molecule family. Immunity 2007, 27, 572–584. [Google Scholar] [CrossRef]
- Waterhouse, A.; Bertoni, M.; Bienert, S.; Studer, G.; Tauriello, G.; Gumienny, R.; Heer, F.T.; De Beer, T.A.P.; Rempfer, C.; Bordoli, L.; et al. SWISS-MODEL: Homology modelling of protein structures and complexes. Nucleic Acids Res. 2018, 46, W296–W303. [Google Scholar] [CrossRef]
- Farré, D.; Engel, P.; Angulo, A. Novel role of 3’UTR-Embedded Alu elements as facilitators of processed pseudogene genesis and host gene capture by viral genomes. PLoS ONE 2016, 11, e0169196. [Google Scholar] [CrossRef] [PubMed]
- Shackelton, L.A.; Holmes, E.C. The evolution of large DNA viruses: Combining genomic information of viruses and their hosts. Trends Microbiol. 2004, 12, 458–465. [Google Scholar] [CrossRef] [PubMed]
- Brito, A.F.; Pinney, J.W. The evolution of protein domain repertoires: Shedding light on the origins of the Herpesviridae family. Virus Evol. 2020, 6, veaa001. [Google Scholar] [CrossRef] [PubMed]
- Davison, A.J.; Bhella, D. Comparative betaherpes viral genome and virion structure. In Human Herpesviruses: Biology, Therapy, and Immunoprophylaxis; Arvin, A., Campadelli-Fiume, G., Mocarski, E., Moore, P.S., Roizman, B., Whitley, R., Yamanishi, K., Eds.; Cambridge University Press: Cambridge, UK, 2007; pp. 177–203. [Google Scholar]
- Pérez-Carmona, N.; Martínez-Vicente, P.; Farré, D.; Gabaev, I.; Messerle, M.; Engel, P.; Angulo, A. A prominent role of the human cytomegalovirus UL8 glycoprotein in restraining proinflammatory cytokine production by myeloid cells at late times during infection. J. Virol. 2018, 92, e02229-17. [Google Scholar] [CrossRef]
- Engel, P.; Pérez-Carmona, N.; Albà, M.M.; Robertson, K.; Ghazal, P.; Angulo, A. Human cytomegalovirus UL7, a homologue of the SLAM-family receptor CD229, impairs cytokine production. Immunol. Cell Biol. 2011, 89, 753–766. [Google Scholar] [CrossRef]
- Luganini, A.; Terlizzi, M.E.; Gribaudo, G. Bioactive molecules released from cells infected with the human cytomegalovirus. Front. Microbiol. 2016, 7, 1–16. [Google Scholar] [CrossRef]
- Bagdonaite, I.; Nordén, R.; Joshi, H.J.; King, S.L.; Vakhrushev, S.Y.; Olofsson, S.; Wandall, H.H. Global mapping of O-glycosylation of varicella zoster virus, human cytomegalovirus, and Epstein-Barr virus. J. Biol. Chem. 2016, 291, 12014–12028. [Google Scholar] [CrossRef]
- Watanabe, Y.; Bowden, T.A.; Wilson, I.A.; Crispin, M. Exploitation of glycosylation in enveloped virus pathobiology. Biochim. Biophys. Acta (BBA)-Gen. Subj. 2019, 1863, 1480–1497. [Google Scholar] [CrossRef]
- Pegueroles, C.; Laurie, S.; Albà, M.M. Accelerated evolution after gene duplication: A time-dependent process affecting just one copy. Mol. Biol. Evol. 2013, 30, 1830–1842. [Google Scholar] [CrossRef]
- Tangye, S.G.; Phillips, J.H.; Lanier, L.L. The CD2-subset of the Ig superfamily of cell surface molecules: Receptor-ligand pairs expressed by NK cells and other immune cells. Semin. Immunol. 2000, 12, 149–157. [Google Scholar] [CrossRef]
- Kato, K.; Koyanagi, M.; Okada, H.; Takanashi, T.; Wong, Y.W.; Williams, A.F.; Okumura, K.; Yagita, H. CD48 is a counter-receptor for mouse CD2 and is involved in T cell activation. J. Exp. Med. 1992, 176, 1241–1249. [Google Scholar] [CrossRef] [PubMed]
- Van der Merwe, P.A.; McPherson, D.C.; Brown, M.H.; Barclay, A.N.; Cyster, J.G.; Williams, A.F.; Davis, S.J. The NH2-terminal domain of rat CD2 binds rat CD48 with a low affinity and binding does not require glycosylation of CD2. Eur. J. Immunol. 1993, 23, 1373–1377. [Google Scholar] [CrossRef] [PubMed]
- Arulanandam, A.R.; Moingeon, P.; Concino, M.F.; Recny, M.A.; Kato, K.; Yagita, H.; Koyasu, S.; Reinherz, E.L. A soluble multimeric recombinant CD2 protein identifies CD48 as a low affinity ligand for human CD2: Divergence of CD2 ligands during the evolution of humans and mice. J. Exp. Med. 1993, 177, 1439–1450. [Google Scholar] [CrossRef] [PubMed]
- Chattopadhyay, K.; Lazar-Molnar, E.; Yan, Q.; Rubinstein, R.; Zhan, C.; Vigdorovich, V.; Ramagopal, U.A.; Bonanno, J.; Nathenson, S.G.; Almo, S.C. Sequence, structure, function, immunity: Structural genomics of costimulation. Immunol. Rev. 2009, 229, 356–386. [Google Scholar] [CrossRef]
- Bryceson, Y.T.; March, M.E.; Ljunggren, H.; Long, E.O. Synergy among receptors on resting NK cells for the activation of natural cytotoxicity and cytokine secretion. Blood 2006, 107, 159–166. [Google Scholar] [CrossRef]
- Brown, M.H.; Boles, K.; Van der Merwe, P.A.; Kumar, V.; Mathew, P.A.; Barclay, A.N. 2B4, the natural killer and T cell immunoglobulin superfamily surface protein, is a ligand for CD48. J. Exp. Med. 1998, 188, 2083–2090. [Google Scholar] [CrossRef]
- Bullens, D.M.; Rafiq, K.; Charitidou, L.; Peng, X.; Kasran, A.; Warmerdam, P.A.; Van Gool, S.W.; Ceuppens, J.L. Effects of co-stimulation by CD58 on human T cell cytokine production: A selective cytokine pattern with induction of high IL-10 production. Int. Immunol. 2001, 13, 181–191. [Google Scholar] [CrossRef]
- Liu, L.L.; Landskron, J.; Ask, E.H.; Enqvist, M.; Sohlberg, E.; Traherne, J.A.; Hammer, Q.; Goodridge, J.P.; Larsson, S.; Jayaraman, J.; et al. Critical role of CD2 co-stimulation in adaptive natural killer cell responses revealed in NKG2C-deficient humans. Cell Rep. 2016, 15, 1088–1099. [Google Scholar] [CrossRef]
- Wang, J.H.; Reinherz, E.L. Structural basis of cell-cell interactions in the immune system. Curr. Opin. Struct. Biol. 2000, 10, 656–661. [Google Scholar] [CrossRef]
- Barclay, A.N. Membrane proteins with immunoglobulin-like domains--a master superfamily of interaction molecules. Semin. Immunol. 2003, 15, 215–223. [Google Scholar] [CrossRef]
- Milstein, O.; Tseng, S.Y.; Starr, T.; Llodra, J.; Nans, A.; Liu, M.; Wild, M.K.; Van der Merwe, P.A.; Stokes, D.L.; Reisner, Y.; et al. Nanoscale increases in CD2-CD48-mediated intermembrane spacing decrease adhesion and reorganize the immunological synapse. J. Biol. Chem. 2008, 283, 34414–34422. [Google Scholar] [CrossRef] [PubMed]
- Biederer, T. Bioinformatic characterization of the SynCAM family of immunoglobulin-like domain-containing adhesion molecules. Genomics 2006, 87, 139–150. [Google Scholar] [CrossRef] [PubMed]
- Moody, A.M.; Chui, D.; Reche, P.A.; Priatel, J.J.; Marth, J.D.; Reinherz, E.L. Developmentally regulated glycosylation of the CD8alphabeta coreceptor stalk modulates ligand binding. Cell 2001, 107, 501–512. [Google Scholar] [CrossRef]
- Ong, E.Z.; Chan, K.R.; Ooi, E.E. Viral manipulation of host inhibitory receptor signaling for immune evasion. PLoS Pathog. 2016, 12, e1005776. [Google Scholar] [CrossRef] [PubMed][Green Version]
- Brinkworth, J.F. Infectious disease and the diversification of the human genome. Hum. Biol. 2017, 89, 47–65. [Google Scholar] [CrossRef] [PubMed]
- Rausell, A.; Telenti, A. Genomics of host-pathogen interactions. Curr. Opin. Immunol. 2014, 30, 32–38. [Google Scholar] [CrossRef] [PubMed]
- Strazic Geljic, I.; Kucan Brlic, P.; Angulo, G.; Brizic, I.; Lisnic, B.; Jenus, T.; Juranic Lisnic, V.; Pietri, G.P.; Engel, P.; Kaynan, N.; et al. Cytomegalovirus protein m154 perturbs the adaptor protein-1 compartment mediating broad-spectrum immune evasion. Elife 2020, 9, e50803. [Google Scholar] [CrossRef] [PubMed]
- Zarama, A.; Pérez-Carmona, N.; Farré, D.; Tomic, A.; Borst, E.M.; Messerle, M.; Jonjic, S.; Engel, P.; Angulo, A. Cytomegalovirus m154 hinders CD48 cell-surface expression and promotes viral escape from host natural killer cell control. PLoS Pathog. 2014, 10, e1004000. [Google Scholar] [CrossRef]
- Romo, N.; Magri, G.; Muntasell, A.; Heredia, G.; Baía, D.; Angulo, A.; Gumá, M.; López-Botet, M. Natural killer cell-mediated response to human cytomegalovirus-infected macrophages is modulated by their functional polarization. J. Leukoc. Biol. 2011, 90, 717–726. [Google Scholar] [CrossRef]








| Plasmid | Primer | Primer Sequence (5′-3′) |
|---|---|---|
| HA-A44 | BglIIA44For | AGATCTAATCTTCCTGTTAACGCCATT |
| SmaIA44Rev | CCCGGGTCATTTAGCGTACATGTATCC | |
| HA-A45 | BglIIA45For | AGATCTGAACCTACACCGAGTCTCTTG |
| PstIA45Rev | CTGCAGCTAACGAAAAAATTGTCTCAT | |
| HA-S30 | SalIS30For | GTCGACAGACGAATCTATTTATATCGTA |
| SalIS30Rev | GTCGACCTATAAACGTTTTCGATAAAC | |
| HA-S31 | SalIS31For | GTCGACAATTTTCACATCTCAAGATCCAGATGATTACAGA |
| SalIS31Rev | GTCGACCTACGATCGACGTAGCATTCC | |
| A44-Fc | BamHIA44FcFor | GGATCCAAATCTTCCTGTTAACGCCATT |
| BamHIA44FcRev | GGATCCACTTACCTGTTTCCATCTTAGTTTGATTACAATTTTC | |
| A45-Fc | BamHIA45FcFor | GGATCCAGAACCTACACCGAGTCTCTT |
| BamHIA45FcRev | GGATCCACTTACCTGTATGGTATGTACGTATTGATTC | |
| S30-Fc | BamHIS30FcFor | GGATCCAGACGAATCTATTTATATCGTA |
| BamHIS30FcRev | GGATCCACTTACCTGTGTATCGCTGAGAAAGTGGGAC | |
| S31-Fc | BamHIS31FcFor | GGATCCAATTTTCACATCTCAAGATCCAGATGATTACAGA |
| BamHIS31FcRev | GGATCCACTTACCTGTTAACGATAATAAGAGGGACGAAGA | |
| Exon2 atCD2 | exon2CD2anFor | TTCAGAGATCCTGAAGTAAGC |
| exon2CD2anRev | GCTATTTTCCAACTTGCCAAA | |
| Exon3 atCD2 | exon3CD2anFor | GTTGCTAGAGGTCTTTGAAATTG |
| exon3CD2anRev | GCCTCTGCCTACCAAGGGCCTGAC | |
| Exon2+3 atCD2 | SOEx2/3atCD2For | ATATGAAGATTCTAGAGAGAGTCTCAAAAC |
| SOEx2/3atCD2Rev | GTTTGAGACTCTCTCTAGAATCTTCATAT | |
| HA-atCD2-Tm | BglIIatCD2TmFor | AGATCTAAAGATGTTAGGAATGCCTTG |
| SalIatCD2TmRev | GTCGACACCTTTTTCTGGACAGCTGACGTCCAC | |
| Exon2 atCD58 | exon2CD58anFor | GCACATGGTTGGTGCTTCATG |
| exon2CD58anRev | CTCTGACAACAGGTAACATTG | |
| Exon3 atCD58 | exon3CD58anFor | GCTCAAGGAGTTTGCTCATCG |
| exon3CD58anRev | GGGTTTCTGTTAAAAATTGTAACTC | |
| Exon2+3 atCD58 | SOEx2/3atCD58For | CTCTTTATGTGCTTGAGCATCTTCCATCTC |
| SOEx2/3atCD58Rev | GAGATGGAAGATGCTCAAGCACATAAAGAG | |
| atCD58-Fc | BamHIatCD58For | GGATCCCGGTTCTCAACAAGTTTATGGC |
| BamHIatCD58Rev | GGATCCACTTACCTGTCCTTGAATGACCACTGTTTGGGACACAGGT | |
| HA-sb2B4 | EcoRIpDFor | GAATTCGGCTTGGGGATATCC |
| EcoRIsb2B4pDRev | GAATTCCTGACGGGCATTC |
© 2020 by the authors. Licensee MDPI, Basel, Switzerland. This article is an open access article distributed under the terms and conditions of the Creative Commons Attribution (CC BY) license (http://creativecommons.org/licenses/by/4.0/).
Share and Cite
Martínez-Vicente, P.; Farré, D.; Engel, P.; Angulo, A. Divergent Traits and Ligand-Binding Properties of the Cytomegalovirus CD48 Gene Family. Viruses 2020, 12, 813. https://doi.org/10.3390/v12080813
Martínez-Vicente P, Farré D, Engel P, Angulo A. Divergent Traits and Ligand-Binding Properties of the Cytomegalovirus CD48 Gene Family. Viruses. 2020; 12(8):813. https://doi.org/10.3390/v12080813
Chicago/Turabian StyleMartínez-Vicente, Pablo, Domènec Farré, Pablo Engel, and Ana Angulo. 2020. "Divergent Traits and Ligand-Binding Properties of the Cytomegalovirus CD48 Gene Family" Viruses 12, no. 8: 813. https://doi.org/10.3390/v12080813
APA StyleMartínez-Vicente, P., Farré, D., Engel, P., & Angulo, A. (2020). Divergent Traits and Ligand-Binding Properties of the Cytomegalovirus CD48 Gene Family. Viruses, 12(8), 813. https://doi.org/10.3390/v12080813

