Loss of Actin-Based Motility Impairs Ectromelia Virus Release In Vitro but Is Not Critical to Spread In Vivo
Abstract
1. Introduction
2. Materials and Methods
2.1. Cells and Viruses
2.2. Plaque Assays
2.3. WV Release Assay
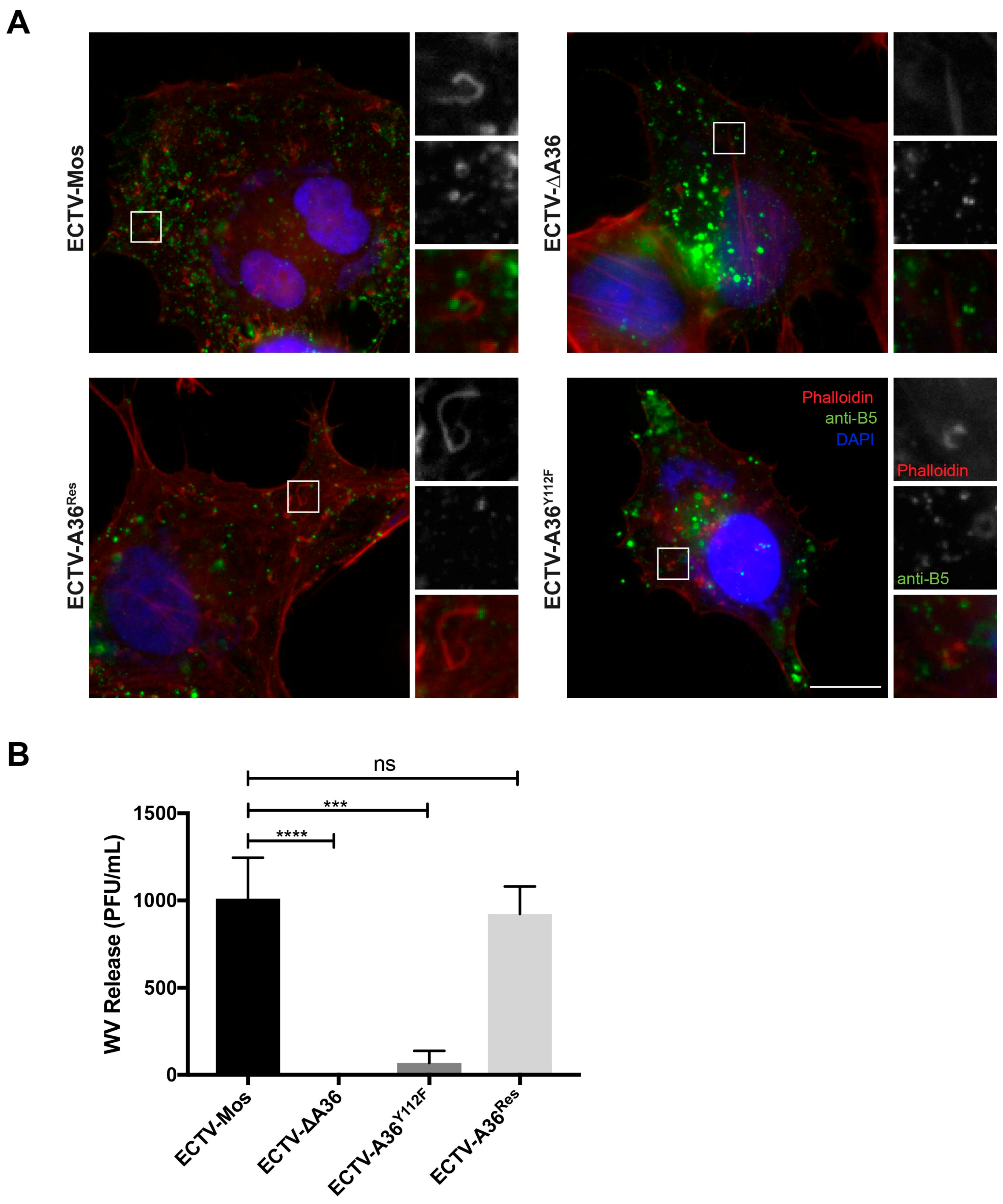
2.4. Immunofluorescence Assay
2.5. Immunoblot Analysis
2.6. Mouse Experiments
2.7. Ethics Statement
3. Results
3.1. Generation of ECTV-A36Y112F
3.2. A36R Is Required for ECTV Actin-Based Motility and Virus Release
3.3. Actin-Based Motility Does Not Contribute to Cell-to-Cell Spread of ECTV
3.4. Actin-Based Motility Plays a Minor Role in ECTV Spread In Vivo
4. Discussion
Acknowledgments
Author Contributions
Conflicts of Interest
References
- Esteban, D.J.; Buller, R.M.L. Ectromelia virus: The causative agent of mousepox. J. Gen. Virol. 2005, 86, 2645–2659. [Google Scholar] [CrossRef] [PubMed]
- Lynn, H.; Horsington, J.; Ter, L.K.; Han, S.; Chew, Y.L.; Diefenbach, R.J.; Way, M.; Chaudhri, G.; Karupiah, G.; Newsome, T.P. Loss of cytoskeletal transport during egress critically attenuates ectromelia virus infection in vivo. J. Virol. 2012, 86, 7427–7443. [Google Scholar] [CrossRef] [PubMed]
- Newsome, T.P.; Marzook, N.B. Viruses that ride on the coat-tails of actin nucleation. Semin. Cell Dev. Biol. 2015, 46, 155–163. [Google Scholar] [CrossRef] [PubMed]
- Welch, M.D.; Way, M. Arp2/3-mediated actin-based motility: A tail of pathogen abuse. Cell Host Microbe 2013, 14, 242–255. [Google Scholar] [CrossRef] [PubMed]
- Reeves, P.M.; Smith, S.K.; Olson, V.A.; Thorne, S.H.; Bornmann, W.; Damon, I.K.; Kalman, D. Variola and Monkeypox Viruses Utilize Conserved Mechanisms of Virion Motility and Release That Depend on Abl and Src Family Tyrosine Kinases. J. Virol. 2011, 85, 21–31. [Google Scholar] [CrossRef] [PubMed]
- Duteyrat, J.-L.; Gelfi, J.; Betagnoli, S. Ultrastructural study of myxoma virus morphogenesis. Arch. Virol. 2006, 151, 2161–2180. [Google Scholar] [CrossRef] [PubMed]
- Law, M.; Hollinshead, M.; Lee, H.J.; Smith, G.L. Yaba-like disease virus protein Y144R, a member of the complement control protein family, is present on enveloped virions that are associated with virus-induced actin tails. J. Gen. Virol. 2004, 85, 1279–1290. [Google Scholar] [CrossRef] [PubMed]
- Roberts, K.L.; Smith, G.L. Vaccinia virus morphogenesis and dissemination. Trends Microbiol. 2008, 16, 472–479. [Google Scholar] [CrossRef] [PubMed]
- Schmelz, M.; Sodeik, B.; Ericsson, M.; Wolffe, E.J.; Shida, H.; Hiller, G.; Griffiths, G. Assembly of vaccinia virus: The second wrapping cisterna is derived from the trans Golgi network. J. Virol. 1994, 68, 130. [Google Scholar] [PubMed]
- Smith, G.L.; Vanderplasschen, A.; Law, M. The formation and function of extracellular enveloped vaccinia virus. J. Gen. Virol. 2002, 83, 2915–2931. [Google Scholar] [CrossRef] [PubMed]
- Herrero-Martinez, E.; Roberts, K.L.; Hollinshead, M.; Smith, G.L. Vaccinia virus intracellular enveloped virions move to the cell periphery on microtubules in the absence of the A36R protein. J. Gen. Virol. 2005, 86, 2961–2968. [Google Scholar] [CrossRef] [PubMed]
- Ward, B.M.; Moss, B. Vaccinia virus intracellular movement is associated with microtubules and independent of actin tails. J. Virol. 2001, 75, 11651–11663. [Google Scholar] [CrossRef] [PubMed]
- Dodding, M.P.; Mitter, R.; Humphries, A.C.; Way, M. A kisensin-1 binding motif in vaccinia virus that is widespread throughout the human genome. EMBO J. 2011, 30, 4523–4538. [Google Scholar] [CrossRef] [PubMed]
- Gao, W.N.D.; Carpentier, D.C.J.; Ewles, H.A.; Lee, S.A.; Smith, G.L. Vaccinia virus proteins A36 and F12/E2 show strong preferences for different kinesin light chain isoforms. Traffic 2017, 18, 505–518. [Google Scholar] [CrossRef] [PubMed]
- Horsington, J.; Lynn, H.; Turnbull, L.; Cheng, D.; Braet, F.; Diefenbach, R.J.; Whitchurch, C.B.; Karupiah, G.; Newsome, T.P. A36-dependent actin filament nucleation promotes release of vaccinia virus. PLoS Pathog. 2013, 9, e1003239. [Google Scholar] [CrossRef] [PubMed]
- Newsome, T.P.; Weisswange, I.; Frischknecht, F.; Way, M. Abl collaborates with Src family kinases to stimulate actin-based motility of vaccinia virus. Cell Microbiol. 2006, 8, 233–241. [Google Scholar] [CrossRef] [PubMed]
- Lecuit, M. Undertsanding how Listeria monocytogenes targets and crosses host barriers. Clin. Microbiol. Infect. 2005, 11, 430–436. [Google Scholar] [CrossRef] [PubMed]
- Welch, M.D.; Iwamatsu, A.; Mitchison, T.J. Actin polymerisation is induced by Arp2/3 protein complex at the surface of Listeria monocytogenes. Nature 1997, 385, 265–269. [Google Scholar] [CrossRef] [PubMed]
- Doceul, V.; Hollinshead, M.; van der Linden, L.; Smith, G.L. Repulsion of superinfecting virions: A mechanism for rapid virus spread. Science 2010, 327, 873–876. [Google Scholar] [CrossRef] [PubMed]
- Parkinson, J.E.; Smith, G.L. Vaccinia virus gene A36R encodes a M, 43–50 K protein on the surface of extracellular enveloped virus. Virology 1994, 204, 376–390. [Google Scholar] [CrossRef] [PubMed]
- Weisswange, I.; Newsome, T.P.; Schleich, S.; Way, M. The rate of N-WASP exchange limits the extent of ARP2/3-complex-dependent actin-based motility. Nature 2009, 458, 87–91. [Google Scholar] [CrossRef] [PubMed]
- Lorenzo, M.M.; Galindo, I.; Blasco, R. Construction and Isolation of Recombinant Vaccinia Virus Using Genetic Markers. In Vaccinia Virus and Poxvirology Methods and Protocols; Isaacs, S.N., Ed.; Humana Press Inc.: Totowa, NJ, USA, 2004; Volume 269, pp. 15–30. [Google Scholar]
- Cudmore, S.; Cossart, P.; Grffiths, G.; Way, M. Actin-based motilty of vaccinia virus. Nature 1995, 378, 636–638. [Google Scholar] [CrossRef] [PubMed]
- Snetkov, X.; Weisswange, I.; Pfanzelter, J.; Humphries, A.C.; Way, M. NPF motifs in the vaccinia virus protein A36 recruit intersectin-1 to promote Cdc42:N-WASP-mediated viral release from infected cells. Nat. Microbiol. 2016, 1, 16141. [Google Scholar] [CrossRef] [PubMed]
- Frischknecht, F.; Moreau, V.; Rottger, S.; Gonfloni, S.; Reckmann, I.; Superti-Furga, G.; Way, M. Actin-based motility of vaccinia virus mimics receptor tyrosine kinase signalling. Nature 1999, 401, 926–929. [Google Scholar] [CrossRef] [PubMed]
- Newsome, T.P.; Scaplehorn, N.; Way, M. SRC mediates a switch from microtubule to actin-based motility of vaccinia virus. Science 2004, 306, 124–129. [Google Scholar] [CrossRef] [PubMed]
- Boratynska, A.; Martynisyn, L.; Szulc, L.; Krzyzowska, M.; Szczepanowska, J.; Niemialtoski, M.G. Contribution of rearranged actin structures to the spread of Ectromelia virus. Acta Virol. 2010, 54, 41–48. [Google Scholar] [CrossRef] [PubMed]
- Dodding, M.P.; Way, M. Nck- and N-WASP-dependent actin-based motility is conserved in divergent vertebrate poxviruses. Cell Host Microbe 2009, 6, 536–550. [Google Scholar] [CrossRef] [PubMed]
- Altschul, S.F.; Madden, T.L.; Schaffer, A.A.; Zhang, J.; Zhang, Z.; Miller, W.; Lipman, D.J. Gapped BLAST and PSI-BLAST: A new generation of protein database search programs. Nucleic Acids Res. 1997, 25, 3389–3402. [Google Scholar] [CrossRef] [PubMed]
- Lee, H.J.; Essani, K.; Smith, G.L. The genome sequence of Yaba-like disease virus, a yatapoxvirus. Virology 2001, 281, 170–192. [Google Scholar] [CrossRef] [PubMed]
- Reeves, P.M.; Bommarius, B.; Lebeis, S.; McNulty, S.; Christensen, J.; Swimm, A.; Chahroudi, A.; Chavan, R.; Feinberg, M.B.; Veach, D.; et al. Disabling poxvirus pathogenesis by inhibition of Abl-family tyrosine kinases. Nat. Med. 2005, 11, 731–739. [Google Scholar] [CrossRef] [PubMed]
- Doceul, V.; Hollinshead, M.; Breiman, A.; Laval, K.; Smith, G.L. Protein B5 is required on extracellular enveloped vaccinia virus for repulsion of superinfecting virions. J. Gen. Virol. 2012, 93, 1876–1886. [Google Scholar] [CrossRef] [PubMed]
- Blasco, R.; Sisler, J.R.; Moss, B. Dissociation of progeny vaccinia virus from the cell-membrane is regulated by a viral envelope glycoprotien—Effect of a point mutation in the lectin homology domain of the A34R gene. J. Virol. 1993, 67, 3319–3325. [Google Scholar] [PubMed]
- Gurt, I.; Abdalrhman, I.; Katz, E. Pathogenicity and immunogenicity in mice of vaccinia viruses mutated in the viral envelope proteins A33R and B5R. Antivir. Res. 2006, 69, 158–164. [Google Scholar] [CrossRef] [PubMed]
- Katz, E.; Ward, B.M.; Weisberg, A.S.; Moss, B. Mutations in the vaccinia virus A33R and B5R envelope proteins that enhance release of extracellular virions and eliminate formation of actin-containing microvilli without preventing tyrosine phosphorylation of the A36R protein. J. Virol. 2003, 77, 12266–12275. [Google Scholar] [CrossRef] [PubMed]
- Katz, E.; Wolffe, E.; Moss, B. Identification of Second-Site Mutations That Enhance Release and Spread of Vaccinia Virus. J. Virol. 2002, 76, 11637–11644. [Google Scholar] [CrossRef] [PubMed]
- Perdiguero, B.; Lorenzo, M.M.; Blasco, R. Vaccinia virus A34 glycoprotein determines the protein composition of the extracellular virus envelope. J. Virol. 2008, 82, 2150–2160. [Google Scholar] [CrossRef] [PubMed][Green Version]
- Payne, L.G. Significance of extracellular enveloped virus in the in vitro and in vivo dissemination of Vaccinia. J. Gen. Virol. 1980, 50, 89–100. [Google Scholar] [CrossRef] [PubMed]
- Olson, V.A.; Karem, K.L.; Smith, S.K.; Hughes, C.M.; Damon, I.K. Smallpox virus plaque phenotypes: Genetic, geographical and case fatality relationships. J. Gen. Virol. 2009, 90, 792–798. [Google Scholar] [CrossRef] [PubMed]
- Payne, L.G.; Kristensson, K. Extracellular release of enveloped vaccinia virus from mouse nasal epithelial cells in vivo. J. Gen. Virol. 1985, 66, 643–646. [Google Scholar] [CrossRef] [PubMed]
- Carlsson, F.; Brown, E.J. Actin-based motility of intracellular bacteria, and polarized surface distribution of the bacterial effector molecules. J. Cell. Physiol. 2006, 209, 288–296. [Google Scholar] [CrossRef] [PubMed]
- Stevens, J.M.; Galyov, E.E.; Stevens, M.P. Actin-dependent movement of bacterial pathogens. Nat. Rev. Microbiol. 2006, 4, 91–101. [Google Scholar] [CrossRef] [PubMed]
- Travier, L.; Guadagnini, S.; Gouin, E.; Dufour, A.; Chenal-Francisque, V.; Cossart, P.; Olivo-Marin, J.-C.; Ghigo, J.-M.; Disson, O.; Lecuit, M. ActA promotes Listera monocytogenes aggregation, intestinal colonization and carriage. PLoS Pathog. 2013, 9, e1003131. [Google Scholar] [CrossRef] [PubMed]





© 2018 by the authors. Licensee MDPI, Basel, Switzerland. This article is an open access article distributed under the terms and conditions of the Creative Commons Attribution (CC BY) license (http://creativecommons.org/licenses/by/4.0/).
Share and Cite
Duncan, M.L.; Horsington, J.; Eldi, P.; Al Rumaih, Z.; Karupiah, G.; Newsome, T.P. Loss of Actin-Based Motility Impairs Ectromelia Virus Release In Vitro but Is Not Critical to Spread In Vivo. Viruses 2018, 10, 111. https://doi.org/10.3390/v10030111
Duncan ML, Horsington J, Eldi P, Al Rumaih Z, Karupiah G, Newsome TP. Loss of Actin-Based Motility Impairs Ectromelia Virus Release In Vitro but Is Not Critical to Spread In Vivo. Viruses. 2018; 10(3):111. https://doi.org/10.3390/v10030111
Chicago/Turabian StyleDuncan, Melanie Laura, Jacquelyn Horsington, Preethi Eldi, Zahrah Al Rumaih, Gunasegaran Karupiah, and Timothy P. Newsome. 2018. "Loss of Actin-Based Motility Impairs Ectromelia Virus Release In Vitro but Is Not Critical to Spread In Vivo" Viruses 10, no. 3: 111. https://doi.org/10.3390/v10030111
APA StyleDuncan, M. L., Horsington, J., Eldi, P., Al Rumaih, Z., Karupiah, G., & Newsome, T. P. (2018). Loss of Actin-Based Motility Impairs Ectromelia Virus Release In Vitro but Is Not Critical to Spread In Vivo. Viruses, 10(3), 111. https://doi.org/10.3390/v10030111

