Abstract
This study investigates the impact of China’s Collective Forest Tenure Reform (CFTR) on forest carbon sequestration efficiency and rural household income, two critical indicators of ecological sustainability and economic development. Using a difference-in-differences (DID) approach, the study analyzes data from 31 provinces between 1997 and 2014. The results indicate that CFTR significantly enhances forest carbon sequestration efficiency through land use optimization and industrial structure upgrading. Moreover, the reform positively influences rural household income by increasing timber yield and facilitating labor mobility. The study also explores the heterogeneity of these impacts across regions, income levels, carbon sequestration efficiency levels, and carbon trading pilot areas. These findings provide valuable insights for policymakers aiming to balance ecological sustainability and economic growth through targeted forestry management strategies.
1. Introduction
Global climate change and poverty are among the most pressing challenges of the twenty-first century. Climate change is increasingly linked to severe environmental hazards, including global warming, heatwaves, shifting precipitation patterns, droughts, floods, wildfires, storms, and rising sea levels [1]. These adverse effects are particularly pronounced in developing countries [2], which face a heightened risk of sudden and irreversible biodiversity loss, reduced agricultural productivity, and increased vulnerability to extreme weather events [3]. The United Nations Sustainable Development Goals (SDGs) emphasize the importance of eradicating all forms of poverty by 2030 and addressing climate change and its impacts. Achieving these goals is crucial for the future of global sustainable development.
Forests, as the largest terrestrial ecosystem, play a crucial role in addressing both climate change and poverty [4]. There are two primary strategies for reducing greenhouse gas concentrations in the atmosphere: lowering carbon emissions through energy conservation and the development of renewable energy, and increasing carbon sinks by capturing CO2 from the atmosphere through carbon sequestration technologies. Research indicates that enhancing carbon sinks typically incurs lower marginal costs compared to reducing carbon emissions, and incorporating these sinks into climate strategies could further reduce the overall costs of achieving global climate targets by up to 40% [5]. Therefore, enhancing forest carbon sequestration efficiency can be an effective way to mitigate climate change. Moreover, forests, typically located in rural and impoverished areas, provide essential ecosystem services and livelihood support, significantly boosting local residents’ incomes and contributing to poverty alleviation. Thus, the proper management and utilization of forest resources not only address climate change but also promote rural economic development and poverty reduction, which are critical for achieving global sustainability goals.
However, the FAO’s 2020 Global Forest Resources Assessment (FRA) reports that global forest area decreased by approximately 178 million hectares between 1990 and 2020. The status and trends of forest area changes vary significantly across countries and regions [6]. Despite China’s significant efforts to increase forest coverage through large-scale afforestation, it still lags behind the forest growth trends observed in developed countries, particularly those in Europe. In 2020, China’s forest area was approximately 220 million hectares, ranking fifth globally. Collective forest lands, which constitute 60% of the country’s total forest area, play a crucial role in ensuring national food and timber security, addressing major climate change challenges, and achieving carbon neutrality goals.
Historically, collective forest areas in China have faced challenges such as overexploitation, unclear property rights, undefined responsibilities for forest rights holders, and low enthusiasm among farmers for forest management, all of which have contributed to poor forest quality and maintenance [7]. Despite increasing international agreements on forest protection, forest degradation continues to worsen. Unclear property rights and inadequate land management are key factors driving this degradation [8]. In response, the Chinese government launched the Collective Forest Tenure Reform (CFTR) policy in 2003, focusing on clarifying property rights and promoting more flexible management practices. This reform aims to enhance the security and comprehensiveness of forest property rights, stimulate farmers’ enthusiasm for forest management, and achieve sustainable forest resource growth. Statistics indicate that collective forest stocks have increased by nearly 2.4 billion cubic meters since the reform, highlighting its significant success. However, further discussion is necessary to determine whether these reforms can effectively improve forest carbon sequestration efficiency and increase rural incomes, thereby contributing to climate change mitigation and poverty reduction goals.
In the field of forest policy research, the CFTR policy has been a subject of intense discussion for several decades. This sustained interest stems from the recognition that establishing and adjusting forestland property rights can effectively manage and optimize the complex relationship between farmers and forestland [9,10]. The importance of tenure reforms has been recognized globally, with numerous countries implementing various models to enhance forest management and rural livelihoods [11,12]. International experiences provide valuable insights into different approaches to forest tenure reform. In Nepal, community forestry programs have transformed forest governance by transferring management rights to local communities, resulting in significant improvements in forest cover and biodiversity conservation [13,14]. Similar community-based approaches in Tanzania have demonstrated positive outcomes for both conservation and local economic development [15]. In Latin America, countries like Mexico and Bolivia have implemented collective management models that recognize indigenous rights while promoting sustainable forestry practices [16,17]. These international examples highlight how secure tenure rights can simultaneously address ecological sustainability and poverty reduction goals.
Existing studies on the CFTR policy have primarily focused on policy history [18], current challenges [9], and case studies [19]. In recent years, scholars have increasingly evaluated the impact of these policies from both micro and macro perspectives. At the micro level, research has focused on the effects of policies on various factors such as input elements [20,21], capital investment [22], farmer participation [23], land transfer behaviors [24], cooperative behavior [25], and household income [26]. While CFTR strengthens individual rights, studies show it also enhances community cooperation through forestry associations, cooperative marketing, and collective management of shared resources like fire prevention infrastructure and watershed protection [27]. These cooperative elements complement individual incentives, creating a balanced approach that leverages both personal initiative and community solidarity. At the macro level, existing research has evaluated the economic and ecological benefits of policies by analyzing forest product output and afforestation areas. For instance, research found that collective forest tenure reform led to an increase in forest product output, thereby enhancing economic benefits [28]. Additionally, another study indicated that the reform significantly expanded afforestation areas, which, in turn, improved ecological benefits [29]. Despite these diverse approaches to forest tenure reform globally, China’s CFTR model presents unique characteristics that distinguish it from other countries’ experiences, particularly in its maintenance of collective ownership while devolving management rights to households [30]. This model differs from both the community-based approaches prevalent in South Asia and the more individualized tenure systems found in many Western countries, offering valuable insights for countries seeking to balance collective interests with individual incentives.
While the CFTR policy has been evaluated from various perspectives, significant knowledge gaps remain. First, although existing studies have assessed the economic effects of the CFTR policy, they have predominantly focused on micro-level analyses. In contrast, this study adopts a macro-level approach by using rural household income as a key indicator of the policy’s economic impact, which reflects the living standards and economic conditions of farmers, and further investigates the mechanisms underlying these outcomes. Second, existing research often overlooks the evaluation of ecological sustainability. This study addresses that gap by employing forest carbon sequestration efficiency as a measure of the policy’s ecological impact, quantifying the capacity of forests to absorb and store carbon dioxide, and subsequently analyzing the associated mechanisms. Third, many studies rely on small-scale or single-region data, resulting in a lack of comprehensive national analyses. This research offers a broader evaluation of the CFTR policy’s economic and ecological benefits by integrating rural household income and forest carbon sequestration efficiency as core indicators. By examining the policy’s contributions to increasing farmers’ incomes and mitigating climate change, this study provides valuable insights for policymakers aiming to enhance the sustainable management of forest resources and promote rural economic development.
The remainder of the paper is structured as follows: Section 2 provides the policy background of China’s CFTR policy and develops theoretical hypotheses regarding its impact on forest carbon sequestration efficiency and rural household income. Section 3 outlines the materials and methods, including the difference-in-differences model specifications, variables description, and data sources. Section 4 presents the empirical results and discussion, covering benchmark regression results, parallel trend tests, various robustness checks, mechanism analyses, and heterogeneity examinations across regions, income levels, and carbon trading pilot areas. Finally, Section 5 summarizes the main conclusions, derives policy implications, and discusses research limitations and future directions.
2. Policy Background and Theoretical Hypotheses
2.1. Policy Background
The collective forest tenure system has undergone five significant transformations: the phases of land reform, the establishment of primary and advanced cooperatives, the “Three Fixes” phase in forestry, the transitional phase of collective forest tenure reform, and the new round of the CFTR policy initiated in 2003. Prior to 2002, the property and usage rights of collective forestland in China were characterized by disarray and instability, severely undermining the productivity of collective forests [31].
2.1.1. Nature of Rights Under China’s Collective Forest Tenure Reform
Understanding the precise nature of rights conferred by the CFTR is essential for contextualizing this reform within global forest governance trends. Unlike forest tenure reforms in many countries that grant absolute ownership rights to individuals or communities, China’s reform maintains a distinctive multi-layered rights structure. In China’s forest tenure system, the ownership of forestland (“the soil itself”) remains collectively owned by the village community as a legal entity. This collective ownership is enshrined in China’s Constitution and cannot be transferred or sold. The village collective, represented by the village committee or economic cooperation organization, retains formal ownership rights over the land. This differs significantly from models in many Western countries where private ownership of forest land is common and also from models in parts of Africa and Latin America where communal ownership may be vested in the community as a whole but without individual use rights.
The CFTR policy creates a unique hybrid tenure system by transferring a specific bundle of rights to individual farming households while maintaining collective ownership of the land itself. Under this framework, farmers receive long-term (70-year) contractual use rights to manage forestland, ownership of the standing timber and forest products, rights to transfer their use rights to other parties (though not to sell the land itself or convert it to non-forest uses), and rights to income generated from forest resources. This arrangement represents a middle path between fully privatized and purely communal forest management systems seen globally. While community forestry models in countries like Nepal emphasize collective rights with limited individual claims, and private forestry in North America typically includes outright land ownership, China’s approach distinctively separates land ownership from use and resource rights, creating a system that aims to balance individual incentives with collective interests and ecological sustainability.
2.1.2. Governance Structure and Management Relationships
The implementation of CFTR establishes a multi-level governance structure that balances individual rights with collective oversight and government regulation. At the household level, farmers make day-to-day management decisions about their contracted forests, including what tree species to plant, when to harvest (subject to regulations), and how to market forest products. At the village level, the collective economic organization or village committee retains oversight responsibilities, including dispute resolution, coordination of public forest services, and implementation of village-level forest protection regulations. Township and county-level governments provide technical support, enforce forestry regulations, and administer forest management permits. Provincial and national forestry departments establish broader policy guidelines, set harvest quotas, designate public welfare forests, and implement forest compensation programs. This creates a nested governance system where decision-making authority is distributed across multiple levels with checks and balances built into the system.
The reform explicitly distinguishes between commercial forests and public welfare forests based on ecological importance rather than origin. According to national forestry statistics, public welfare forests account for 57% of China’s total forest area, while commercial forests comprise 43%. Natural forests constitute 78.6% of public welfare forests but also make up 43.9% of commercial forests. Commercial forests can be managed primarily for economic returns, with farmers having greater autonomy in management decisions, while public welfare forests face stricter management restrictions but receive ecological compensation payments from the government. This balanced approach allows communities to simultaneously protect ecological values while generating income, creating a system that supports both conservation goals and rural livelihoods.
Market-oriented reforms in the forestry sector led to a continuous rise in timber prices, which intensified farmers’ demand for secure property rights over forest resources. Building on the success of the household responsibility system in agricultural land, the Chinese government launched a new round of the CFTR policy, which aimed at devolving management rights of collective forestland and ownership of timber to farmers. This reform sought to establish farmers as the principal managers of forest resources, expanding and enhancing the household responsibility system in rural areas. The primary objectives of the reform were to promote the sustainable growth of forest resources, improve forest quality, enhance development conditions in forested areas, and steadily increase farmers’ incomes [32]. In 2003, the Chinese government initiated pilot projects for the CFTR policy in provinces such as Fujian and Liaoning to advance early forest reform initiatives. By the end of 2007, 14 provinces across the country had implemented the CFTR policy, with the specific timelines for these pilot projects provided in Figure 1.
Figure 1.
Timeline of pilot projects for the CFTR policy.
2.2. Theoretical Hypotheses
2.2.1. Collective Forest Tenure Reform and Forest Carbon Sequestration Efficiency
The CFTR policy can enhance forest carbon sequestration efficiency through several mechanisms. First, the reform optimizes land use structures, contributing to improved carbon sequestration efficiency. By clearly assigning management rights of forestland and ownership of forest resources to individual households, farmers are granted secure property rights, which, in turn, increases their motivation to protect and manage these resources. With clear ownership, farmers are better positioned to plan and utilize forestland effectively, reducing the likelihood of over-exploitation and degradation. For instance, certain forest areas can be reclassified as protected zones, where afforestation and conservation measures, such as closing off areas for natural regeneration, can be implemented. These actions not only increase forest coverage but also enhance the carbon storage capacity of forests. Rational land use planning, therefore, maximizes both the ecological and economic benefits of the land, thereby improving forest carbon sequestration efficiency. Second, the reform enhances carbon sequestration efficiency by facilitating industrial structure upgrading. By establishing farmers as the primary managers of forest resources, the reform empowers them to make autonomous decisions regarding the use of forestland. This autonomy encourages a shift from traditional, inefficient, and high-carbon forestry practices to more efficient, low-carbon industrial models. For example, farmers may utilize forestland for high-value-added industries such as ecotourism, carbon trading, and the development of ecological products. These activities not only increase the economic value of forests but also enhance their carbon sequestration efficiency. The upgrading and transformation of the industrial structure promote the sustainable use of forest resources, thereby enhancing both the ecological functions and carbon sequestration capacity of forests. Thus, the following hypotheses are proposed:
Hypothesis 1.
Collective forest tenure reform can promote the improvement of carbon sequestration efficiency.
Hypothesis 2.
Collective forest tenure reform can promote forest carbon sequestration efficiency by optimizing land use structure and upgrading industrial structure.
2.2.2. Collective Forest Tenure Reform and Rural Household Income
The CFTR policy can increase rural household income through several mechanisms. First, the reform promotes income growth by enhancing timber production. By clarifying property rights, incentivizing investment, and introducing advanced technologies, the reform has improved forest management and production efficiency, directly increasing timber yield and sales revenue. Clear property rights encourage farmers to make long-term investments and adopt scientific management practices, such as fertilization, pest control, and sustainable harvesting techniques, which significantly boost timber output and quality. These practices not only improve forest health but also raise the market value of timber. The increase in timber yield directly translates into higher sales revenue, thereby enhancing farmers’ economic returns. Additionally, the growth in timber production stimulates the development of related industries, creating a ripple effect throughout the economy. For example, the rise of timber processing enterprises not only generates employment opportunities but also increases the value added to timber products, further elevating farmers’ income levels. Second, forest tenure reform facilitates income growth through labor mobility. By improving forestry production efficiency, the reform allows farmers to be freed from labor-intensive forestry work. With access to vocational training and policy support, labor can be redirected to higher-paying secondary and tertiary industries. For instance, the labor resources released by the reform can be reallocated to higher-value-added sectors such as manufacturing and services, including timber processing, ecotourism, and related service industries. These industries not only provide more employment opportunities but also absorb a significant portion of rural labor, significantly boosting household income. Government support policies, such as employment training programs and industrial development subsidies, further facilitate effective labor transfer and income growth. For example, training programs help farmers acquire new skills to adapt to new job roles, while industrial development subsidies encourage enterprises to hire more rural labor, driving local economic growth and increasing farmers’ income. The emergence of these industries not only drives the overall development of the rural economy but also creates a virtuous cycle of growth. Thus, the following hypotheses are proposed:
Hypothesis 3.
Collective forest tenure reform can promote the growth of rural household income.
Hypothesis 4.
Forest tenure reform can increase rural household income by enhancing timber production and facilitating labor mobility.
In summary, the theoretical framework of this paper, as presented in Figure 2, suggests that the CFTR policy may enhance forest carbon sequestration efficiency by altering land use structure and promoting industrial upgrading. Additionally, the policy may increase rural household income by boosting timber yield and facilitating labor mobility.
Figure 2.
Theoretical framework.
3. Materials and Methods
3.1. Model Setting
3.1.1. Difference-in-Differences (DID) Model
The DID method is a quasi-experimental research design used to estimate causal effects when randomized controlled trials are not feasible. Its theoretical foundation lies in the potential outcomes framework, where the central challenge is estimating what would have happened to treated units had they not received treatment (the counterfactual). The key identifying assumption of DID is the “parallel trends” assumption, which posits that without treatment, the outcomes for treatment and control groups would have followed parallel paths over time. This assumption allows the control group’s trend to serve as the counterfactual for the treatment group. The DID approach effectively controls for both time-invariant heterogeneity between groups and common time trends affecting all groups.
This study employs a multiperiod DID model to analyze the effects of the CFTR policy on forest carbon sequestration efficiency and rural household income in the pilot provinces. Specifically, using province-level panel data from China spanning 1997 to 2014, provinces are categorized into experimental (policy-implementing) and control (non-pilot) groups. A two-way fixed effects model is constructed as follows:
where i represents province; t represents time. is the dependent variable, representing the logarithm of either forest carbon sequestration efficiency or rural per capita income in province i in year t. is the core explanatory variable. If a province implements the CFTR policy in year t, the dummy variable is set to 1; otherwise, it is set to 0. is the estimated coefficient. represents a series of control variables that may influence dependent variables, including factors such as per capita regional GDP, urbanization, population density, and other related factors. represents the province-fixed effect; represents the time-fixed effect; represents the random disturbance.
This specification is particularly appropriate for analyzing the CFTR policy given its staggered implementation across provinces, creating a natural experiment setting for causal effect identification.
3.1.2. Impact Mechanism Model
To test the impact of the CFTR policy on forest carbon sequestration efficiency and rural household income, we refer to existing research to examine and analyze the transmission mechanisms [33]. Based on Equation (1), we establish the following regression equation to verify the impact of forest tenure reform on the mediating variables.
where denotes the mechanism variables; the remaining terms are consistent with those in Equation (1).
3.2. Variables and Data
3.2.1. Dependent Variable
The dependent variables in this study are forest carbon sequestration efficiency (FCSE) and rural household income (RHI). Forest carbon sequestration efficiency represents the ability of forests to absorb and store carbon dioxide, thereby contributing to climate change mitigation. According to existing research [34,35], data envelopment analysis (DEA) has proven to be an effective approach for energy and environmental studies. In this study, DEA is used to measure forest carbon sequestration efficiency, with capital, labor, and land as inputs, and the gross output value of forestry and carbon sequestration value as outputs, as shown in Table 1 [6]. Rural per capita income, representing the economic well-being and living standards of rural households, is measured by rural residents’ per capita disposable income.
Table 1.
Forest carbon sequestration efficiency index system.
3.2.2. Core Explanatory Variables
China implemented the CFTR policy in 2003, 2004, 2005, 2006, and 2007, respectively. Therefore, this study employs a multi-period DID model to analyze the policy’s impact. Specifically, the DID variable serves as the core explanatory variable in this study. If a province implemented the CFTR policy in year t, the dummy variable is set to 1; otherwise, it is set to 0.
3.2.3. Control Variables
To avoid omitting variables that may be correlated with this research, it is crucial to incorporate relevant control variables into the regression analysis. Drawing on insights from the existing literature [36], this study selects control variables across three primary dimensions: natural factors, economic factors, and social factors. Natural factors encompass annual average precipitation, annual average temperature, and the total area designated as nature reserves. Specifically, annual average precipitation and annual average temperature represent the mean levels of precipitation and temperature for each year, respectively, while the total area designated as nature reserves serves as an indicator of the extent of protected areas. Economic factors include per capita regional gross domestic product (GDP), the proportion of primary industry output, and government expenditure on forestry development. The level of economic development is quantified as the logarithm of real GDP per capita, whereas the level of agricultural development is assessed by the value of the primary industry as a percentage of GDP. Government expenditure on forestry development is used to quantify forestry investment. Social factors include urbanization, measured by the proportion of the urban population to the total population, and population density, indicated by the number of individuals per unit area.
3.2.4. Role Mechanism Variables
To further investigate the mechanisms through which the CFTR policy impacts outcomes, this study selects land use structure (LUS) and industrial structure upgrading (ISU) as mediator variables to examine the impact of collective forest tenure reform on forest carbon sequestration efficiency. Similarly, timber production (TP) and labor mobility (LM) are chosen as mediator variables to assess the impact of forest tenure reform on rural household income. Specifically, land use structure is measured by the proportion of forest area to total land use area, while industrial structure upgrading is measured by the ratio of value added in the tertiary sector to the combined value added in the primary and secondary sectors. Timber production is measured by timber yield per unit of forest area, and labor mobility is assessed by the proportion of employment in the secondary and tertiary sectors relative to total employment.
3.2.5. Data
After data matching and cleaning, this study utilizes panel data from 31 provinces, autonomous regions, and municipalities in China, excluding Hong Kong, Macao, and Taiwan, for the period from 1997 to 2014. The sample data is sourced from the China Statistical Yearbook, China Rural Statistical Yearbook, China Forestry and Grassland Statistical Yearbook, and other relevant publications. To account for the effects of inflation, all nominal indicators have been adjusted to constant 1997 prices using the respective provincial price indices. The variable definitions and descriptive statistics are presented in Table 2.
Table 2.
Descriptive statistics of variables.
For the empirical implementation, we used Stata 16.0 software to conduct the data analysis, including the DID estimation, mechanism testing, and various robustness checks. ArcGIS 10.8 was utilized to create the visualization of policy implementation timelines across different provinces, allowing for a clear geographical representation of treatment and control groups.
4. Results and Discussion
4.1. Benchmark Regression Results
The benchmark regression results are presented in Table 3. Column (1) shows the regression findings for the impact of the CFTR policy on forest carbon sequestration efficiency with control variables. Column (3) shows the regression findings for the impact of the CFTR policy on rural household income, also with control variables. The results indicate that the coefficient of the core explanatory variable (DID) is consistently and significantly positive at the 5% level. This means that the implementation of the CFTR policy has led to improvements in both forest carbon sequestration efficiency and rural household income in the pilot provinces, demonstrating a synergistic effect between increasing carbon sequestration and boosting income. Thus, Hypotheses 1 and 3 have been verified.
Table 3.
Baseline regression.
The empirical results in columns (1) and (3) reflect the average effect of the policy on carbon sequestration efficiency and rural household income. To more accurately assess the impact of the CFTR policy on these outcomes, we conducted a dynamic effect analysis, with the findings presented in columns (2) and (4). With control variables, the DID coefficient for carbon sequestration efficiency is significantly positive in the initial years following policy implementation; however, the coefficient gradually becomes insignificant over time. This suggests that the optimization and enhancement of forest carbon sequestration efficiency are most pronounced shortly after the reform policy’s implementation, but the effect weakens in subsequent years. This could be due to the low marginal cost of improving carbon sequestration efficiency in the early years of the policy, leading to a noticeable mitigation effect; however, as efficiency improves, the marginal cost increases, causing the policy’s impact to gradually weaken [37]. In contrast, the impact coefficient of the CFTR policy on rural household income increases year by year and remains significant, indicating that the policy’s effect on promoting income growth is sustained. This sustained effect is primarily attributed to the positive outcomes of clarified property rights and the continuous deepening and refinement of the reform and its supporting measures.
4.2. Parallel Trend Test
When using the DID model to assess policy impact, it is crucial to ensure that the treatment group (exposed to the policy) and the control group (not exposed to the policy) exhibit similar pre-policy trends. This similarity ensures that any observed changes can be attributed to the policy itself rather than to pre-existing differences between the groups. Specifically, the trends in forest carbon sequestration efficiency and rural household income should be consistent between the treatment and control groups before the implementation of the CFTR policy, indicating no significant differences prior to the reform. The observed effects on carbon sequestration and income growth should only emerge after the policy’s implementation. The structure of the parallel trend hypothesis model in this study is presented as follows:
where is the dummy variable used to represent the timing of the policy’s implementation. The variable k refers to the period of time either before or after the policy’s execution. When k is greater than 0, it indicates that the policy has been applied for k years; when k is less than 0, it indicates the period before the policy was implemented.
Figure 3 and Figure 4 plot the regression results and the 95% confidence intervals. The coefficients of the dummy variables do not significantly deviate from zero and are not significant in the years prior to the policy’s implementation. This result indicates no significant difference between forest carbon sequestration efficiency and rural household income in pilot and non-pilot provinces before the implementation of the collective forest tenure reform policy, thereby satisfying the parallel trend hypothesis. From the start of policy implementation, the regression coefficients of the dummy variables become significantly positive and continue to increase, suggesting that the CFTR policy has had a sustained positive effect on forest carbon sequestration efficiency and rural household income, with this effect continuing to strengthen over time. However, the positive impact on income becomes significant starting from the third year after implementation, indicating that the income-boosting effects of the reform have a certain lag. This lag is primarily due to the time required for property rights confirmation, policy implementation, and the gradual improvement of supporting measures.
Figure 3.
Parallel trend test of the CFTR policy on FCSE.
Figure 4.
Parallel trend test of the CFTR policy on RHI.
4.3. Robustness Test
4.3.1. Placebo Test
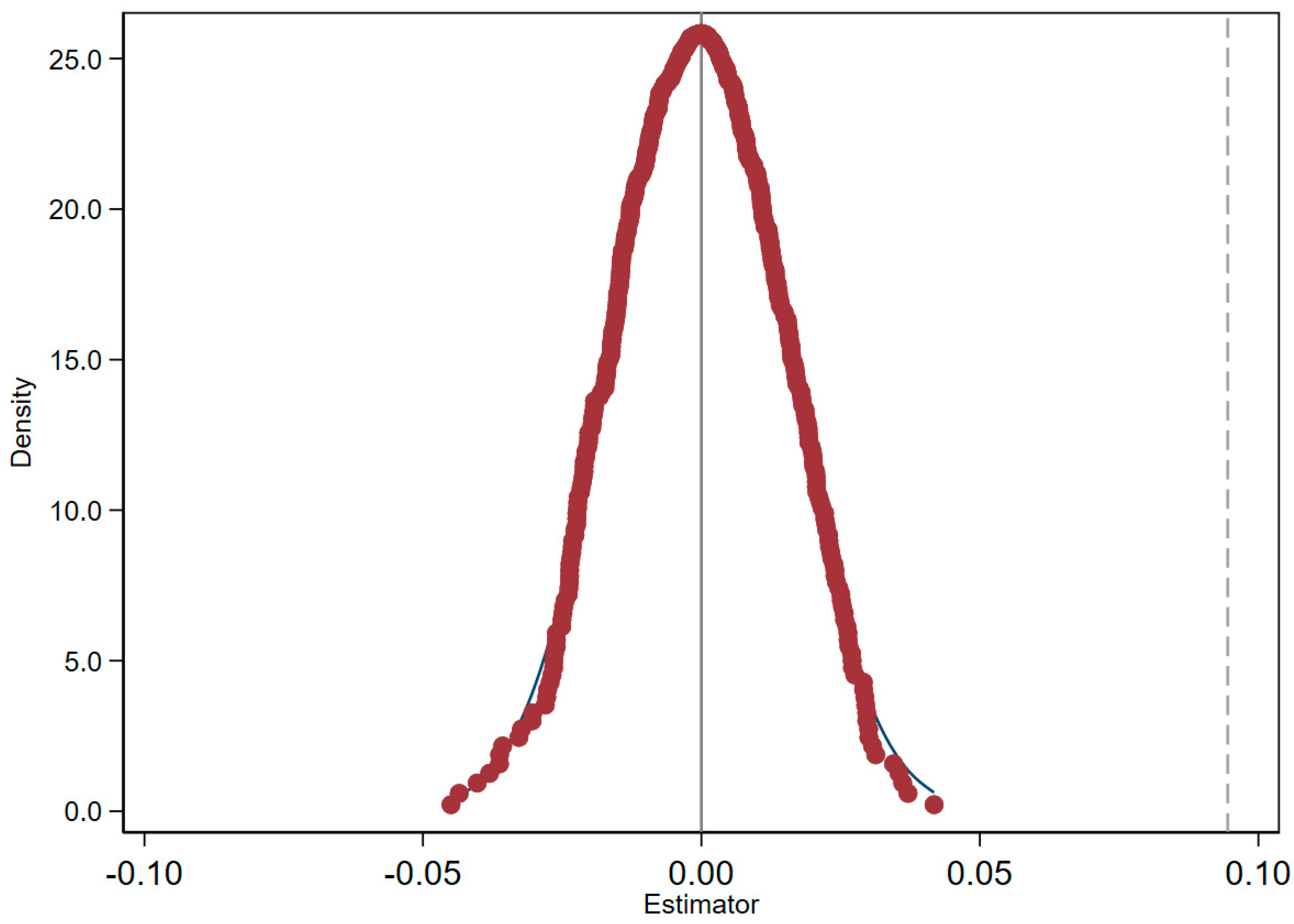
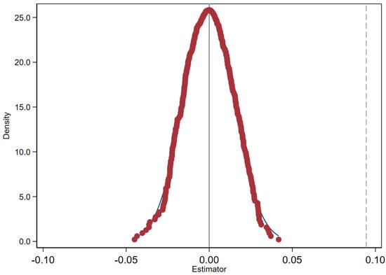
To eliminate the influence of unobservable omitted variables, we conducted a placebo test by replacing the provinces in the treatment group [38]. Specifically, to create the policy’s virtual variable, the data were first organized by province, and then a random year was selected as the policy implementation time for each province. We then performed a regression using model (1) to obtain coefficient estimates of the effect of the forest tenure reform policy on forest carbon sequestration efficiency and rural household income when using provincial placebos. This procedure was repeated 500 times, and the coefficients obtained from these repetitions were plotted alongside the actual coefficients of the CFTR policy on forest carbon sequestration efficiency and rural household income, as shown in Figure 5 and Figure 6. The results show that each of these placebo coefficients is centered around zero. Moreover, none of the 500 replicates produced coefficients above the baseline regression coefficient, indicating that the policy’s influence on forest carbon sequestration efficiency and rural household income is not driven by other unobservable stochastic factors.
Figure 5.
Placebo test with the FCSE as the dependent variable.
Figure 6.
Placebo test with the RHI as the dependent variable.
4.3.2. PSM-DID Estimation
The disadvantage of the DID model is that it cannot effectively address the problem of sample selection bias, meaning it cannot guarantee that the treatment and control groups have similar individual characteristics. Given that this study involves a sample of 31 provinces in China, which exhibit significant differences in natural conditions, economic and social development levels, cultural customs, and other factors, it is crucial to control for the influence of sample selection bias on the results as much as possible. To minimize bias, the treated and untreated provinces were matched using the 1:2 nearest neighbor procedure. Table 4 presents the estimation results of the PSM-DID model. The results show that the policy variable DID has a significant and positive effect on both forest carbon sequestration efficiency and rural household income, indicating that the conclusions of this study are relatively robust.
Table 4.
The PSM-DID results.
4.3.3. Eliminate Policy Interference
China has implemented numerous forest protection policies aimed at increasing forest carbon sequestration and promoting rural household income, and the effects of these policies may be cumulative. Therefore, to further ensure that the empirical results in the benchmark regression are attributable to the collective forest tenure reform policy, this study excludes potential interference from other policies. Specifically, two aspects are considered.
First, the State-owned Forest Reform Pilot (SFRP) represented a parallel reform effort focusing on state-owned forests, which account for approximately 40% of China’s total forest area. This reform allowed some state-owned forestlands to be contracted to farmers, significantly boosting their enthusiasm for forest management and improving forest carbon sequestration efficiency [18]. The SFRP introduced a series of market-oriented mechanisms, including (1) establishing forest management rights that could be contracted to individual households or forest enterprises; (2) creating a classification system that designated forests for either commercial or public welfare purposes; and (3) implementing compensation mechanisms for ecological services. Through these measures, farmers could increase their forestry income through understory management, timber harvesting within prescribed limits, and employment in state-owned forestry enterprises [39].
Second, the Natural Forest Protection Program (NFPP), implemented in 2000 as part of China’s “Six Key Forestry Programs,” aimed to enhance forest carbon sequestration efficiency by imposing logging bans and reducing timber harvests to conserve natural forest resources [40]. This program covered 17 provinces, focusing primarily on the upper reaches of the Yangtze River and the upper and middle reaches of the Yellow River, as well as key state-owned forest areas in northeastern China and Inner Mongolia. The NFPP’s main components included (1) a comprehensive logging ban in natural forests in the upper reaches of major rivers; (2) a significant reduction in timber production quotas in key state-owned forest regions; (3) the conversion of forestry enterprises from timber production to forest conservation and restoration; and (4) the provision of government subsidies for forest protection activities. However, excessive logging restrictions could lower farmers’ expectations of future forestry income, reducing their enthusiasm for forest management and thus potentially decreasing rural household income [41].
The implementation timelines and governance objectives of these two policies are somewhat similar to those of the collective forest tenure reform policy. The NFPP preceded the CFTR by several years but continued throughout our study period, while the SFRP was implemented almost simultaneously with the CFTR in some provinces. Both policies aim to improve forest management and ecological outcomes, though through different mechanisms and with potentially different effects on rural incomes. This temporal and spatial overlap makes it necessary to control for their influence in the empirical analysis. This study addresses potential policy interference by adding dummy variables for these policies and interaction terms for linear time trends in the regression equation. The results in Table 5 indicate that the core explanatory variable (DID) remains significantly positive, with coefficients similar to the baseline regression results. This finding demonstrates that the empirical results of this study remain robust after accounting for the effects of other major forest policies, confirming that the observed improvements in forest carbon sequestration efficiency and rural household income can be attributed specifically to the CFTR policy.
Table 5.
Eliminate policy interference.
4.3.4. Counterfactual Test
A counterfactual analysis method, which involves changing the timing of the event, was employed to test the robustness of the benchmark estimation results. If the policy had not been implemented, the dependent variables in different groups would not have shown significant changes over time [42]. To verify this assumption, this study advanced the policy start time by one and two years and tested the consistency with the benchmark regression. The counterfactual test results are presented in Table 6. Advancing the policy by 1 or 2 years had no significant effect on the treatment outcomes, indicating no significant difference between the two groups after altering the policy implementation time. In summary, the counterfactual test results indirectly confirm that the previous conclusions are robust.
Table 6.
Counterfactual test.
4.3.5. Add Control Variables
Unobserved factors or the manner in which variables are expressed could potentially influence the benchmark regression results. To address this, the robustness of the findings in this study is tested by incorporating additional control variables. Timber production, which can significantly impact both forest carbon sequestration efficiency and rural household income by affecting the economic outcomes of forestry operations, has often been used as a control variable in DID analyses to evaluate the effects of forestry policies [43]. Additionally, uncontrollable natural disasters, such as pest infestations, are included as a control variable because they can severely damage forest ecosystems, thereby reducing carbon sequestration capacity and negatively affecting rural incomes [44]. Thus, these two variables are incorporated as control variables in the robustness check, the results of which are presented in Table 7. After including the new control variables, the forest tenure reform policy continues to have significant effects on both forest carbon sequestration efficiency and rural household income. Furthermore, the regression coefficients show minimal deviation from the baseline regression coefficients, further demonstrating the robustness of the results from a quantitative perspective.
Table 7.
Add control variables.
4.3.6. Lag Independent Variables
Given that the collective forest tenure reform may not have an immediate impact, this study lags the core explanatory variables by one and two periods. Additionally, to avoid simultaneous equation bias, all control variables are also lagged by one and two periods. The results in Table 8 show that the core conclusions of this study remain consistent.
Table 8.
Lag independent variables.
4.4. Mechanism Analysis
Thus far, we have obtained clear evidence that collective forest tenure reform significantly promotes improvements in forest carbon sequestration efficiency and increases rural household income. However, it remains necessary to establish the underlying mechanisms driving these outcomes. To this end, building on the baseline regression, we employ Equation (2) for the analysis and use the Sobel test to validate the mediation effects. The results of the mechanism analysis are presented in Table 9.
Table 9.
Mechanism analysis.
4.4.1. Mechanism Analysis of the CFTR Policy for Enhancing FCSE
The estimation results in column (1) of Table 9 show that the CFTR policy has a positive impact on land use structure, indicating that the reform helps increase the proportion of forested land. The primary reason is that by clarifying land ownership, the reform has stimulated farmers’ and forestry operators’ enthusiasm for land protection and sustainable management, thereby optimizing land use structure and increasing the proportion of forested land [32]. Additionally, an increase in the proportion of forested land enhances carbon sequestration efficiency [45]. Therefore, the CFTR policy improves carbon sequestration efficiency by increasing the proportion of forested land.
The estimation results in column (2) of Table 9 show that the collective forest tenure reform also positively impacts industrial structure upgrading, suggesting that the reform promotes the upgrading of industrial structures. This is because the reform has encouraged the diversification of the rural economy, promoted the development of green industries, and reduced dependence on primary industries, thereby optimizing the rural industrial structure [26]. Furthermore, industrial upgrading contributes to improved carbon sequestration efficiency [46]. Thus, the CFTR policy enhances carbon sequestration efficiency by promoting the upgrading of industrial structures. Therefore, Hypothesis 2 has been verified.
4.4.2. Mechanism Analysis of the CFTR Policy for Increasing RHI
The estimation results in column (3) of Table 9 show that the CFTR policy has a positive impact on timber production, indicating that the reform helps improve timber yield per unit of forest area. The primary reason is that by clarifying land ownership, the reform has stimulated farmers’ and forestry operators’ enthusiasm for land management and utilization, thereby increasing timber yield per unit area. Moreover, the increase in timber production not only enables forestry operators to achieve higher economic returns but also stimulates the development of related industries, creating employment opportunities and, in turn, raising rural household incomes [47]. Therefore, the CFTR policy enhances rural household income by increasing timber yield per unit area.
The estimation results in column (4) of Table 9 show that the CFTR policy also has a positive impact on labor mobility, indicating that the reform promotes the shift of labor toward secondary and tertiary industries. The reform has fostered the development of emerging industries such as ecotourism and forest product processing, providing more employment opportunities for farmers and rural enterprises. This shift has attracted a significant amount of labor from agriculture to industry and services, facilitating effective labor transfer [48]. Additionally, secondary and tertiary industries typically offer higher incomes and better employment conditions than agriculture, enabling farmers to earn higher incomes through labor migration [49]. Therefore, the CFTR enhances rural household income by promoting labor mobility. Thus, Hypothesis 4 has been verified.
4.5. Heterogeneity Analysis
4.5.1. Regional Heterogeneity
Due to varying resource endowments and stages of development, there are evident regional differences in both forest carbon sequestration efficiency and rural household income. Therefore, it is essential to explore these regional disparities. The results in Table 10 show that the collective forest tenure reform has a significant positive impact on forest carbon sequestration efficiency in the eastern and western regions but a non-significant negative impact in the central region. The underlying reason is that the eastern region, with its advanced economy, abundant capital, and higher levels of technology and management, can allocate more resources and employ advanced techniques after the reform, leading to a significant improvement in carbon sequestration efficiency [50]. The western region, although less economically developed, possesses abundant forest resources, and through reform and policy support, it can significantly enhance carbon sequestration efficiency [6]. In contrast, the central region, with economic development and forest resources that fall between those of the eastern and western regions, experiences less pronounced effects from the reform, which may even hinder improvements in carbon sequestration efficiency.
Table 10.
Regional heterogeneity.
Additionally, the impact of the collective forest tenure reform on rural household income exhibits regional heterogeneity. The reform has a positive impact on rural household income in the eastern and central regions but a negative impact in the western region, with the results in the central and western regions not passing the significance test. The reason for this is that the eastern region, with its more mature market economy, can promote income growth through various means such as ecotourism and agricultural product processing [51]. However, in the western region, where market mechanisms are less developed, the reform may face challenges due to insufficient market demand, making it difficult to monetize forest products and thereby inhibiting income growth [52].
4.5.2. Quantile Regression Heterogeneity
To examine the differential impact of the CFTR policy on forest carbon sequestration efficiency and rural household income, this study reanalyzes the benchmark model using a quantile regression approach, with the results presented in Table 11. The study focuses on the estimated coefficients at three representative quantiles: the 25th, 50th, and 75th percentiles. When forest carbon sequestration efficiency is used as the dependent variable, the interaction term DID is positive and significant at the 25% and 75% quantiles. The reason for this is that in regions with low carbon sequestration efficiency, the collective forest tenure reform significantly enhances efficiency by clarifying property rights and improving management practices. In regions with moderate carbon sequestration efficiency, existing management practices already provide a solid foundation, making the marginal benefits of the reform relatively smaller and, therefore, not significantly affecting efficiency. In regions with high carbon sequestration efficiency, the pre-existing high levels of management and technical expertise are further optimized through the reform, leading to a significant improvement in efficiency.
Table 11.
Quantile regression heterogeneity.
When rural per capita income is used as the dependent variable, the coefficients of the interaction term DID are positive at the 25% and 50% quantiles but negative at the 75% quantile. This suggests that the collective forest tenure reform policy promotes income growth in low- and middle-income regions but has a suppressive effect on rural household income in high-income regions. The reason for this is that low- and middle-income rural residents rely more heavily on forestland income, and the reform enables them to better manage and utilize forest resources, thereby increasing timber production and other related income [53]. However, for high-income rural residents, forestland income is not their primary source of income, and the reform may lead to a reallocation of resources that negatively impacts other high-revenue industries.
4.5.3. Carbon Trading Pilot Heterogeneity
To advance the implementation of China’s greenhouse gas emission control objectives, the Chinese government issued the “Notice on Pilots for Carbon Emissions Trading” in 2011, approving the implementation of a carbon trading pilot policy in seven provinces and cities. This policy aims to establish a national carbon market based on the experience gained from local pilot programs [54]. In these pilot areas, forestry operators can earn additional income through carbon trading, which promotes forest management and increases enthusiasm for afforestation, thereby further enhancing carbon sequestration efficiency and rural household income. Consequently, this study compares the effects of collective forest tenure reform on carbon sequestration efficiency and rural household income between carbon trading pilot areas and non-pilot areas.
According to the results in Table 12, the impact of forest tenure reform on forest carbon sequestration efficiency is significantly positive in carbon trading pilot areas, but only marginally positive and non-significant in non-pilot areas. The reason for this is that in pilot areas, forestry operators gain additional income through carbon trading, which encourages better forest management and protection, thereby leading to improved carbon sequestration efficiency [55]. Additionally, pilot areas typically receive more financial subsidies and technical training, making management and efficiency improvements more effective. Furthermore, the collective forest tenure reform has a significant positive effect on rural household income in pilot areas, but its effect is not significant in non-pilot areas. In pilot areas, farmers and forestry operators not only earn income from traditional forest products but also gain additional economic benefits by selling carbon credits, thereby diversifying their income sources and significantly boosting their overall income. Therefore, the carbon trading market mechanism acts as an “amplifier,” enhancing the effects of clarified property rights and large-scale operations on improving forest carbon sequestration efficiency and rural household income.
Table 12.
Carbon trading pilot heterogeneity.
5. Conclusions and Policy Implications
5.1. Conclusions
This study investigates and confirms the impact of the CFTR policy on forest carbon sequestration efficiency and rural household income in China. Additionally, it explores the potential mechanisms driving the reform’s effects and examines the heterogeneity of these impacts. The main conclusions are summarized as follows:
- (1)
- The CFTR policy demonstrates a positive effect on both forest carbon sequestration efficiency and rural household income, achieving a synergy between ecological and economic objectives. While the effect on carbon sequestration efficiency gradually weakens over time, the impact on farmers’ income becomes increasingly significant, with effects typically manifesting from the third year of implementation.
- (2)
- The policy enhances carbon sequestration efficiency primarily through two mechanisms: land use optimization (by clarifying ownership and expanding forested areas) and industrial structure upgrading (by promoting economic diversification and green industries). Similarly, it increases rural household income through improved timber production and enhanced labor mobility toward higher-income sectors.
- (3)
- The policy’s impacts exhibit significant heterogeneity across different dimensions. From a regional perspective, the reform shows stronger positive effects on carbon sequestration efficiency in eastern and western regions, while its impact in the central region is either insignificant or negative. For rural household income, significant positive effects are observed in eastern and central regions, with less impact in western areas. When examining efficiency levels, the reform demonstrates more pronounced effects on carbon sequestration in areas with both low and high baseline efficiency, while promoting income growth primarily in low and middle-income areas rather than high-income regions. Additionally, the reform’s effectiveness is notably stronger in carbon trading pilot areas compared to non-pilot areas for both carbon sequestration and income outcomes, highlighting the complementary role of market mechanisms in enhancing policy impacts.
5.2. Policy Implications
Building upon the analysis provided above, we present the following policy recommendations:
- (1)
- Given the significant impact of collective forest tenure reform on forest carbon sequestration efficiency and rural household income, it is recommended to continue promoting the reform. First, policy design and implementation should be optimized by strengthening investment in forest resource management and technical support during the early stages to maximize policy effectiveness. In later stages, new incentive mechanisms and technological innovations should be introduced to reduce marginal costs and continuously enhance carbon sequestration efficiency. Second, it is crucial to improve supporting measures to ensure a smooth process of property rights confirmation, reduce property disputes, and increase farmers’ enthusiasm for forest management. This includes enhancing financial subsidies, technical training, and financial services to maintain the policy’s long-term effectiveness. Third, promoting the integration of market mechanisms with government regulation is essential to leverage the market’s decisive role in resource allocation. Encouraging the development and innovation of forest product markets can improve the economic benefits of forestland, while the government should strengthen its role in ecological compensation and policy supervision to ensure a balance between ecological protection and economic development. Fourth, long-term benefits should be prioritized, with a focus on transforming ecological benefits into economic gains. This involves promoting the realization of ecological product value, providing farmers with more income-generating opportunities, and establishing long-term policy monitoring and evaluation mechanisms to adjust and optimize policies as needed, ensuring the sustainability and long-term effectiveness of forest tenure reform.
- (2)
- Based on the mechanism analysis results to enhance forest carbon sequestration efficiency, the government should optimize land use structures by continuing to advance the confirmation and registration of forest land ownership, thereby reducing property disputes and promoting sustainable forest management by increasing the proportion of forested land. Additionally, supporting green industries and reducing reliance on primary industries will facilitate industrial upgrading. To increase rural household income, the government should provide technical training and support to help farmers and forestry operators improve timber yield per unit area and enhance resource utilization efficiency. Furthermore, by promoting labor mobility, offering vocational training, and improving employment conditions, the government can help farmers acquire the skills needed for industrial and service sectors, attracting more labor to transition from agriculture to higher-paying industries with better employment conditions.
- (3)
- Considering the diverse impacts of collective forest tenure reform on forest carbon sequestration efficiency and rural household income, the government should carefully address these disparities. First, policies should be adjusted to account for regional differences. In the eastern regions, the focus should be on increasing investment in forestry technology and management to optimize forest resource management. In the western regions, priority should be given to strengthening market mechanisms and boosting demand for forest products, supported by additional government policy and funding. For the central regions, enhancing financial and technical support is crucial to improving both forest carbon sequestration efficiency and farmers’ incomes. Second, targeted support should be provided to farmers based on their income levels. Low- and middle-income farmers should receive more technical training and support to improve land management, increase timber yield, and boost income. For high-income farmers, tailored policies should be developed to prevent resource reallocation from negatively impacting their high-revenue industries. Third, efforts should focus on strengthening the development of the carbon trading market and promoting the successful experiences of pilot areas. This includes establishing a robust carbon trading market mechanism, providing additional financial subsidies, and offering technical training to ensure the effective operation and sustainable development of the carbon trading market.
5.3. Research Limitations and Future Directions
Our study primarily focused on the CFTR policy’s impact on collective forestlands. However, an important question for future research is whether different tenure types, particularly the distinction between state-granted lands and local village collective lands, might produce varying outcomes in terms of carbon sequestration efficiency and rural household income. Future studies could specifically compare the effectiveness of reforms across different forest ownership categories, examining whether state-owned forests under reformed management show different patterns of carbon sequestration or income generation compared to reformed collective forests. Such research would provide valuable insights into how tenure type influences reform outcomes and could help optimize policy designs for different forest governance contexts.
Author Contributions
X.Z.: methodology, data curation, writing—original draft preparation. R.P.: methodology, visualization, software. W.L.: conceptualization, supervision, funding acquisition. All authors have read and agreed to the published version of the manuscript.
Funding
This research was funded by the National Natural Science Foundation of China (72263017, 71934003), Jiangxi Provincial Key Laboratory of Conservation Biology (No. 2023SSY02081), the Jiangxi Provincial Forestry Bureau (Innovation Special Project [2023] No. 9), Major Social Science Projects of Jiangxi Province (23ZK07), and the Postgraduate Innovation Special Funding Project of School of Economics and Management, Jiangxi Agricultural University (JG2024003).
Data Availability Statement
The datasets used and/or analyzed during the current study are available from the corresponding author upon reasonable request.
Acknowledgments
We are grateful for the opportunity to contribute to the field. We appreciate the time and effort the editorial team and reviewers dedicate to assessing our submissions.
Conflicts of Interest
The authors declare no conflict of interest.
References
- Mora, C.; Spirandelli, D.; Franklin, E.C.; Lynham, J.; Kantar, M.B.; Miles, W.; Smith, C.Z.; Freel, K.; Moy, J.; Louis, L.V.; et al. Broad threat to humanity from cumulative climate hazards intensified by greenhouse gas emissions. Nat. Clim. Change 2018, 8, 1062–1071. [Google Scholar] [CrossRef]
- Zheng, X.; Tan, H.; Liao, W. Spatiotemporal evolution of factors affecting agricultural carbon emissions: Empirical evidence from 31 Chinese provinces. Environ. Dev. Sustain 2024, 1–35. [Google Scholar] [CrossRef]
- Trisos, C.H.; Merow, C.; Pigot, A.L. The projected timing of abrupt ecological disruption from climate change. Nature 2020, 580, 496–501. [Google Scholar] [CrossRef] [PubMed]
- Pugh, T.A.M.; Lindeskog, M.; Smith, B.; Poulter, B.; Arneth, A.; Haverd, V.; Calle, L. Role of forest regrowth in global carbon sink dynamics. Proc. Natl. Acad. Sci. USA 2019, 116, 4382–4387. [Google Scholar] [CrossRef]
- Gren, I.-M.; Aklilu, A.Z. Policy design for forest carbon sequestration: A review of the literature. For. Policy Econ. 2016, 70, 128–136. [Google Scholar] [CrossRef]
- Yin, S.; Gong, Z.; Gu, L.; Deng, Y.; Niu, Y. Driving forces of the efficiency of forest carbon sequestration production: Spatial panel data from the national forest inventory in China. J. Clean. Prod. 2022, 330, 129776. [Google Scholar] [CrossRef]
- Zhang, Z.; Tang, W.; Gong, J.; Huan, J.E. Property rights of urban underground space in China: A public good perspective. Land Use Policy 2017, 65, 224–237. [Google Scholar] [CrossRef]
- Tegegne, Y.T.; Lindner, M.; Fobissie, K.; Kanninen, M. Evolution of drivers of deforestation and forest degradation in the Congo Basin forests: Exploring possible policy options to address forest loss. Land Use Policy 2016, 51, 312–324. [Google Scholar] [CrossRef]
- Liu, C.; Liu, H.; Wang, S. Has China’s new round of collective forest reforms caused an increase in the use of productive forest inputs? Land Use Policy 2017, 64, 492–510. [Google Scholar] [CrossRef]
- Zhang, Y.; Uusivuori, J.; Kuuluvainen, J. Impacts of economic reforms on rural forestry in China. For. Policy Econ. 2000, 1, 27–40. [Google Scholar] [CrossRef]
- Cronkleton, P.; Pulhin, J.M.; Saigal, S. Co-management in community forestry: How the partial devolution of management rights creates challenges for forest communities. Conserv. Soc. 2012, 10, 91–102. [Google Scholar] [CrossRef]
- Larson, A.M.; Barry, D.; Dahal, G.R. New rights for forest-based communities? Understanding processes of forest tenure reform. Int. For. Rev. 2010, 12, 78–96. [Google Scholar]
- Heinen, J.T.; Shrestha-Acharya, R. The non-timber forest products sector in Nepal: Emerging policy issues in plant conservation and utilization for sustainable development. J. Sustain. For. 2011, 30, 543–563. [Google Scholar]
- Pandey, S.S.; Cockfield, G.; Maraseni, T.N. Assessing the roles of community forestry in climate change mitigation and adaptation: A case study from Nepal. For. Ecol. Manag. 2016, 360, 400–407. [Google Scholar]
- Robinson, E.J.; Lokina, R.B. A spatial-temporal analysis of the impact of access restrictions on forest landscapes and household welfare in Tanzania. For. Policy Econ. 2011, 13, 79–85. [Google Scholar]
- Bray, D.B.; Antinori, C.; Torres-Rojo, J.M. The Mexican model of community forest management: The role of agrarian policy, forest policy and entrepreneurial organization. For. Policy Econ. 2006, 8, 470–484. [Google Scholar]
- Pacheco, P.; Barry, D.; Cronkleton, P.; Larson, A. The recognition of forest rights in Latin America: Progress and shortcomings of forest tenure reforms. Soc. Nat. Resour. 2012, 25, 556–571. [Google Scholar]
- Xu, T.; Zhang, X.; Agrawal, A.; Liu, J. Decentralizing while centralizing: An explanation of China’s collective forestry reform since the 1980s. For. Policy Econ. 2020, 119, 102268. [Google Scholar]
- Yiwen, Z.; Kant, S.; Long, H. Collective Action Dilemma after China’s Forest Tenure Reform: Operationalizing Forest Devolution in a Rapidly Changing Society. Land 2020, 9, 58. [Google Scholar] [CrossRef]
- Wang, Y.; Sarkar, A.; Li, M.; Chen, Z.; Hasan, A.K.; Meng, Q.; Hossain, M.S.; Rahman, M.A. Evaluating the Impact of Forest Tenure Reform on Farmers’ Investment in Public Welfare Forest Areas: A Case Study of Gansu Province, China. Land 2022, 11, 708. [Google Scholar] [CrossRef]
- Zhang, H.; Liu, C.; Yao, S.-B.; Zhao, Q.; Liu, H.; Zhu, W. Does More Forestland Improve Farmers’ Forest Management Enthusiasm: A Propensity Score Matching Approach with 1 504 Households Dataset of Nine Provinces. J. Nat. Resour. 2016, 31, 1793–1805. [Google Scholar]
- Yi, Y.; Köhlin, G.; Xu, J. Property rights, tenure security and forest investment incentives: Evidence from China’s Collective Forest Tenure Reform. Environ. Dev. Econ. 2014, 19, 48–73. [Google Scholar]
- Xie, Y.; Wen, Y.; Zhang, Y.; Li, X. Impact of property rights reform on household forest management investment: An empirical study of southern China. For. Policy Econ. 2013, 34, 73–78. [Google Scholar]
- Yu, J.; Wei, Y.; Fang, W.; Liu, Z.; Zhang, Y.; Lan, J. New Round of Collective Forest Rights Reform, Forestland Transfer and Household Production Efficiency. Land 2021, 10, 988. [Google Scholar] [CrossRef]
- Kaur, K.P.; Chang, K.; Andersson, K.P. Collective forest land rights facilitate cooperative behavior. Conserv. Lett. 2023, 16, e12950. [Google Scholar]
- Wei, J.; Xiao, H.; Liu, C.; Huang, X.; Zhang, D. The Impact of Collective Forestland Tenure Reform on Rural Household Income: The Background of Rural Households’ Divergence. Forests 2022, 13, 1340. [Google Scholar] [CrossRef]
- He, J.; Yang, H.; Jamnadass, R.; Xu, J.; Yang, Y. Decentralization of tree seedling supply systems for afforestation in the West of Yunnan Province, China. Small-Scale For. 2012, 11, 147–166. [Google Scholar]
- Liu, L.; Sun, H. The impact of collective forestland tenure reform on the forest economic efficiency of farmers in Zhejiang province. Sustainability 2019, 11, 2272. [Google Scholar] [CrossRef]
- Xie, L.; Berck, P.; Xu, J. The effect on forestation of the collective forest tenure reform in China. China Econ. Rev. 2016, 38, 116–129. [Google Scholar]
- Hyde, W.F.; Belcher, B.; Xu, J. China’s Forests: Global Lessons from Market Reforms; Routledge: London, UK, 2015. [Google Scholar]
- Tian, N.; Poudyal, N.C.; Lu, F. Understanding landowners’ interest and willingness to participate in forest certification program in China. Land Use Policy 2018, 71, 271–280. [Google Scholar]
- Yang, Y.; Li, H.; Liu, Z.; Hatab, A.A.; Ha, J. Effect of forestland tenure security on rural household forest management and protection in southern China. Glob. Ecol. Conserv. 2020, 22, e00952. [Google Scholar]
- Zhang, Y.; Wu, Y.; Yan, J.; Peng, T. How does rural labor migration affect crop diversification for adapting to climate change in the Hehuang Valley, Tibetan Plateau? Land Use Policy 2022, 113, 105928. [Google Scholar]
- Emrouznejad, A.; Yang, G.-L. A survey and analysis of the first 40 years of scholarly literature in DEA: 1978–2016. Socio-Econ. Plan. Sci. 2018, 61, 4–8. [Google Scholar]
- Sueyoshi, T.; Yuan, Y.; Goto, M. A literature study for DEA applied to energy and environment. Energy Econ. 2017, 62, 104–124. [Google Scholar]
- Lin, B.; Ge, J. Does institutional freedom matter for global forest carbon sinks in the face of economic development disparity? China Econ. Rev. 2021, 65, 101563. [Google Scholar]
- Wu, F.; Huang, N.; Liu, G.; Niu, L.; Qiao, Z. Pathway optimization of China’s carbon emission reduction and its provincial allocation under temperature control threshold. J. Environ. Manag. 2020, 271, 111034. [Google Scholar]
- Liu, C.; Ma, C.; Xie, R. Structural, Innovation and Efficiency Effects of Environmental Regulation: Evidence from China’s Carbon Emissions Trading Pilot. Environ. Resour. Econ. 2020, 75, 741–768. [Google Scholar]
- Hyde, W.F.; Yin, R. 40 Years of China’s forest reforms: Summary and outlook. For. Policy Econ. 2019, 98, 90–95. [Google Scholar]
- Ke, S.; Qiao, D.; Zhang, X.; Feng, Q. Changes of China’s forestry and forest products industry over the past 40 years and challenges lying ahead. For. Policy Econ. 2021, 123, 102352. [Google Scholar]
- Qin, P.; Xu, J.J. Forest land rights, tenure types, and farmers’ investment incentives in China: An empirical study of Fujian Province. China Agric. Econ. Rev. 2013, 5, 154–170. [Google Scholar]
- He, M.; Zhu, X.; Li, H. How does carbon emissions trading scheme affect steel enterprises’ pollution control performance? A quasi natural experiment from China. Sci. Total Environ. 2023, 858, 159871. [Google Scholar] [CrossRef] [PubMed]
- Deng, W.; Xiang, W.; Ouyang, S.; Hu, Y.; Chen, L.; Zeng, Y.; Deng, X.; Zhao, Z.; Forrester, D.I. Spatially explicit optimization of the forest management tradeoff between timber production and carbon sequestration. Ecol. Indic. 2022, 142, 109193. [Google Scholar] [CrossRef]
- Bastit, F.; Brunette, M.; Montagné-Huck, C. Pests, wind and fire: A multi-hazard risk review for natural disturbances in forests. Ecol. Econ. 2023, 205, 107702. [Google Scholar] [CrossRef]
- Domke, G.M.; Oswalt, S.N.; Walters, B.F.; Morin, R.S. Tree planting has the potential to increase carbon sequestration capacity of forests in the United States. Proc. Natl. Acad. Sci. USA 2020, 117, 24649–24651. [Google Scholar] [CrossRef] [PubMed]
- Zheng, J.; Shao, X.; Liu, W.; Kong, J.; Zuo, G. The impact of the pilot program on industrial structure upgrading in low-carbon cities. J. Clean. Prod. 2021, 290, 125868. [Google Scholar] [CrossRef]
- Lu, S.; Sun, H.; Zhou, Y.; Qin, F.; Guan, X. Examining the impact of forestry policy on poor and non-poor farmers’ income and production input in collective forest areas in China. J. Clean. Prod. 2020, 276, 123784. [Google Scholar]
- Zhang, J.; Zhao, X.-Z.; Zhou, R.; Tian, T.; Cui, J.-Y.; Zhao, L.; Wang, G.-R.; Xiong, Y.-C. Labor force transfer, vegetation restoration and ecosystem service in the Qilian Mountains. J. Environ. Manag. 2021, 288, 112387. [Google Scholar] [CrossRef]
- Zhang, H.; Xu, T.; Feng, C. Does public participation promote environmental efficiency? Evidence from a quasi-natural experiment of environmental information disclosure in China. Energy Econ. 2022, 108, 105871. [Google Scholar]
- Liao, L.; Zhao, C.; Li, X.; Qin, J. Towards low carbon development: The role of forest city constructions in China. Ecol. Indic. 2021, 131, 108199. [Google Scholar] [CrossRef]
- Li, Y.; Gong, P.; Ke, J. Development opportunities, forest use transition, and farmers’ income differentiation: The impacts of Giant panda reserves in China. Ecol. Econ. 2021, 180, 106869. [Google Scholar] [CrossRef]
- Qiao, Q.; Lei, S.; Gao, X.; Sun, Y.; Han, Y.; Sun, Z. Evolutionary game analysis of forest carbon note system in China. J. Clean. Prod. 2024, 435, 140450. [Google Scholar]
- Miller, D.C.; Mansourian, S.; Gabay, M.; Hajjar, R.; Jagger, P.; Kamoto, J.F.M.; Newton, P.; Oldekop, J.A.; Razafindratsima, O.H.; Shyamsundar, P.; et al. Forests, trees and poverty alleviation: Policy implications of current knowledge. For. Policy Econ. 2021, 131, 102566. [Google Scholar]
- Shi, B.; Li, N.; Gao, Q.; Li, G. Market incentives, carbon quota allocation and carbon emission reduction: Evidence from China’s carbon trading pilot policy. J. Environ. Manag. 2022, 319, 115650. [Google Scholar]
- Favero, A.; Daigneault, A.; Sohngen, B. Forests: Carbon sequestration, biomass energy, or both? Sci. Adv. 2020, 6, eaay6792. [Google Scholar]
Disclaimer/Publisher’s Note: The statements, opinions and data contained in all publications are solely those of the individual author(s) and contributor(s) and not of MDPI and/or the editor(s). MDPI and/or the editor(s) disclaim responsibility for any injury to people or property resulting from any ideas, methods, instructions or products referred to in the content. |
© 2025 by the authors. Licensee MDPI, Basel, Switzerland. This article is an open access article distributed under the terms and conditions of the Creative Commons Attribution (CC BY) license (https://creativecommons.org/licenses/by/4.0/).





