Optimizing Logistics in Forestry Supply Chains: A Vehicle Routing Problem Based on Carbon Emission Reduction
Abstract
1. Introduction
- (1)
- In the field of timber transportation, as full-truckload operations usually prevail and weekly transportation schedules are often pre-set, this leads to neglecting the potential for distance optimization under empty-loading conditions in timber transportation.
- (2)
- Most existing studies tend to use a uniform calculation method when calculating carbon emissions during timber transportation, without distinguishing between full- and empty-loading conditions.
- (3)
- Timber transportation has its uniqueness, such as the strict requirements of service time windows and the fixed nature of transportation routes. Many existing routing optimization studies fail to fully consider these characteristics, resulting in the proposed solutions being difficult to implement in practical applications.
- (1)
- This study focuses on the optimization of the distance under empty-loading conditions. By optimizing the distance under empty-loading conditions, not only can the transportation cost be significantly reduced, but also the carbon emissions can be effectively reduced, thus achieving both economic and environmental benefits.
- (2)
- In order to improve the accuracy and comprehensiveness of carbon emission calculations, this study adopts different formulas to calculate carbon emissions under full- and empty-loading conditions, respectively. This approach can reflect the carbon emissions in the transportation process more realistically.
- (3)
- This study proposes a forestry transportation planning model that not only considers the minimization of transportation costs, but also takes into account multiple objectives such as transportation efficiency, carbon emissions, and sustainable development.
- (4)
- We also developed a new hybrid algorithm that combines the advantages of genetic algorithm while incorporating the traditional greedy algorithm. This algorithm performs well when dealing with complex, large-scale timber transportation routing optimization problems, and is able to obtain the near-optimal solution in a short time.
2. Problem Description
3. Optimization Model
3.1. Problem Transformation
3.2. Modelling
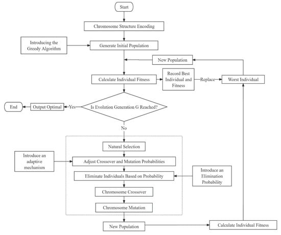
4. Solution Approach
4.1. Chromosome Structure
4.2. Adaptation Function
4.3. Initial Population Generation
4.4. Natural Selection
4.5. Adaptive Strategies
4.6. Elimination Strategies
4.7. Crossing over of Chromosomes
4.8. Mutations of Chromosomes
4.9. Termination Conditions
5. Numerical Experiment
5.1. Numerical Case Design and Optimization
5.2. Comparison of Results
6. Conclusions
- (1)
- The proposed model and algorithm are effective in optimizing transportation routes and reducing costs and carbon emissions. The numerical experiments show that, compared with the original transportation plan, the number of vehicles used is reduced by 29.55%, the total travel mileage is reduced by 17.26%, and carbon emissions, in the case of empty-loading, are reduced by about 38.71%.
- (2)
- The hybrid algorithm demonstrates excellent performance in solving the transportation route problem. It has a fast convergence speed and can find a better solution than other algorithms.
- (3)
- Considering carbon emissions and time window constraints in the model makes the solution more in line with the actual situation of forestry transportation. This helps to improve the environmental efficiency of the forestry supply chain and promote sustainable development.
- (4)
- The results of this study provide a scientific basis for enterprises to implement environmental protection strategies and optimize transportation management. By reducing empty-loading mileage and carbon emissions, enterprises can not only save costs but also enhance their environmental protection image.
- (1)
- In the model, it is assumed that all vehicles share the same performance and capacity. However, in practical scenarios, different vehicles might vary in terms of fuel efficiency, load capacity, and maintenance costs. Although this simplification has been made, it could potentially have a certain impact on the model’s applicability in more intricate logistics settings.
- (2)
- This study primarily focuses on optimizing road transportation and has not incorporated a comprehensive combined optimization analysis that includes other transportation modes such as rail and waterways. While it still provides valuable insights, this might pose a slight limitation when it comes to the broader application of the model in a multimodal transportation context. In conclusion, this study makes a significant contribution to the field of forestry supply chain management. The proposed model and algorithm can help enterprises to achieve a win–win situation of economic and environmental benefits, and promote the sustainable development of the forestry industry. Future research can further explore the application of other intelligent algorithms and optimization models in forestry logistics, and consider more factors such as multimodal transportation and uncertainty to improve the efficiency and sustainability of the forestry supply chain.
Author Contributions
Funding
Data Availability Statement
Conflicts of Interest
Abbreviations
| Sets and indices | Definitions | Unit |
| Indices of the nodes | - | |
| The set of all nodes, | - | |
| The set of service points assigned by the transportation tasks, | - | |
| The set of initial parking points of the vehicle, | - | |
| The set of all nodes after the transformation, | - | |
| The set of virtual points after the transformation, | - | |
| The set of initial parking points of the transformed vehicle, | - | |
| Transportation network for the original problem | - | |
| Transformed transportation network | - | |
| The set of edges, where | - | |
| Transformed set of edges, where | - | |
| Vehicle travelling speed | km/h | |
| Demand at demand point | the number of fully loaded vehicles | |
| Fuel consumption rate at which the vehicle reaches the speed | L/km | |
| Vehicle’s fuel consumption when travelling between timber supply point and timber mill | kg | |
| Service time between timber supply point and timber mill | h | |
| Transportation time between timber supply point and timber mill j Timber transportation time between mill | h | |
| Distance travelled from timber concentration point to timber mill | km | |
| Vehicle travel cost from timber concentration point to timber mill | ¥/km | |
| Time for vehicle to reach node | h | |
| Start-up cost of the vehicle | ¥ | |
| The maximum loading capacity of the vehicle | t | |
| The road condition constant | - | |
| The road condition constant | - | |
| The constant related to the length of the contingency | - | |
| The constant related to the length of the contingency | - | |
| The constant related to the road condition | - | |
| The constant related to the road condition | - | |
| The constant related to the road condition | - | |
| The constant related to the road condition | - | |
| The constant related to the loading capacity of the vehicle | t | |
| Carbon emission factor | kg/L | |
| Cost per unit of carbon emissions | ¥/kg | |
| Total hours worked by the drivers | h | |
| 0–1 variable. If the vehicle from the departure is travelling from node to node , ; otherwise, | - |
References
- Baghizadeh, K.; Zimon, D.; Jum’a, L. Modelling and optimization sustainable forest supply chain considering discount in transportation system and supplier selection under uncertainty. Forests 2021, 12, 964. [Google Scholar] [CrossRef]
- Baccini, A.; Walker, W.; Carvalho, L.; Farina, M.; Sulla-Menashe, D.; Houghton, R.A. Tropical forests are a net carbon source based on aboveground measurements of gain and loss. Science 2017, 358, 230–234. [Google Scholar] [CrossRef] [PubMed]
- IEA. CO2 Emissions From Fuel Combustion. 2021. Available online: https://www.iea.org/publications/freepublications (accessed on 29 September 2024).
- Ahmad, M.; Jida, Z.; Haq, I.U.; Tufail, M.; Saud, S. Linking green transportation and technology, and environmental taxes for transport carbon emissions. Transp. Res. Part D Transp. Environ. 2024, 136, 104450. [Google Scholar] [CrossRef]
- Fernández-Dacosta, C.; Shen, L.; Schakel, W.; Ramirez, A.; Kramer, G.J. Potential and challenges of low-carbon energy options: Comparative assessment of alternative fuels for the transport sector. Appl. Energy 2019, 236, 590–606. [Google Scholar] [CrossRef]
- Tucki, K.; Mruk, R.; Orynycz, O.; Wasiak, A.; Świć; A. Thermodynamic fundamentals for fuel production management. Sustainability 2019, 11, 4449. [Google Scholar] [CrossRef]
- Whittaker, C.L.; Mortimer, N.D.; Matthews, R.W.; Understanding the Carbon Footprint of Timber Transport in the United Kingdom. North Energy Associates Limited and Forest Research for the Confederation of Forest Industries (UK) Ltd. on Behalf of the Timber Transport Forum. 2010. Available online: https://timbertransportforum.org.uk/wp-content/uploads/2021/11/TTF-Publications-2010-Understanding-the-Carbon-Footprint-of-Timber-Transport-in-the-UK.pdf (accessed on 9 December 2024).
- de Almeida Sfeir, T.; Junior, J.E.P.; Ruiz, A.; LeBel, L. Integrating natural wood drying and seasonal trucks’ workload restrictions into forestry transport planning. Omega 2021, 98, 102135. [Google Scholar] [CrossRef]
- Carlsson, D.; Rönnqvist, M. Supply chain management in forestry—Case studies at Södra Cell AB. Eur. J. Oper. Res. 2005, 163, 589–616. [Google Scholar] [CrossRef]
- Manzone, M.; Balsari, P. The energy consumption and economic costs of different vehicles used in transporting woodchips. Fuel 2015, 139, 511–515. [Google Scholar] [CrossRef]
- Gazran, S.; Boukherroub, T.; Rönnqvist, M.; Paquet, M. Optimising truck platooning transportation planning: An application to forestry products supply chains. Can. J. For. Res. 2023, 53, 519–532. [Google Scholar] [CrossRef]
- Basile, F.; Pilotti, L.; Ugolini, M.; Lozza, G.; Manzolini, G. Supply chain optimization and GHG emissions in biofuel production from forestry residues in Sweden. Renew. Energy 2022, 196, 405–421. [Google Scholar] [CrossRef]
- Kärhä, K.; Seuri, M.; Mac Donagh, P.; Acuna, M.; Kanzian, C.; Petković, V.; Robert, R.C.G.; Costa, L.H.S.; da Cruz, R.C.; Krumov, T.; et al. Overview of global long-distance road transportation of industrial roundwood. Croat. J. For. Eng. J. Theory Appl. For. Eng. 2024, 45, 217–236. [Google Scholar] [CrossRef]
- Palander, T.; Haavikko, H.; Kortelainen, E.; Kärhä, K. Comparison of energy efficiency indicators of road transport for modelling environmental sustainability in “green” circular industry. Sustainability 2020, 12, 2740. [Google Scholar] [CrossRef]
- El Hachemi, N.; Gendreau, M.; Rousseau, L.M. A heuristic to solve the synchronised log-truck scheduling problem. Comput. Oper. Res. 2013, 40, 666–673. [Google Scholar] [CrossRef]
- Fitzpatrick, J.; Ajwani, D.; Carroll, P. A scalable learning approach for the capacitated vehicle routing problem. Comput. Oper. Res. 2024, 171, 106787. [Google Scholar] [CrossRef]
- Frey, C.M.; Jungwirth, A.; Frey, M.; Kolisch, R. The vehicle routing problem with time windows and flexible delivery locations. Eur. J. Oper. Res. 2023, 308, 1142–1159. [Google Scholar] [CrossRef]
- Sze, J.F.; Salhi, S.; Wassan, N. An adaptive variable neighbourhood search approach for the dynamic vehicle routing problem. Comput. Oper. Res. 2024, 164, 106531. [Google Scholar] [CrossRef]
- Zhang, Y.; Li, H.; Wang, Z.; Wang, H. A Multi-Objective Learning Whale Optimization Algorithm for Open Vehicle Routing Problem with Two-Dimensional Loading Constraints. Mathematics 2024, 12, 731. [Google Scholar] [CrossRef]
- Wang, W.; Chen, H.; Li, G.; Leng, L.; Zhao, Y. Deep reinforcement learning-based vehicle route planning for multiple transportation centres. Control Decis. Mak. 2022, 37, 2101–2109. [Google Scholar]
- Chang, D.J.; Morlok, E.K. Vehicle speed profiles to minimise work and fuel consumption. J. Transp. Eng. 2005, 131, 173–182. [Google Scholar] [CrossRef]
- Erdoğan, S.; Miller-Hooks, E. A green vehicle routing problem. Transp. Res. Part E Logist. Transp. Rev. 2012, 48, 100–114. [Google Scholar] [CrossRef]
- Tayachi, D.; Boukadi, H. A variable neighbourhood search to reduce carbon dioxide emissions in the capacitated vehicle routing problem. In Proceedings of the 2019 6th International Conference on Control, Decision and Information Technologies (CoDIT), Paris, France, 2 September 2019; IEEE: Piscataway, NJ, USA, 2019; pp. 297–301. [Google Scholar]
- Sadati, M.E.H.; Çatay, B. A hybrid variable neighbourhood search approach for the multi-depot green vehicle routing problem. Transp. Res. Part E Logist. Transp. Rev. 2021, 149, 102293. [Google Scholar] [CrossRef]
- Jiang, G.; Ji, K.; Dong, J. Multi-vehicle dynamic vehicle route optimisation for green logistics transportation. Syst. Eng. Theory Pract. 2024, 44, 2362–2380. [Google Scholar]
- Abdullahi, H.; Reyes-Rubiano, L.; Ouelhadj, D.; Faulin, J.; Juan, A.A. Modelling and multi-criteria analysis of the sustainability dimensions for the green vehicle routing problem. Eur. J. Oper. Res. 2021, 292, 143–154. [Google Scholar] [CrossRef]
- Wei, J.; Xu, X.; Yang, B. Data-driven vehicle rental and routing optimisation: An application in online retailing. Comput. Ind. Eng. 2024, 197, 110588. [Google Scholar] [CrossRef]
- Katoch, S.; Chauhan, S.S.; Kumar, V. A review on genetic algorithm: Past, present, and future. Multimed. Tools Appl. 2021, 80, 8091–8126. [Google Scholar] [CrossRef]
- Hussain, A.; Muhammad, Y.S. Trade-off between exploration and exploitation with genetic algorithm using a novel selection operator. Complex Intell. Syst. 2020, 6, 1–14. [Google Scholar] [CrossRef]
- Victer Paul, P.; Ganeshkumar, C.; Dhavachelvan, P.; Baskaran, R. A novel ODV crossover operator-based genetic algorithms for travelling salesman problem. Soft Comput. 2020, 24, 12855–12885. [Google Scholar] [CrossRef]
- Scholz, J.; De Meyer, A.; Marques, A.S.; Pinho, T.M.; Boaventura-Cunha, J.; Van Orshoven, J.; Rosset, C.; Künzi, J.; Kaarle, J.; Nummila, K. Digital technologies for forest supply chain optimization: Existing solutions and future trends. Environ. Manag. 2018, 62, 1108–1133. [Google Scholar] [CrossRef]
- Xu, Z.; Elomri, A.; Pokharel, S.; Mutlu, F. A model for capacitated green vehicle routing problem with the time-varying vehicle speed and soft time windows. Comput. Ind. Eng. 2019, 137, 106011. [Google Scholar] [CrossRef]
- Franceschetti, A.; Demir, E.; Honhon, D.; Van Woensel, T.; Laporte, G.; Stobbe, M. A metaheuristic for the time-dependent pollution-routing problem. Eur. J. Oper. Res. 2017, 259, 972–991. [Google Scholar] [CrossRef]
- Qian, J.; Eglese, R. Fuel emissions optimization in vehicle routing problems with time-varying speeds. Eur. J. Oper. Res. 2016, 248, 840–848. [Google Scholar] [CrossRef]
- Çabuk, S.; Erol, R. Solving Dynamic Full-Truckload Vehicle Routing Problem Using an Agent-Based Approach. Mathematics 2024, 12, 2138. [Google Scholar] [CrossRef]
- Arnold, F.; Sörensen, K. What makes a VRP solution good? The generation of problem-specific knowledge for heuristics. Comput. Oper. Res. 2019, 106, 280–288. [Google Scholar] [CrossRef]








| Citation | Whether to Consider Carbon Reduction | Whether to Consider Empty-Loading | Carbon Reduction Considerations |
| Manzone M, Balsari P [10] | √ | × | Vehicle efficiency over different transport distances |
| Gazran S, Boukherroub T, Rönnqvist M, et al. [11] | √ | × | Truck scheduling optimization |
| Chang D J, Morlok E K [21] | √ | × | Travelling speed |
| Tayachi D, Boukadi H [23] | √ | × | Travelling speed |
| Jiang Guangtian, Ji Kyauyue, DONG Jiawei [25] | √ | × | User’s dynamic demand |
| F# | A | B | D | H | I | J | M | P | Q | R | T | V | X | Y | Z |
| 1 | 54 | 1000 | 1000 | 50 | 1000 | 49 | 1000 | 1000 | 49 | 67 | 1000 | 1000 | 1000 | 1000 | 1000 |
| 2 | 112 | 1000 | 28 | 1000 | 1000 | 1000 | 1000 | 1000 | 1000 | 1000 | 1000 | 1000 | 1000 | 1000 | 1000 |
| 3 | 29 | 79 | 1000 | 34 | 1000 | 22 | 50 | 108 | 48 | 1000 | 1000 | 1000 | 1000 | 1000 | 1000 |
| 4 | 24 | 56 | 1000 | 42 | 1000 | 22 | 43 | 1000 | 69 | 1000 | 1000 | 1000 | 1000 | 1000 | 1000 |
| 5 | 43 | 57 | 1000 | 48 | 1000 | 45 | 10 | 106 | 81 | 1000 | 1000 | 1000 | 1000 | 1000 | 1000 |
| 6 | 40 | 57 | 1000 | 41 | 1000 | 40 | 40 | 1000 | 1000 | 1000 | 1000 | 1000 | 1000 | 1000 | 1000 |
| 7 | 39 | 1000 | 1000 | 1000 | 1000 | 1000 | 1000 | 1000 | 67 | 1000 | 1000 | 58 | 109 | 59 | 82 |
| 8 | 40 | 79 | 1000 | 23 | 1000 | 32 | 40 | 95 | 51 | 1000 | 40 | 1000 | 1000 | 15 | 1000 |
| 9 | 43 | 83 | 1000 | 15 | 1000 | 37 | 44 | 88 | 42 | 1000 | 34 | 1000 | 1000 | 1000 | 1000 |
| 10 | 115 | 1000 | 1000 | 1000 | 20 | 1000 | 1000 | 78 | 47 | 1000 | 45 | 1000 | 1000 | 1000 | 33 |
| F# | A | B | D | H | I | J | M | P | Q | R | T | V | X | Y | Z |
| 1 | 1.08 | 20.00 | 20.00 | 1.00 | 20.00 | 0.98 | 20.00 | 20.00 | 0.98 | 1.34 | 20.00 | 20.00 | 20.00 | 20.00 | 20.00 |
| 2 | 2.24 | 20.00 | 0.56 | 20.00 | 20.00 | 20.00 | 20.00 | 20.00 | 20.00 | 20.00 | 20.00 | 20.00 | 20.00 | 20.00 | 20.00 |
| 3 | 0.58 | 1.58 | 20.00 | 0.68 | 20.00 | 0.44 | 1.00 | 2.16 | 0.96 | 20.00 | 20.00 | 20.00 | 20.00 | 20.00 | 20.00 |
| 4 | 0.48 | 1.12 | 20.00 | 0.84 | 20.00 | 0.44 | 0.86 | 20.00 | 1.38 | 20.00 | 20.00 | 20.00 | 20.00 | 20.00 | 20.00 |
| 5 | 0.86 | 1.14 | 20.00 | 0.96 | 20.00 | 0.90 | 0.20 | 2.12 | 1.62 | 20.00 | 20.00 | 20.00 | 20.00 | 20.00 | 20.00 |
| 6 | 0.80 | 1.14 | 20.00 | 0.82 | 20.00 | 0.80 | 0.80 | 20.00 | 20.00 | 20.00 | 20.00 | 20.00 | 20.00 | 20.00 | 20.00 |
| 7 | 0.78 | 20.00 | 20.00 | 20.00 | 20.00 | 20.00 | 20.00 | 20.00 | 1.34 | 20.00 | 20.00 | 1.16 | 2.18 | 1.18 | 1.64 |
| 8 | 0.80 | 1.58 | 20.00 | 0.46 | 20.00 | 0.64 | 0.80 | 1.90 | 1.02 | 20.00 | 0.80 | 20.00 | 20.00 | 0.30 | 20.00 |
| 9 | 0.86 | 1.66 | 20.00 | 0.30 | 20.00 | 0.74 | 0.88 | 1.76 | 0.84 | 20.00 | 0.68 | 20.00 | 20.00 | 20.00 | 20.00 |
| 10 | 2.30 | 20.00 | 20.00 | 20.00 | 0.40 | 20.00 | 20.00 | 1.56 | 0.94 | 20.00 | 0.90 | 20.00 | 20.00 | 20.00 | 0.66 |
Disclaimer/Publisher’s Note: The statements, opinions and data contained in all publications are solely those of the individual author(s) and contributor(s) and not of MDPI and/or the editor(s). MDPI and/or the editor(s) disclaim responsibility for any injury to people or property resulting from any ideas, methods, instructions or products referred to in the content. |
© 2025 by the authors. Licensee MDPI, Basel, Switzerland. This article is an open access article distributed under the terms and conditions of the Creative Commons Attribution (CC BY) license (https://creativecommons.org/licenses/by/4.0/).
Share and Cite
Sun, G.; Li, T. Optimizing Logistics in Forestry Supply Chains: A Vehicle Routing Problem Based on Carbon Emission Reduction. Forests 2025, 16, 62. https://doi.org/10.3390/f16010062
Sun G, Li T. Optimizing Logistics in Forestry Supply Chains: A Vehicle Routing Problem Based on Carbon Emission Reduction. Forests. 2025; 16(1):62. https://doi.org/10.3390/f16010062
Chicago/Turabian StyleSun, Guohua, and Tingting Li. 2025. "Optimizing Logistics in Forestry Supply Chains: A Vehicle Routing Problem Based on Carbon Emission Reduction" Forests 16, no. 1: 62. https://doi.org/10.3390/f16010062
APA StyleSun, G., & Li, T. (2025). Optimizing Logistics in Forestry Supply Chains: A Vehicle Routing Problem Based on Carbon Emission Reduction. Forests, 16(1), 62. https://doi.org/10.3390/f16010062
