Tolerance of Triploid Hybrids of White Poplar ‘Beilinxiongzhu 1’ to Genetic Transformation Screening Agents In Vitro
Abstract
1. Introduction
2. Materials and Methods
2.1. Test Materials
2.2. Test Method
2.2.1. Determination of Hyg, Kan, and PPT Sensitivities
2.2.2. Transcriptome Sequencing
2.2.3. WGCNA Analysis
2.2.4. qRT-PCR Validation
3. Results
3.1. Determination of the Screening Concentrations of the Three Antibiotics
3.2. Physiological Response of Poplar Leaves to Antibiotics
3.3. Transcriptome Analysis of the Antibiotic-Treated Leaves
3.3.1. Quality Control of the Transcriptome Data
3.3.2. Intra- and Inter-Group Differentially Expressed Genes
3.3.3. GO Functional Enrichment Analysis of the DEGs in Group Comparisons
3.3.4. KEGG Functional Enrichment Analysis of the DEGs in Group Comparisons
3.3.5. Analysis of the DEGS across the Treatment Groups
Inter-Group Specific DEGS Analysis
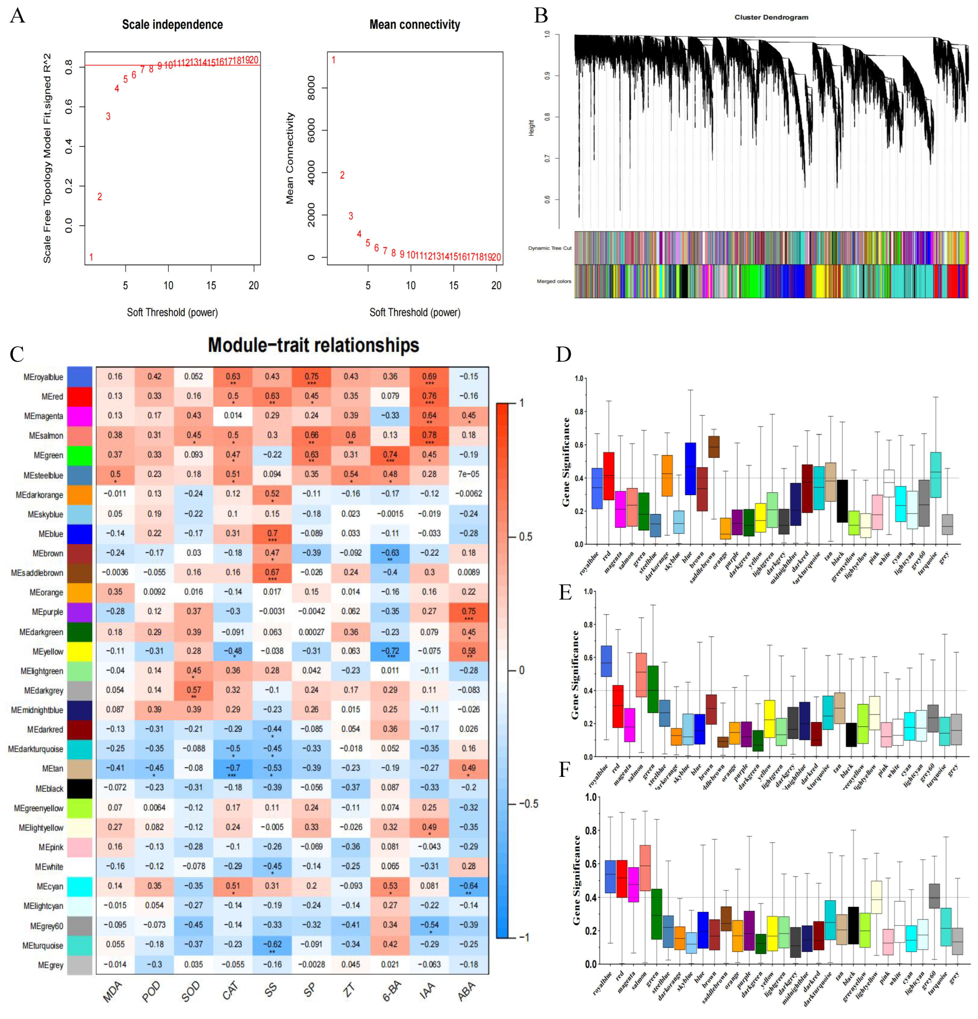
3.4. Gene Co-Expression Network Analysis
Analysis of Central Genes Related to Physiological Indexes
3.5. qRT-PCR Validation Results
4. Discussion
5. Conclusions
Supplementary Materials
Author Contributions
Funding
Data Availability Statement
Conflicts of Interest
Abbreviations
| Hyg | hygromycin |
| Kan | kanamycin |
| PPT | glyphosate |
| DEGs | differentially expressed genes |
| MS | Murashige and Skoog |
| 6BA | 6-benzylaminopurine |
| IBA | Indolebutyric acid |
| NAA | naphthalene acetic acid |
| IAA | Indole-3-Acetic Acid |
| ZT | Zeatin |
| SS | Soluble sugars |
| SP | soluble proteins |
| GO | gene ontology |
| KEGG | Kyoto Encyclopedia of Genes and Genomes |
| BP | biological process |
| CC | cellular component |
| MF | molecular function |
| qRT-PCR | real-time fluorescent quantitative PCR |
| WGCNA | weighted gene co-expression network analysis |
| GSH | glutathione |
References
- Wu, Y.; Wang, Y.; Shi, H.; Hu, H.; Yi, L.; Hou, J. Time-course transcriptome and WGCNA analysis revealed the drought response mechanism of two sunflower inbred lines. PLoS ONE 2022, 17, e0265447. [Google Scholar] [CrossRef] [PubMed]
- Movahedi, A.; Wei, H.; Kadkhodaei, S.; Sun, W.; Zhuge, Q.; Yang, L.; Xu, C. CRISPR-mediated genome editing in poplar issued by efficient transformation. Front. Plant Sci. 2023, 14, 1159615. [Google Scholar] [CrossRef]
- Li, Y.; Yuan, Y.; Hu, Z.; Liu, S.; Zhang, X. Genetic Transformation of Forest Trees and Its Research Advances in Stress Tolerance. Forests 2024, 15, 441. [Google Scholar] [CrossRef]
- Wang, P. Fast Propagation of Triploid Isolates and Hexaploid Induction in Poplar Hybrids. Master’s Thesis, Beijing Forestry University, Beijing, China, 2014; pp. 58–62. [Google Scholar]
- Sang, Y.; Kong, B.; Do, P.U.; Ma, L.; Du, J.; Li, L.; Chen, X.; Zhao, Y.; Zhou, Q.; Wu, J.; et al. Microsporogenesis in the triploid hybrid ‘Beilinxiongzhu 1#’and detection of primary trisomy in 2x × 3× Populus hybrids. BMC Plant Biol. 2023, 23, 177. [Google Scholar]
- Xu, N.; Kang, M.; Zobrist, J.D.; Wang, K.; Fei, S.Z. Genetic transformation of recalcitrant upland switchgrass using morphogenic genes. Front. Plant Sci. 2022, 12, 781565. [Google Scholar] [CrossRef]
- Sproles, A.E.; Berndt, A.; Fields, F.J.; Mayfield, S.P. Improved high-throughput screening technique to rapidly isolate Chlamydomonas transformants expressing recombinant proteins. Appl. Microbiol. Biotechnol. 2022, 106, 1677–1689. [Google Scholar] [CrossRef]
- Wang Ling. Establishment of Regeneration System of 725 Poplar and Research on Trans-Bt Gene. Master’s Thesis, Anhui Agricultural University, Hefei, China, 2013; pp. 89–91.
- Wang, D.; Zou, L.; Wang, Y.; Yang, M. Sensitivity of poplar to thiomycin. J. Jilin Agric. Univ. 2010, 32, 47–50. [Google Scholar]
- Wang, G.; Liu, X.; Li, S.; Sun, C.; Yang, J.; Yang, M.; Liu, M. Establishment of group culture regeneration system and thiamphenicol resistance test of Giant Poplar. North Hortic. 2015, 13, 98–102. [Google Scholar]
- Wen, S.S.; Ge, X.L.; Wang, R.; Wen, S.S.; Yang, H.F.; Bai, Y.E.; Guo, Y.H.; Zhang, J.; Lu, M.Z.; Zhao, S.T.; et al. An Efficient Agrobacterium-Mediated Transformation Method for Hybrid Poplar 84K (Populus alba × P. glandulosa) Using Calli as Explants. Int. J. Mol. Sci. 2022, 23, 2216. [Google Scholar] [CrossRef]
- Aggarwal, G.; Srivastava, D.K.; Saxena, A.R. Optimization of Agrobacterium Mediated Genetic Transformation in Himalayan poplar (Populus ciliata wall.). Int. J. Food Nutr. Sci. 2022, 11, 2574–2597. [Google Scholar]
- Han, X. Establishment of an Efficient Genetic Transformation System for Populus tremula and Acquisition of FOX-Resistant Plants of Populus tremula in Mongolia. Ph.D. Thesis, Northeast Forestry University, Harbin, China, 2014; pp. 247–252. [Google Scholar]
- Pavlichenko, V.; Protopopova, M. Kanamycin application features for the selective screening of genetically modified Populus × berolinensis. Earth Environ. Sci. 2021, 839, 042020. [Google Scholar] [CrossRef]
- Li, S.; Wang, Y.; Yu, S.; Zheng, Z. Genetic transformation of castor with the glufosinate-resistant gene bar. Mol. Plant Breed. 2023, 21, 1899–1905. [Google Scholar]
- Zhang, X.; Wang, P.; Song, H.; Rong, X. Effects of kanamycin and glufosinate on the induction of adventitious shoots in soybean embryo tips of different genotypes. Soybean Sci. 2013, 32, 136–138. [Google Scholar]
- Wang, S.; Chen, Q.; Wang, W.; Lu, M. Salt tolerance conferred by over-expression of OsNHX1 gene in Poplar 84K. Chin. Sci. Bull. 2005, 50, 225–229. [Google Scholar] [CrossRef]
- Yan, Y.; Zhu, X.; Yu, Y.; Li, C.; Zhang, Z.; Wang, F. Nanotechnology strategies for plant genetic engineering. Adv. Mater. 2022, 34, 2106945. [Google Scholar] [CrossRef] [PubMed]
- Jiao, Z. Genetic Transformation of Lily Mediated by Agrobacterium tumefaciens. Master’s Thesis, Huazhong Agricultural University, Wuhan, China, 2011; pp. 226–229. [Google Scholar]
- Du, C.; Chai, L.; Liu, C.; Si, Y.; Fan, H. Improved Agrobacterium tumefaciens-mediated transformation using antibiotics and acetosyringone selection in cucumber. Plant Biotechnol. Rep. 2022, 16, 17–27. [Google Scholar] [CrossRef]
- Raza, A.; Salehi, H.; Rahman, M.A.; Zahid, Z.; Madadkar Haghjou, M.; Najafi-Kakavand, S.; Charagh, S.; Osman, H.S.; Albaqami, M.; Zhuang, Y.; et al. Plant hormones and neurotransmitter interactions mediate antioxidant defenses under induced oxidative stress in plants. Front. Plant Sci. 2022, 13, 961872. [Google Scholar] [CrossRef]
- Zhang, L.; Wang, Z.; An, J.; Li, R. Ecotoxicological effects of triclosan residues in the aquatic environment on the cyanobacterium Verticillium verticillioides. J. Ecol. 2019, 38, 3754–3761. [Google Scholar]
- Waadt, R.; Seller, C.A.; Hsu, P.K.; Takahashi, Y.; Munemasa, S.; Schroeder, J.I. Plant hormone regulation of abiotic stress responses. Nat. Rev. Mol. Cell Biol. 2022, 23, 680–694. [Google Scholar] [CrossRef]
- Jin, M.K.; Yang, Y.T.; Zhao, C.X.; Huang, X.R.; Chen, H.M.; Zhao, W.L.; Yang, X.R.; Zhu, Y.G.; Liu, H.J. ROS as a key player in quinolone antibiotic stress on Arabidopsis thaliana: From the perspective of photosystem function, oxidative stress and phyllosphere microbiome. Sci. Total Environ. 2022, 848, 157821. [Google Scholar] [CrossRef]
- Wang, R.; Li, J.; Liang, Y. Role of ROS signaling in the plant defense against vascular pathogens. Curr. Opin. Plant Biol. 2024, 81, 102617. [Google Scholar] [CrossRef] [PubMed]
- Ali, S.; Tyagi, A.; Bae, H. ROS interplay between plant growth and stress biology: Challenges and future perspectives. Plant Physiol. Biochem. 2023, 203, 108032. [Google Scholar] [CrossRef] [PubMed]
- Luciński, R.; Adamiec, M. The role of plant proteases in the response of plants to abiotic stress factors. Front. Plant Physiol. 2023, 1, 1330216. [Google Scholar] [CrossRef]
- Oung, H.-M.; Lin, K.-C.; Wu, T.-M.; Chandrika, N.N.P.; Hong, C.-Y. Hygromycin B-induced cell death is partly mediated by reactive oxygen species in rice (Oryza sativa L.). Plant Mol. Biol. 2015, 89, 577–588. [Google Scholar] [CrossRef]
- Kang, H.; Fan, T.; Wu, J.; Zhu, Y.; Shen, W.H. Histone modification and chromatin remodeling in plant response to pathogens. Front. Plant Sci. 2022, 13, 986940. [Google Scholar] [CrossRef]
- Xu, Y.; Miao, Y.; Cai, B.; Yi, Q.; Tian, X.; Wang, Q.; Ma, D.; Luo, Q.; Tan, F.; Hu, Y. A histone deacetylase inhibitor enhances rice immunity by derepressing the expression of defense-related genes. Front. Plant Sci. 2022, 13, 1041095. [Google Scholar] [CrossRef]
- Damaris, R.N.; Yang, P. Protein phosphorylation response to abiotic stress in plants. In Plant Phosphoproteomics: Methods and Protocols; Humana: New York, NY, USA, 2021; pp. 17–43. [Google Scholar]
- Chen, X.; Ding, Y.; Yang, Y.; Song, C.; Wang, B.; Yang, S.; Guo, Y.; Gong, Z. Protein kinases in plant responses to drought, salt, and cold stress. J. Integr. Plant Biol. 2021, 63, 53–78. [Google Scholar] [CrossRef]
- Kou, X.; Zhao, Z.; Xu, X.; Li, C.; Wu, J.; Zhang, S. Identification and expression analysis of ATP-binding cassette (ABC) transporters revealed its role in regulating stress response in pear (Pyrus bretchneideri). BMC Genom. 2024, 25, 169. [Google Scholar] [CrossRef]
- Guo, Z.; Yuan, X.; Li, L.; Zeng, M.; Yang, J.; Tang, H.; Duan, C. Genome-wide analysis of the ATP-binding cassette (ABC) transporter family in Zea mays L. and its response to heavy metal stresses. Int. J. Mol. Sci. 2022, 23, 2109. [Google Scholar] [CrossRef] [PubMed]
- Yang, W.; Liu, X.; Yu, S.; Liu, J.; Jiang, L.; Lu, X.; Liu, Y.; Zhang, J.; Li, X.; Zhang, S. The maize ATP-binding cassette (ABC) transporter ZmMRPA6 confers cold and salt stress tolerance in plants. Plant Cell Rep. 2024, 43, 13. [Google Scholar] [CrossRef]
- Deltalab, B.; Kaviani, B.; Kulus, D.; Sajjadi, S.A. Optimization of shoot multiplication and root induction in Saintpaulia ionantha H. Wendl. using thiamine (vitamin B1) and IBA: A promising approach for economically important African violet propagation. Plant Cell Tissue Organ Cult. (PCTOC) 2024, 156, 74. [Google Scholar] [CrossRef]
- Sadak, M.S. Physiological role of Arbuscular Mycorrhizae and vitamin B1 on productivity and physio-biochemical traits of white lupine (Lupinus termis L.) under salt stress. Gesunde Pflanz. 2023, 75, 1885–1896. [Google Scholar] [CrossRef]
- Dorion, S.; Ouellet, J.C.; Rivoal, J. Glutathione metabolism in plants under stress: Beyond reactive oxygen species detoxification. Metabolites 2021, 11, 641. [Google Scholar] [CrossRef] [PubMed]
- Gasperl, A.; Zellnig, G.; Kocsy, G.; Müller, M. Organelle-specific localization of glutathione in plants grown under different light intensities and spectra. Histochem. Cell Biol. 2022, 158, 213–227. [Google Scholar] [CrossRef]
- Zhai, J.; Qi, Q.; Wang, M.; Yan, J.; Li, K.; Xu, H. Overexpression of tomato thioredoxin h (SlTrxh) enhances excess nitrate stress tolerance in transgenic tobacco interacting with SlPrx protein. Plant Sci. 2022, 315, 111137. [Google Scholar] [CrossRef] [PubMed]
- Singroha, G.; Kumar, S.; Gupta, O.P.; Singh, G.P.; Sharma, P. Uncovering the epigenetic marks involved in mediating salt stress tolerance in plants. Front. Genet. 2022, 13, 811732. [Google Scholar] [CrossRef] [PubMed]
- Yung, W.S.; Wang, Q.; Huang, M.; Wong, F.L.; Liu, A.; Ng, M.S.; Li, K.P.; Sze, C.C.; Li, M.W.; Lam, H.M. Priming-induced alterations in histone modifications modulate transcriptional responses in soybean under salt stress. Plant J. 2022, 109, 1575–1590. [Google Scholar] [CrossRef]
- Chen, J.; Jiang, H.; Hsieh, E.; Chen, H.; Chien, C.; Hsieh, H.; Lin, T. Drought and salt stress tolerance of an Arabidopsis glutathione S-transferase U17 knockout mutant are attributed to the combined effect of glutathione and abscisic acid. Plant Physiol. 2012, 158, 340–351. [Google Scholar] [CrossRef]
- Wang, K.; Guo, Z.; Yin, Y.; Chen, Z.; Song, X.; Zhao, A. Cloning and expression characterisation of the maize ZmGST gene. North China J. Agric. 2023, 38, 20–27. [Google Scholar]
- Moons, A. Osgstu3 and osgtu4, encoding tau class glutathione S-transferases, are heavy metal-and hypoxic stress-induced and differentially salt stress-responsive in rice roots. FEBS Lett. 2013, 553, 427–432. [Google Scholar] [CrossRef]
- Yang, G.; Wang, Y.; Xia, D.; Gao, C.; Wang, C.; Yang, C. Overexpression of a GST gene (ThGSTZ1) from Tamarix hispida improves drought and salinity tolerance by enhancing the ability to scavenge reactive oxygen species. Plant Cell Tissue Organ Cult. 2014, 117, 99–112. [Google Scholar] [CrossRef]
- Tian, M. Cloning and Preliminary Analysis of the Function of CpGLIP1, a GDSL Lipase Gene from Prunus serrata. Master’s Thesis, Southwest University, Chongqing, China, 2020; pp. 22–27. [Google Scholar]
- Han, Y.; Ming, F. Selection and adaptation: Molecular evolution and functional convergence of chalcone synthase gene family members in orchids. Chin. J. Agric. Sci. Technol. 2012, 14, 73–80. [Google Scholar]
- Xu, M.; Lin, S.; Ni, D.; Yi, H.; Liu, J.; Yang, Z.; Zheng, J. Cloning and functional characterisation of Garcinia Cambogia chalcone synthase gene AgCHS1. Chin. Agric. Sci. 2020, 53, 5091–5103. [Google Scholar]










Disclaimer/Publisher’s Note: The statements, opinions and data contained in all publications are solely those of the individual author(s) and contributor(s) and not of MDPI and/or the editor(s). MDPI and/or the editor(s) disclaim responsibility for any injury to people or property resulting from any ideas, methods, instructions or products referred to in the content. |
© 2024 by the authors. Licensee MDPI, Basel, Switzerland. This article is an open access article distributed under the terms and conditions of the Creative Commons Attribution (CC BY) license (https://creativecommons.org/licenses/by/4.0/).
Share and Cite
Liu, L.; Zhang, J.; Song, Y.; Xu, Y.; Wang, S.; Yang, G.; Yang, M. Tolerance of Triploid Hybrids of White Poplar ‘Beilinxiongzhu 1’ to Genetic Transformation Screening Agents In Vitro. Forests 2024, 15, 1580. https://doi.org/10.3390/f15091580
Liu L, Zhang J, Song Y, Xu Y, Wang S, Yang G, Yang M. Tolerance of Triploid Hybrids of White Poplar ‘Beilinxiongzhu 1’ to Genetic Transformation Screening Agents In Vitro. Forests. 2024; 15(9):1580. https://doi.org/10.3390/f15091580
Chicago/Turabian StyleLiu, Lingyun, Jun Zhang, Yuying Song, Ying Xu, Shijie Wang, Gaixia Yang, and Minsheng Yang. 2024. "Tolerance of Triploid Hybrids of White Poplar ‘Beilinxiongzhu 1’ to Genetic Transformation Screening Agents In Vitro" Forests 15, no. 9: 1580. https://doi.org/10.3390/f15091580
APA StyleLiu, L., Zhang, J., Song, Y., Xu, Y., Wang, S., Yang, G., & Yang, M. (2024). Tolerance of Triploid Hybrids of White Poplar ‘Beilinxiongzhu 1’ to Genetic Transformation Screening Agents In Vitro. Forests, 15(9), 1580. https://doi.org/10.3390/f15091580
