Spatial Distribution Patterns and Influencing Factors of Dominant Species in Plain Valley Forests of the Irtysh River Basin
Abstract
1. Introduction
2. Materials and Methods
2.1. Study Sites
2.2. Data Collection
2.3. Identification of Dominant Species and Diameter Class Structure
2.4. Analysis of Spatial Distribution Patterns and Population Aggregation Intensity
2.5. Analysis of Biological Factors in Population Distribution Patterns
2.6. Analysis of Abiotic Factors in Population Distribution Patterns
2.7. Data Processing and Analysis
3. Results
3.1. Species Composition and Regeneration of Trees in the Plain Valley Forest
3.2. Spatial Distribution Pattern of Dominant Species in Plain Valley Forests
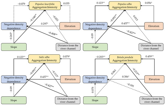
3.3. Factors Influencing the Spatial Distribution Pattern of Dominant Species in Plain Valley Forests
4. Discussion
4.1. Dominant Species in the Plain Valley Forests of the Irtysh River Basin and Population Regeneration Implications
4.2. Clustered Spatial Distribution Pattern of Dominant Species in the Plain Valley Forest
4.3. Influence of Negative Density Dependence, Elevation, Slope, and Distance from the River Channel on the Aggregation Intensity of Each Dominant Species
5. Conclusions
Author Contributions
Funding
Data Availability Statement
Conflicts of Interest
References
- Allen, J.A.; Keeland, B.D.; Stanturf, J.A.; Clewell, A.F.; Kennedy, H.E., Jr. A Guide to Bottomland Hardwood Restoration; U.S. Geological Survey, Biological Resources Division Information and Technology Report USGS/BRD/ITR–2000-0011 and General Technical Report SRS–40; U.S. Department of Agriculture, Forest Service, Southern Research Station: Asheville, NC, USA, 2001; 132p, revised 2004. [CrossRef]
- Schoenholtz, S.H.; James, J.P.; Kaminski, R.M.; Leopold, B.D.; Ezell, A.W. Afforestation of bottomland hardwoods in the Lower Mississippi Alluvial Valley: Status and trends. Wetlands 2001, 21, 602–613. [Google Scholar] [CrossRef]
- Brinson, M.M.; Malvárez, A.I. Temperate freshwater wetlands: Types, status, and threats. Environ. Conserv. 2002, 29, 115–133. [Google Scholar] [CrossRef]
- Schnitzler, A.; Hale, B.W.; Alsum, E. Biodiversity of floodplain forests in Europe and eastern North America: A comparative study of the Rhine and Mississippi Valleys. Biodivers. Conserv. 2005, 14, 97–117. [Google Scholar] [CrossRef]
- Shankman, D.; Lafon, C.W.; Keim, B.D. Western range boundaries of floodplain trees in the southeastern United States. Geogr. Rev. 2012, 102, 35–52. [Google Scholar] [CrossRef]
- Deshpande, A.G.; Boutton, T.W.; Hyodo, A.; Lafon, C.W.; Moore, G.W. Bottomland hardwood forest growth and stress response to hydroclimatic variation: Evidence from dendrochronology and tree ring Δ 13C values. Biogeosciences 2020, 17, 5639–5653. [Google Scholar] [CrossRef]
- Matzek, V.; Stella, J.; Ropion, P. Development of a carbon calculator tool for riparian forest restoration. Appl. Veg. Sci. 2018, 21, 584–594. [Google Scholar] [CrossRef]
- Wittmann, F.; Householder, J.E.; Piedade, M.T.F.; Schöngart, J.; Demarchi, L.O.; Quaresma, A.C.; Junk, W.J. A review of the ecological and biogeographic differences of Amazonian floodplain forests. Water 2022, 14, 3360. [Google Scholar] [CrossRef]
- Havrdová, A.; Douda, J.; Doudová, J. Threats, biodiversity drivers and restoration in temperate floodplain forests related to spatial scales. Sci. Total Environ. 2023, 854, 158743. [Google Scholar] [CrossRef] [PubMed]
- Ellison, D.; Morris, C.E.; Locatelli, B.; Sheil, D.; Cohen, J.; Murdiyarso, D.; Gutierrez, V.; Noordwijk, M.; Creed, I.F.; Pokorny, J.; et al. Trees, forests and water: Cool insights for a hot world. Glob. Environ. Change 2017, 43, 51–61. [Google Scholar] [CrossRef]
- Madeira, D.M.; Matzner, R.D.S.; Filipe Pereira de Lima e Silva, V.; Barcelos, G.; de Souza, C.R.; Rodrigues Santos, L.; Araújo, F.D.C.; Manoel dos Santos, R. Flooding drives tropical dry forest tree community assembly in Southeast Brazil. Nord. J. Bot. 2024, 2024, e03913. [Google Scholar] [CrossRef]
- Herrera-Bevan, E.J.; Ibáñez, I. Detrimental impacts of flooding conditions on native tree recruitment but not on invasive plants. For. Ecol. Manag. 2024, 561, 121886. [Google Scholar] [CrossRef]
- Streeter, J.R.; Bhattacharjee, J.; Kandel, B. Aboveground carbon stock in a bottomland hardwood forest in the Southeastern United States. Forests 2023, 14, 974. [Google Scholar] [CrossRef]
- Tauqeer, H.M.; Turan, V.; Farhad, M.; Iqbal, M. Sustainable agriculture and plant production by virtue of biochar in the Era of climate change. In Managing Plant Production under Changing Environment; Hasanuzzaman, M., Ahammed, G.J., Nahar, K., Eds.; Springer: Singapore, 2022; pp. 21–42. [Google Scholar]
- Li, Y.; Wei, L.; Ye, S. Proportion and distribution of structural frameworks in natural forests. Glob. Ecol. Conserv. 2023, 48, e02720. [Google Scholar] [CrossRef]
- Liu, M.X. Spatial distribution and spatial association of Potentilla fruticosa populations on different slope aspects in subalpine meadow. J. Appl. Ecol. 2017, 28, 1817–1823. [Google Scholar]
- Javadinejad, S.; Eslamian, S.; Ostad-Ali-Askari, K. The analysis of the most important climatic parameters affecting performance of crop variability in a changing climate. Int. J. Hydrol. Sci. Technol. 2021, 11, 1–25. [Google Scholar] [CrossRef]
- Condit, R.; Ashton, P.S.; Baker, P.; Bunyavejchewin, S.; Gunatilleke, S.; Gunatilleke, N.; Hubbell, S.P.; Foster, R.B.; Itoh, A.; LaFrankie, J.V.; et al. Spatial patterns in the distribution of tropical tree species. Science 2000, 288, 1414–1418. [Google Scholar] [CrossRef] [PubMed]
- Boyden, S.; Binkley, D.; Shepperd, W. Spatial and temporal patterns in structure, regeneration, and mortality of an old-growth ponderosa pine forest in the Colorado Front Range. For. Ecol. Manag. 2005, 219, 43–55. [Google Scholar] [CrossRef]
- An, S.; Cheng, X.; Sun, S.; Wang, Y.; Li, J. Composition change and vegetation degradation of riparian forests in the Altai Plain, NW China. Plant Ecol. 2003, 164, 75–84. [Google Scholar] [CrossRef]
- Xue, Z.F.; Liu, T.; Wang, L.S.; Song, J.H.; Chen, H.Y.; Xu, L.; Yuan, Y. Community structure and characteristics of plain valley forests in main tributaries of Ertix River Basin, China. Chin. J. Plant Ecol. 2024, 48, 390–402. [Google Scholar]
- Deng, M.J.; Huang, Q.; Zhang, Y.; Zhang, L.P. Study on ecological scheduling of multi-scale coupling of reservoir group. J. Hydraul. Eng. 2017, 48, 1387–1398. [Google Scholar]
- Zheng, S.X.; Zhang, J.G.; He, C.Y.; Bao, E.J.; Duan, A.G.; Zeng, Y.F.; Liu, A.M. Genetic diversity of section leuce in Populus along the Erqis River. For. Res. 2015, 28, 222–229. [Google Scholar]
- Yin, J.Y.; Zhang, J.G.; He, C.Y.; Bao, E.J.; Duan, A.G.; Zeng, Y.F.; Wang, J. Phylogenetic relationship analysis of Populus along Erqis River. For. Res. 2016, 29, 17–24. [Google Scholar]
- Bai, T.; Xu, J.; Deng, M.J.; Mu, P.F.; Li, Y.B.; Zhao, X. Study on infiltrating irrigation for river valley grassland in arid regions considering ecological protection and restoration. J. Hydraul. Eng. 2021, 52, 989–1000. [Google Scholar]
- Liu, H.; Shu, C.; Zhou, T.T.; Liu, P. Trade-off and Synergy Relationships of Ecosystem Services and Driving Force Analysis based on Land Cover Change in Altay Prefecture. J. Resour. Ecol. 2021, 12, 777–790. [Google Scholar]
- Luo, W.Y.; Sun, H.; Zhong, F.L.; Rong, M.Q.; Wang, F.B.; Zhou, Y.; Dai, L.Z. Effects of land use change on spatio-temporal evolution ecosystem service value profit and loss in Irtysh River Basin. Bull. Soil Water Conserv. 2022, 42, 301–311. [Google Scholar]
- Liu, Z.Q.; Liu, Y.P.; Feng, L.M.; He, D.; Kong, D.Z. Differences in community characteristics, species diversity, and their coupling associations among Betula pendula forests in Irtysh river watershed. Acta Bot. Boreali-Occident. Sin. 2020, 40, 0532–0542. [Google Scholar]
- Zhou, Y.H.; Zhang, Y.; Kong, Z.C.; Yang, Z.J.; Yan, Q.Y. Vegetation changes and human activities in the Betula wetland of Habahe in Xinjiang, China since 3600 cal a BP. Acta Ecol. Sin. 2023, 43, 1156–1164. [Google Scholar]
- Greig-Smith, P. Pattern in vegetation. J. Ecol. 1979, 67, 755–779. [Google Scholar] [CrossRef]
- Chen, P.; Xia, J.B.; Ma, H.S.; Gao, F.L.; Dong, M.M.; Xing, X.S.; Li, C.R. Analysis of spatial distribution pattern and its influencing factors of the Tamarix chinensis population on the beach of the muddy coastal zone of Bohai Bay. Ecol. Indic. 2022, 140, 109016. [Google Scholar] [CrossRef]
- Bagchi, R.; Henrys, P.A.; Brown, P.E.; Burslem, D.F.P.; Diggle, P.J.; Gunatilleke, C.S.; Gunatilleke, I.U.N.; Kassim, A.R.; Law, R.; Noor, S.; et al. Spatial patterns reveal negative density dependence and habitat associations in tropical trees. Ecology 2011, 92, 1723–1729. [Google Scholar] [CrossRef]
- Lu, M.Z.; Du, H.; Song, T.Q.; Peng, W.X.; Su, L.; Zhang, H.; Zeng, Z.X.; Wang, K.L.; Zeng, F.P. Effects of density dependence in an evergreen-deciduous broadleaf karst forest in southwest China. For. Ecol. Manag. 2021, 490, 119142. [Google Scholar] [CrossRef]
- Johnson, D.J.; Beaulieu, W.T.; Bever, J.D.; Clay, K. Conspecific negative density dependence and forest diversity. Science 2012, 336, 904–907. [Google Scholar] [CrossRef] [PubMed]
- Guyon, L.J.; Battaglia, L.L. Ecological characteristics of floodplain forest reference sites in the Upper Mississippi River System. For. Ecol. Manag. 2018, 427, 208–216. [Google Scholar] [CrossRef]
- O’Neal, B.K.; Nelson, A.; O’Neal, C.J. Quantifying the vegetative community of a bottomland-floodplain forest within Colorado Bend State Park along the Colorado River. Phytologia 2022, 104, 49–65. [Google Scholar]
- Slezák, M.; Jarolímek, I.; Kochjarová, J.; Hrivnák, R. Floodplain forest vegetation in the northern part of the Western Carpathians. Biologia 2020, 75, 1789–1799. [Google Scholar] [CrossRef]
- Frost, I.; Rydin, H. Spatial pattern and size distribution of the animal-dispersed tree Quercus robur in two spruce-dominated forests. Ecoscience 2000, 7, 38–44. [Google Scholar] [CrossRef]
- Li, L.; Huang, Z.L.; Ye, W.H.; Cao, H.L.; Wei, S.G.; Wang, Z.G.; Lian, J.Y.; Sun, I.F.; Ma, K.P.; He, F.L. Spatial distributions of tree species in a subtropical forest of China. Oikos 2009, 118, 495–502. [Google Scholar] [CrossRef]
- Hülsmann, L.; Chisholm, R.A.; Comita, L.; Visser, M.D.; de Souza Leite, M.; Aguilar, S.; Anderson-Teixeira, K.J.; Bourg, N.A.; Brockelman, W.Y.; Bunyavejchewin, S.; et al. Latitudinal patterns in stabilizing density dependence of forest communities. Nature 2024, 627, 564–571. [Google Scholar] [CrossRef] [PubMed]
- Hu, E.C.; Wang, X.J.; Zhang, W.J.; Hai, L.; Zhang, L.; Zhang, S.L.; Xu, P.Y. Age structure and point pattern of Butula platyphylla in Wulashan Natural Reserve of Inner Mongolia. Acta Ecol. Sin. 2013, 33, 2867–2876. [Google Scholar]
- Jucker, T.; Bongalov, B.; Burslem, D.F.; Nilus, R.; Dalponte, M.; Lewis, S.L.; Phillips, O.L.; Qie, L.; Coomes, D.A. Topography shapes the structure, composition and function of tropical forest landscapes. Ecol. Lett. 2018, 21, 989–1000. [Google Scholar] [CrossRef]
- Zhang, Q.Y.; Wang, Z.; Yao, Y.F.; Kong, W.B.; Zhao, Z.N.; Shao, M.G.; Wei, X.R. Effects of slope morphology and position on soil nutrients after deforestation in the hilly loess region of China. Agriculture. Ecosyst. Environ. 2021, 321, 107615. [Google Scholar] [CrossRef]
- Zhang, Q.P.; Fang, R.Y.; Deng, C.Y.; Zhao, H.J.; Shen, M.H.; Wang, Q. Slope aspect effects on plant community characteristics and soil properties of alpine meadows on Eastern Qinghai-Tibetan plateau. Ecol. Indic. 2022, 143, 109400. [Google Scholar] [CrossRef]
- Ding, J.Y.; Zhao, W.W.; Daryanto, S.; Wang, L.X.; Fan, H.; Feng, Q.; Wang, Y.P. The spatial distribution and temporal variation of desert riparian forests and their influencing factors in the downstream Heihe River basin, China. Hydrol. Earth Syst. Sci. 2017, 21, 2405–2419. [Google Scholar] [CrossRef]







| River Name | Type of Water Body | Total Length (km) | Drainage Area (km2) | Distance from Mountain Pass (km) |
|---|---|---|---|---|
| Irtysh River | Main stream | 633 | 57,000 | 256 |
| Crane River | Primary tributary | 265 | 6792 | 74 |
| Burqin River | Primary tributary | 269.6 | 9960 | 42 |
| Haba River | Primary tributary | 216.3 | 7224 | 40 |
| Berezek River | Primary tributary | 155 | 1600 | 54 |
| Species | Main Stream | Primary Tributary | |||
|---|---|---|---|---|---|
| Irtysh River | Crane River | Burqin River | Haba River | Berezek River | |
| Populus laurifolia | 31.67 | 19.42 | 57.29 | 22.64 | 7.45 |
| Betula pendula | / | / | 39.54 | 58.12 | 12.21 |
| Salix alba | 27.78 | 45.88 | 2.33 | 8.85 | 1.33 |
| Populus nigra | 4.87 | <1.00 | / | 3.91 | 1.00 |
| Populus jrtyschensis | 3.01 | 2.52 | <1.00 | 1.54 | <1.00 |
| Populus alba | 29.33 | 31.38 | / | 4.94 | 70.18 |
| Populus canescens | / | / | / | / | 7.49 |
| Populus euphratica | 3.33 | / | / | / | / |
| Elaeagnus angustifolia | / | <1.00 | / | / | / |
| Salix burqinensis | / | / | <1.00 | / | / |
Disclaimer/Publisher’s Note: The statements, opinions and data contained in all publications are solely those of the individual author(s) and contributor(s) and not of MDPI and/or the editor(s). MDPI and/or the editor(s) disclaim responsibility for any injury to people or property resulting from any ideas, methods, instructions or products referred to in the content. |
© 2024 by the authors. Licensee MDPI, Basel, Switzerland. This article is an open access article distributed under the terms and conditions of the Creative Commons Attribution (CC BY) license (https://creativecommons.org/licenses/by/4.0/).
Share and Cite
Song, J.; Xue, Z.; Yang, B.; Liu, T.; Yuan, Y.; Xu, L.; Zhang, Z. Spatial Distribution Patterns and Influencing Factors of Dominant Species in Plain Valley Forests of the Irtysh River Basin. Forests 2024, 15, 1237. https://doi.org/10.3390/f15071237
Song J, Xue Z, Yang B, Liu T, Yuan Y, Xu L, Zhang Z. Spatial Distribution Patterns and Influencing Factors of Dominant Species in Plain Valley Forests of the Irtysh River Basin. Forests. 2024; 15(7):1237. https://doi.org/10.3390/f15071237
Chicago/Turabian StyleSong, Jihu, Zhifang Xue, Bin Yang, Tong Liu, Ye Yuan, Ling Xu, and Zidong Zhang. 2024. "Spatial Distribution Patterns and Influencing Factors of Dominant Species in Plain Valley Forests of the Irtysh River Basin" Forests 15, no. 7: 1237. https://doi.org/10.3390/f15071237
APA StyleSong, J., Xue, Z., Yang, B., Liu, T., Yuan, Y., Xu, L., & Zhang, Z. (2024). Spatial Distribution Patterns and Influencing Factors of Dominant Species in Plain Valley Forests of the Irtysh River Basin. Forests, 15(7), 1237. https://doi.org/10.3390/f15071237
