A Putative Ormycovirus That Possibly Contributes to the Yellow Leaf Disease of Areca Palm
Abstract
1. Introduction
2. Materials and Methods
2.1. Transcriptome Sequencing Experiments
2.2. Molecular Characterization of APYLaOMV
2.3. Investigating the Relationship between APYLaOMV and YLD
3. Results
3.1. Detection of a Putative Ormycovirus in Areca Palm Samples Showing YLD
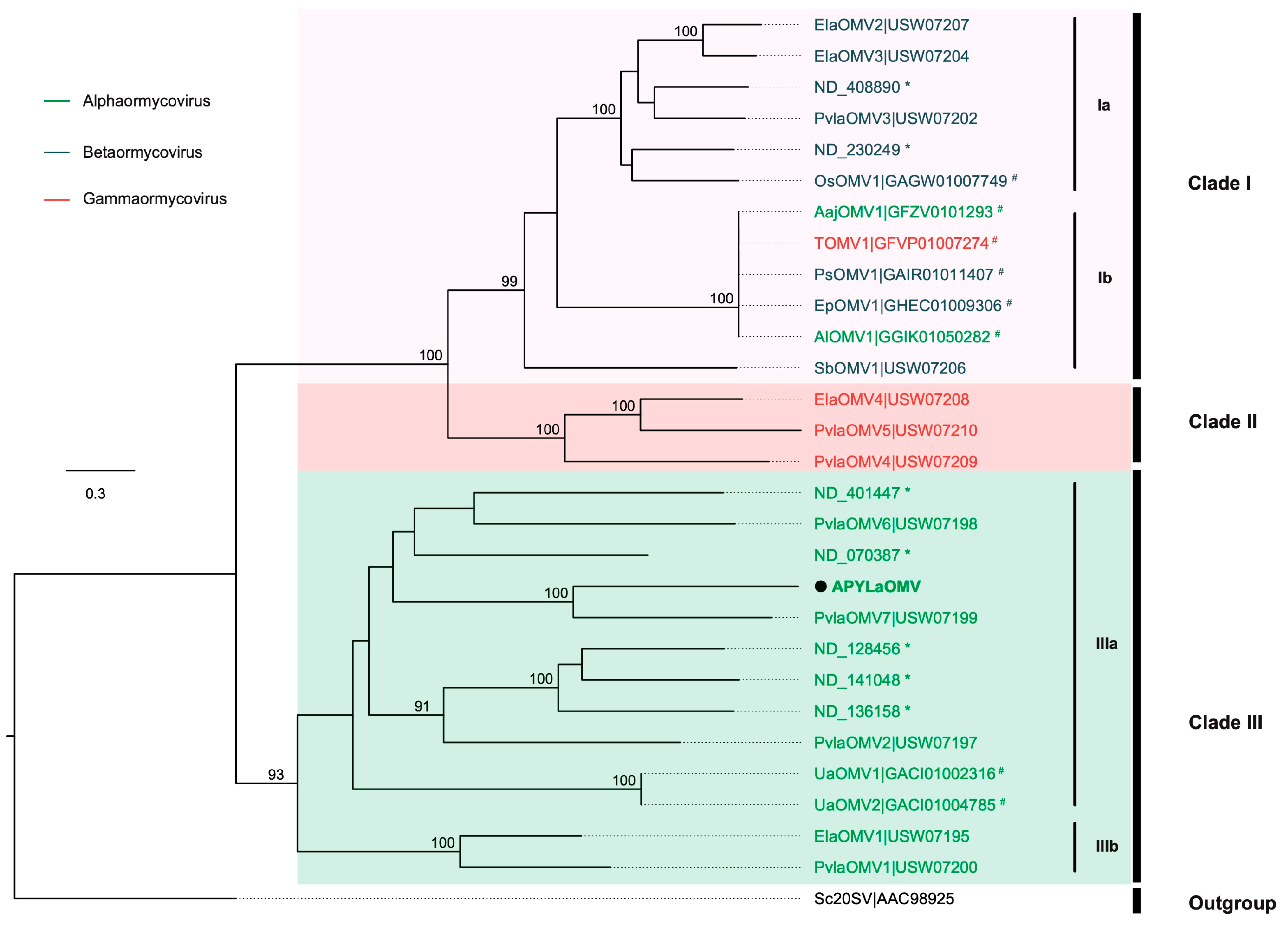
3.2. APYLaOMV as a Novel Member of the Genus Alphaormycovirus
3.3. Prevalence of APYLaOMV in Areca Palm Samples Showing YLD
4. Discussion
5. Conclusions
Supplementary Materials
Author Contributions
Funding
Data Availability Statement
Conflicts of Interest
References
- Khan, L.U.; Zhao, R.; Wang, H.; Huang, X. The recent advances of the causal agent of yellow leaf disease (YLD) on areca palm (Areca catechu L.). Trop. Plants 2023, 2, 7. [Google Scholar] [CrossRef]
- Tang, Q.; Meng, X.; Yu, S.; Lin, Z.; Niu, X.; Song, W.; Qin, W. Forty years of research on “Yellow leaf disease of areca palm” in China: New progress of the causal agent and the management. Chin. J. Trop. Crops 2022, 43, 1010–1022. [Google Scholar]
- Yu, H.; Feng, S.; Zheng, J. Research report on “yellow leaf disease” of areca palm in Hainan Island. Chin. J. Trop. Agric. 1986, 3, 45–49. [Google Scholar]
- Bhat, K.; GI, P.; Bavappa, K. Preliminary observations on the yellow leaf disease of arecanut palm. Arecanut J. 1957, 8, 61–62. [Google Scholar]
- Yu, H.; Qi, S.; Chang, Z.; Rong, Q. Complete genome sequence of a novel velarivirus infecting areca palm in China. Arch. Virol. 2015, 160, 2367–2370. [Google Scholar] [CrossRef]
- Nayar, R.; Seliskar, C.E. Mycoplasma like organisms associated with yellow leaf disease of Areca catechu L. Eur. J. For. Pathol. 1978, 8, 125–128. [Google Scholar] [CrossRef]
- Wang, H.; Zhao, R.; Zhang, H.; Cao, X.; Li, Z.; Zhang, Z.; Zhai, J.; Huang, X. Prevalence of yellow leaf disease (YLD) and its associated areca palm velarivirus 1 (APV1) in betel palm (Areca catechu) plantations in Hainan, China. Plant Dis. 2020, 104, 2556–2562. [Google Scholar] [CrossRef]
- Zhang, H.; Zhao, X.; Cao, X.; Khan, L.U.; Zhao, R.; Wang, H.; Huang, X. Transmission of areca palm velarivirus 1 by mealybugs causes yellow leaf disease in betel palm (Areca catechu). Phytopathology 2022, 112, 700–707. [Google Scholar] [CrossRef]
- Tan, H.; Zhao, R.; Wang, H.; Huang, X. Identification and molecular characterization of a novel member of the genus Totivirus from Areca catechu L. Arch. Virol. 2023, 168, 247. [Google Scholar] [CrossRef]
- Forgia, M.; Chiapello, M.; Daghino, S.; Pacifico, D.; Crucitti, D.; Oliva, D.; Ayllon, M.; Turina, M.; Turina, M. Three new clades of putative viral RNA-dependent RNA polymerases with rare or unique catalytic triads discovered in libraries of ORFans from powdery mildews and the yeast of oenological interest Starmerella bacillaris. Virus Evol. 2022, 8, veac038. [Google Scholar] [CrossRef]
- te Velthuis, A.J. Common and unique features of viral RNA-dependent polymerases. Cell. Mol. Life Sci. 2014, 71, 4403–4420. [Google Scholar] [CrossRef] [PubMed]
- Li, R.; Mock, R.; Huang, Q.; Abad, J.; Hartung, J.; Kinard, G. A reliable and inexpensive method of nucleic acid extraction for the PCR-based detection of diverse plant pathogens. J. Virol. Methods 2008, 154, 48–55. [Google Scholar] [CrossRef]
- Chen, S.; Zhou, Y.; Chen, Y.; Gu, J. fastp: An ultra-fast all-in-one FASTQ preprocessor. Bioinformatics 2018, 34, i884–i890. [Google Scholar] [CrossRef]
- Haas, B.J.; Papanicolaou, A.; Yassour, M.; Grabherr, M.; Blood, P.D.; Bowden, J.; Couger, M.B.; Eccles, D.; Li, B.; Lieber, M.; et al. De novo transcript sequence reconstruction from RNA-seq using the Trinity platform for reference generation and analysis. Nat. Protoc. 2013, 8, 1494–1512. [Google Scholar] [CrossRef] [PubMed]
- Katoh, K.; Standley, D.M. MAFFT Multiple Sequence Alignment Software Version 7: Improvements in Performance and Usability. Mol. Biol. Evol. 2013, 30, 772–780. [Google Scholar] [CrossRef]
- Xiang, C.-Y.; Gao, F.; Jakovlić, I.; Lei, H.-P.; Hu, Y.; Zhang, H.; Zou, H.; Wang, G.-T.; Zhang, D. Using PhyloSuite for molecular phylogeny and tree-based analyses. iMeta 2023, 2, e87. [Google Scholar] [CrossRef]
- Muhire, B.M.; Varsani, A.; Martin, D.P. SDT: A virus classification tool based on pairwise sequence alignment and identity calculation. PLoS ONE 2014, 9, e108277. [Google Scholar] [CrossRef]
- Nguyen, L.-T.; Schmidt, H.A.; Von Haeseler, A.; Minh, B.Q. IQ-TREE: A fast and effective stochastic algorithm for estimating maximum likelihood phylogenies. Mol. Biol. Evol. 2014, 32, 268–274. [Google Scholar] [CrossRef]
- Kalyaanamoorthy, S.; Minh, B.Q.; Wong, T.K.F.; von Haeseler, A.; Jermiin, L.S. ModelFinder: Fast model selection for accurate phylogenetic estimates. Nat. Methods 2017, 14, 587–589. [Google Scholar] [CrossRef]
- Yang, K.; Shen, W.; Li, Y.; Li, Z.; Miao, W.; Wang, A.; Cui, H. Areca palm necrotic ringspot virus, classified within a recently proposed genus Arepavirus of the family Potyviridae, is associated with necrotic ringspot disease in areca palm. Phytopathology 2019, 109, 887–894. [Google Scholar] [CrossRef]
- Yang, K.; Ran, M.; Li, Z.; Hu, M.; Zheng, L.; Liu, W.; Jin, P.; Miao, W.; Zhou, P.; Shen, W.; et al. Analysis of the complete genomic sequence of a novel virus, areca palm necrotic spindle-spot virus, reveals the existence of a new genus in the family Potyviridae. Arch. Virol. 2018, 163, 3471–3475. [Google Scholar] [CrossRef] [PubMed]
- Chiapello, M.; Rodríguez-Romero, J.; Nerva, L.; Forgia, M.; Chitarra, W.; Ayllón, M.A.; Turina, M. Putative new plant viruses associated with Plasmopara viticola-infected grapevine samples. Ann. Appl. Biol. 2020, 176, 180–191. [Google Scholar] [CrossRef]
- Fukuhara, T. Endornaviruses: Persistent dsRNA viruses with symbiotic properties in diverse eukaryotes. Virus Genes 2019, 55, 165–173. [Google Scholar] [CrossRef] [PubMed]


| Sampling Location | Tested Sample | Positive for | Double or Triple Infections | |||||
|---|---|---|---|---|---|---|---|---|
| ① | ② | ③ | ① + ② | ② + ③ | ① + ③ | ① + ② + ③ | ||
| Baoting | 27 | 44.44 | 74.07 | 25.93 | 22.22 | 7.41 | 11.11 | 7.41 |
| Qionghai | 31 | 35.48 | 64.52 | 35.48 | 6.45 | 6.45 | 3.23 | 0.00 |
| Lingao | 26 | 42.31 | 80.77 | 34.62 | 15.38 | 26.92 | 0.00 | 11.54 |
| Wanning | 44 | 34.09 | 59.09 | 22.73 | 0.00 | 11.36 | 4.55 | 0.00 |
| Ledong | 25 | 24.00 | 88.00 | 36.00 | 8.00 | 12.00 | 0.00 | 12.00 |
| Ding’an | 41 | 43.90 | 73.17 | 41.46 | 12.20 | 12.20 | 4.88 | 17.07 |
| Danzhou | 27 | 59.26 | 51.85 | 29.63 | 0.00 | 0.00 | 29.63 | 0.00 |
| Wuzhishan | 54 | 44.44 | 44.44 | 42.59 | 0.00 | 7.41 | 24.07 | 0.00 |
| Tunchang | 33 | 33.33 | 69.70 | 27.27 | 6.06 | 9.09 | 3.03 | 6.06 |
| Baisha | 27 | 40.74 | 77.78 | 37.04 | 11.11 | 3.70 | 3.70 | 14.81 |
| Changjiang | 22 | 13.64 | 100.00 | 13.64 | 9.09 | 9.09 | 9.09 | 4.55 |
| Haikou | 27 | 25.93 | 77.78 | 25.93 | 7.41 | 3.70 | 11.11 | 3.70 |
| Sanya | 33 | 36.36 | 60.61 | 27.27 | 6.06 | 3.03 | 15.15 | 0.00 |
| Chengmai | 26 | 34.62 | 76.92 | 15.38 | 11.54 | 0.00 | 15.38 | 0.00 |
| Qiongzhong | 29 | 6.90 | 75.86 | 20.69 | 0.00 | 3.45 | 0.00 | 0.00 |
| Dongfang | 17 | 17.65 | 88.24 | 41.18 | 0.00 | 35.29 | 0.00 | 5.88 |
| Wenchang | 30 | 23.33 | 76.67 | 16.67 | 6.67 | 0.00 | 10.00 | 0.00 |
| Lingshui | 25 | 20.00 | 84.00 | 20.00 | 4.00 | 12.00 | 8.00 | 0.00 |
| Total | 544 | 33.64 | 70.77 | 29.23 | 6.62 | 8.46 | 9.19 | 4.41 |
Disclaimer/Publisher’s Note: The statements, opinions and data contained in all publications are solely those of the individual author(s) and contributor(s) and not of MDPI and/or the editor(s). MDPI and/or the editor(s) disclaim responsibility for any injury to people or property resulting from any ideas, methods, instructions or products referred to in the content. |
© 2024 by the authors. Licensee MDPI, Basel, Switzerland. This article is an open access article distributed under the terms and conditions of the Creative Commons Attribution (CC BY) license (https://creativecommons.org/licenses/by/4.0/).
Share and Cite
Niu, X.; Xu, Z.; Tian, Y.; Xiao, S.; Xie, Y.; Du, Z.; Qin, W.; Gao, F. A Putative Ormycovirus That Possibly Contributes to the Yellow Leaf Disease of Areca Palm. Forests 2024, 15, 1025. https://doi.org/10.3390/f15061025
Niu X, Xu Z, Tian Y, Xiao S, Xie Y, Du Z, Qin W, Gao F. A Putative Ormycovirus That Possibly Contributes to the Yellow Leaf Disease of Areca Palm. Forests. 2024; 15(6):1025. https://doi.org/10.3390/f15061025
Chicago/Turabian StyleNiu, Xiaoqing, Zhongtian Xu, Yujing Tian, Siyun Xiao, Yuan Xie, Zhenguo Du, Weiquan Qin, and Fangluan Gao. 2024. "A Putative Ormycovirus That Possibly Contributes to the Yellow Leaf Disease of Areca Palm" Forests 15, no. 6: 1025. https://doi.org/10.3390/f15061025
APA StyleNiu, X., Xu, Z., Tian, Y., Xiao, S., Xie, Y., Du, Z., Qin, W., & Gao, F. (2024). A Putative Ormycovirus That Possibly Contributes to the Yellow Leaf Disease of Areca Palm. Forests, 15(6), 1025. https://doi.org/10.3390/f15061025

