Interspecific Sharing of Closely Related Chloroplast Genome Haplotypes among Sclerophyllous Oaks in the Hot-Dry Valley of the Jinsha River, Southwestern China
Abstract
1. Introduction
2. Materials and Methods
2.1. Sampling, DNA Extraction, and Sequencing
2.2. Assembly and Annotation of Chloroplast Genomes and Nuclear Ribosomal DNA
2.3. Sequence Variation and Haplotype Network
2.4. Phylogenetic Analyses of Chloroplast Genome Sequences
2.5. Highly Variable Regions and IR-SC Borders in Chloroplast Genomes
3. Results
3.1. Features of the Newly Sequenced Chloroplast Genomes of Oaks
3.2. Sequence Variation and Haplotype Network of Chloroplast DNA
3.3. Sequence Variation and Haplotype Network of Nuclear Ribosomal DNA
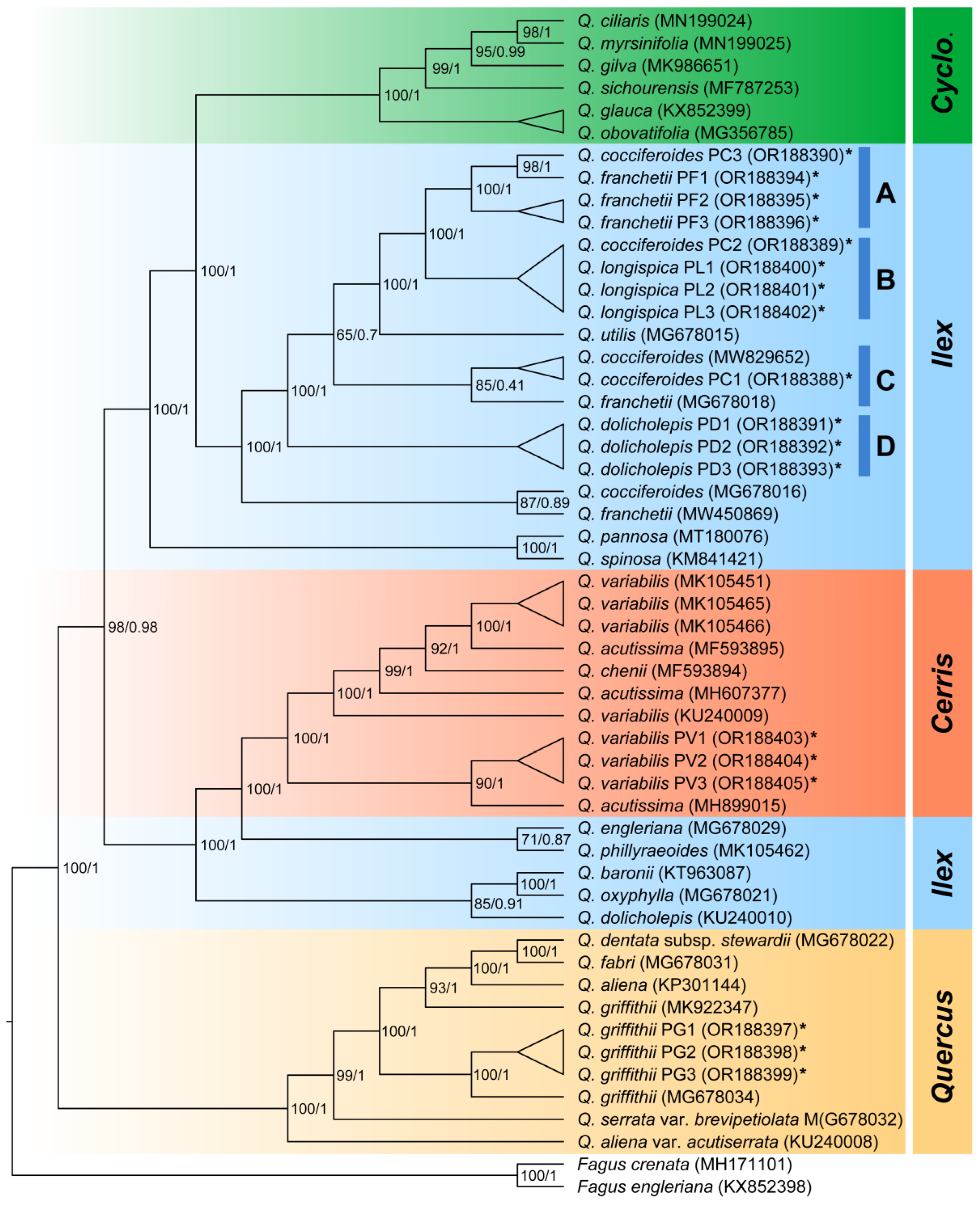
3.4. Phylogenetic Analyses of Chloroplast Genome Sequences
3.5. Highly Variable Regions and IR-SC Borders in Chloroplast Genomes
4. Discussion
4.1. Incongruence between Chloroplast and Nuclear Phylogenies of Ilex Oaks
4.2. Incongruence between Chloroplast and Nuclear Phylogenies of Cerris Oaks
4.3. Highly Variable Chloroplast Genome Regions of Sclerophyllous Oaks in Hot-Dry Valleys
5. Conclusions
Supplementary Materials
Author Contributions
Funding
Data Availability Statement
Acknowledgments
Conflicts of Interest
References
- Hipp, A.L.; Manos, P.S.; González-Rodríguez, A.; Hahn, M.; Kaproth, M.; McVay, J.D.; Avalos, S.V.; Cavender-Bares, J. Sympatric parallel diversification of major oak clades in the Americas and the origins of Mexican species diversity. New Phytol. 2018, 217, 439–452. [Google Scholar] [CrossRef]
- Cavender-Bares, J. Diversification, adaptation, and community assembly of the American oaks (Quercus), a model clade for integrating ecology and evolution. New Phytol. 2019, 221, 669–692. [Google Scholar] [CrossRef]
- Kremer, A.; Hipp, A.L. Oaks: An evolutionary success story. New Phytol. 2020, 226, 987–1011. [Google Scholar] [CrossRef]
- Nixon, K.C. Global and Neotropical distribution and diversity of oak (genus Quercus) and oak forests. In Ecology and Conservation of Neotropical Montane Oak Forests; Kappelle, M., Ed.; Springer: Berlin/Heidelberg, Germany, 2006; pp. 3–13. [Google Scholar]
- Saladyga, T.; Vanderhorst, J.; Cline, J. Successional dynamics of an Appalachian pin oak (Quercus palustris Münchh.) swamp forest. J. Torrey Bot. Soc. 2020, 147, 22–37. [Google Scholar] [CrossRef]
- Tekpinar, A.D.; Aktaş, C.; Kansu, Ç.; Duman, H.; Kaya, Z. Phylogeography and phylogeny of genus Quercus L. (Fagaceae) in Turkey implied by variations of trnT(UGU)-L(UAA)-F(GAA) chloroplast DNA region. Tree Genet. Genomes 2021, 17, 40. [Google Scholar] [CrossRef]
- Denk, T.; Grimm, G.W.; Hipp, A.L.; Bouchal, J.M.; Schulze, E.D.; Simeone, M.C. Niche evolution in a northern temperate tree lineage: Biogeographical legacies in cork oaks (Quercus section Cerris). Ann. Bot. 2023, 131, 769–787. [Google Scholar] [CrossRef] [PubMed]
- Hipp, A.L.; Manos, P.S.; Hahn, M.; Avishai, M.; Bodénès, C.; Cavender-Bares, J.; Crowl, A.A.; Deng, M.; Denk, T.; Fitz-Gibbon, S.; et al. Genomic landscape of the global oak phylogeny. New Phytol. 2020, 226, 1198–1212. [Google Scholar] [CrossRef]
- Petit, R.J.; Bodénès, C.; Ducousso, A.; Roussel, G.; Kremer, A. Hybridization as a mechanism of invasion in oaks. New Phytol. 2003, 161, 151–164. [Google Scholar] [CrossRef]
- Khodwekar, S.; Gailing, O. Evidence for environment-dependent introgression of adaptive genes between two red oak species with different drought adaptations. Am. J. Bot. 2017, 104, 1088–1098. [Google Scholar] [CrossRef]
- Leroy, T.; Louvet, J.M.; Lalanne, C.; Le Provost, G.; Labadie, K.; Aury, J.M.; Delzon, S.; Plomion, C.; Kremer, A. Adaptive introgression as a driver of local adaptation to climate in European white oaks. New Phytol. 2019, 226, 1171–1182. [Google Scholar] [CrossRef]
- Lazic, D.; Hipp, A.L.; Carlson, J.E.; Gailing, O. Use of genomic resources to assess adaptive divergence and introgression in oaks. Forests 2021, 12, 690. [Google Scholar] [CrossRef]
- Fu, R.; Zhu, Y.; Liu, Y.; Feng, Y.; Lu, R.; Li, Y.; Li, P.; Kremer, A.; Lascoux, M.; Chen, J. Genome-wide analyses of introgression between two sympatric Asian oak species. Nat. Ecol. Evol. 2022, 6, 924–935. [Google Scholar] [CrossRef] [PubMed]
- Hipp, A.L.; Whittemore, A.T.; Garner, M.; Hahn, M.; Fitzek, E.; Guichoux, E.; Cavender-Bares, J.; Gugger, P.F.; Manos, P.S.; Pearse, I.P.; et al. Genomic identity of white oak species in an eastern North American syngameon. Ann. Mo. Bot. Gard. 2019, 104, 455–477. [Google Scholar] [CrossRef]
- Cannon, C.H.; Petit, R.J. The oak syngameon: More than the sum of its parts. New Phytol. 2020, 226, 978–983. [Google Scholar] [CrossRef]
- Kim, B.Y.; Wei, X.; Fitz-Gibbon, S.; Lohmueller, K.E.; Ortego, J.; Gugger, P.F.; Sork, V.L. RADseq data reveal ancient, but not pervasive, introgression between Californian tree and scrub oak species (Quercus sect. Quercus: Fagaceae). Mol. Ecol. 2018, 27, 4556–4571. [Google Scholar] [CrossRef] [PubMed]
- Zhou, B.F.; Yuan, S.; Crowl, A.A.; Liang, Y.Y.; Shi, Y.; Chen, X.Y.; An, Q.Q.; Kang, M.; Manos, P.S.; Wang, B. Phylogenomic analyses highlight innovation and introgression in the continental radiations of Fagaceae across the Northern Hemisphere. Nat. Commun. 2022, 13, 1320. [Google Scholar] [CrossRef] [PubMed]
- Whittemore, A.T.; Schaal, B.A. Interspecific gene flow in sympatric oaks. Proc. Natl. Acad. Sci. USA 1991, 88, 2540–2544. [Google Scholar] [CrossRef] [PubMed]
- Petit, R.J.; Csaikl, U.M.; Bordács, S.; Burg, K.; Coart, E.; Cottrell, J.; van Dam, B.; Deans, J.D.; Dumolin-Lapègue, S.; Fineschi, S.; et al. Chloroplast DNA variation in European white oaks: Phylogeography and patterns of diversity based on data from over 2600 populations. For. Ecol. Manag. 2002, 156, 5–26. [Google Scholar] [CrossRef]
- Zeng, Y.F.; Liao, W.J.; Petit, R.J.; Zhang, D.Y. Geographic variation in the structure of oak hybrid zones provides insights into the dynamics of speciation. Mol. Ecol. 2011, 20, 4995–5011. [Google Scholar] [CrossRef]
- Fortini, P.; Di Pietro, R.; Proietti, E.; Cardoni, S.; Quaranta, L.; Simeone, M.C. Dissecting the continuum and unravelling the phylogeographic knot of plastid DNA in European white oaks (Quercus sect. Quercus): Ancient signatures and multiple diversity reservoirs. Eur. J. For. Res. 2023, 143, 107–127. [Google Scholar] [CrossRef]
- Zhang, R.; Hipp, A.L.; Gailing, O. Sharing of chloroplast haplotypes among red oak species suggests interspecific gene flow between neighboring populations. Botany 2015, 93, 691–700. [Google Scholar] [CrossRef]
- Cavender-Bares, J.; González-Rodríguez, A.; Eaton, D.A.R.; Hipp, A.A.L.; Beulke, A.; Manos, P.S. Phylogeny and biogeography of the American live oaks (Quercus subsection Virentes): A genomic and population genetics approach. Mol. Ecol. 2015, 24, 3668–3687. [Google Scholar] [CrossRef]
- Simeone, M.C.; Cardoni, S.; Piredda, R.; Imperatori, F.; Avishai, M.; Grimm, G.W.; Denk, T. Comparative systematics and phylogeography of Quercus Section Cerris in western Eurasia: Inferences from plastid and nuclear DNA variation. PeerJ 2018, 6, e5793. [Google Scholar] [CrossRef]
- Li, Y.; Zhang, X.; Wang, L.; Sork, V.L.; Mao, L.; Fang, Y. Influence of Pliocene and Pleistocene climates on hybridization patterns between two closely related oak species in China. Ann. Bot. 2022, 129, 231–245. [Google Scholar] [CrossRef]
- Li, Y.; Wang, L.; Zhang, X.; Kang, H.; Liu, C.; Mao, L.; Fang, Y. Extensive sharing of chloroplast haplotypes among East Asian Cerris oaks: The imprints of shared ancestral polymorphism and introgression. Ecol. Evol. 2022, 12, e9142. [Google Scholar] [CrossRef]
- Neophytou, C.; Dounavi, A.; Fink, S.; Aravanopoulos, F.A. Interfertile oaks in an island environment: I. High nuclear genetic differentiation and high degree of chloroplast DNA sharing between Q. alnifolia and Q. coccifera in Cyprus. A multipopulation study. Eur. J. For. Res. 2011, 130, 543–555. [Google Scholar] [CrossRef][Green Version]
- Simeone, M.C.; Grimm, G.W.; Papini, A.; Vessella, F.; Cardoni, S.; Tordoni, E.; Piredda, R.; Franc, A.; Denk, T. Plastome data reveal multiple geographic origins of Quercus Group Ilex. PeerJ 2016, 4, e1897. [Google Scholar] [CrossRef] [PubMed]
- Yan, M.; Liu, R.; Li, Y.; Hipp, A.L.; Deng, M.; Xiong, Y. Ancient events and climate adaptive capacity shaped distinct chloroplast genetic structure in the oak lineages. BMC Evol. Biol. 2019, 19, 202. [Google Scholar] [CrossRef] [PubMed]
- Acosta, M.C.; Premoli, A.C. Evidence of chloroplast capture in South American Nothofagus (subgenus Nothofagus, Nothofagaceae). Mol. Phylogenet. Evol. 2010, 54, 235–242. [Google Scholar] [CrossRef] [PubMed]
- Petit, R.J.; Excoffier, L. Gene flow and species delimitation. Trends Ecol. Evol. 2009, 24, 386–393. [Google Scholar] [CrossRef] [PubMed]
- Pham, K.K.; Hipp, A.L.; Manos, P.S.; Cronn, R.C. A time and a place for everything: Phylogenetic history and geography as joint predictors of oak plastome phylogeny. Genome 2017, 60, 720–732. [Google Scholar] [CrossRef]
- Pfadenhauer, J.S.; Klötzli, F.A. Global Vegetation: Fundamentals, Ecology and Distribution; Springer: Cham, Switzerland, 2020; pp. 467–508. [Google Scholar]
- The Editorial Committee of Vegetation of China. Vegetation of China; Science Press: Beijing, China, 1980; pp. 356–363. [Google Scholar]
- Jin, Z.Z.; Ou, P.D. Sclerophyllous evergreen broad-leaf forests in China. J. Yunnan Univ. (Nat. Sci. Ed.) 1981, 13–21. [Google Scholar]
- Jin, Z.Z. Sclerophyllous evergreen broad-leaf forest. In The Vegetation of Yunnan; Wu, Z.Y., Zhu, Y.C., Jiang, H.Q., Eds.; Science Press: Beijing, China, 1987; pp. 361–381. [Google Scholar]
- Tang, C.Q. The Subtropical Vegetation of Southwestern China; Springer: Heidelberg, Germany, 2015; pp. 113–125. [Google Scholar]
- Zhu, H. Sclerophyllous evergreen broad-leaved forest in Yunnan—A remnant vegetation related to Tethys. Guihaia 2023, 43, 234–241. [Google Scholar]
- Chen, L.; Deng, W.; Su, T.; Li, S.; Zhou, Z. Late Eocene sclerophyllous oak from Markam Basin, Tibet, and its biogeographic implications. Sci. China Earth Sci. 2021, 64, 1969–1981. [Google Scholar] [CrossRef]
- Vitelli, M.; Vessella, F.; Cardoni, S.; Pollegioni, P.; Denk, T.; Grimm, G.W.; Simeone, M.C. Phylogeographic structuring of plastome diversity in Mediterranean oaks (Quercus Group Ilex, Fagaceae). Tree Genet. Genomes 2017, 13, 3. [Google Scholar] [CrossRef]
- Yan, M.; Xiong, Y.; Liu, R.; Deng, M.; Song, J. The application and limitation of universal chloroplast markers in discriminating east Asian evergreen oaks. Front. Plant Sci. 2018, 9, 569. [Google Scholar] [CrossRef] [PubMed]
- Ma, X.G.; Ren, Y.B.; Sun, H. Introgression and incomplete lineage sorting blurred phylogenetic relationships across the genomes of sclerophyllous oaks from southwest China. Cladistics 2024. [Google Scholar] [CrossRef] [PubMed]
- Zheng, S.S.; Jiang, X.L.; Huang, Q.J.; Deng, M. Historical dynamics of semi-humid evergreen forests in the Southeast Himalaya biodiversity hotspot: A case study of the Quercus franchetii complex (Fagaceae). Front. Plant Sci. 2021, 12, 774232. [Google Scholar] [CrossRef] [PubMed]
- Liu, R. The Phylogeography of Quercus cocciferoides Complex. Master’s Thesis, Shanghai Normal University, Shanghai, China, March 2019. [Google Scholar]
- Doyle, J.J. A rapid DNA isolation procedure for small quantities of fresh leaf tissue. Phytochem. Bull. 1987, 19, 11–15. [Google Scholar]
- Chen, Y.; Chen, Y.; Shi, C.; Huang, Z.; Zhang, Y.; Li, S.; Li, Y.; Ye, J.; Yu, C.; Li, Z.; et al. SOAPnuke: A MapReduce acceleration-supported software for integrated quality control and preprocessing of high-throughput sequencing data. GigaScience 2018, 7, gix120. [Google Scholar] [CrossRef]
- Jin, J.J.; Yu, W.B.; Yang, J.B.; Song, Y.; de Pamphilis, W.C.; Yi, T.S.; Li, D.Z. GetOrganelle: A fast and versatile toolkit for accurate de novo assembly of organelle genomes. Genome Biol. 2020, 21, 241. [Google Scholar] [CrossRef]
- Langmead, B.; Salzberg, S.L. Fast gapped-read alignment with Bowtie 2. Nat. Methods 2012, 9, 357–359. [Google Scholar] [CrossRef]
- Bankevich, A.; Nurk, S.; Antipov, D.; Gurevich, A.A.; Dvorkin, M.; Kulikov, A.S.; Lesin, V.M.; Nikolenko, S.I.; Pham, S.; Prjibelski, A.D.; et al. SPAdes: A new genome assembly algorithm and its applications to single-cell sequencing. J. Comput. Biol. 2012, 19, 455–477. [Google Scholar] [CrossRef]
- Camacho, C.; Coulouris, G.; Avagyan, V.; Ma, N.; Papadopoulos, J.; Bealer, K.; Madden, T.L. BLAST+: Architecture and applications. BMC Bioinform. 2009, 10, 421. [Google Scholar] [CrossRef]
- Liu, C.; Shi, L.; Zhu, Y.; Chen, H.; Zhang, J.; Lin, X.; Guan, X. CpGAVAS, an integrated web server for the annotation, visualization, analysis, and GenBank submission of completely sequenced chloroplast genome sequences. BMC Genom. 2012, 13, 715. [Google Scholar] [CrossRef] [PubMed]
- Greiner, S.; Lehwark, P.; Bock, R. OrganellarGenomeDRAW (OGDRAW) version 1.3.1: Expanded toolkit for the graphical visualization of organellar genomes. Nucleic Acids Res. 2019, 47, W59–W64. [Google Scholar] [CrossRef] [PubMed]
- Inacio, V.; Rocheta, M.; Morais-Cecilio, L. Molecular organization of the 25S–18S rDNA IGS of Fagus sylvatica and Quercus suber: A comparative analysis. PLoS ONE 2014, 9, e98678. [Google Scholar] [CrossRef] [PubMed]
- Denk, T.; Grimm, G.W. The oaks of western Eurasia: Traditional classifications and evidence from two nuclear markers. Taxon 2010, 59, 351–366. [Google Scholar] [CrossRef]
- Hall, T.A. BioEdit: A user-friendly biological sequence alignment editor and analysis program for windows 95/98/NT. Nucleic Acids Symp. Ser. 1999, 41, 95–98. [Google Scholar]
- Zhang, D.; Gao, F.; Jakovlić, I.; Zou, H.; Zhang, J.; Li, W.X.; Wang, G.T. PhyloSuite: An integrated and scalable desktop platform for streamlined molecular sequence data management and evolutionary phylogenetic studies. Mol. Ecol. Resour. 2020, 20, 348–355. [Google Scholar] [CrossRef] [PubMed]
- Katoh, K.; Standley, D.M. MAFFT multiple sequence alignment software version 7: Improvements in performance and usability. Mol. Biol. Evol. 2013, 30, 772–780. [Google Scholar] [CrossRef] [PubMed]
- Graham, S.W.; Reeves, P.A.; Burns, A.C.; Olmstead, R.G. Microstructural changes in noncoding chloroplast DNA: Interpretation, evolution, and utility of indels and inversions in basal angiosperm phylogenetic inference. Int. J. Plant Sci. 2000, 161, S83–S96. [Google Scholar] [CrossRef]
- Simmons, M.P.; Ochoterena, H. Gaps as characters in sequence-based phylogenetic analyses. Syst. Biol. 2000, 49, 369–381. [Google Scholar] [CrossRef] [PubMed]
- Young, N.D.; Healy, J. GapCoder automates the use of indel characters in phylogenetic analysis. BMC Bioinform. 2003, 4, 6. [Google Scholar] [CrossRef] [PubMed]
- Rozas, J.; Ferrer-Mata, A.; Sánchez-DelBarrio, J.C.; Guirao-Rico, S.; Librado, P.; Ramos-Onsins, S.E.; Sánchez-Gracia, A. DnaSP 6: DNA sequence polymorphism analysis of large datasets. Mol. Biol. Evol. 2017, 34, 3299–3302. [Google Scholar] [CrossRef]
- Leigh, J.W.; Bryant, D. POPART: Full-feature software for haplotype network construction. Methods Ecol. Evol. 2015, 6, 1110–1116. [Google Scholar] [CrossRef]
- R Core Team. R: A Language and Environment for Statistical Computing; R Foundation for Statistical Computing: Vienna, Austria, 2018; Available online: https://www.R-project.org/ (accessed on 5 May 2019).
- Dray, S.; Dufour, A.B. The ade4 package: Implementing the duality diagram for ecologists. J. Stat. Softw. 2007, 22, 1–20. [Google Scholar] [CrossRef]
- Jombart, T.; Ahmed, I. adegenet 1.3-1: New tools for the analysis of genome-wide SNP data. Bioinformatics 2011, 27, 3070–3071. [Google Scholar] [CrossRef]
- Lu, S.; Hou, M.; Du, F.K.; Li, J.; Yin, K. Complete chloroplast genome of the Oriental white oak: Quercus aliena Blume. Mitochondrial DNA Part A 2016, 27, 2802–2804. [Google Scholar] [CrossRef]
- Xu, Y. Comparation of Chloroplast Genomes of Different Leaf Habit Oak Species. Master’s Thesis, Beijing Forestry University, Beijing, China, 16 June 2021. [Google Scholar]
- Yang, Y.; Zhou, T.; Duan, D.; Yang, J.; Feng, L.; Zhao, G. Comparative analysis of the complete chloroplast genomes of five Quercus species. Front. Plant Sci. 2016, 7, 959. [Google Scholar] [CrossRef]
- Yang, Y.; Zhou, T.; Qian, Z.; Zhao, G. Phylogenetic relationships in Chinese oaks (Fagaceae, Quercus): Evidence from plastid genome using low-coverage whole genome sequencing. Genomics 2021, 113, 1438–1447. [Google Scholar] [CrossRef] [PubMed]
- Li, X.; Li, Y.; Zang, M.; Li, M.; Fang, Y. Complete chloroplast genome sequence and phylogenetic analysis of Quercus acutissima. Int. J. Mol. Sci. 2018, 19, 2443. [Google Scholar] [CrossRef] [PubMed]
- Pang, X.; Liu, H.; Wu, S.; Yuan, Y.; Li, H.; Dong, J.; Liu, Z.; An, C.; Su, Z.; Li, B. Species identification of oaks (Quercus L., Fagaceae) from gene to genome. Int. J. Mol. Sci. 2019, 20, 5940. [Google Scholar] [CrossRef] [PubMed]
- Yang, Y.; Hu, Y.; Ren, T.; Sun, J.; Zhao, G. Remarkably conserved plastid genomes of Quercus group Cerris in China: Comparative and phylogenetic analyses. Nord. J. Bot. 2018, 36, e01921. [Google Scholar] [CrossRef]
- Zhang, R.S.; Yang, J.; Hu, H.L.; Xia, R.X.; Li, Y.P.; Su, J.F.; Li, Q.; Liu, Y.Q.; Qin, L. A high level of chloroplast genome sequence variability in the Sawtooth Oak Quercus acutissima. Int. J. Biol. Macromol. 2020, 152, 340–348. [Google Scholar] [CrossRef]
- Ju, M.M.; Zhang, X.; Yang, Y.C.; Fan, W.B.; Zhao, G.F. The complete chloroplast genome of a critically endangered tree species in China, Cyclobalanopsis obovatifolia (Fagaceae). Conserv. Genet. Resour. 2019, 11, 31–33. [Google Scholar] [CrossRef]
- Li, Y.; Wang, L.; Fang, Y. The complete chloroplast genome sequence of Quercus myrsinifolia (Fagaceae). Mitochondrial DNA Part B Resour. 2019, 4, 3139–3140. [Google Scholar] [CrossRef]
- Li, Y.; Wang, L.; Liu, Q.; Fang, Y. The complete plastid genome sequence of Quercus ciliaris (Fagaceae). Mitochondrial DNA Part B Resour. 2020, 5, 1954–1955. [Google Scholar] [CrossRef]
- Su, H.; Yang, Y.; Ju, M.; Li, H.; Zhao, G. Characterization of the complete plastid genome of Quercus sichourensis. Conserv. Genet. Resour. 2019, 11, 129–131. [Google Scholar] [CrossRef]
- Yang, Y.; Zhu, J.; Feng, L.; Zhou, T.; Bai, G.; Yang, J.; Zhao, G. Plastid genome comparative and phylogenetic analyses of the key genera in Fagaceae: Highlighting the effect of codon composition bias in phylogenetic inference. Front. Plant Sci. 2018, 9, 82. [Google Scholar] [CrossRef] [PubMed]
- Zeng, Q.M.; Liu, B.; Lin, R.Q.; Jiang, Y.T.; Liu, Z.J.; Chen, S.P. The complete chloroplast genome sequence of Quercus gilva (Fagaceae). Mitochondrial DNA B Resour. 2019, 4, 2493–2494. [Google Scholar] [CrossRef] [PubMed]
- Chen, K.N.; Jiang, X.L.; Yi, R. The complete chloroplast genome sequence of Quercus franchetii Skan (Fagaceae). Mitochondrial DNA Part B Resour. 2021, 6, 2977–2978. [Google Scholar] [CrossRef]
- Du, F.K.; Lang, T.; Lu, S.; Wang, Y.; Li, J.; Yin, K. An improved method for chloroplast genome sequencing in non-model forest tree species. Tree Genet. Genomes 2015, 11, 114. [Google Scholar] [CrossRef]
- Ma, J.; Li, Y.; Yuan, X.; Luo, T.; Wang, Y. The complete chloroplast genome sequence of Quercus pannosa. Mitochondrial DNA Part B Resour. 2020, 5, 1777–1778. [Google Scholar] [CrossRef]
- Yang, Y.; Zhou, T.; Yang, J.; Meng, X.; Zhu, J.; Zhao, G. The complete chloroplast genome of Quercus baronii (Quercus L.). Mitochondrial DNA Part A 2017, 28, 290–291. [Google Scholar] [CrossRef] [PubMed]
- Worth, J.R.; Liu, L.; Wei, F.J.; Tomaru, N. The complete chloroplast genome of Fagus crenata (subgenus Fagus) and comparison with F. engleriana (subgenus Engleriana). PeerJ 2019, 7, e7026. [Google Scholar] [CrossRef]
- Bi, G.; Mao, Y.; Xing, Q.; Cao, M. HomBlocks: A multiple-alignment construction pipeline for organelle phylogenomics based on locally collinear block searching. Genomics 2018, 110, 18–22. [Google Scholar] [CrossRef]
- Ronquist, F.; Teslenko, M.; van der Mark, P.; Ayres, D.L.; Darling, A.; Höhna, S.; Larget, B.; Liu, L.; Suchard, M.; Huelsenbeck, J.P. MrBayes 3.2: Efficient Bayesian phylogenetic inference and model choice across a large model space. Syst. Biol. 2012, 61, 539–542. [Google Scholar] [CrossRef]
- Kalyaanamoorthy, S.; Minh, B.Q.; Wong, T.K.F.; Haeseler, A.V.; Jermiin, L.S. ModelFinder: Fast model selection for accurate phylogenetic estimates. Nat. Methods 2017, 14, 587–589. [Google Scholar] [CrossRef]
- Stamatakis, A. RAxML version 8: A tool for phylogenetic analysis and post-analysis of large phylogenies. Bioinformatics 2014, 30, 1312–1313. [Google Scholar] [CrossRef]
- Silvestro, D.; Michalak, I. raxmlGUI: A graphical front-end for RAxML. Org. Divers. Evol. 2012, 12, 335–337. [Google Scholar]
- Li, H.; Guo, Q.; Xu, L.; Gao, H.; Liu, L.; Zhou, X. CPJSdraw: Analysis and visualization of junction sites of chloroplast genomes. PeerJ 2023, 11, e15326. [Google Scholar] [CrossRef]
- Jiang, X.L.; Hipp, A.L.; Deng, M.; Su, T.; Zhou, Z.K.; Yan, M.X. East Asian origins of European holly oaks (Quercus section Ilex Loudon) via the Tibet-Himalaya. J. Biogeogr. 2019, 46, 2203–2214. [Google Scholar] [CrossRef]
- Kulmuni, J.; Butlin, R.K.; Lucek, K.; Savolainen, V.; Westram, A.M. Towards the completion of speciation: The evolution of reproductive isolation beyond the first barriers. Philos. Trans. R. Soc. B 2020, 375, 20190528. [Google Scholar] [CrossRef] [PubMed]
- Yang, Y.Y.; Qu, X.J.; Zhang, R.; Stull, G.W.; Yi, T.S. Plastid phylogenomic analyses of Fagales reveal signatures of conflict and ancient chloroplast capture. Mol. Phylogenet. Evol. 2021, 163, 107232. [Google Scholar] [CrossRef] [PubMed]
- Zhou, Y.; Duvaux, L.; Ren, G.; Zhang, L.; Savolainen, O.; Liu, J. Importance of incomplete lineage sorting and introgression in the origin of shared genetic variation between two closely related pines with overlapping distributions. Heredity 2017, 118, 211–220. [Google Scholar] [CrossRef] [PubMed]
- Koch, M.A.; Matschinger, M. Evolution and genetic differentiation among relatives of Arabidopsis thaliana. Proc. Natl. Acad. Sci. USA 2007, 104, 6272–6277. [Google Scholar] [CrossRef] [PubMed]
- Yang, J.; Vázquez, L.; Chen, X.; Li, H.; Zhang, H.; Liu, Z.; Zhao, G. Development of chloroplast and nuclear DNA markers for Chinese oaks (Quercus subgenus Quercus) and assessment of their utility as DNA barcodes. Front. Plant Sci. 2017, 8, 816. [Google Scholar] [CrossRef]
- Yin, K.; Zhang, Y.; Li, Y.; Du, F.K. Different natural selection pressures on the atpF gene in evergreen sclerophyllous and deciduous oak species: Evidence from comparative analysis of the complete chloroplast genome of Quercus aquifolioides with other oak species. Int. J. Mol. Sci. 2018, 19, 1042. [Google Scholar] [CrossRef]
- Yang, J.; Takayama, K.; Youn, J.S.; Pak, J.H.; Kim, S.C. Plastome characterization and phylogenomics of East Asian beeches with a special emphasis on Fagus multinervis on Ulleung Island, Korea. Genes 2020, 11, 1338. [Google Scholar] [CrossRef]
- Zhou, H.; Gao, X.; Woeste, K.; Zhao, P.; Zhang, S. Comparative analysis of the complete chloroplast genomes of four chestnut species (Castanea). Forests 2021, 12, 861. [Google Scholar] [CrossRef]
- Chen, X.; Li, B.; Zhang, X. Comparison of chloroplast genomes and phylogenetic analysis of four species in Quercus section Cyclobalanopsis. Sci. Rep. 2023, 13, 18731. [Google Scholar] [CrossRef] [PubMed]






| Species | Section | Voucher | Chloroplast Genomes | nrDNA Haplotype | ||||||||
|---|---|---|---|---|---|---|---|---|---|---|---|---|
| GenBank Acc. No. | Mean Coverage | Length (bp) | GC (%) | cpDNA Haplotype | ||||||||
| Whole | LSC | IRa/IRb | SSC | Dataset 1 | Dataset 2 | |||||||
| Q. cocciferoides | Ilex | PC1 | OR188388 | 2270.98× | 160,909 | 90,357 | 25,826 | 18,900 | 36.90 | A1 | B1 | R1 | 
| Q. cocciferoides | Ilex | PC2 | OR188389 | 3963.72× | 160,890 | 90,303 | 25,846 | 18,895 | 36.91 | A2 | B2 | R2 | 
| Q. cocciferoides | Ilex | PC3 | OR188390 | 3229.87× | 160,965 | 90,378 | 25,846 | 18,895 | 36.90 | A3 | B3 | R3 | 
| Q. franchetii | Ilex | PF1 | OR188394 | 2037.66× | 160,967 | 90,380 | 25,846 | 18,895 | 36.90 | A3 | B3 | R7 | 
| Q. franchetii | Ilex | PF2 | OR188395 | 3679.56× | 160,972 | 90,386 | 25,846 | 18,894 | 36.90 | A5 | B5 | R8 | 
| Q. franchetii | Ilex | PF3 | OR188396 | 1084.93× | 160,972 | 90,386 | 25,846 | 18,894 | 36.90 | A6 | B6 | R9 | 
| Q. longispica | Ilex | PL1 | OR188400 | 6627.02× | 160,873 | 90,304 | 25,837 | 18,895 | 36.91 | A8 | B2 | R13 | 
| Q. longispica | Ilex | PL2 | OR188401 | 5043.55× | 160,873 | 90,304 | 25,837 | 18,895 | 36.91 | A8 | B2 | R13 | 
| Q. longispica | Ilex | PL3 | OR188402 | 8669.27× | 160,873 | 90,304 | 25,837 | 18,895 | 36.91 | A8 | B2 | R14 | 
| Q. dolicholepis | Ilex | PD1 | OR188391 | 6479.03× | 161,004 | 90,356 | 25,871 | 18,906 | 36.89 | A4 | B4 | R4 | 
| Q. dolicholepis | Ilex | PD2 | OR188392 | 2321.80× | 161,005 | 90,357 | 25,871 | 18,906 | 36.89 | A4 | B4 | R5 | 
| Q. dolicholepis | Ilex | PD3 | OR188393 | 4866.05× | 161,005 | 90,357 | 25,871 | 18,906 | 36.89 | A4 | B4 | R6 | 
| Q. variabilis | Cerris | PV1 | OR188403 | 1826.09× | 161,139 | 90,435 | 25,817 | 19,070 | 36.78 | A9 | B8 | R15 | 
| Q. variabilis | Cerris | PV2 | OR188404 | 1864.74× | 161,139 | 90,435 | 25,817 | 19,070 | 36.78 | A9 | B8 | R16 | 
| Q. variabilis | Cerris | PV3 | OR188405 | 1659.92× | 161,139 | 90,435 | 25,817 | 19,070 | 36.78 | A9 | B8 | R15 | 
| Q. griffithii | Quercus | PG1 | OR188397 | 2196.73× | 161,277 | 90,547 | 25,844 | 19,042 | 36.82 | A7 | B7 | R10 | 
| Q. griffithii | Quercus | PG3 | OR188398 | 2581.35× | 161,277 | 90,547 | 25,844 | 19,042 | 36.82 | A7 | B7 | R11 | 
| Q. griffithii | Quercus | PG5 | OR188399 | 2070.87× | 161,277 | 90,547 | 25,844 | 19,042 | 36.82 | A7 | B7 | R12 | 
| Region | Six Oak Species (n = 18) | Four Ilex Oaks (n = 12) | Q. cocciferoides (n = 3) | Q. franchetii (n = 3) | ||||
|---|---|---|---|---|---|---|---|---|
| S | π | S | π | S | π | S | π | |
| Cp genome | 1002 | 0.00259 | 100 | 0.00027 | 64 | 0.00032 | 8 | 0.00004 | 
| LSC | 743 | 0.00289 | 73 | 0.00029 | 51 | 0.00038 | 4 | 0.00003 | 
| SSC | 226 * | 0.00400 | 23 | 0.00046 | 9 | 0.00032 | 3 | 0.00011 | 
| IRb | 33 | 0.00044 | 4 | 0.00006 | 4 | 0.00010 | 1 | 0.00003 | 
| CDS | 380 | 0.00194 | 30 | 0.00017 | 21 | 0.00020 | 2 | 0.00002 | 
| tRNA | 3 | 0.00047 | 0 | 0.00000 | 0 | 0.00000 | 0 | 0.00000 | 
| rRNA | 3 | 0.00019 | 1 | 0.00004 | 1 | 0.00015 | 0 | 0.00000 | 
| IGS | 487 | 0.00388 | 58 | 0.00048 | 33 | 0.00050 | 6 | 0.00009 | 
| Introns | 129 | 0.00288 | 11 | 0.00025 | 9 | 0.00039 | 0 | 0.00000 | 
| nrDNA | 143 | 0.01360 | 86 | 0.01092 | 16 | 0.00336 | 3 | 0.00063 | 
| Disclaimer/Publisher’s Note: The statements, opinions and data contained in all publications are solely those of the individual author(s) and contributor(s) and not of MDPI and/or the editor(s). MDPI and/or the editor(s) disclaim responsibility for any injury to people or property resulting from any ideas, methods, instructions or products referred to in the content. | 
© 2024 by the authors. Licensee MDPI, Basel, Switzerland. This article is an open access article distributed under the terms and conditions of the Creative Commons Attribution (CC BY) license (https://creativecommons.org/licenses/by/4.0/).
Share and Cite
Li, Y.; Tan, C.; Zhang, W.; Wang, L.; Yang, Z.; Fang, Y.; Yang, Y.; Mao, L. Interspecific Sharing of Closely Related Chloroplast Genome Haplotypes among Sclerophyllous Oaks in the Hot-Dry Valley of the Jinsha River, Southwestern China. Forests 2024, 15, 537. https://doi.org/10.3390/f15030537
Li Y, Tan C, Zhang W, Wang L, Yang Z, Fang Y, Yang Y, Mao L. Interspecific Sharing of Closely Related Chloroplast Genome Haplotypes among Sclerophyllous Oaks in the Hot-Dry Valley of the Jinsha River, Southwestern China. Forests. 2024; 15(3):537. https://doi.org/10.3390/f15030537
Chicago/Turabian StyleLi, Yao, Chao Tan, Wenxu Zhang, Lu Wang, Zhi Yang, Yanming Fang, Yong Yang, and Lingfeng Mao. 2024. "Interspecific Sharing of Closely Related Chloroplast Genome Haplotypes among Sclerophyllous Oaks in the Hot-Dry Valley of the Jinsha River, Southwestern China" Forests 15, no. 3: 537. https://doi.org/10.3390/f15030537
APA StyleLi, Y., Tan, C., Zhang, W., Wang, L., Yang, Z., Fang, Y., Yang, Y., & Mao, L. (2024). Interspecific Sharing of Closely Related Chloroplast Genome Haplotypes among Sclerophyllous Oaks in the Hot-Dry Valley of the Jinsha River, Southwestern China. Forests, 15(3), 537. https://doi.org/10.3390/f15030537
 
        

 
       