Environmental Responsibility in Urban Forests: A Cognitive Analysis of Visitors’ Behavior
Abstract
1. Introduction
- (1)
- Explore explanations for the determinants of the variance in urban forests visitors’ environmental behavior intention.
- (2)
- Explore explanations for the determinants of the variance in urban forests visitors’ actual environmental behavior.
- (3)
- Determine the influence of components of SCT on the environmental behavior intention of urban forests visitors.
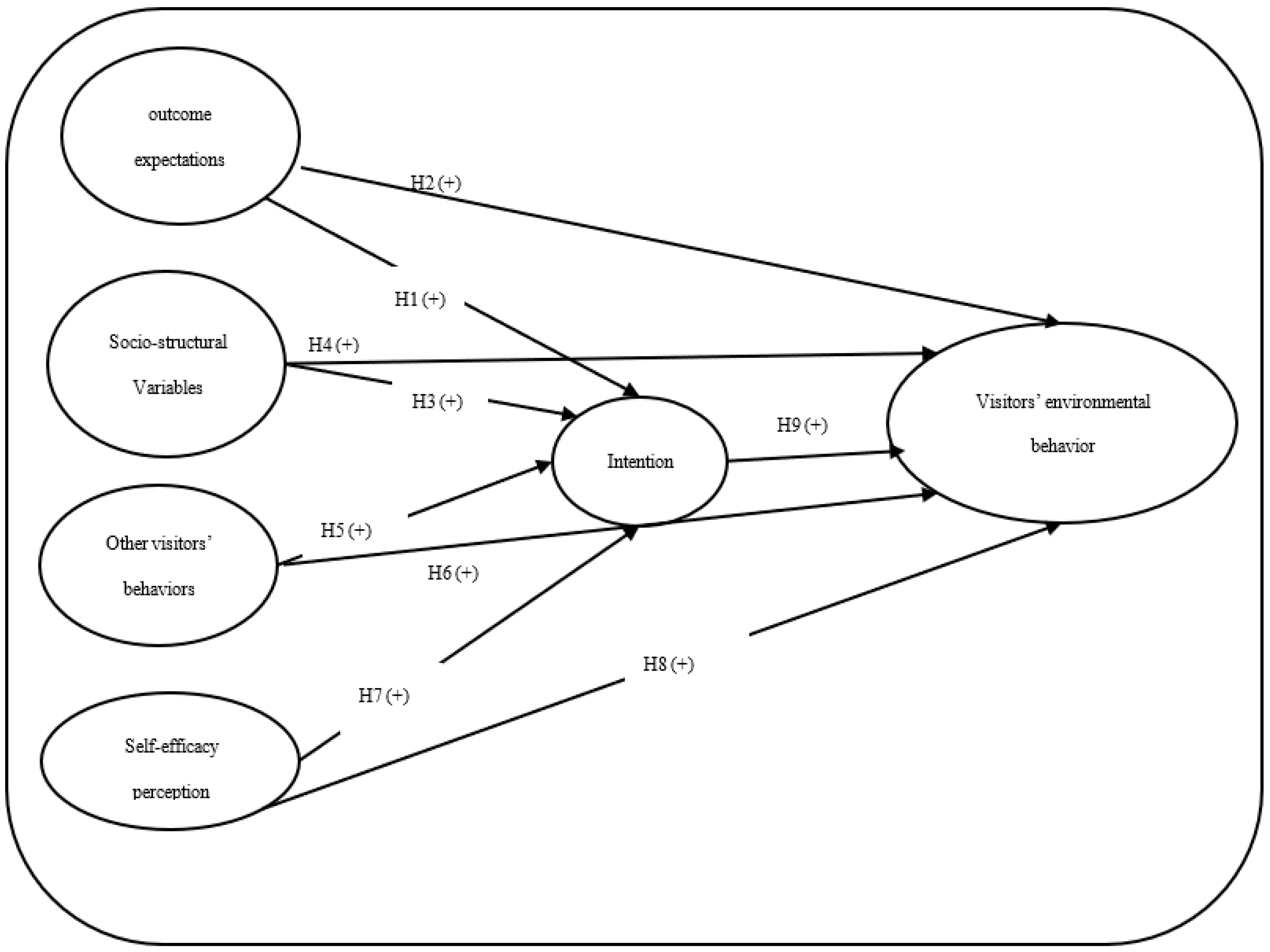
Theorical Model and Hypotheses of Study
2. Materials and Methods
2.1. Study Area
2.2. Sampling and Dada Curation
2.3. Data Analysis
| Constructs | Statements | ƛ |
|---|---|---|
| Outcome expectations | I believe that my efforts to protect the urban forest will have a positive impact on its preservation. | 0.795 |
| If I engage in environmentally friendly behaviors in the urban forest, it will contribute to its sustainability. | 0.911 | |
| Protecting the urban forest will improve the local environment and community well-being. | 0.904 | |
| Socio-structural | Access to facilities affects how responsibly I act in the urban forest. | 0.808 |
| The presence of community programs or events related to urban forest conservation encourages me to participate in environmental activities. | 0.890 | |
| Under present conditions, I can consider part of my time to behave environmentally in urban forest visits. | 0.848 | |
| Others’ behavior | I learn how to behave responsibly in the urban forest by observing other visitors. | 0.871 |
| The actions of other visitors in the urban forest influence my own environmental behavior. | 0.779 | |
| Seeing others take care of the urban forest motivates me to do the same. | 0.804 | |
| Self-efficacy | I am confident that I can take actions to protect the urban forest during my visits. | 0.874 |
| I believe I can minimize my environmental impact when visiting the urban forest. | 0.864 | |
| I can easily adopt behaviors that reduce harm to the urban forest. | 0.871 | |
| Intention | I intend to follow all environmental guidelines during my visits to the urban forest. | 0.836 |
| I will make a conscious effort to reduce my environmental impact when visiting the urban forest. | 0.785 | |
| I plan to take activities that help protect the urban forest. | 0.814 | |
| I plan to reduce my usage of resources during future visits to the urban forest. | 0.798 | |
| Behavior | I make sure to stay on designated paths to avoid damaging vegetation in the urban forest. | 0.721 |
| I minimize the use of resources (e.g., water, electricity) when spending time in the urban forest. | 0.883 | |
| I ensure that my activities in the urban forest do not harm the natural environment. | 0.750 | |
| I consciously reduce waste by bringing reusable items during my visits to the urban forest. | 0.873 |
3. Results
3.1. Participants’ Characteristics
3.2. Reliability and Validity of the Constructs
3.3. Structural Model Evaluation and Hypotheses Testing
4. Discussion
Theorical and Empirical Implications
5. Conclusions
Author Contributions
Funding
Data Availability Statement
Acknowledgments
Conflicts of Interest
References
- World Bank. Urban Population. 2021. Available online: https://data.worldbank.org/indicator/SP.URB.TOTL (accessed on 29 September 2024).
- Costemalle, V.B.; Candido, H.M.N.; Carvalho, F.A. An Estimation of Ecosystem Services Provided by Urban and Peri-Urban Forests: A Case Study in Juiz de Fora, Brazil. Cienc. Rural 2023, 53, e20210208. [Google Scholar] [CrossRef]
- Nawrotzki, R.J.; Tebeck, M.; Harten, S.; Blankenagel, V. Climate Change Vulnerability Hotspots in Costa Rica: Constructing a Sub-National Index. J. Environ. Stud. Sci. 2023, 13, 473–499. [Google Scholar] [CrossRef]
- Maleknia, R.; Salehi, T. Exploring the Drivers behind Women’s Intentions towards Climate Change Mitigation through Urban Forest Conservation. Urban For. Urban Green. 2024, 97, 128395. [Google Scholar] [CrossRef]
- Hoshyari, Z.; Maleknia, R.; Naghavi, H.; Barazmand, S. Studying Spatial Distribution of Urban Parks of Khoramabad City Using Network Analysis and Buffering Analysis. J. Wood For. Sci. Technol. 2020, 27, 37–51. [Google Scholar] [CrossRef]
- Maleknia, R.; ChamCham, J. Participatory Intention and Behavior towards Riparian Peri-Urban Forests Management; an Extended Theory of Planned Behavior Application. Front. Psychol. 2024, 15, 13723545. [Google Scholar] [CrossRef] [PubMed]
- Opoku, P.; Kwame Simpeh, E.; Mensah, H.; Akoto, D.A.; Weber, N. Perception of the Services and Disservices from Urban Forest and Trees in the Garden City of West Africa. Trees For. People 2024, 16, 100550. [Google Scholar] [CrossRef]
- Salbitano, F.; Borelli, S.; Chen, Y.; Conigliaro, M. Guidelines on Urban and Peri-Urban Forestry; FAO: Rome, Italy, 2016; p. 170. [Google Scholar]
- Cuchi, T.; Bobrowski, R.; Wężyk, P.; Breunig, F.M.; Pesck, V.A. Contributions to a Global Understanding of Socioenvironmental Justice Related to Urban Forest: Trends from Brazilian Cities in the Southeastern Paraná State. Urban For. Urban Green. 2024, 95, 128322. [Google Scholar] [CrossRef]
- Watkins, S.L.; Gerrish, E. The Relationship between Urban Forests and Race: A Meta-Analysis. J. Environ. Manag. 2018, 209, 152–168. [Google Scholar] [CrossRef]
- Yeon, P.-S.; Kang, S.-N.; Lee, N.-E.; Kim, I.-O.; Min, G.-M.; Kim, G.-Y.; Kim, J.-G.; Shin, W.-S. Benefits of Urban Forest Healing Program on Depression and Anxiety Symptoms in Depressive Patients. Healthcare 2023, 11, 2766. [Google Scholar] [CrossRef]
- Liu, W.; Feng, Q.; Engel, B.A.; Yu, T.; Zhang, X.; Qian, Y. A Probabilistic Assessment of Urban Flood Risk and Impacts of Future Climate Change. J. Hydrol. 2023, 618, 129267. [Google Scholar] [CrossRef]
- Song, P.; Guo, J.; Xu, E.; Mayer, A.L.; Liu, C.; Huang, J.; Tian, G.; Kim, G. Hydrological Effects of Urban Green Space on Stormwater Runoff Reduction in Luohe, China. Sustainability 2020, 12, 6599. [Google Scholar] [CrossRef]
- Cheng, Z.; Nesbitt, L.; Girling, C.; Sheppard, S.; Konijnendijk, C.; Nitoslawski, S. Urban Density and the Urban Forest: How Well Are Cities Balancing Them in the Context of Climate Change? Cities 2024, 149, 104962. [Google Scholar] [CrossRef]
- Rahmafitria, F.; Kaswanto, R.L. The Role of Eco-Attraction in the Intention to Conduct Low-Carbon Actions: A Study of Visitor Behavior in Urban Forests. Int. J. Tour. Cities, 2024; ahead of print. [Google Scholar] [CrossRef]
- Weng, L.; Zhu, Y.; Xu, X.; Yang, J.; Zheng, S.; Liu, H.; Wang, H.; Zhu, L. The Influence of Visitors’ Recreation Experience and Environmental Attitude on Environmentally Responsible Behavior: A Case Study of an Urban Forest Park, China. Forests 2023, 14, 24. [Google Scholar] [CrossRef]
- Janse, G.; Konijnendijk, C.C. Communication between Science, Policy and Citizens in Public Participation in Urban Forestry-Experiences from the Neighbourwoods Project. Urban For. Urban Green. 2007, 6, 23–40. [Google Scholar] [CrossRef]
- Maleknia, R.; ChamCham, J. Socio-Economic Factors and Mountaineers’ Conservation Willingness: A Riparian Peri-Urban Forest Study. Iran. J. For. 2024, 1–16. [Google Scholar] [CrossRef]
- Maleknia, R. Psychological Determinants of Citizens’ Willingness to Pay for Ecosystem Services in Urban Forests. Glob. Ecol. Conserv. 2024, 54, e03052. [Google Scholar] [CrossRef]
- Nowacki, M.; Kowalczyk-Anioł, J.; Chawla, Y. Gen Z’s Attitude towards Green Image Destinations, Green Tourism and Behavioural Intention Regarding Green Holiday Destination Choice: A Study in Poland and India. Sustainability 2023, 15, 7860. [Google Scholar] [CrossRef]
- Savari, M.; Khaleghi, B. Application of the Extended Theory of Planned Behavior in Predicting the Behavioral Intentions of Iranian Local Communities toward Forest Conservation. Front. Psychol. 2023, 14, 1121396. [Google Scholar] [CrossRef]
- Fauzi, M.A.; Hanafiah, M.H.; Kunjuraman, V. Tourists’ Intention to Visit Green Hotels: Building on the Theory of Planned Behaviour and the Value-Belief-Norm Theory. J. Tour. Futur. 2024, 10, 255–276. [Google Scholar] [CrossRef]
- Ghazali, E.M.; Nguyen, B.; Mutum, D.S.; Yap, S.-F. Pro-Environmental Behaviours and Value-Belief-Norm Theory: Assessing Unobserved Heterogeneity of Two Ethnic Groups. Sustainability 2019, 11, 3237. [Google Scholar] [CrossRef]
- Momenpour, Y.; Sadighi, H.; Choobchian, S.; Lebailly, P.; Dogot, T.; Viira, A.-H.; Azadi, H. Towards Predicting the Pro-Environmental Behaviour of Wheat Farmers by Using the Application of Value-Belief-Norm Theory. Environ. Dev. Sustain. 2024. [Google Scholar] [CrossRef]
- Ajzen, I. The Theory of Planned Behavior. Organ. Behav. Hum. Decis. Process. 1991, 50, 179–211. [Google Scholar] [CrossRef]
- Su, K.; Ren, J.; Cui, C.; Hou, Y.; Wen, Y. Do Value Orientations and Beliefs Play a Positive Role in Shaping Personal Norms for Urban Green Space Conservation? Land 2022, 11, 262. [Google Scholar] [CrossRef]
- Bandura, A. Health Promotion by Social Cognitive Means. Health Educ. Behav. 2004, 31, 143–164. [Google Scholar] [CrossRef]
- Lee, K.; Tseng, Y. Driving the Dual Learning Process of Management Knowledge: A Social Cognitive Theory Perspective. Int. J. Manag. Educ. 2024, 22, 100940. [Google Scholar] [CrossRef]
- Savari, M.; Yazdanpanah, M.; Rouzaneh, D. Factors Affecting the Implementation of Soil Conservation Practices among Iranian Farmers. Sci. Rep. 2022, 12, 8396. [Google Scholar] [CrossRef]
- Savari, M.; Sheheytavi, A.; Shokati Amghani, M. Factors Underpinning Iranian Farmers’ Intention to Conserve Biodiversity at the Farm Level. J. Nat. Conserv. 2023, 73, 126419. [Google Scholar] [CrossRef]
- Apipoonyanon, C.; Szabo, S.; Kuwornu, J.K.M.; Ahmad, M.M. Local Participation in Community Forest Management Using Theory of Planned Behaviour: Evidence from Udon Thani Province, Thailand. Eur. J. Dev. Res. 2020, 32, 1–27. [Google Scholar] [CrossRef]
- Yazdanpanah, M.; Feyzabad, F.R.; Forouzani, M.; Mohammadzadeh, S.; Burton, R.J.F. Predicting Farmers’ Water Conservation Goals and Behavior in Iran: A Test of Social Cognitive Theory. Land Use Policy 2015, 47, 401–407. [Google Scholar] [CrossRef]
- Nasrabadi, M.T.; Morassafar, S.; Pourzakarya, M.; Dunning, R. Investigating the Impacts of Green Spaces Planning on Social Sustainability Improvement in Tehran, Iran: A SWOT-AHP Analysis. Local Environ. 2023, 28, 681–697. [Google Scholar] [CrossRef]
- Azargoshasbi, F.; Ashrafi, K.; Ehsani, A.H. Role of Urban Boundary Layer Dynamics and Ventilation Efficiency in a Severe Air Pollution Episode in Tehran, Iran. Meteorol. Atmos. Phys. 2023, 135, 35. [Google Scholar] [CrossRef]
- Krejcie, R.V.; Morgan, D.W. Determining Sample Size for Research Activities. Educ. Psychol. Meas. 1970, 30, 607–610. [Google Scholar] [CrossRef]
- Joshi, A.; Kale, S.; Chandel, S.; Pal, D. Likert Scale: Explored and Explained. Br. J. Appl. Sci. Technol. 2015, 7, 396–403. [Google Scholar] [CrossRef]
- Cronbach, L.J. Coefficient Alpha and the Internal Structure of Tests. Psychometrika 1951, 16, 297–334. [Google Scholar] [CrossRef]
- Hair, J.F.; Hault, G.T.M.; Ringle, C.M.; Sardtedt, M.; Thiele, K.O. Mirror, Mirror on the Wall: A Comparative Evaluation of Composite-Based Structural Equation Modeling Methods. J. Acad. Mark. Sci. 2017, 45, 616–632. [Google Scholar] [CrossRef]
- Fornell, C.; Larcker, D.F. Evaluating Structural Equation Models with Unobservable Variables and Measurement Error. J. Mark. Res. 1981, 18, 39–50. [Google Scholar] [CrossRef]
- Hair, J.F.; Risher, J.J.; Sarstedt, M.; Ringle, C.M. When to Use and How to Report the Results of PLS-SEM. Eur. Bus. Rev. 2019, 31, 2–24. [Google Scholar] [CrossRef]
- Zhao, J.; Wang, Y.; Xiao, B.; Ye, F.; Chen, J.; Huang, Y.; Li, T.; Chen, X.; Ma, H.; Zhang, Q.; et al. Behaviors and Influencing Factors of Chinese Oncology Nurses towards Hospice Care: A Cross-Sectional Study Based on Social Cognitive Theory in 2022. BMC Palliat. Care 2024, 23, 1–12. [Google Scholar] [CrossRef]
- Komendantova, N.; Yazdanpanah, M.; Shafiei, R. Studying Young People’ Views on Deployment of Renewable Energy Sources in Iran through the Lenses of Social Cognitive Theory. AIMS Energy 2018, 6, 216–228. [Google Scholar] [CrossRef]
- Thuy, P.T.; Hue, N.T.; Dat, L.Q. Households’ Willingness-to-Pay for Mangrove Environmental Services: Evidence from Phu Long, Northeast Vietnam. Trees For. People 2024, 15, 100474. [Google Scholar] [CrossRef]
- Tan, Y.; Ge, J.; Gao, W.; Ying, X.; Wang, S.; Zhao, X. Residents’ Willingness to Engage in Carbon Generalized System of Preferences—A Personality Insight Study Based on the Extended Theory of Planned Behavior. J. Environ. Manag. 2024, 361, 121224. [Google Scholar] [CrossRef] [PubMed]
- Ajzen, I. From Intentions to Actions: A Theory of Planned Behavior. In Action Control: From Cognition to Behavior; Springer: Berlin/Heidelberg, Germany, 1985; pp. 11–39. [Google Scholar]




| Characteristic | Categories | Frequency | Percentage |
|---|---|---|---|
| Gender | Male | 231 | 50.7 |
| Female | 225 | 49.3 | |
| Marital Status | Single | 212 | 46.3 |
| Married | 254 | 53.5 | |
| Age | <20 | 31 | 6.8 |
| 21–30 | 56 | 12.3 | |
| 31–40 | 167 | 36.6 | |
| 41–50 | 141 | 30.9 | |
| 51–60 | 43 | 9.43 | |
| >61 | 18 | 3.95 | |
| Educational status | Illiterate | 19 | 4.17 |
| School | 84 | 18.4 | |
| Diploma | 215 | 47.1 | |
| University degrees | 138 | 30.3 | |
| Monthly Visit | 1 | 127 | 27.9 |
| 4 | 113 | 24.8 | |
| 8 | 124 | 27 | |
| >8 | 98 | 20.4 |
| Construct | Cronbach’s Alpha | Composite Reliability | AVE |
|---|---|---|---|
| Behavioral intention | 0.823 | 0.883 | 0.653 |
| Environmental behavior | 0.822 | 0.883 | 0.656 |
| Outcome expectations | 0.839 | 0.904 | 0.759 |
| Other visitors’ behavior | 0.754 | 0.859 | 0.671 |
| Self-efficacy | 0.839 | 0.903 | 0.757 |
| Socio-structural variables | 0.806 | 0.886 | 0.721 |
| 1 | 2 | 3 | 4 | 5 | 7 | |
|---|---|---|---|---|---|---|
| Behavioral intention | 0.808 | |||||
| Environmental behavior | 0.639 | 0.81 | ||||
| Other visitors’ behavior | 0.706 | 0.635 | 0.819 | |||
| Self-efficacy | 0.635 | 0.64 | 0.613 | 0.87 | ||
| Socio structural variables | 0.714 | 0.598 | 0.701 | 0.591 | 0.849 | |
| Outcome expectations | 0.64 | 0.656 | 0.637 | 0.633 | 0.682 | 0.871 |
| Hypotheses | Description | Confidence Interval Bias Corrected | t-Statistic | p-Values | Result | |
|---|---|---|---|---|---|---|
| H1 | Outcome expectations > Behavioral intention | 0.02 | 0.218 | 2.153 | 0.032 | + |
| H2 | Outcome expectations > Environmental behavior | 0.165 | 0.364 | 5.116 | 0.000 | + |
| H3 | Socio-structural variables > Behavioral intention | 0.213 | 0.213 | 5.866 | 0.000 | + |
| H4 | Socio-structural variables > Environmental behavior | 0.071 | 0.071 | 0.612 | 0.541 | - |
| H5 | Other visitors’ behavior > Behavioral intention | 0.218 | 0.382 | 6.753 | 0.000 | + |
| H6 | Other visitors’ behavior > Environmental behavior | 0.072 | 0.282 | 3.255 | 0.000 | + |
| H7 | Self-efficacy > Behavioral intention | 0.112 | 0.277 | 5.042 | 0.000 | + |
| H8 | Self-efficacy > Environmental behavior | 0.129 | 0.334 | 4.765 | 0.000 | + |
| H9 | Behavioral intention > Environmental behavior | 0.07 | 0.261 | 3.142 | 0.002 | + |
Disclaimer/Publisher’s Note: The statements, opinions and data contained in all publications are solely those of the individual author(s) and contributor(s) and not of MDPI and/or the editor(s). MDPI and/or the editor(s) disclaim responsibility for any injury to people or property resulting from any ideas, methods, instructions or products referred to in the content. |
© 2024 by the authors. Licensee MDPI, Basel, Switzerland. This article is an open access article distributed under the terms and conditions of the Creative Commons Attribution (CC BY) license (https://creativecommons.org/licenses/by/4.0/).
Share and Cite
Erfanian, S.; Maleknia, R.; Azizi, R. Environmental Responsibility in Urban Forests: A Cognitive Analysis of Visitors’ Behavior. Forests 2024, 15, 1773. https://doi.org/10.3390/f15101773
Erfanian S, Maleknia R, Azizi R. Environmental Responsibility in Urban Forests: A Cognitive Analysis of Visitors’ Behavior. Forests. 2024; 15(10):1773. https://doi.org/10.3390/f15101773
Chicago/Turabian StyleErfanian, Sahar, Rahim Maleknia, and Reza Azizi. 2024. "Environmental Responsibility in Urban Forests: A Cognitive Analysis of Visitors’ Behavior" Forests 15, no. 10: 1773. https://doi.org/10.3390/f15101773
APA StyleErfanian, S., Maleknia, R., & Azizi, R. (2024). Environmental Responsibility in Urban Forests: A Cognitive Analysis of Visitors’ Behavior. Forests, 15(10), 1773. https://doi.org/10.3390/f15101773

