Abstract
Pine wilt disease, caused by Bursaphelenchus xylophilus (Steiner & Buhrer, 1934) Nickle 1981, poses a significant threat to the safety of pine forests in the world. Currently, the available nematicides for controlling this disease are limited. Finding new nematicides is crucial for the effective prevention and control of pine wilt disease. In this study, we discovered that tetramycin B3, derived from Streptomyces ahygroscopicus, demonstrated a promising effect on pine wilt disease. The LC50 values of tetramycin B3 at 24, 48, and 72 h were 26.49, 23.37, and 12.79 μg/mL, respectively. Tetramycin B3 significantly inhibited the feeding and growth rate of B. xylophilus at low concentrations while also increasing ROS (reactive oxygen species) production and lipid accumulation. Furthermore, tetramycin B3 markedly inhibited the activity of detoxifying and protective enzymes. Transcriptome and metabolome analyses indicated that tetramycin B3 significantly affected the expression of genes related to lysosomes, autophagy, and lipid metabolism in B. xylophilus. Additionally, tetramycin B3 delayed the onset of pine wilt disease. Transcriptome results showed that tetramycin B3 significantly influenced the expression of genes related to defense responses in pine trees and induced pine trees to produce disease-resistant mechanisms. Future research will focus on further elucidating the mechanism of action of tetramycin B3 against B. xylophilus and verifying the gene functions identified through transcriptome screening.
1. Introduction
Pine wilt disease, caused by Bursaphelenchus xylophilus, threatens conifer forests worldwide and has a tremendous economic impact by inducing millions of losses every year. It has spread to many countries in East Asia and Europe []. In the recent situation, B. xylophilus has been detected in Spain and possibly is established in central Europe by model prediction [,]. Under the SSP5-8.5 scenario in 2081–2100, the suitable areas of the disease will expand to higher latitudes []. B. xylophilus has proliferated to 18 provinces in China, causing severe damage to pine forests by reducing pine resin secretion, inducing rapid wilting, and leading to the host’s demise within 1–3 months []. Various methods exist for controlling this disease. Among them, quarantine has been proven to be an effective way to prevent it in non-affected regions and has established a clear-cut zone in Portugal []. Multi-temporal UAV-based multispectral imagery and machine learning algorithms can establish a window for early monitoring in Europe and East Asia [,], while chemical control is commonly used to manage infection and spread within infected areas []. Aerial spraying of chemicals such as thiacloprid, metham-sodium, and buprofezin targets the insect vectors but does not directly poison B. xylophilus and causes air pollution []. Emamectin benzoate and avermectin are frequently administered via trunk injection. Prolonged and extensive use of single nematicide also has a potential risk of inducing drug resistance in pests, as seen with Lepeophtheirus salmonis and Caligus rogercresseyi in Chile, which have lost sensitivity to emamectin benzoate [,,]. Consequently, the efficacy of emamectin benzoate in controlling B. xylophilus may become suboptimal in the future. The key to solving this problem lies in finding a new nematicide with high efficiency, increased water solubility, and environmental safety [].
Streptomyces ahygroscopicn subsp. wuzhouensisn is a highly valuable actinomycete with biocontrol effects such as promoting growth and inducing plant disease resistance. Previous studies have shown that the fermentation product of S. ahygroscopicn subsp. wuzhouensisn has significant inhibitory effects on various plant pathogens, including Botrytis cinerea, Colletotrichum sp., and Peronosporales sp., etc. [,,,]. Tetramycin-loaded core–shell beads were prepared through the selection of tetramycin-loaded beads and the IMS and OTS materials, and by conducting agricultural antibiotic release experiments and field trials, which can enhance disease prevention efficacy for Ralstonia solanacearum []. Additionally, it can stimulate the activity of plant defense enzymes such as SOD, POD, and APX, thereby enhancing plant disease resistance []. Due to its low toxicity and environmental friendliness, the fermentation product of S. ahygroscopicn subsp. wuzhouensisn has been widely applied in fungal disease control in China under the trade name tetramycin. However, there is no report on the nematicidal activity of tetramycin.
In this study, we assess the control efficacy of tetramycin B3, a new active component from the fermentation product of S. ahygroscopicn subsp. wuzhouensisn, to pine wilt disease. Our study aims to identify tetramycin B3 as a potential candidate nematicide that is friendly to pine trees, compared with emamectin benzoate.
2. Materials and Methods
2.1. Chemicals
Tetramycin B3 (TB3) and 1.5% tetramycin (AS) were produced by Wkioc Bioengineering Co., Ltd., Chaoyang, China. Last, 2% emamectin benzoate (EC) was produced by Syngenta Crop Protection Co., Ltd., Beijing, China.
2.2. Nematodes
The WH-1 strain of B. xylophilus was extracted from the infected wood chips from Weihai City, Shandong Province, China, using the Baermann funnel method. Identification was based on morphological characteristics and ITS-RFLP analysis. B. xylophilus was then cultivated on a culture dish containing Botrytis cinerea grown on potato dextrose agar (PDA) at 25 °C in the dark for 4–5 days and collected by the Baermann funnel method for experiments.
2.3. Nematicidal Activity Test
Solutions with varying concentrations (1 mL) and 5 μL of a diluted nematode suspension (approximately 100 nematodes) were added to a 24-well plate and incubated at 25 °C in the dark. B. xylophilus was treated for 24 h with TB3 concentrations of 15, 20, 25, 30, and 35 μg/mL, 2% emamectin benzoate concentrations of 45, 60, 75, and 90 μg/mL, and 1.5% tetramycin concentrations of 60, 75, 90, 105, and 120 μg/mL. For 48 and 72-h treatments, the concentrations were 10, 15, 20, 25, and 30 μg/mL for TB3, 1.5% tetramycin, and 2% emamectin benzoate. Sterile water served as the control. The number of deceased nematodes was counted with a stereomicroscope using a picking needle, and mortality was calculated []. The experiment was performed twice, with three wells for each test.
Corrected mortality (%) = 100 × (mortality% of treatments − mortality% of control)/(100 − mortality% of control)
2.4. Effect of TB3 on Feeding and Population Growth Rate of B. xylophilus
Using sterile water as a control, 400 adult nematodes were selected and exposed to TB3 solutions at concentrations of 12, 16, and 19 μg/mL for 24 h at 25 °C in the dark. The nematodes were then washed three times with sterile water and transferred into a culture of B. cinerea until the culture was completely consumed. Pictures were taken every day at the same time to record feeding situations to evaluate the effect of TB3 on feeding ability. The experiment was repeated three times to verify the results of this image. Nematodes were collected using the Behrman funnel method, and the total number of nematodes was counted. The growth rate was calculated using the equation Nt = N0λt, and the experiment was repeated three times to ensure accuracy and reliability.
2.5. Effect of TB3 on ROS Production and Lipid Accumulation in B. xylophilus
Nematodes were treated with TB3 solution at concentrations of 12, 16, 19, 26, 130, and 260 μg/mL in the dark for 24 h. The nematodes were then washed three times with sterile water and treated with H2DCFDA and Nile Red (Beyotime Biotech, Nantong, China) to assess the content of reactive oxygen species (ROS) and lipids in the nematodes [,,].
2.6. Effect of TB3 on POD, SOD, GST Activity, and CYP450 Content of B. xylophilus
Nematodes were treated with TB3 solutions at concentrations of 12, 16, 19, 26, 130 and 260 μg/mL in the dark for 24 h, with sterile water serving as the control. Approximately 0.1 g of nematodes were collected. The activities of POD (peroxidase), SOD (superoxide dismutase), GST (glutathione-S-transferase), and the content of CYP450 (cytochrome P450) were measured using detection kits from Jiangsu Meimian Industrial Co., Ltd., Yangzhou, China [].
2.7. Mechanism of Action of TB3 on B. xylophilus
Based on the mortality results of TB3 against B. xylophilus, the time required for a 20% paralysis rate was 14 h at a concentration of 16 μg/mL. Approximately 10,000 nematodes were exposed to 16 μg/mL TB3 for 14 and 24 h, with sterile water as the control. The experiment was repeated three times. Nematodes were collected, washed three times with sterile water, and treated with liquid nitrogen. They were then transported on dry ice to LC-BIO Co., Ltd., HangZhou, China, for transcriptome sequencing analysis [].
2.8. Metabolomic Analysis of TB3 on B. xylophilus
Approximately 0.1 g of nematodes, 6 mm grinding beads, 400 mL extraction solution (methanol: water = 4:1, v:v), and 0.02 mg mL−1 standard (L-2-chlorophenylalanine) were added to a 2 mL centrifuge tube. After 6 min of grinding in a frozen tissue grinder (−10 °C, 50 Hz), ultrasonic extraction was performed for 30 min at a low temperature (5 °C, 40 kHz). The sample was placed at −20 °C for 30 min and centrifuged for 15 min (9400× g, 4 °C). The supernatant (20 μL) from each sample was transferred to a sample vial with an inner cannula for computer analysis. Every six samples induced one quality control (QC) sample injection. All samples were analyzed by LC-MS, with six biological replicates per group.
2.9. Evaluation of the Prevention and Control Effect of TB3 on Pine Wilt Disease in Pots
2.9.1. Evaluation of the Safety of TB3 on Pine Trees
Two-year-old pine saplings, approximately 50–60 cm in height and 2 cm in diameter, were cultivated at 22 °C and light for 10 h every day. Pine trees were divided into control and prevention groups, with the control group further divided into groups A and B. For the prevention group, TB3 solution (0.1 mL per day) was injected into the tree at a distance of 1.5 cm from the soil surface and at a 45-degree angle, continuing this injection for 30 days. Control groups A and B were cultivated normally. Pine needles (0.1 g) from the prevention group were taken on days 0, 15, and 30 to measure the activity of SOD, APX (ascorbate peroxidase), CYP450, and chlorophyll content using detection kits from Jiangsu Meimian Industrial Co., Ltd., China. On day 30, pine needles were also collected from the control and prevention groups, mixed, and divided into three equal parts for liquid nitrogen treatment. They were then transported on dry ice to LC-BIO Co., Ltd., HangZhou, China, for transcriptome sequencing analysis.
2.9.2. Assessment of the Preventive Effect of TB3 on Pine Wilt Disease
On day 30, a hole approximately 0.5 cm in diameter was drilled at the junction of the trunk and branches of pine trees in the control B and prevention groups, and approximately 4000 nematodes were injected. Control group A was cultivated normally. Disease development was observed for 30 days.
2.10. Statistical Analysis
Data differences were determined by analysis of variance (ANOVA) and the Tukey post-hoc test. Pearson’s correlation analysis (p < 0.05) was performed using SPSS 22.0 software (IBM Inc., Armonk, NY, USA) to evaluate correlations between various indicators. Image files were created using GraphPad Prism 9.5.0 (GraphPad Software Inc., San Diego, CA, USA). Fluorescence photographs were processed using Image J 1.8.0 (National Institutes of Health, Bethesda, MD, USA).
3. Results
3.1. Nematicidal Activity
With increasing treatment duration, the LC50 values gradually decreased, indicating enhanced nematicidal activity. After 24 h of treatment, the LC50 values were 26.49, 60.81, and 93.05 μg/mL for TB3, 2% emamectin benzoate, and 1.5% tetramycin, respectively. After 48 h, the LC50 values were 23.37, 29.21, and 20.13 μg/mL, and after 72 h, they were 12.79, 16.55, and 11.43 μg/mL (Table 1). TB3 demonstrated superior nematicidal activity compared to 2% emamectin benzoate and 1.5% tetramycin.

Table 1.
Nematical activity of tetramycin B3 on B. xylophilus at different treatment times.
3.2. Feeding and Population Growth Rate of B. xylophilus
TB3 inhibited the feeding capacity of B. xylophilusis (Figure 1A). In a controlled environment with no predators and adequate food, the survival of nematodes followed a J-shaped curve. The growth rate was calculated using the formula Nt = N0λt. Exposing nematodes to sterile water and TB3 at 12, 16, and 19 μg/mL resulted in growth rates of 2.13, 1.91, 1.77, and 1.63, respectively (Figure 1B). The regression curve equation indicated a strong inverse relationship between concentration and growth rate (R2 = 0.9576) (Figure 1C).

Figure 1.
Effect of TB3 on feeding and population growth rate of B. xylophilus. (A) Feeding capacity of B. xylophilus after being treated with different concentrations of TB3. (B) Growth rate of B. xylophilus, according to Nt = N0λt and to calculated λ, which is the growth rate. (C) Correlation analysis between TB3 concentration and growth rate. Vertical lines represent ± SD and different letters indicate significant differences among different concentrations of treatment data by post hoc Tukey test (p < 0.05) (n = 3).
3.3. ROS Production and Lipid Accumulation in B. xylophilus
DCFH (2′,7′-dichlorodihydrofluorescein) and Nile red staining revealed increased ROS and lipid accumulation in nematodes treated with TB3. At a concentration of 26 μg/mL, the relative fluorescence intensities for ROS and lipids were 263% and 176.6%, significantly higher than the control group. These intensities further increased to 445.3% and 352.1% with higher concentrations (Figure 2A,B).

Figure 2.
Effect of TB3 on physiological indicators in B. xylophilus. (A) Green represents ROS production, and red represents lipid accumulation. With the increase in treatment concentration, ROS production and lipid accumulation increase. (B) ROS and lipid relative fluorescence intensity. (C) GST activity after being treated with different TB3 concentrations in 24 h. (D) The level of CYP450 after being treated with different TB3 concentrations in 24 h. (E) The activity of SOD after being treated with different TB3 concentrations in 24 h. (F) The activity of POD after being treated with different TB3 concentrations in 24 h. Vertical lines represent ± SD, and different letters indicate significant differences among different concentrations of treatment data by post hoc Tukey test (p < 0.05). (n = 3).
3.4. Effects of TB3 on POD, SOD, GST Activity, and CYP450 Content in B. xylophilus
CYP450 is a crucial detoxification enzyme in nematodes, facilitating drug metabolism. GST catalyzes the combination of GSH with toxic compounds, while SOD and POD work together to eliminate excess O2− radicals. The content of CYP450 and activities of GST, SOD, and POD showed no significant variation at 12 and 16 µg/mL. However, at higher concentrations, the activities significantly decreased. At 260 µg/mL, the activities of SOD, POD, and GST were 14.87, 38.55, and 13.87 U/g protein, respectively, significantly lower than the control group activities of 31.71, 119.91, and 28.77 U/g protein (Figure 2C–F).
3.5. Effect of TB3 in B. xylophilus Based on Transcriptomics
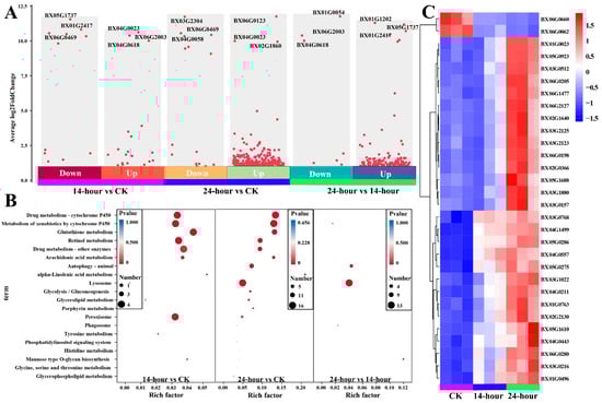
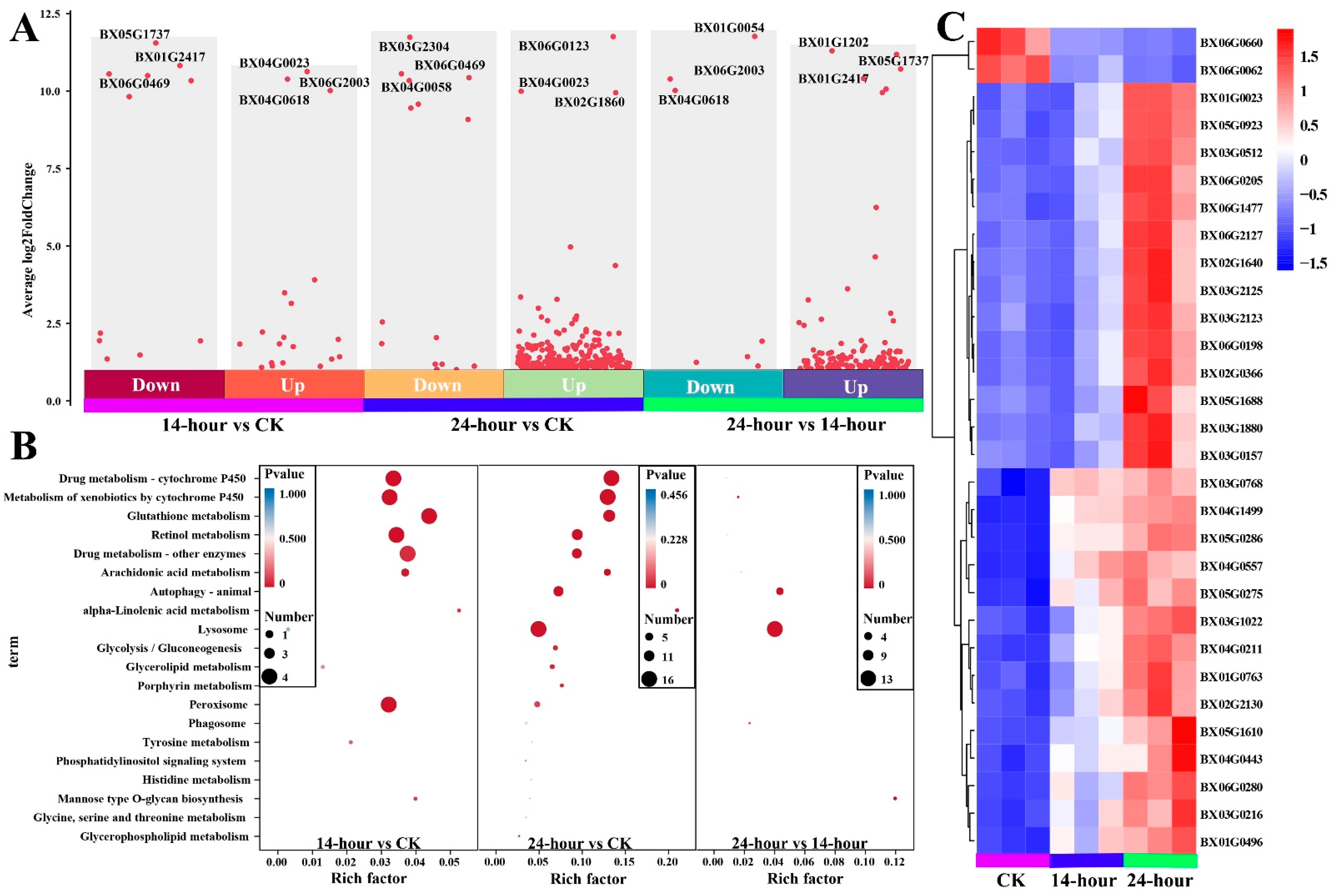
A total of 55.47 GB of clean data was obtained, with an average of 6.16 GB per sample and a Q30 base percentage of 96.98%. High-quality sequencing data met the requirements for analysis. Utilizing fold change ≥ 2 and a false discovery rate (q < 0.05) as criteria, compared to the control group, 69 differentially expressed genes (DEGs) were identified in the 14-h treatment group (35 up-regulated, 34 down-regulated), and 365 DEGs in the 24-h treatment group (329 up-regulated, 36 down-regulated). Compared to the 14-h group, 211 DEGs were identified in the 24-h group (187 up-regulated, 24 down-regulated). Pattern clustering, functional annotation, and enrichment analysis were performed on the DEGs.
The Gene Ontology (GO) database was used for functional annotation of DEGs. DEGs were annotated in obsolete oxidation-reduction processes in the 14-h treatment group compared to the control group (Supplement Scheme S1A). In the 24-h treatment group, DEGs were annotated in oxidation-reduction processes and oxidoreductase activity (Supplement Scheme S1B). Compared to the 14-h group, DEGs in the 24-h treatment were annotated in lysosome activity, cysteine-type endopeptidase activity, and proteolysis involved in protein catabolic processes (Figure 3A, Supplement Scheme S1C). KEGG pathway analysis revealed DEGs mainly enriched in the 20 pathways (p < 0.05). Compared to control groups, pathways associated with drug metabolism (cytochrome P450), metabolism of xenobiotics by cytochrome P450, glutathione metabolism, and retinol metabolism were enriched in both the 14-h and 24-h treatment groups. Compared to the 14-h treatment group, lysosome and autophagy-animal signaling pathways were enriched in the 24-h treatment group (Figure 3B). The top 30 DEGs were enriched in oxidation-reduction processes in Go database and detoxification and lipid metabolic pathways by multiple comparison in three treatments (Figure 3C, Supplement Scheme S2). It revealed that the expression of genes related to ROS production, lipid accumulation, and enzyme activity changed in B. xylophilus under TB3 treatment.

Figure 3.
Transcriptome analysis of TB3 on B. xylophilus. (A) DEGs on the different comparison group (p < 0.05, FC ≥ 2). DEGs showed significant ups and downs between different comparison groups based on the volcano plot. (B) DEGs categorized by KEGG pathway enrichment analysis (top 20) (p < 0.05, FC ≥ 2). Compared to the 14-h treatment group, pathways associated with lysosome and autophagy-animal signaling were enriched in the 24-h treatment group. (C) The expression of DEGs enriched in three treatments after multiple comparisons (top 30). The gene ID represents the gene name (n = 3).
3.6. Effect of TB3 on the Expression of Metabolic Pathways in B. xylophilus Based on Metabolomics
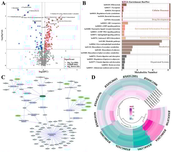
QC samples were used to evaluate the stability and repeatability of the analytical method. Pearson’s Correlation Coefficient was used to analyze the abundance values of each QC sample, with higher correlation values and a redder color indicating greater similarity. Orthogonal partial least squares discriminant analysis (OPLS-DA) was employed to filter irrelevant differences and maximize significant differences between groups, aiding in the discovery of differential metabolites. The OPLS-DA model validation (n = 200) yielded R2 and Q2 intercepts of 0.6466 and −0.7718, respectively, indicating good model stability and reproducibility, suitable for subsequent qualitative and quantitative assay validations.
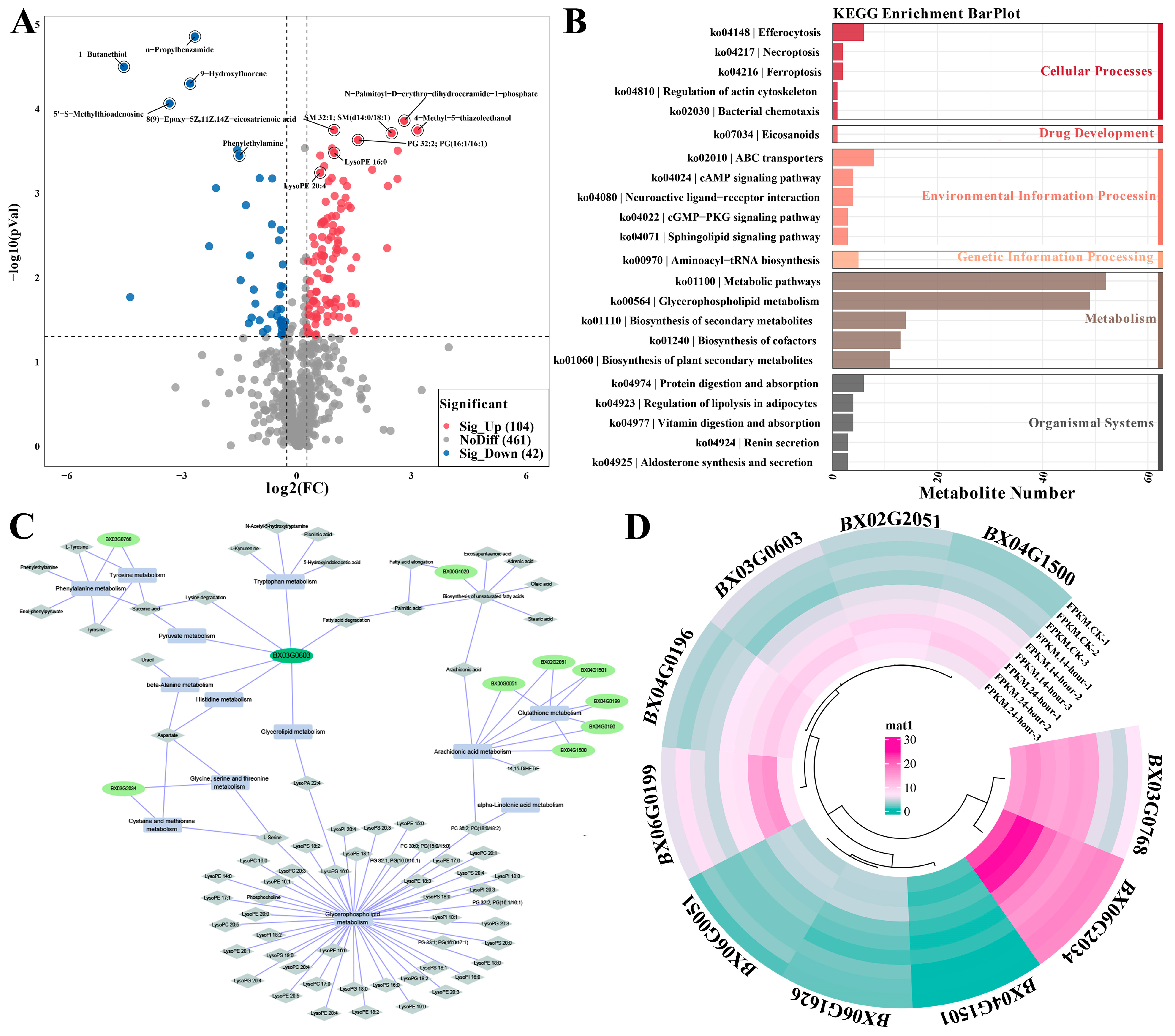
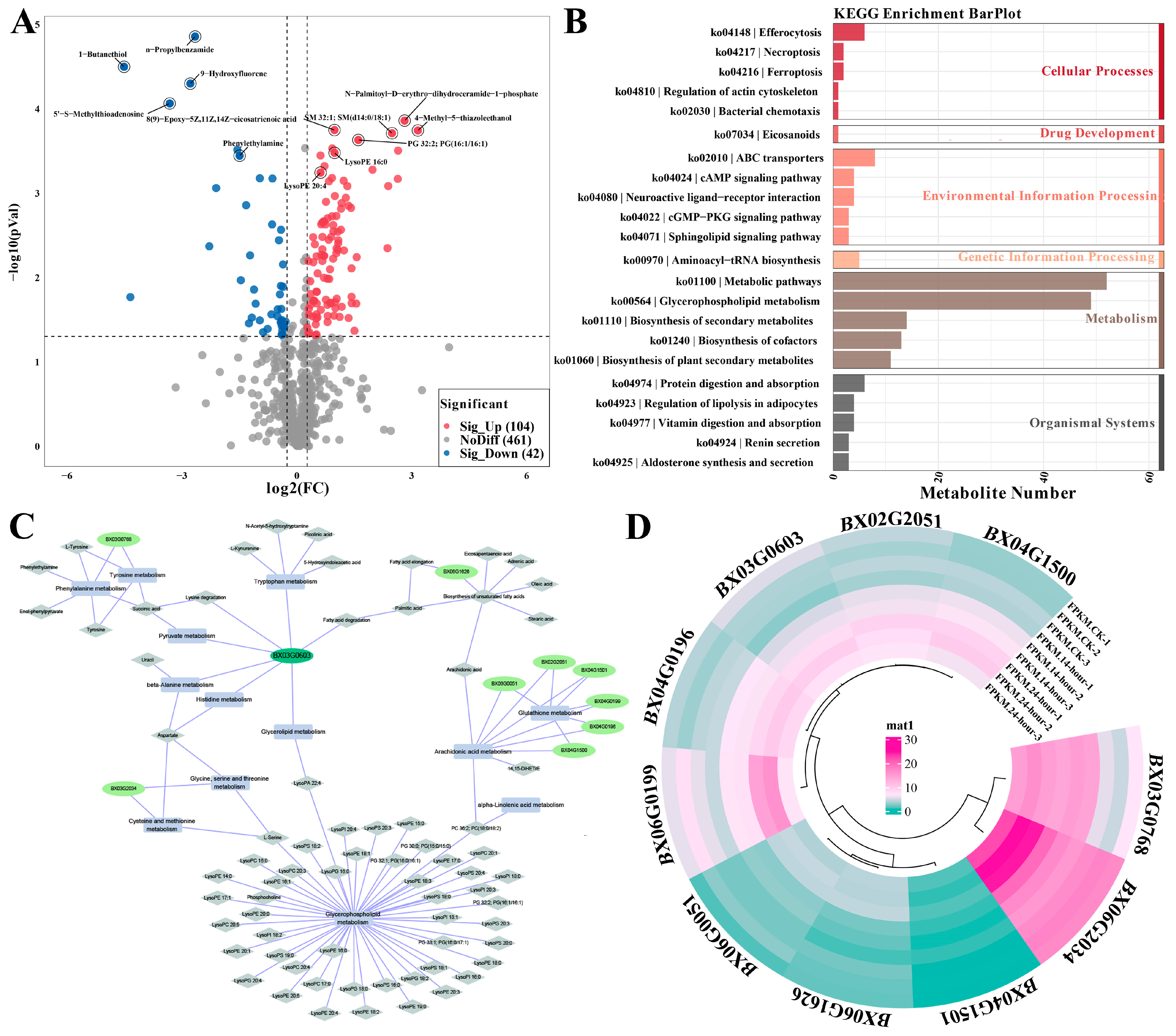
Differential metabolites were identified based on VIP values (VIP > 1) from the OPLS-DA model and P-values (p < 0.05) from independent sample t-tests. Compared to the control group, 1652 known metabolites were identified in the 14-h treatment group, with 1018 up-regulated and 634 down-regulated. In the 24-h treatment group, 5166 known metabolites were identified, with 2481 up-regulated and 2685 down-regulated (Figure 4A). Compared to the 14-h treatment group, 2924 known metabolites were identified in the 24-h treatment group, with 1406 up-regulated and 1518 down-regulated. These differential metabolites were enriched in the KEGG database, particularly in glycerophospholipid metabolism pathways, with increased enrichment over time (Figure 4B, Supplement Scheme S3).

Figure 4.
Compared to the control group in 24-h treatment, the metabolome of TB3 action on B. xylophilus. (A) The expression of DAMs. DAMs were shown based on the volcano plot, with 104 significant ups and 42 significant downs. (n = 6) (B) DAMs are categorized using KEGG pathway enrichment analysis. Glycerophospholipid metabolism pathways were significantly enriched. (C) Network plot of transcriptome and metabolome analysis. Lipid metabolism, lysosome activity, and amino acid metabolism pathways were most frequently annotated, with the BX03G0603, BX03G0768, and BX03G2034 genes, etc., playing a central role. (D) Expression of enriched genes. Ten key genes were enriched by integrating transcriptome and metabolome analysis in the 24-h treatment group compared to the control group.
A comprehensive analysis of metabolomic and transcriptomic data was conducted to further understand the effects of TB3 on B. xylophilus. Significant associations between DEGs and DAMs were observed in the 24-h treatment group compared to the control group. Lipid metabolism, lysosome activity, and amino acid metabolism pathways were most frequently annotated, with the BX03G0603 gene playing a central role and ten genes enriched (Figure 4C,D). These findings suggest that these pathways are pivotal in regulating B. xylophilus.
3.7. Evaluation of the Prevention and Control Effect of TB3 on Pine Wilt Disease in Pot
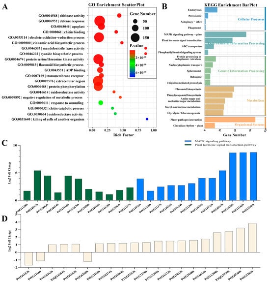
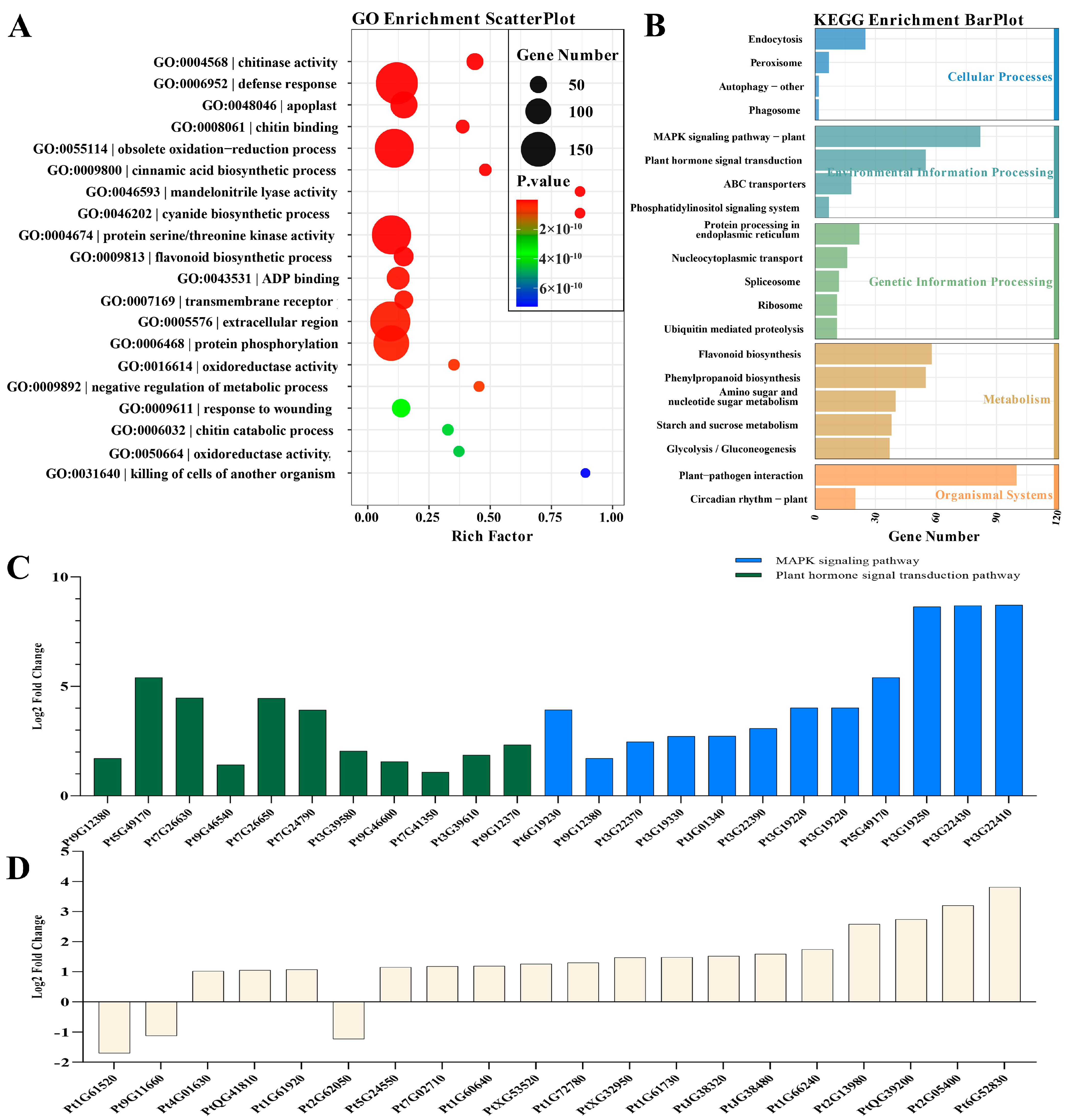
After injection, the pine trees had no negative impact (Figure 5A). Over the 30-day observation period, no changes were observed in the control A group. In the control B group, pine needles began to yellow by the 15th day, with complete wilting by the 30th day. In the protection group, pine trees exhibited slight disease symptoms by the 15th day, but the severity was significantly less than that in the control B group by the 30th day (Figure 5B). Compared with control groups, by the 30th day, APX and SOD activities, as well as the chlorophyll content, had further increased to 0.61 U/mg, 1.59 U/mg, and 2.74 µg/g, respectively (Figure 5C). Throughout the 30-day study, cytochrome P450 (CYP450) activity remained relatively stable. Transcriptome sequencing analysis yielded 36.61 GB of clean data, with an average of 6.1 GB per sample. Compared to the control group, 2138 DEGs were annotated to the GO database, with enriched functions, including chitinase activity and defense response (Figure 6A). Additionally, 854 DEGs were enriched in the KEGG database, associated with pathways such as flavonoid biosynthesis, plant hormone signal transduction, plant-pathogen interaction, and MAPK signaling (Figure 6B).

Figure 5.
Evaluation of the prevention and control effect of TB3 on pine wilt disease in pot. (A) Evaluation of TB3 safety on pine trees. After 30 days, the protection group with no drug damage occurred. (B) Assessment of the preventive effect of TB3 on pine wilt disease. On the 30th day, the incidence in the control B group was significantly higher than in the prevention group (C) Activity of enzymes and chlorophyll content. Vertical lines represent ± SD, and different letters indicate significant differences among different concentrations of treatment data by post hoc Tukey test (p < 0.05). (n = 3).

Figure 6.
Transcriptome analysis of TB3 on pine trees. (A) DEGs were functionally annotated in the database based on the bubble chart. (B) DEGs were categorized by KEGG pathway enrichment analysis (p < 0.05, FC ≥ 2). DEGs were significantly enriched in plant hormone signal transduction, plant-pathogen interaction, and MAPK signaling pathway. (C) The log2 fold change of significant DEGs in the plant hormone signal transduction and MAPK signaling pathway. (D) The log2 fold change of significant DEGs in the plant-pathogen interaction pathway. The log2 fold change represents the log value of the ratio of gene expression under different conditions (n = 3).
4. Discussion
The fermentation product of S. ahygroscopicn subsp. wuzhouensisn has shown significant antibiotic activity against fungi and insecticidal effects, but there have been no reports regarding its nematicidal efficacy. Currently, there is no standardized criterion for determining nematode mortality, leading to inconsistent evaluations of nematicidal efficacy for the same drug. Some studies suggest that B. xylophilus is considered deceased when its body becomes rigid after treatment [,], while others propose that immobility upon needle probing should be the indicator. In our study, the results of emamectin benzoate against B. xylophilus showed an LC50 of 60.81 μg/mL at 24 h and 29.21 μg/mL at 48 h, consistent with previous reports []. This outcome validated the reliability of our method for determining nematode mortality. Comparative analysis with commercially available 2% emamectin benzoate indicated that TB3 exhibited excellent nematicidal activity against B. xylophilus, while 1.5% tetramycin showed weaker efficacy, possibly due to a new component resulting in different effects and a new active component can be a potential nematicide [].
The growth rate of B. xylophilus was significantly inhibited by TB3 and correlated with the concentration. Previous studies have used the reproduction rate and the area of nematodes feeding on Botrytis cinerea as indicators []. We utilized the population growth rate to reflect the trend in nematode populations. However, this method may only be suitable for predicting low concentrations, with high concentrations potentially necessitating alternative mathematical models due to factors like rapid cell apoptosis [].
Glutathione, a potent compound against ROS-induced oxidative stress, and CYP450, which facilitates the hepatic metabolism of toxic substances, play crucial roles [,]. KEGG analysis revealed significant enrichment in drug metabolism (cytochrome P450), and metabolism of xenobiotics by cytochrome P450, glutathione, and retinol metabolism. The transcriptome results elucidate the initial increase and subsequent decrease in CYP450 content and POD, SOD, and GST activity observed in the experimental results. Additionally, ROS and lipid content accumulation in nematodes increased with higher concentrations of TB3. ROS reflects the degree of oxidative stress and cell damage, while lipid accumulation is an important index in evaluating intestinal injury. Previous reports have highlighted the presence of autophagy and the significant enrichment of autophagy-related genes in studies on the mechanistic effects of emamectin benzoate on the transcriptome of B. xylophilus [,]. This result is consistent with our transcriptome results comparing the 14-h experiment with the 24-h treatment, potentially indicating the mechanism in detoxification and lipid metabolic pathways were blocked then induced to autophagy by TB3, which causes the lethality of B. xylophilus and also the direction for further study.
By injection into pine trees, TB3 enhanced the activity of defensive enzymes and increased chlorophyll content, while CYP450 activity did not show drastic changes. After the application of TB3, the protection group with no drug damage occurred, and the DEGs were mainly enriched in functions related to defense responses. This result suggests that TB3 can induce disease resistance and promote the growth and development of pine trees, which is consistent with previous reports []. This also suggests that TB3 may be a potential alternative drug to prevent pine wilt disease.
While our study has explored the physiological indicators of B. xylophilus and pine tree treated with TB3, further research is needed to understand the underlying mechanisms comprehensively. Subsequent investigations should focus on verifying the functions of genes identified through transcriptome analysis in our experiments.
5. Conclusions
Tetramycin B3 has effective nematicidal activity and promotes cell death with ROS production and lipid accumulation of B. xylophilus in this study, and it may be a potential alternative nematicide to prevent pine wilt disease through trunk injection. What is more, tetramycin also can induce disease resistance and promote the growth and development of pine trees. In conclusion, the results provided the effective and biological nematicide of PWN control of theoretical and practical support.
Supplementary Materials
The following supporting information can be downloaded at: https://www.mdpi.com/article/10.3390/f15101699/s1, Scheme S1. Transcriptome analysis of TB3 on B. xylophilus. Scheme S2. Transcriptome analysis of TB3 on B. xylophilus both in three treatment. Scheme S3. Metabolome of TB3 action on B. xylophilus.
Author Contributions
Software, C.Y.; Investigation, K.J.; Data curation, X.X.; Writing—original draft, S.S. and J.L.; Visualization, W.L.; Project administration, Y.T.; Funding acquisition, H.L. All authors have read and agreed to the published version of the manuscript.
Funding
This research was funded by the Shandong Provincial Key Research and Development Plan (Major Innovation Engineering Program, Grant/Award Number: 2024CXGC010911). National Key Research and Development Program of China (Grant/Award Number: 2021YFD1400904).
Data Availability Statement
Data is contained within the article and Supplementary Materials.
Conflicts of Interest
The authors declare no conflicts of interest.
References
- Gaspar, D.; Trindade, C.; Usié, A.; Meireles, B.; Fortes, A.M.; Guimaraes, J.B.; Simoes, F.; Costa, R.L.; Ramos, A.M. Comparative transcriptomic response of two pinus species to infection with the pine wood nematode Bursaphelenchus xylophilus. Forests 2020, 11, 204. [Google Scholar] [CrossRef]
- Abelleira, A.; Picoaga, A.; Mansilla, J.P.; Aguin, O. Detection of Bursaphelenchus xylophilus, causal agent of pine wilt disease on Pinus pinaster in Northwestern Spain. Plant Dis. 2011, 95, 776. [Google Scholar] [CrossRef] [PubMed]
- Gruffudd, H.R.; Schröder, T.; Jenkins, T.A.R.; Evans, H.F. Modelling pine wilt disease (PWD) for current and future climate scenarios as part of a pest risk analysis for pine wood nematode Bursaphelenchus xylophilus (Steiner and Buhrer) Nickle in Germany. J. Plant Dis. Protect 2019, 126, 129–144. [Google Scholar] [CrossRef]
- Xiao, Y.; Guo, Q.Q.; Xie, N.; Yuan, G.Y.; Liao, M.Y.; Gui, Q.; Ding, G.J. Predicting the global potential distribution of Bursaphelenchus xylophilus using an ecological niche model: Expansion trend and the main driving factors. BMC. Ecol. Evol. 2024, 24, 48. [Google Scholar] [CrossRef] [PubMed]
- Cui, H.Y.; Jin, H.; Liu, Q.; Yan, Z.Q.; Ding, L.; Qin, B. Nematicidal metabolites from roots of Stellera chamaejasme against Bursaphelenchus xylophilus and Bursaphelenchus mucronatus. Pest Manag. Sci. 2014, 70, 827–835. [Google Scholar] [CrossRef]
- Douda, O.; Stejskal, V.; Manasova, M.; Zouhar, M.; Hnatek, J. Inexpensive screening method to validate the efficacy of ethanedinitrile fumigant on the forest invasive nematode pest Bursaphelenchus xylophilus. Sustainability 2020, 12, 4765. [Google Scholar] [CrossRef]
- Wu, D.W.; Yu, L.F.; Yu, R.; Zhou, Q.; Li, J.X.; Zhang, X.D.; Ren, L.L.; Luo, Y.Q. Detection of the monitoring window for pine wilt disease using multi-temporal UAV-based multispectral imagery and machine learning algorithms. Remote Sens. 2023, 15, 444. [Google Scholar] [CrossRef]
- Iordache, M.D.; Mantas, V.; Baltazar, E.; Pauly, K.; Lewyckyj, N. A machine learning approach to detecting pine wilt disease using airborne spectral imagery. Remote Sens. 2020, 12, 2280. [Google Scholar] [CrossRef]
- Lee, S.C.; Lee, H.R.; Kim, D.S.; Kwon, J.H.; Huh, M.J.; Park, I.K. Emamectin benzoate 9.7% SL as a new formulation for a trunk-injections against pine wood nematode, Bursaphelenchus xylophilus. J. For. Res. 2020, 31, 1399–1403. [Google Scholar] [CrossRef]
- Lin, N.; Su, X.; Zhou, X.; Zhou, L.F.; Chen, A.L.; Hu, J.F.; Guo, K. Characteristics and conductivity of emamectin benzoate-inclusive nanocapsule in Pinus Massoniana Lamb. Forests 2024, 15, 444. [Google Scholar] [CrossRef]
- Lee, J.W.; Mwamula, A.O.; Choi, J.H.; Lee, H.W.; Kim, Y.S.; Kim, J.H.; Choi, Y.H.; Lee, D.W. Comparative bioactivity of emamectin benzoate formulations against the pine wood nematode, Bursaphelenchus xylophilus. Plant Pathol. J. 2023, 39, 75–87. [Google Scholar] [CrossRef] [PubMed]
- Luo, L.; Ou, Y.Q.; Zhang, Q.; Gan, X.H. Discovery of 1,2,4-oxadiazole derivatives containing haloalkyl as potential acetylcholine receptor nematicides. Int. J. Mol. Sci. 2023, 24, 5773. [Google Scholar] [CrossRef] [PubMed]
- Espedal, P.G.; Glover, K.A.; Horsberg, T.E.; Nilsen, F. Emamectin benzoate resistance and fitness in laboratory reared salmon lice (Lepeophtheirus salmonis). Aquaculture 2013, 416, 111–118. [Google Scholar] [CrossRef]
- Ren, J.; Cui, Y.Q.; Zhang, F.; Cui, H.; Ni, X.P.; Chen, F.; Li, L.; Xia, H.Z. Enhancement of nystatin production by redirecting precursor fluxes after disruption of the tetramycin gene from Streptomyces ahygroscopicus. Microbiol. Res. 2014, 169, 602–608. [Google Scholar] [CrossRef]
- Song, Y.Y.; He, L.M.; Chen, L.L.; Ren, Y.P.; Lu, H.B.; Geng, S.; Mu, W.; Liu, F. Baseline sensitivity and control efficacy of antibiosis fungicide tetramycin against Botrytis cinerea. Eur. J. Plant Pathol. 2016, 146, 337–347. [Google Scholar] [CrossRef]
- Ma, D.C.; Zhu, J.M.; He, L.M.; Cui, K.D.; Mu, W.; Liu, F. Baseline sensitivity and control efficacy of tetramycin against Phytophthora capsici isolates in China. Plant Dis. 2018, 102, 863–868. [Google Scholar] [CrossRef]
- Gao, Y.Y.; He, L.F.; Li, X.X.; Lin, J.; Mu, W.; Liu, F. Toxicity and biochemical action of the antibiotic fungicide tetramycin on Colletotrichum scovillei. Pestic. Biochem. Phys. 2018, 147, 51–58. [Google Scholar] [CrossRef]
- Gao, J.T.; Lin, G.; Deng, X.M.; Zou, J.X.; Liu, Y.; Chen, X.J.; Liu, S.W. Development of tetramycin-loaded core-shell beads with hot-/wet-responsiverelease properties for control of bacterial wilt disease. Agronomy 2024, 14, 1199. [Google Scholar] [CrossRef]
- Zhang, C.; Li, H.T.; Wu, X.M.; Su, Y.; Long, Y.H. Co-Application of tetramycin and chitosan in controlling leaf spot disease of kiwifruit and enhancing its resistance, photosynthesis, quality and amino acids. Biomolecules 2022, 12, 500. [Google Scholar] [CrossRef]
- Wang, Y.; Zhang, Y.; Wang, S.; Cai, Q.F.; Song, H.Y.; Chen, J.X. Discovery and mechanism of a nematicide candidate (W3): A novel amide compound containing a cyclopropyl moiety. J. Agric. Food Chem. 2024, 72, 5585–5594. [Google Scholar] [CrossRef]
- Qu, M.; Xu, K.N.; Li, Y.H.; Wong, G.; Wang, D.Y. Using acs-22 mutant Caenorhabditis elegans to detect the toxicity of nanopolystyrene particles. Sci. Total Environ. 2018, 643, 119–126. [Google Scholar] [CrossRef] [PubMed]
- Wang, X.L.; Yang, J.; Li, H.; Guo, S.; Tariq, M.; Chen, H.B.; Wang, C.; Liu, Y.D. Chronic toxicity of hexabromocyclododecane (HBCD) induced by oxidative stress and cell apoptosis on nematode Caenorhabditis elegans. Chemosphere 2018, 208, 31–39. [Google Scholar] [CrossRef] [PubMed]
- Wu, Q.L.; Yin, L.; Li, X.; Tang, M.; Zhang, T.; Wang, D.Y. Contributions of altered permeability of intestinal barrier and defecation behavior to toxicity formation from graphene oxide in nematode Caenorhabditis elegans. Nanoscale 2013, 5, 9934–9943. [Google Scholar] [CrossRef] [PubMed]
- Liu, Y.; Zhang, W.P.; Wang, Y.; Liu, H.M.; Zhang, S.A.; Ji, X.X.; Qiao, K. Oxidative stress, intestinal damage, and cell apoptosis: Toxicity induced by fluopyram in Caenorhabditis elegans. Chemosphere 2022, 286, 131830. [Google Scholar] [CrossRef]
- Le Dang, Q.; Kim, W.K.; Cuong, M.N.; Choi, Y.H.; Choi, G.J.; Jang, K.S.; Park, M.S.; Lim, C.H.; Ngoc, H.L.; Kim, J.C. Nematicidal and antifungal activities of annonaceous acetogenins from Annona squamosa against various plant pathogens. J. Agric. Food Chem. 2011, 59, 11160–11167. [Google Scholar] [CrossRef]
- Lee, S.K.; Lee, K.T.; Park, Y.B.; Jin, G.H.; Ka, K.H.; Seo, S.T. Nematicidal effect of Sparassis latifolia-derived sparassol and disodium sparassol against Bursaphelenchus xylophilus. J. Asia-Pac. Entomol. 2016, 19, 81–84. [Google Scholar] [CrossRef]
- Cha, D.J.; Kim, J.; Kim, D.S. Nematicidal activities of three naphthoquinones against the pine wood nematode, Bursaphelenchus xylophilus. Molecules 2019, 24, 3634. [Google Scholar] [CrossRef]
- Zhang, W.J.; Wu, X.Q.; Ye, J.R.; Li, C.Q.; Hu, L.J.; Rui, L.; Zhang, Y.; Shi, X.F.; Wang, L. Toxicity of an emamectin benzoate microemulsion against Bursaphelenchus xylophilus and its effect on the prevention of pine wilt disease. Forests 2023, 14, 1476. [Google Scholar] [CrossRef]
- Lee, J.W.; Mwamula, A.O.; Choi, J.H.; Lee, H.W.; Kim, Y.S.; Kim, J.H.; Lee, D.W. The Potency of Abamectin Formulations against the pine wood nematode, Bursaphelenchus xylophilus. Plant Pathol. J. 2023, 39, 290–302. [Google Scholar] [CrossRef]
- Liu, G.Y.; Lin, X.; Xu, S.Y.; Liu, G.; Liu, Z.Y.; Liu, F.; Mu, W. Efficacy of fluopyram as a candidate trunk-injection agent against Bursaphelenchus xylophilus. Eur. J. Plant Pathol. 2020, 157, 403–411. [Google Scholar] [CrossRef]
- Lou, I.C.; Zhao, Y.C.; Wu, Y.J.; Ricci, P.F. Systems cancer biology and the controlling mechanisms for the J-shaped cancer dose response: Towards relaxing the lnt hypothesis. Dose-Response 2013, 11, 301–318. [Google Scholar] [CrossRef] [PubMed]
- Rai, S.R.; Bhattacharyya, C.; Sarkar, A. Glutathione: Role in oxidative/nitrosative stress, antioxidant defense, and treatments. ChemistrySelect 2021, 6, 4566–4590. [Google Scholar] [CrossRef]
- Tang, H.Q.; Long, N.N.; Lin, L.; Liu, Y.; Li, J.L.; Sun, F.H.; Guo, L.J.; Zhang, F.; Dai, M. Effect of MRSA on CYP450: Dynamic changes of cytokines, oxidative stress, and drug-metabolizing enzymes in mice infected with MRSA. Infect. Drug Resist. 2018, 11, 229–238. [Google Scholar] [CrossRef] [PubMed]
- Lu, F.; Guo, K.; Chen, A.L.; Chen, S.N.; Lin, H.P.; Zhou, X. Transcriptomic profiling of effects of emamectin benzoate on the pine wood nematode Bursaphelenchus xylophilus. Pest Manag. Sci. 2020, 76, 747–757. [Google Scholar] [CrossRef]
- Li, X.M.; Wen, J.H.; Feng, Z.S.; Wu, Y.S.; Li, D.Y.; Liang, S.; Wu, D.; Wu, H.L.; Li, S.M.; Ye, Z.N.; et al. Effect of lacking ZKSCAN3 on autophagy, lysosomal biogenesis and senescence. Int. J. Mol. Sci. 2023, 24, 7786. [Google Scholar] [CrossRef]
- Wang, Q.P.; Zhang, C.; Wu, X.M.; Long, Y.H.; Su, Y. Chitosan augments tetramycin against soft rot in kiwifruit and enhances its improvement for kiwifruit growth, quality and aroma. Biomolecules 2021, 11, 1257. [Google Scholar] [CrossRef]
Disclaimer/Publisher’s Note: The statements, opinions and data contained in all publications are solely those of the individual author(s) and contributor(s) and not of MDPI and/or the editor(s). MDPI and/or the editor(s) disclaim responsibility for any injury to people or property resulting from any ideas, methods, instructions or products referred to in the content. |
© 2024 by the authors. Licensee MDPI, Basel, Switzerland. This article is an open access article distributed under the terms and conditions of the Creative Commons Attribution (CC BY) license (https://creativecommons.org/licenses/by/4.0/).