Wildfire Detection via a Dual-Channel CNN with Multi-Level Feature Fusion
Abstract
1. Introduction
2. Materials and Methods
2.1. Construction of the Experimental Dataset
2.2. Essential Basic Knowledge
2.2.1. Feature Fusion
2.2.2. Transfer Learning
2.2.3. Attention Mechanism
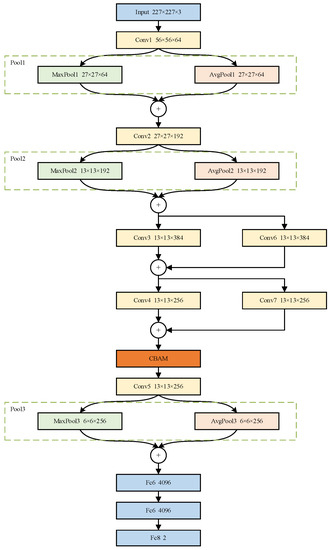
2.3. Establishment of an Improved Single-Channel Model
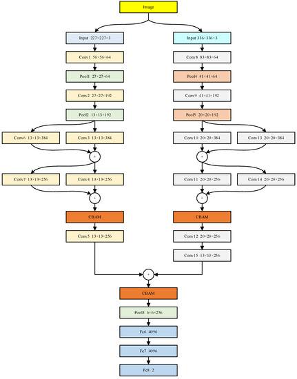
2.4. Establishment of a Novel Dual-Channel Network
3. Results
3.1. Simulation Analysis of the Improved Single-Channel Model
3.2. Simulation Analysis of the New Dual-Channel Network
4. Discussion
5. Conclusions
Author Contributions
Funding
Data Availability Statement
Conflicts of Interest
References
- Li, W.; Xu, Q.; Yi, J.; Liu, J. Predictive Model of Spatial Scale of Forest Fire Driving Factors: A Case Study of Yunnan Province, China. Sci. Rep. 2022, 12, 19029. [Google Scholar] [CrossRef] [PubMed]
- Sachdeva, S.; Bhatia, T.; Verma, A.K. GIS-Based Evolutionary Optimized Gradient Boosted Decision Trees for Forest Fire Susceptibility Mapping. Nat. Hazards 2018, 92, 1399–1418. [Google Scholar] [CrossRef]
- Boer, M.M.; Resco De Dios, V.; Bradstock, R.A. Unprecedented Burn Area of Australian Mega Forest Fires. Nat. Clim. Chang. 2020, 10, 171–172. [Google Scholar] [CrossRef]
- Rogelj, J.; Meinshausen, M.; Knutti, R. Global Warming under Old and New Scenarios Using IPCC Climate Sensitivity Range Estimates. Nat. Clim. Chang. 2012, 2, 248–253. [Google Scholar] [CrossRef]
- Edwards, R.B.; Naylor, R.L.; Higgins, M.M.; Falcon, W.P. Causes of Indonesia’s Forest Fires. World Dev. 2020, 127, 104717. [Google Scholar] [CrossRef]
- Purnomo, H.; Shantiko, B.; Sitorus, S.; Gunawan, H.; Achdiawan, R.; Kartodihardjo, H.; Dewayani, A.A. Fire Economy and Actor Network of Forest and Land Fires in Indonesia. For. Policy Econ. 2017, 78, 21–31. [Google Scholar] [CrossRef]
- Abram, N.J.; Henley, B.J.; Sen Gupta, A.; Lippmann, T.J.R.; Clarke, H.; Dowdy, A.J.; Sharples, J.J.; Nolan, R.H.; Zhang, T.; Wooster, M.J.; et al. Connections of Climate Change and Variability to Large and Extreme Forest Fires in Southeast Australia. Commun. Earth Environ. 2021, 2, 8. [Google Scholar] [CrossRef]
- Collins, L.; Bradstock, R.A.; Clarke, H.; Clarke, M.F.; Nolan, R.H.; Penman, T.D. The 2019/2020 Mega-Fires Exposed Australian Ecosystems to an Unprecedented Extent of High-Severity Fire. Environ. Res. Lett. 2021, 16, 044029. [Google Scholar] [CrossRef]
- Lukić, T.; Marić, P.; Hrnjak, I.; Gavrilov, M.B.; Mladjan, D.; Zorn, M.; Komac, B.; Milošević, Z.; Marković, S.B.; Sakulski, D.; et al. Forest Fire Analysis and Classification Based on a Serbian Case Study. Acta Geogr. Slov. 2017, 57, 51–63. [Google Scholar] [CrossRef]
- Novković, I.; Goran, B.; Markovic, G.; Lukic, D.; Dragicevic, S.; Milosevic, M.; Djurdjic, S.; Samardžić, I.; Lezaic, T.; Tadic, M. GIS-Based Forest Fire Susceptibility Zonation with IoT Sensor Network Support, Case Study-Nature Park Golija, Serbia. Sensors 2021, 21, 6520. [Google Scholar] [CrossRef]
- Moritz, M.A.; Batllori, E.; Bradstock, R.A.; Gill, A.M.; Handmer, J.; Hessburg, P.F.; Leonard, J.; McCaffrey, S.; Odion, D.C.; Schoennagel, T.; et al. Learning to Coexist with Wildfire. Nature 2014, 515, 58–66. [Google Scholar] [CrossRef]
- Tian, X.; Zhao, F.; Shu, L.; Wang, M. Distribution Characteristics and the Influence Factors of Forest Fires in China. For. Ecol. Manag. 2013, 310, 460–467. [Google Scholar] [CrossRef]
- Page, S.; Siegert, F.; Rieley, J.; Boehm, H.-D.; Jaya, A.; Limin, S. The Amount of Carbon Released from Peat and Forest Fires in Indonesia During 1997. Nature 2002, 420, 61–65. [Google Scholar] [CrossRef]
- Odion, D.C.; Hanson, C.T.; Arsenault, A.; Baker, W.L.; DellaSala, D.A.; Hutto, R.L.; Klenner, W.; Moritz, M.A.; Sherriff, R.L.; Veblen, T.T.; et al. Examining Historical and Current Mixed-Severity Fire Regimes in Ponderosa Pine and Mixed-Conifer Forests of Western North America. PLoS ONE 2014, 9, e87852. [Google Scholar] [CrossRef] [PubMed]
- Rosavec, R.; Barčić, D.; Španjol, Ž.; Oršanić, M.; Dubravac, T.; Antonović, A. Flammability and Combustibility of Two Mediterranean Species in Relation to Forest Fires in Croatia. Forests 2022, 13, 1266. [Google Scholar] [CrossRef]
- Tošić, I.; Mladjan, D.; Gavrilov, M.; Zivanovic, S.; Radaković, M.; Putniković, S.; Petrović, P.; Krstic-Mistridzelovic, I.; Markovic, S. Potential Influence of Meteorological Variables on Forest Fire Risk in Serbia during the Period 2000–2017. Open Geosci. 2019, 11, 414–425. [Google Scholar] [CrossRef]
- Li, A.; Zhao, Y.; Zheng, Z. Novel Recursive BiFPN Combining with Swin Transformer for Wildland Fire Smoke Detection. Forests 2022, 13, 2032. [Google Scholar] [CrossRef]
- Sivrikaya, F.; Küçük, Ö. Modeling Forest Fire Risk Based on GIS-Based Analytical Hierarchy Process and Statistical Analysis in Mediterranean Region. Ecol. Inform. 2022, 68, 101537. [Google Scholar] [CrossRef]
- Ciprián-Sánchez, J.F.; Ochoa-Ruiz, G.; Gonzalez-Mendoza, M.; Rossi, L. FIRe-GAN: A Novel Deep Learning-Based Infrared-Visible Fusion Method for Wildfire Imagery. Neural Comput. Appl. 2021, 1–13. [Google Scholar] [CrossRef]
- Wang, S.; Zhao, J.; Ta, N.; Zhao, X.; Xiao, M.; Wei, H. A Real-Time Deep Learning Forest Fire Monitoring Algorithm Based on an Improved Pruned + KD Model. J. Real-Time Image Proc. 2021, 18, 2319–2329. [Google Scholar] [CrossRef]
- Lou, L.; Chen, F.; Cheng, P.; Huang, Y. Smoke Root Detection from Video Sequences Based on Multi-Feature Fusion. J. For. Res. 2022, 33, 1841–1856. [Google Scholar] [CrossRef]
- Chen, T.-H.; Wu, P.-H.; Chiou, Y.-C. An Early Fire-Detection Method Based on Image Processing. In Proceedings of the 2004 International Conference on Image Processing, 2004, ICIP ’04, Singapore, 24–27 October 2004; Volume 3, pp. 1707–1710. [Google Scholar]
- Çelik, T.; Demirel, H. Fire Detection in Video Sequences Using a Generic Color Model. Fire Saf. J. 2009, 44, 147–158. [Google Scholar] [CrossRef]
- Emmy Prema, C.; Vinsley, S.S.; Suresh, S. Multi Feature Analysis of Smoke in YUV Color Space for Early Forest Fire Detection. Fire Technol. 2016, 52, 1319–1342. [Google Scholar] [CrossRef]
- Di Lascio, R.; Greco, A.; Saggese, A.; Vento, M. Improving Fire Detection Reliability by a Combination of Videoanalytics. In Image Analysis and Recognition, Proceedings of the 11th International Conference, ICIAR 2014, Vilamoura, Portugal, 22–24 October 2014; Campilho, A., Kamel, M., Eds.; Springer International Publishing: Cham, Switzerland, 2014; pp. 477–484. [Google Scholar]
- Foggia, P.; Saggese, A.; Vento, M. Real-Time Fire Detection for Video-Surveillance Applications Using a Combination of Experts Based on Color, Shape, and Motion. IEEE Trans. Circuits Syst. Video Technol. 2015, 25, 1545–1556. [Google Scholar] [CrossRef]
- Borges, P.V.K.; Izquierdo, E. A Probabilistic Approach for Vision-Based Fire Detection in Videos. IEEE Trans. Circuits Syst. Video Technol. 2010, 20, 721–731. [Google Scholar] [CrossRef]
- Rudz, S.; Chetehouna, K.; Hafiane, A.; Sero-Guillaume, O.; Laurent, H. On the Evaluation of Segmentation Methods for Wildland Fire. In Advanced Concepts for Intelligent Vision Systems, Proceedings of the 11th International Conference, ACIVS 2009 Bordeaux, France, 28 September–2 October 2009; Blanc-Talon, J., Philips, W., Popescu, D., Scheunders, P., Eds.; Springer: Berlin/Heidelberg, Germany, 2009; pp. 12–23. [Google Scholar]
- Matlani, P.; Shrivastava, M. An Efficient Algorithm Proposed for Smoke Detection in Video Using Hybrid Feature Selection Techniques. Eng. Technol. Appl. Sci. Res. 2019, 9, 3939–3944. [Google Scholar] [CrossRef]
- Dimitropoulos, K.; Barmpoutis, P.; Grammalidis, N. Spatio-Temporal Flame Modeling and Dynamic Texture Analysis for Automatic Video-Based Fire Detection. IEEE Trans. Circuits Syst. Video Technol. 2015, 25, 339–351. [Google Scholar] [CrossRef]
- Töreyin, B.U.; Dedeoğlu, Y.; Güdükbay, U.; Çetin, A.E. Computer Vision Based Method for Real-Time Fire and Flame Detection. Pattern Recognit. Lett. 2006, 27, 49–58. [Google Scholar] [CrossRef]
- Günay, O.; Taşdemir, K.; Uğur Töreyin, B.; Çetin, A.E. Fire Detection in Video Using LMS Based Active Learning. Fire Technol. 2010, 46, 551–577. [Google Scholar] [CrossRef]
- Wang, D.; Cui, X.; Park, E.; Jin, C.; Kim, H. Adaptive Flame Detection Using Randomness Testing and Robust Features. Fire Saf. J. 2013, 55, 116–125. [Google Scholar] [CrossRef]
- Guan, Z.; Miao, X.; Mu, Y.; Sun, Q.; Ye, Q.; Gao, D. Forest Fire Segmentation from Aerial Imagery Data Using an Improved Instance Segmentation Model. Remote Sens. 2022, 14, 3159. [Google Scholar] [CrossRef]
- Zhou, X.; Mahalingam, S.; Weise, D. Modeling of Marginal Burning State of Fire Spread in Live Chaparral Shrub Fuel Bed. Combust. Flame 2005, 143, 183–198. [Google Scholar] [CrossRef]
- Liu, N.; Zhang, S.; Luo, X.; Lei, J.; Chen, H.; Xie, X.; Zhang, L.; Tu, R. Interaction of Two Parallel Rectangular Fires. Proc. Combust. Inst. 2019, 37, 3833–3841. [Google Scholar] [CrossRef]
- Çolak, E.; Sunar, F. Evaluation of Forest Fire Risk in the Mediterranean Turkish Forests: A Case Study of Menderes Region, Izmir. Int. J. Disaster Risk Reduct. 2020, 45, 101479. [Google Scholar] [CrossRef]
- Li, P.; Zhao, W. Image Fire Detection Algorithms Based on Convolutional Neural Networks. Case Stud. Therm. Eng. 2020, 19, 100625. [Google Scholar] [CrossRef]
- Zhang, Y.; Sun, Y.; Wang, Z.; Jiang, Y. YOLOv7-RAR for Urban Vehicle Detection. Sensors 2023, 23, 1801. [Google Scholar] [CrossRef]
- Sun, X.; Sun, L.; Huang, Y. Forest Fire Smoke Recognition Based on Convolutional Neural Network. J. For. Res. 2021, 32, 1921–1927. [Google Scholar] [CrossRef]
- Li, T.; Zhu, H.; Hu, C.; Zhang, J. An Attention-Based Prototypical Network for Forest Fire Smoke Few-Shot Detection. J. For. Res. 2022, 33, 1493–1504. [Google Scholar] [CrossRef]
- Kim, B.; Lee, J. A Video-Based Fire Detection Using Deep Learning Models. Appl. Sci. 2019, 9, 2862. [Google Scholar] [CrossRef]
- Lee, Y.; Shim, J. False Positive Decremented Research for Fire and Smoke Detection in Surveillance Camera Using Spatial and Temporal Features Based on Deep Learning. Electronics 2019, 8, 1167. [Google Scholar] [CrossRef]
- Wang, Z.; Wang, Z.; Zhang, H.; Guo, X. A Novel Fire Detection Approach Based on CNN-SVM Using Tensorflow. In Intelligent Computing Methodologies, Proceedings of the 13th International Conference, ICIC 2017, Liverpool, UK, 7–10 August 2017; Huang, D.-S., Hussain, A., Han, K., Gromiha, M.M., Eds.; Springer International Publishing: Cham, Switzerland, 2017; pp. 682–693. [Google Scholar]
- Frizzi, S.; Kaabi, R.; Bouchouicha, M.; Ginoux, J.-M.; Moreau, E.; Fnaiech, F. Convolutional Neural Network for Video Fire and Smoke Detection. In Proceedings of the IECON 2016—42nd Annual Conference of the IEEE Industrial Electronics Society, Florence, Italy, 23–26 October 2016; pp. 877–882. [Google Scholar]
- Liu, Z.; Zhang, K.; Wang, C.; Huang, S. Research on the Identification Method for the Forest Fire Based on Deep Learning. Optik 2020, 223, 165491. [Google Scholar] [CrossRef]
- Guo, Y.-Q.; Chen, G.; Wang, Y.-N.; Zha, X.-M.; Xu, Z.-D. Wildfire Identification Based on an Improved Two-Channel Convolutional Neural Network. Forests 2022, 13, 1302. [Google Scholar] [CrossRef]
- Qian, J.; Lin, H. A Forest Fire Identification System Based on Weighted Fusion Algorithm. Forests 2022, 13, 1301. [Google Scholar] [CrossRef]
- Xie, C.; Tao, H. Generating Realistic Smoke Images with Controllable Smoke Components. IEEE Access 2020, 8, 201418–201427. [Google Scholar] [CrossRef]
- Ding, Z.; Zhao, Y.; Li, A.; Zheng, Z. Spatial–Temporal Attention Two-Stream Convolution Neural Network for Smoke Region Detection. Fire 2021, 4, 66. [Google Scholar] [CrossRef]
- Yang, J.; Chen, Y. Tender Leaf Identification for Early-Spring Green Tea Based on Semi-Supervised Learning and Image Processing. Agronomy 2022, 12, 1958. [Google Scholar] [CrossRef]
- Wu, X.; Lu, X.; Leung, H. An Adaptive Threshold Deep Learning Method for Fire and Smoke Detection. In Proceedings of the 2017 IEEE International Conference on Systems, Man, and Cybernetics (SMC), Banff, AB, Canada, 5–8 October 2017; pp. 1954–1959. [Google Scholar]
- Wang, Y.; Dang, L.; Ren, J. Forest Fire Image Recognition Based on Convolutional Neural Network. J. Algorithms Comput. Technol. 2019, 13, 1748302619887689. [Google Scholar] [CrossRef]
- Zheng, Z.; Zhao, Y.; Li, A.; Yu, Q. Wild Terrestrial Animal Re-Identification Based on an Improved Locally Aware Transformer with a Cross-Attention Mechanism. Animals 2022, 12, 3503. [Google Scholar] [CrossRef]
- Zheng, X.; Chen, F.; Lou, L.; Cheng, P.; Huang, Y. Real-Time Detection of Full-Scale Forest Fire Smoke Based on Deep Convolution Neural Network. Remote Sens. 2022, 14, 536. [Google Scholar] [CrossRef]
- Zhao, Y.; Ma, J.; Li, X.; Zhang, J. Saliency Detection and Deep Learning-Based Wildfire Identification in UAV Imagery. Sensors 2018, 18, 712. [Google Scholar] [CrossRef]
- Yang, F.; Jiang, Y.; Xu, Y. Design of Bird Sound Recognition Model Based on Lightweight. IEEE Access 2022, 10, 85189–85198. [Google Scholar] [CrossRef]
- Yang, J.; Yang, J.; Zhang, D.; Lu, J. Feature Fusion: Parallel Strategy vs. Serial Strategy. Pattern Recognit. 2003, 36, 1369–1381. [Google Scholar] [CrossRef]
- Liu, J.; Fan, X.; Jiang, J.; Liu, R.; Luo, Z. Learning a Deep Multi-Scale Feature Ensemble and an Edge-Attention Guidance for Image Fusion. IEEE Trans. Circuits Syst. Video Technol. 2022, 32, 105–119. [Google Scholar] [CrossRef]
- Chaib, S.; Liu, H.; Gu, Y.; Yao, H. Deep Feature Fusion for VHR Remote Sensing Scene Classification. IEEE Trans. Geosci. Remote Sens. 2017, 55, 4775–4784. [Google Scholar] [CrossRef]
- Zeng, N.; Wu, P.; Wang, Z.; Li, H.; Liu, W.; Liu, X. A Small-Sized Object Detection Oriented Multi-Scale Feature Fusion Approach with Application to Defect Detection. IEEE Trans. Instrum. Meas. 2022, 71, 3507014. [Google Scholar] [CrossRef]
- Lu, J.; Behbood, V.; Hao, P.; Zuo, H.; Xue, S.; Zhang, G. Transfer Learning Using Computational Intelligence: A Survey. Knowl.-Based Syst. 2015, 80, 14–23. [Google Scholar] [CrossRef]
- Zhuang, F.; Qi, Z.; Duan, K.; Xi, D.; Zhu, Y.; Zhu, H.; Xiong, H.; He, Q. A Comprehensive Survey on Transfer Learning. Proc. IEEE 2021, 109, 43–76. [Google Scholar] [CrossRef]
- Li, J.; Huang, R.; He, G.; Liao, Y.; Wang, Z.; Li, W. A Two-Stage Transfer Adversarial Network for Intelligent Fault Diagnosis of Rotating Machinery with Multiple New Faults. IEEE-ASME Trans. Mechatron. 2021, 26, 1591–1601. [Google Scholar] [CrossRef]
- Kaya, A.; Keceli, A.S.; Catal, C.; Yalic, H.Y.; Temucin, H.; Tekinerdogan, B. Analysis of Transfer Learning for Deep Neural Network Based Plant Classification Models. Comput. Electron. Agric. 2019, 158, 20–29. [Google Scholar] [CrossRef]
- Woo, S.; Park, J.; Lee, J.-Y.; Kweon, I.S. CBAM: Convolutional Block Attention Module. In Proceedings of the European Conference on Computer Vision (ECCV), Munich, Germany, 8–14 September 2018; pp. 3–19. [Google Scholar]
- Wang, S.-H.; Fernandes, S.L.; Zhu, Z.; Zhang, Y.-D. AVNC: Attention-Based VGG-Style Network for COVID-19 Diagnosis by CBAM. IEEE Sens. J. 2022, 22, 17431–17438. [Google Scholar] [CrossRef]
- Zhao, Y.; Zhao, L.; Xiong, B.; Kuang, G. Attention Receptive Pyramid Network for Ship Detection in SAR Images. IEEE J. Sel. Top. Appl. Earth Obs. Remote Sens. 2020, 13, 2738–2756. [Google Scholar] [CrossRef]
- Krizhevsky, A.; Sutskever, I.; Hinton, G.E. ImageNet Classification with Deep Convolutional Neural Networks. Commun. ACM 2017, 60, 84–90. [Google Scholar] [CrossRef]
- Pan, H.; Badawi, D.; Cetin, A.E. Computationally Efficient Wildfire Detection Method Using a Deep Convolutional Network Pruned via Fourier Analysis. Sensors 2020, 20, 2891. [Google Scholar] [CrossRef] [PubMed]
- Singh, P.; Verma, A.; Alex, J.S.R. Disease and Pest Infection Detection in Coconut Tree through Deep Learning Techniques. Comput. Electron. Agric. 2021, 182, 105986. [Google Scholar] [CrossRef]
- Arora, V.; Ng, E.Y.-K.; Leekha, R.S.; Darshan, M.; Singh, A. Transfer Learning-Based Approach for Detecting COVID-19 Ailment in Lung CT Scan. Comput. Biol. Med. 2021, 135, 104575. [Google Scholar] [CrossRef]
- Simonyan, K.; Zisserman, A. Very Deep Convolutional Networks for Large-Scale Image Recognition. arXiv 2014, arXiv:1409.1556. [Google Scholar]
- He, K.; Zhang, X.; Ren, S.; Sun, J. Deep Residual Learning for Image Recognition. In Proceedings of the IEEE Conference on Computer Vision and Pattern Recognition, Las Vegas, NV, USA, 27–30 June 2016; pp. 770–778. [Google Scholar]
- Yin, M.; Lang, C.; Li, Z.; Feng, S.; Wang, T. Recurrent Convolutional Network for Video-Based Smoke Detection. Multimed. Tools Appl. 2019, 78, 237–256. [Google Scholar] [CrossRef]
- Zhang, J.; Zhu, H.; Wang, P.; Ling, X. ATT Squeeze U-Net: A Lightweight Network for Forest Fire Detection and Recognition. IEEE Access 2021, 9, 10858–10870. [Google Scholar] [CrossRef]
- He, L.; Gong, X.; Zhang, S.; Wang, L.; Li, F. Efficient Attention Based Deep Fusion CNN for Smoke Detection in Fog Environment. Neurocomputing 2021, 434, 224–238. [Google Scholar] [CrossRef]













| Module | Type | Input Size | Kernel Size | Kernel Number | Output Size | Stride | Padding |
|---|---|---|---|---|---|---|---|
| Channel | MaxPool | H × W × C | H × W | None | 1 × 1 × C | 1 | None |
| AvgPool | H × W × C | H × W | None | 1 × 1 × C | 1 | None | |
| Fc1 | C | None | None | C/16 | None | None | |
| Fc2 | C/16 | None | None | C | None | None | |
| Spatial | Conv1 | H × W × 2 | 7 × 7 | 1 | H × W × 1 | 1 | 3 |
| Pool1 | 56 × 56 × 64 | 3 × 3 | None | 27 × 27 × 64 | 2 | 0 |
| Type | Input Size | Kernel Size | Kernel Number | Output Size | Stride | Padding |
|---|---|---|---|---|---|---|
| Conv1 | 227 × 227 × 3 | 11 × 11 | 64 | 56 × 56 × 64 | 4 | 2 |
| Pool1 | 56 × 56 × 64 | 3 × 3 | none | 27 × 27 × 64 | 2 | 0 |
| Conv2 | 27 × 27 × 64 | 5 × 5 | 192 | 27 × 27 × 192 | 1 | 2 |
| Pool2 | 27 × 27 × 192 | 3 × 3 | none | 13 × 13 × 192 | 2 | 0 |
| Conv3 | 13 × 13 × 192 | 3 × 3 | 384 | 13 × 13 × 384 | 1 | 1 |
| Conv4 | 13 × 13 × 384 | 3 × 3 | 256 | 13 × 13 × 256 | 1 | 1 |
| Conv5 | 13 × 13 × 256 | 3 × 3 | 256 | 13 × 13 × 256 | 1 | 1 |
| Conv6 | 13 × 13 × 192 | 1 × 1 | 384 | 13 × 13 × 384 | 1 | 0 |
| Conv7 | 13 × 13 × 384 | 1 × 1 | 256 | 13 × 13 × 256 | 1 | 0 |
| Conv8 | 336 × 336 × 3 | 11 × 11 | 64 | 83 × 83 × 64 | 4 | 2 |
| Pool4 | 83 × 83 × 64 | 3 × 3 | none | 41 × 41 × 64 | 2 | 0 |
| Conv9 | 41 × 41 × 64 | 5 × 5 | 192 | 41 × 41 × 192 | 1 | 2 |
| Pool5 | 41 × 41 × 192 | 3 × 3 | none | 20 × 20 × 192 | 2 | 0 |
| Conv10 | 20 × 20 × 192 | 3 × 3 | 384 | 20 × 20 × 384 | 1 | 1 |
| Conv11 | 20 × 20 × 384 | 3 × 3 | 256 | 20 × 20 × 256 | 1 | 1 |
| Conv12 | 20 × 20 × 256 | 3 × 3 | 256 | 20 × 20 × 256 | 1 | 1 |
| Conv13 | 20 × 20 × 192 | 1 × 1 | 384 | 20 × 20 × 384 | 1 | 0 |
| Conv14 | 20 × 20 × 384 | 1 × 1 | 256 | 20 × 20 × 256 | 1 | 0 |
| Conv15 | 20 × 20 × 256 | 1 × 1 | 256 | 13 × 13 × 256 | 2 | 3 |
| Pool3 | 13 × 13 × 256 | 3 × 3 | none | 6 × 6 × 256 | 2 | 0 |
| Fc6 | 9216 | none | none | 4096 | none | none |
| Fc7 | 4096 | none | none | 4096 | none | none |
| Fc8 | 4096 | none | none | 2 | none | none |
| The Relevant Literature | Models | Model Accuracy (%) |
|---|---|---|
| This paper | Novel dual-channel CNN | 98.90 |
| [73] | VGG16 | 95.88 |
| [74] | Resnet50 | 97.78 |
| The Literature | TP | FN | FP | TN | Accuracy | Precision | Recall |
|---|---|---|---|---|---|---|---|
| This paper | 1971 | 29 | 15 | 1985 | 98.90 | 99.24 | 98.55 |
| [47] | 1968 | 32 | 29 | 1971 | 98.48 | 98.55 | 98.40 |
Disclaimer/Publisher’s Note: The statements, opinions and data contained in all publications are solely those of the individual author(s) and contributor(s) and not of MDPI and/or the editor(s). MDPI and/or the editor(s) disclaim responsibility for any injury to people or property resulting from any ideas, methods, instructions or products referred to in the content. |
© 2023 by the authors. Licensee MDPI, Basel, Switzerland. This article is an open access article distributed under the terms and conditions of the Creative Commons Attribution (CC BY) license (https://creativecommons.org/licenses/by/4.0/).
Share and Cite
Zhang, Z.; Guo, Y.; Chen, G.; Xu, Z. Wildfire Detection via a Dual-Channel CNN with Multi-Level Feature Fusion. Forests 2023, 14, 1499. https://doi.org/10.3390/f14071499
Zhang Z, Guo Y, Chen G, Xu Z. Wildfire Detection via a Dual-Channel CNN with Multi-Level Feature Fusion. Forests. 2023; 14(7):1499. https://doi.org/10.3390/f14071499
Chicago/Turabian StyleZhang, Zhiwei, Yingqing Guo, Gang Chen, and Zhaodong Xu. 2023. "Wildfire Detection via a Dual-Channel CNN with Multi-Level Feature Fusion" Forests 14, no. 7: 1499. https://doi.org/10.3390/f14071499
APA StyleZhang, Z., Guo, Y., Chen, G., & Xu, Z. (2023). Wildfire Detection via a Dual-Channel CNN with Multi-Level Feature Fusion. Forests, 14(7), 1499. https://doi.org/10.3390/f14071499

