The Effect of Human Trampling Activity on a Soil Microbial Community at the Urban Forest Park
Abstract
1. Introduction
2. Materials and Methods
2.1. Site Description
2.2. Experimental Design
2.3. Sample Collection and Measurement
2.3.1. Sample Collection and Pretreatment
2.3.2. Soil Physico-Chemical Analysis
2.3.3. Diversity Detection of Soil Microorganisms
Soil DNA Extraction and PCR Amplification
Illumina Miseq Sequencing
2.4. Statistical Analyses
Shannon–Wiener index H = −∑PilnPi,
Gleason DG = S/lnA
3. Results
3.1. Soil Microbial Biomass Carbon and Nitrogen in Different Trampling Disturbances and Different Soil Depths
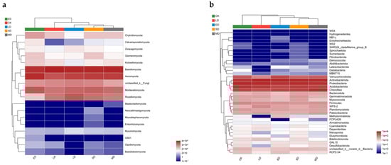
3.2. Microbial Community Composition under Different Trampling Disturbances and Soil Depths
4. Discussion
4.1. Trampling Effects on Soil Structure and Nutrients
4.2. Trampling Effects on Microbial Community Structure
4.3. Trampling Effects on Plant Growth and Pathogen Invasion
5. Conclusions
Author Contributions
Funding
Data Availability Statement
Conflicts of Interest
References
- Tyrväinen, L.; Pauleit, S.; Seeland, K.; de Vries, S. Benefits and uses of urban forests and trees. In Urban Forests and Trees; Konijnendijk, K., Nilsson, T., Randrup, J., Schipperijn, Eds.; Springer: Berlin/Heidelberg, Germany, 2005; pp. 81–114. [Google Scholar] [CrossRef]
- Kenney, W.A.; van Wassenaer, P.J.; Satel, A.L. Criteria and Indicators for Strategic Urban Forest Planning and Management. Arboric. Urban For. 2011, 37, 108–117. [Google Scholar] [CrossRef]
- Bräuniger, C.; Knapp, S.; Kühn, I.; Klotz, S. Testing taxonomic and landscape surrogates for biodiversity in an urban setting. Landsc. Urban Plan. 2010, 97, 283–295. [Google Scholar] [CrossRef]
- Falkowski, P.G.; Fenchel, T.; Delong, E.F. The microbial engines that drive earth’s biogeochemical cycles. Science 2008, 320, 1034–1039. [Google Scholar] [CrossRef]
- Jia, G.M.; Cao, J.; Wang, C.; Wang, G. Microbial biomass and nutrients in soil at the different stages of secondary forest succession in Ziwulin, northwest China. For. Ecol. Manag. 2005, 217, 117–125. [Google Scholar] [CrossRef]
- Fierer, N. Embracing the unknown: Disentangling the complexities of the soil microbiome. Nat. Rev. Microbiol. 2017, 15, 579–590. [Google Scholar] [CrossRef] [PubMed]
- Ballantyne, M.; Pickering, C.M. The impacts of trail infrastructure on vegetation and soils: Current literature and future directions. J. Environ. Manag. 2015, 164, 53–64. [Google Scholar] [CrossRef] [PubMed]
- Nie, S.A.; Fang, Y.; Li, S. Preventing urban soil loss in China. Science 2021, 373, 1209. [Google Scholar] [CrossRef] [PubMed]
- Edmondson, J.L.; Davies, Z.G.; McCormack, S.A.; Gaston, K.J.; Leake, J.R. Are soils in urban ecosystems compacted? A citywide analysis. Biol. Lett. 2011, 7, 771–774. [Google Scholar] [CrossRef]
- Pandey, B.K.; Huang, G.; Bhosale, R.; Hartman, S.; Sturrock, C.J.; Jose, L.; Martin, O.C.; Karady, M.; Voesenek, L.A.; Ljung, K.; et al. Plant roots sense soil compaction through restricted ethylene diffusion. Science 2021, 371, 276–280. [Google Scholar] [CrossRef]
- Mooney, S.J.; Nipattasuk, M. Quantification of the effects of soil compaction on water flow using dye tracers and image analysis. Soil Use Manag. 2003, 19, 356–363. [Google Scholar] [CrossRef]
- Serrano, J.; Marques, J.; Shahidian, S.; Carreira, E.; Marques da Silva, J.; Paixão, L.; Paniagua, L.L.; Moral, F.; Ferraz de Oliveira, I.; Sales-Baptista, E. Sensing and Mapping the Effects of Cow Trampling on the Soil Compaction of the Montado Mediterranean Ecosystem. Sensors 2023, 23, 888. [Google Scholar] [CrossRef] [PubMed]
- Kikoti, I.A.; Mligo, C. The impact of livestock grazing on soil characteristics in Mount Kilimanjaro, Tanzania. J. Geosci. Environ. Prot. 2015, 3, 114–127. [Google Scholar] [CrossRef]
- Olden, A.; Raatikainen, K.J.; Tervonen, K.; Halme, P. Grazing and soil pH are biodiversity drivers of vascular plants and bryophytes in boreal wood-pastures. Agric. Ecosyst. Environ. 2016, 222, 171–184. [Google Scholar] [CrossRef]
- Tervonen, K.; Oldén, A.; Taskinen, S.; Halme, P. The effects of grazing history, soil properties and stand structure on the communities of saprotrophic fungi in wood-pastures. Fungal Ecol. 2022, 60, 101163. [Google Scholar] [CrossRef]
- Chai, J.; Yu, X.; Xu, C.; Xiao, H.; Zhang, J.; Yang, H.; Pan, T. Effects of yak and Tibetan sheep trampling on soil properties in the northeastern Qinghai-Tibetan Plateau. Appl. Soil Ecol. 2019, 144, 147–154. [Google Scholar] [CrossRef]
- Liu, L.; Zhao, G.; An, Z.; Mu, X.; Jiao, J.; An, S.; Tian, P. Effect of grazing intensity on alpine meadow soil quality in the eastern Qinghai-Tibet Plateau, China. Ecol. Indic. 2022, 141, 109111. [Google Scholar] [CrossRef]
- You, Y.; Ren, J.; Wu, J.; Ma, Z.; Gu, Y.; Wang, Y.; Wang, Z.; Bowatte, S.; Zhou, Q.; Hou, F. Forage taste agents modifying yak grazing decrease soil microbial diversity in alpine meadow. Appl. Soil Ecol. 2021, 168, 104160. [Google Scholar] [CrossRef]
- Sherman, C.; Unc, A.; Doniger, T.; Ehrlich, R.; Steinberger, Y. The effect of human trampling activity on a soil microbial community at the Oulanka Natural Reserve, Finland. Appl. Soil Ecol. 2019, 135, 104–112. [Google Scholar] [CrossRef]
- Alfaro, F.D.; Manzano, M.; Abades, S.; Trefault, N.; De la Iglesia, R.; Gaxiola, A.; Marquet, P.A.; Gutierrez, J.R.; Meserve, P.L.; Kelt, D.A.; et al. Exclusion of small mammals and lagomorphs invasion interact with human-trampling to drive changes in topsoil microbial community structure and function in semiarid Chile. Soil Biol. Biochem. 2018, 124, 1–10. [Google Scholar] [CrossRef]
- Li, Z.; Siemann, E.; Deng, B.; Wang, S.; Gao, Y.; Liu, X.; Zhang, X.; Guo, X.; Zhang, L. Soil microbial community responses to soil chemistry modifications in alpine meadows following human trampling. Catena 2020, 194, 104717. [Google Scholar] [CrossRef]
- Li, J.; Cooper, J.M.; Li, Y.; Yang, X.; Zhao, B. Soil microbial community structure and function are significantly affected by long-term organic and mineral fertilization regimes in the North China Plain. Appl. Soil Ecol. 2015, 96, 75–87. [Google Scholar] [CrossRef]
- Cui, Y.; Fang, L.; Deng, L.; Guo, X.; Han, F.; Ju, W.; Wang, X.; Chen, H.; Tan, W.; Zhang, X. Patterns of soil microbial nutrient limitations and their roles in the variation of soil organic carbon across a precipitation gradient in an arid and semi-arid region. Sci. Total Environ. 2019, 658, 1440–1451. [Google Scholar] [CrossRef] [PubMed]
- Sparks, D.L.; Page, A.L.; Helmke, P.A.; Loeppert, R.H.; Soltanpour, P.N.; Tabatabai, M.A.; Johnston, C.T.; Sumner, M.E. Methods of Soil Analysis, Part 3: Chemical Methods; Soil Science Society of America, Inc., American Society of Agronomy, Inc.: Madison, WI, USA, 1996. [Google Scholar]
- Bao, S.D. Soil Chemical Anlysis of Agriculture; Chinese Agriculture Press: Beijing, China, 2000. [Google Scholar]
- Allen, S.E.; Grimshaw, H.M.; Parkinson, J.A.; Quarmby, C. Chemical Analysis of Ecological Materials; John Wiley & Sons: New York, NY, USA, 1974. [Google Scholar]
- Wu, J.J.R.G.; Joergensen, R.G.; Pommerening, B.; Chaussod, R.; Brookes, P.C. Measurement of soil microbial biomass C by fumigation-extraction—An automated procedure. Soil Biol. Biochem. 1990, 22, 1167–1169. [Google Scholar] [CrossRef]
- Xu, N.; Tan, G.; Wang, H.; Gai, X. Effect of biochar additions to soil on nitrogen leaching, microbial biomass and bacterial community structure. Eur. J. Soil Biol. 2016, 74, 1–8. [Google Scholar] [CrossRef]
- Adams, R.I.; Miletto, M.; Taylor, J.W.; Bruns, T.D. Dispersal in microbes: Fungi in indoor air are dominated by outdoor air and show dispersal limitation at short distances. ISME J. 2013, 7, 1262–1273. [Google Scholar] [CrossRef]
- Shang, Q.; Liu, Y.; Li, Q. Effects of Tourism Trampling on Soil Nitrogen Mineralization in Quercus variabilis Blume Forests Varies with Altitudes in the Climate Transition Zone. Forests 2022, 13, 1467. [Google Scholar] [CrossRef]
- Korkanç, S.Y. Impacts of recreational human trampling on selected soil and vegetation properties of Aladag Natural Park, Turkey. Catena 2014, 113, 219–225. [Google Scholar] [CrossRef]
- Wei, Y.; Zhang, Y.; Wilson, G.W.; Guo, Y.; Bi, Y.; Xiong, X.; Liu, N. Transformation of litter carbon to stable soil organic matter is facilitated by ungulate trampling. Geoderma 2021, 385, 114828. [Google Scholar] [CrossRef]
- Tecon, R.; Or, D. Biophysical processes supporting the diversity of microbial life in soil. FEMS Microbiol. Rev. 2017, 41, 599–623. [Google Scholar] [CrossRef]
- Postma, J.; van Veen, J.A. Habitable pore space and survival ofRhizobium leguminosarum biovartrifolii introduced into soil. Microb. Ecol. 1990, 19, 149–161. [Google Scholar] [CrossRef] [PubMed]
- Kissling, M.; Hegetschweiler, K.T.; Rusterholz, H.P.; Baur, B. Short-term and long-term effects of human trampling on above-ground vegetation, soil density, soil organic matter and soil microbial processes in suburban beech forests. Appl. Soil Ecol. 2009, 42, 303–314. [Google Scholar] [CrossRef]
- Ludvíková, V.; Pavlů, V.V.; Gaisler, J.; Hejcman, M.; Pavlů, L. Long term defoliation by cattle grazing with and without trampling differently affects soil penetration resistance and plant species composition in Agrostis capillaris grassland. Agric. Ecosyst. Environ. 2014, 197, 204–211. [Google Scholar] [CrossRef]
- Suzuki, L.E.A.S.; Reinert, D.J.; Secco, D.; Fenner, P.T.; Reichert, J.M. Soil Structure under Forest and Pasture Land-Uses Affecting Compressive Behavior and Air Permeability in a Subtropical Soil. Soil Syst. 2022, 6, 98. [Google Scholar] [CrossRef]
- Ma, L.; Yuan, F.; Liang, H.; Rong, Y. The effects of grazing management strategies on the vegetation, diet quality, intake and performance of free grazing sheep. Livest. Sci. 2014, 161, 185–192. [Google Scholar] [CrossRef]
- Hartmann, M.; Niklaus, P.A.; Zimmermann, S.; Schmutz, S.; Kremer, J.; Abarenkov, K.; Lüscher, P.; Widmer, F.; Frey, B. Resistance and resilience of the forest soil microbiome to logging-associated compaction. ISME J. 2014, 8, 226–244. [Google Scholar] [CrossRef] [PubMed]
- Wang, Y.; He, X.; Yu, F. Non-host plants: Are they mycorrhizal networks players? Plant Divers. 2022, 44, 127–134. [Google Scholar] [CrossRef]
- Kuyper, T.W.; Suz, L.M. Do Ectomycorrhizal Trees Select Ectomycorrhizal Fungi That Enhance Phosphorus Uptake under Nitrogen Enrichment? Forests 2023, 14, 467. [Google Scholar] [CrossRef]
- Rinta-Kanto, J.M.; Timonen, S. Spatial variations in bacterial and archaeal abundance and community composition in boreal forest pine mycorrhizospheres. Eur. J. Soil Biol. 2020, 97, 103168. [Google Scholar] [CrossRef]
- Mendes, R.; Garbeva, P.; Raaijmakers, J.M. The rhizosphere microbiome: Significance of plant beneficial, plant pathogenic, and human pathogenic microorganisms. FEMS Microbiol. Rev. 2013, 37, 634–663. [Google Scholar] [CrossRef]
- Hayat, R.; Ali, S.; Amara, U.; Khalid, R.; Ahmed, I. Soil beneficial bacteria and their role in plant growth promotion: A review. Ann. Microbiol. 2010, 60, 579–598. [Google Scholar] [CrossRef]
- Bradford, M.A.; Keiser, A.D.; Davies, C.A.; Mersmann, C.A.; Strickland, M.S. Empirical evidence that soil carbon formation from plant inputs is positively related to microbial growth. Biogeochemistry 2013, 113, 271–281. [Google Scholar] [CrossRef]
- Soudzilovskaia, N.A.; van der Heijden, M.G.A.; Cornelissen, J.H.C.; Makarov, M.I.; Onipchenko, V.G.; Maslov, M.N.; Akhmetzhanova, A.A.; van Bodegom, P.M. Quantitative assessment of the differential impacts of arbuscular and ectomycorrhiza on soil carbon cycling. New Phytol. 2015, 208, 280–293. [Google Scholar] [CrossRef] [PubMed]
- Rodriguez, R.J.; Redman, R.S. Fungal Life-Styles and Ecosystem Dynamics: Biological Aspects of Plant Pathogens, Plant Endophytes and Saprophytes. Adv. Bot. Res. 1997, 24, 169–193. [Google Scholar] [CrossRef]
- Song, L.; Gong, J.; Li, X.; Ding, Y.; Shi, J.; Zhang, Z.; Zhang, W.; Li, Y.; Zhang, S.; Dong, J. Plant phosphorus demand stimulates rhizosphere phosphorus transition by root exudates and mycorrhizal fungi under different grazing intensities. Geoderma 2022, 423, 115964. [Google Scholar] [CrossRef]
- Wang, L.; Deng, D.; Feng, Q.; Xu, Z.; Pan, H.; Li, H. Changes in litter input exert divergent effects on the soil microbial community and function in stands of different densities. Sci. Total Environ. 2022, 845, 157297. [Google Scholar] [CrossRef]
- Miyauchi, S.; Kiss, E.; Kuo, A.; Drula, E.; Kohler, A.; Sánchez-García, M.; Morin, E.; Andreopoulos, B.; Barry, K.W.; Bonito, G.; et al. Large-scale genome sequencing of mycorrhizal fungi provides insights into the early evolution of symbiotic traits. Nat. Commun. 2020, 11, 5125. [Google Scholar] [CrossRef]
- Bollmann-Giolai, A.; Malone, J.G.; Arora, S. Diversity, detection and exploitation: Linking soil fungi and plant disease. Curr. Opin. Microbiol. 2022, 70, 102199. [Google Scholar] [CrossRef]
- Hiltbrunner, D.; Schulze, S.; Hagedorn, F.; Schmidt, M.W.; Zimmmermann, S. Cattle trampling alters soil properties and changes soil microbial communities in a Swiss sub-alpine pasture. Geoderma 2012, 170, 369–377. [Google Scholar] [CrossRef]
- Drewry, J.J.; Cameron, K.C.; Buchan, G.D. Pasture yield and soil physical property responses to soil compaction from treading and grazing—A review. Soil Res. 2008, 46, 237–256. [Google Scholar] [CrossRef]
- Heggenes, J.; Odland, A.; Chevalier, T.; Ahlberg, J.; Berg, A.; Larsson, H.; Bjerketvedt, D.K. Bjerketvedt. Herbivore grazing-or trampling? Trampling effects by a large ungulate in cold high-latitude ecosystems. Ecol. Evol. 2017, 7, 6423–6431. [Google Scholar] [CrossRef] [PubMed]









| Trampling Intensity | Human Activity | Average Height (cm) | Gleason Index | Simpson Index | Shannon-Wiener Index | Vegetation Coverage | Soil Compaction (Pa) | Average Traffic/Day |
|---|---|---|---|---|---|---|---|---|
| CK | No | 15.233 | 0.43 | 0.203 | 0.349 | 80% ± 10 | 2895 ± 100 | 0 |
| LD | Light disturbance | 13.647 | 0.71 | 0.504 | 0.884 | 60% ± 5 | 3983 ± 100 | 107 ± 20 |
| MD | Moderate disturbance | 18.944 | 0.68 | 0.494 | 0.860 | 40% ± 5 | 4000 ± 200 | 787 ± 20 |
| SD | Severe disturbance | 8.422 | 0.28 | 0.176 | 0.286 | 20% ± 5 | 5116 ± 200 | 1721 ± 50 |
| ED | Extreme disturbance | 7.644 | 0.20 | 0.061 | 0.106 | 5% ± 5 | 6003 ± 200 | 3277 ± 100 |
| Estimators | CK | LD | MD | SD | ED |
|---|---|---|---|---|---|
| Shannon | 3.155 ± 0.686 | 3.597 ± 0.448 | 3.606 ± 0.472 | 3.834 ± 0.407 | 4.019 ± 0.212 |
| Simpson | 0.172 ± 0.114 | 0.070 ± 0.040 | 0.090 ± 0.040 | 0.074 ± 0.03 | 0.055 ± 0.016 |
| Chao | 709.64 ± 231.13 | 817.01 ± 175.2 | 687.87 ± 242.07 | 879.76 ± 321.32 | 728.25 ± 117.52 |
| Coverage | 0.998 ± 0.001 | 0.998 ± 0.001 | 0.999 ± 0.001 | 0.998 ± 0.001 | 0.999 ± 0.001 |
| SC | BD | Non-CP | NH4+-N | TOC | TN | CAT | |
|---|---|---|---|---|---|---|---|
| Total Effects | 0.401 | −0.111 | −0.677 | −0.046 | −0.998 | 0.431 | −0.146 |
| Direct Effects | / | −0.911 | −0.320 | / | −0.902 | 0.431 | −0.146 |
| Indirect Effects | 0.401 | 0.800 | −0.357 | −0.046 | −0.096 | / | / |
| SC | BD | NH4+-N | ACP | CW | pH | URE | |
|---|---|---|---|---|---|---|---|
| Total Effects | −0.030 | 0.407 | −0.323 | −0.008 | 0.137 | 0.829 | 0.140 |
| Direct Effects | −0.448 | −0.053 | −0.321 | 0.041 | / | 0.828 | 0.140 |
| Indirect Effects | 0.418 | 0.459 | −0.002 | 0.137 | 0.137 | 0.001 | / |
Disclaimer/Publisher’s Note: The statements, opinions and data contained in all publications are solely those of the individual author(s) and contributor(s) and not of MDPI and/or the editor(s). MDPI and/or the editor(s) disclaim responsibility for any injury to people or property resulting from any ideas, methods, instructions or products referred to in the content. |
© 2023 by the authors. Licensee MDPI, Basel, Switzerland. This article is an open access article distributed under the terms and conditions of the Creative Commons Attribution (CC BY) license (https://creativecommons.org/licenses/by/4.0/).
Share and Cite
Liu, Q.; Li, W.; Nie, H.; Sun, X.; Dong, L.; Xiang, L.; Zhang, J.; Liu, X. The Effect of Human Trampling Activity on a Soil Microbial Community at the Urban Forest Park. Forests 2023, 14, 692. https://doi.org/10.3390/f14040692
Liu Q, Li W, Nie H, Sun X, Dong L, Xiang L, Zhang J, Liu X. The Effect of Human Trampling Activity on a Soil Microbial Community at the Urban Forest Park. Forests. 2023; 14(4):692. https://doi.org/10.3390/f14040692
Chicago/Turabian StyleLiu, Qianqian, Wensui Li, Hui Nie, Xiaorui Sun, Lina Dong, Liu Xiang, Jinchi Zhang, and Xin Liu. 2023. "The Effect of Human Trampling Activity on a Soil Microbial Community at the Urban Forest Park" Forests 14, no. 4: 692. https://doi.org/10.3390/f14040692
APA StyleLiu, Q., Li, W., Nie, H., Sun, X., Dong, L., Xiang, L., Zhang, J., & Liu, X. (2023). The Effect of Human Trampling Activity on a Soil Microbial Community at the Urban Forest Park. Forests, 14(4), 692. https://doi.org/10.3390/f14040692

