Cost–Benefit Evaluation of Walnut and Jujube Orchards under Fruit Tree–Crop Intercropping Conditions in Southern Xinjiang
Abstract
:1. Introduction
2. Materials and Methods
2.1. Study Area
2.2. Data Source
2.2.1. Remote Sensing Images
2.2.2. Auxiliary Data
2.2.3. Field Data
2.3. Methods and Validation
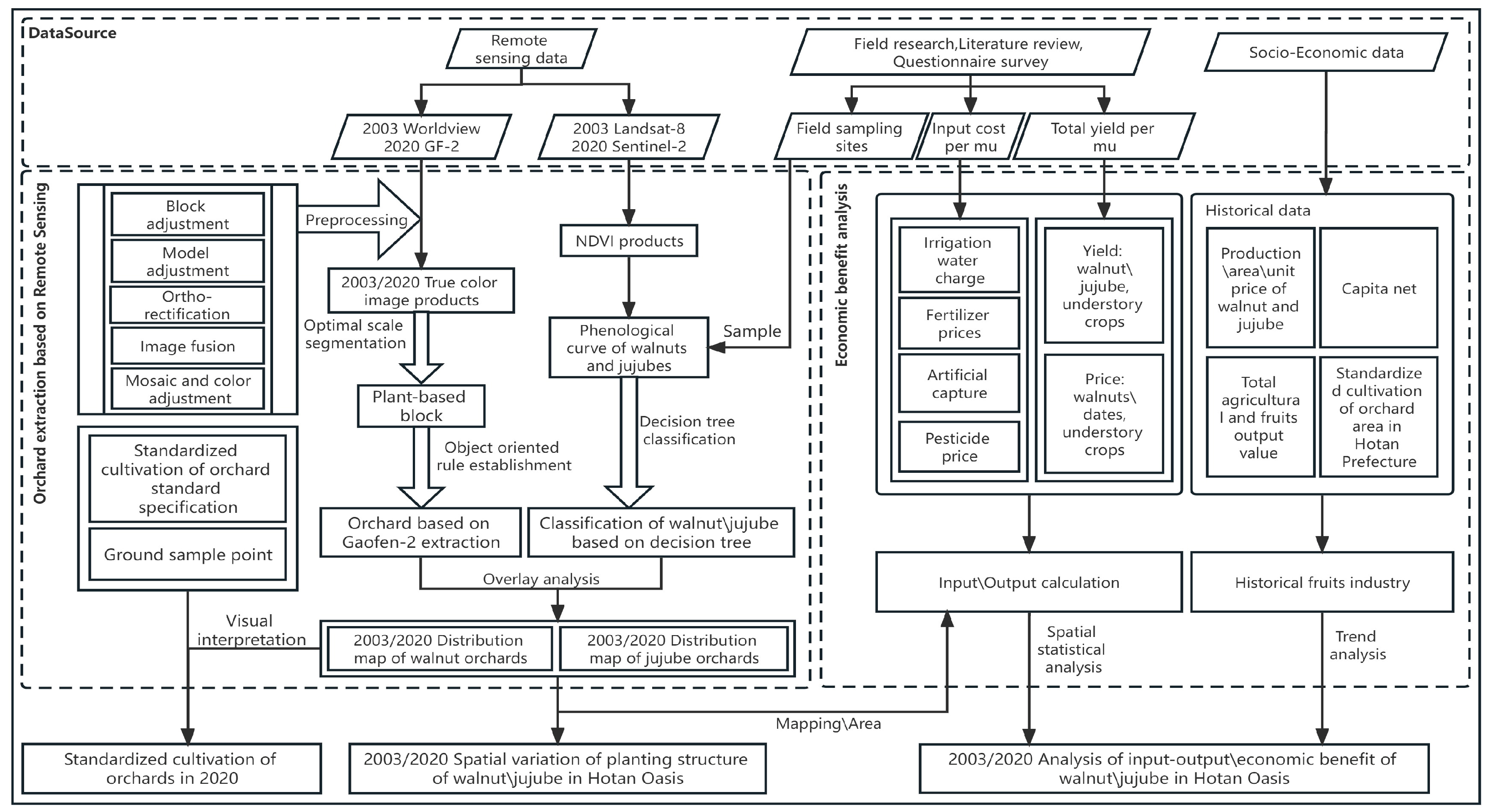
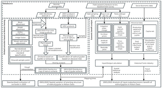
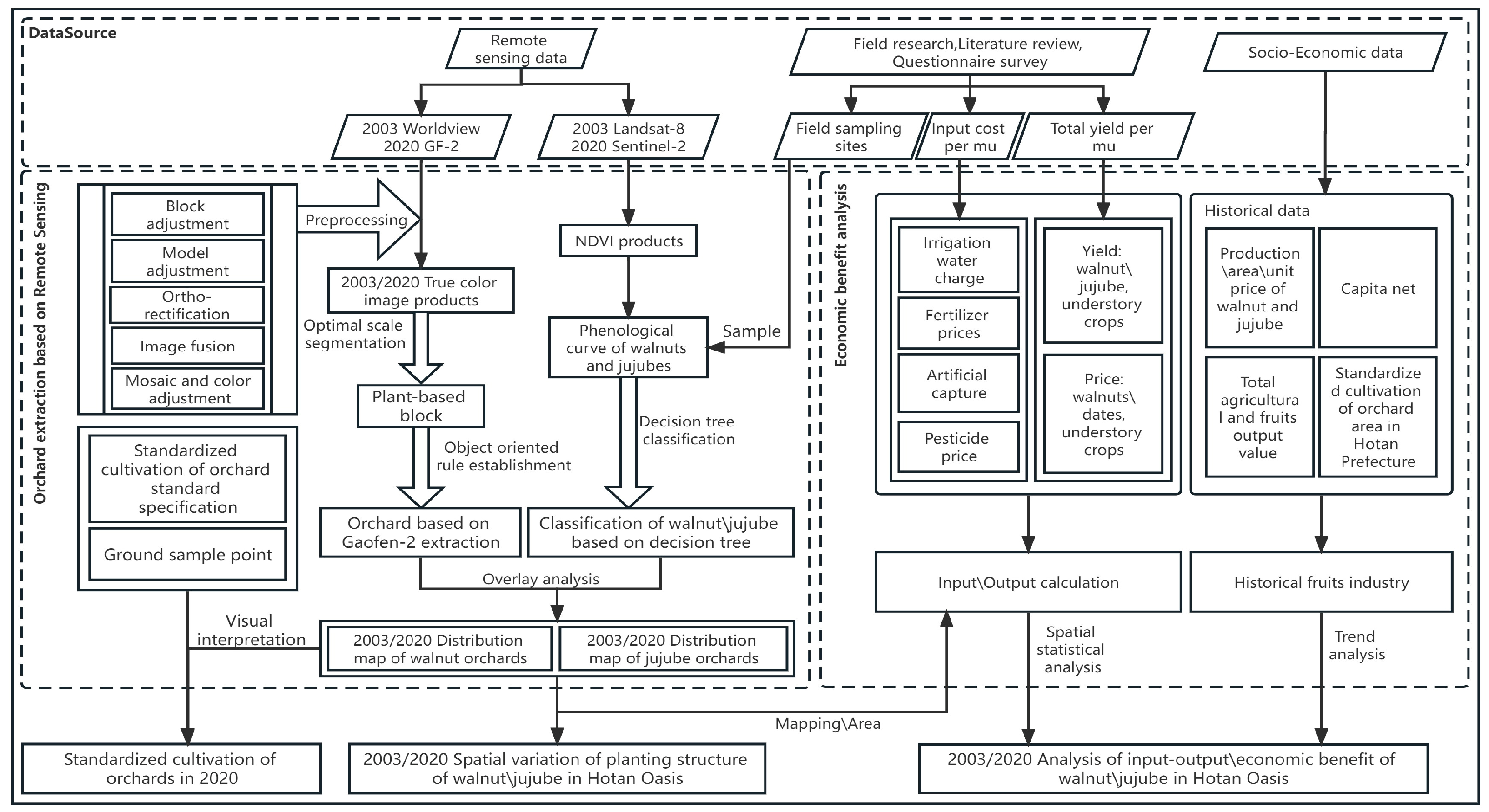
2.3.1. Overall Technical Scheme
2.3.2. Satellite Image Preparation
2.3.3. Extraction of Walnut and Jujube Orchards
2.3.4. Accuracy Evaluation
2.3.5. Economic Benefit Analysis Method
3. Results
3.1. Spatiotemporal Change in Walnut and Jujube Orchards in the Hotan Oasis from 2003 to 2020
3.2. Spatial Distribution of Standardized Cultivation in Orchards
3.3. Economic Benefit Evaluation of Walnut and Jujube Orchards
3.3.1. Economic Benefit Evaluation of Walnut Orchards
3.3.2. Economic Benefit Evaluation of Jujube Orchards
4. Discussion
4.1. Comparison of the Accuracy of the Fruit Extraction Results
4.2. Changes in the Production and Income of Walnut and Jujube Orchards in the Hotan Oasis over the Past 20 Years
4.3. Measures and Suggestions
5. Conclusions
Author Contributions
Funding
Data Availability Statement
Acknowledgments
Conflicts of Interest
References
- Schmidhuber, J.; Tubiello, F.N. Global food security under climate change. Proc. Natl. Acad. Sci. USA 2007, 104, 19703–19708. [Google Scholar] [CrossRef] [PubMed]
- Shi, Y.; Zhang YWu, B.; Wang, B.; Li, L.; Shi, H.; Jin, N.; Liu, D.L.; Miao, R.; Lu, X.; Geng, Q. Building social resilience in North Korea can mitigate the impacts of climate change on food security. Nat. Food 2022, 3, 499–511. [Google Scholar] [CrossRef] [PubMed]
- Wheeler, T.; von Braun, J. Climate change impacts global food security. Science 2013, 341, 508–513. [Google Scholar] [CrossRef]
- Ye, L.; Xiong, W.; Li, Z.; Yang, P.; Wu, W.; Yang, G.; Fu, Y.; Zou, J.; Chen, Z.; Van Ranst, E.; et al. Climate change impact on China food security in 2050. Agron. Sustain. Dev. 2012, 33, 363–374. [Google Scholar] [CrossRef]
- Keatinge, J.D.H.; Virchow, D.; Schreinemachers, P. Horticulture for sustainable development: Evidence for impact of international vegetable research and development. Acta Hortic. 2018, 1205, 179–190. [Google Scholar] [CrossRef]
- Ilniyaz, O.; Du, Q.; Kurban, A.; Kasimu, A.; Azadi, H. An explanatory spatio-temporal pattern analysis of the fruit industry in Xinjiang, China, between 1988 and 2017. Trans. GIS 2022, 26, 2383–2409. [Google Scholar] [CrossRef]
- Wu, C.Y.; Xiong, R.C.; Xu, C.Z.; Lin, M.J.; Gao, J.S. Analysis on planting patterns and industry status of Chinese jujube in Xinjiang. Acta Hortic. 2016, 1116, 35–42. [Google Scholar] [CrossRef]
- Ngadze, R.T.; Linnemann, A.R.; Nyanga, L.K.; Fogliano, V.; Verkerk, R. Local processing and nutritional composition of indigenous fruits: The case of monkey orange (Strychnos spp.) from Southern Africa. Food Rev. Int. 2016, 33, 123–142. [Google Scholar] [CrossRef]
- Comba, L.; Gay, P.; Primicerio, J.; Ricauda Aimonino, D. Vineyard detection from unmanned aerial systems images. Comput. Electron. Agric. 2015, 114, 78–87. [Google Scholar] [CrossRef]
- Wu, W.; Shi, Y.; Duan, Y.; Yu, Q.; Song, Q.; Qian, J.; Zhang, B.; Lu, M.; Yang, P.; Zhou, Q.; et al. The precise management of orchard production driven by the remote sensing big data with the SAGI. China Agric. Inform. 2019, 31, 1–9. [Google Scholar] [CrossRef]
- Zhou, X.X.; Li, Y.Y.; Luo, Y.K.; Sun, Y.W.; Su, Y.J.; Tan, C.W.; Liu, Y.J. Research on remote sensing classification of fruit trees based on Sentinel-2 multi-temporal imageries. Sci. Rep. 2022, 12, 11549. [Google Scholar] [CrossRef] [PubMed]
- Zhou, Z.; Huang, J.; Wang, J.; Zhang, K.; Kuang, Z.; Zhong, S.; Song, X. Object-Oriented Classification of Sugarcane Using Time-Series Middle-Resolution Remote Sensing Data Based on AdaBoost. PLoS ONE 2015, 10, e0142069. [Google Scholar] [CrossRef] [PubMed]
- Zhu, Y.; Yang, G.; Yang, H.; Wu, J.; Lei, L.; Zhao, F.; Fan, L.; Zhao, C. Identification of Apple Orchard Planting Year Based on Spatiotemporally Fused Satellite Images and Clustering Analysis of Foliage Phenophase. Remote Sens. 2020, 12, 1199. [Google Scholar] [CrossRef]
- Liu, X.; Shi, L.; Engel, B.A.; Sun, S.; Zhao, X.; Wu, P.; Wang, Y. New challenges of food security in Northwest China: Water footprint and virtual water perspective. J. Clean. Prod. 2020, 245, 118939. [Google Scholar] [CrossRef]
- Zhao, X.; Wang, L.; Liu, Y.; Qu, X.; Xu, X.; Wang, R. Grape Recognition Model Based on GF-1/WFV Time Series: A Case Study in Hongsibu District of Ningxia. Arid. Zone Res. 2019, 3, 630–638. [Google Scholar] [CrossRef]
- Wang, S.; Chen, Y.L. The information extraction of Gannan citrus orchard based on the GF-1 remote sensing image. Earth Environ. Sci. 2017, 57, 012001. [Google Scholar] [CrossRef]
- Luo, H.-X.; Dai, S.-P.; Li, M.-F.; Liu, E.-P.; Zheng, Q.; Hu, Y.-Y.; Yi, X.-P. Comparison of machine learning algorithms for mapping mango plantations based on Gaofen-1 imagery. J. Integr. Agric. 2020, 19, 2815–2828. [Google Scholar] [CrossRef]
- Yao, X.; Jin, J.; Xu, F.; Feng, X.; Luo, M.; Bi, L.; Lu, Z. Research on spectral and texture feature selection for fruit tree extraction in the Taihu Lake Basin. Chin. J. Eco-Agric. 2019, 27, 1596–1606. [Google Scholar] [CrossRef]
- Singh, R.; Behera, M.D.; Das, P.; Rizvi, J.; Dhyani, S.K.; Biradar, Ç.M. Agroforestry Suitability for Planning Site-Specific Interventions Using Machine Learning Approaches. Sustainability 2022, 14, 5189. [Google Scholar] [CrossRef]
- Ahmad, F.; Uddin, M.M.; Goparaju, L.; Dhyani, S.K.; Oli, B.N.; Rizvi, J. Tree suitability modeling and mapping in Nepal: A geospatial approach to scaling agroforestry. Model. Earth Syst. Environ. 2020, 7, 169–179. [Google Scholar] [CrossRef]
- Shen, J.Z.J.; Tuerxun, N.; Wang, L.; Luo, L. Applicability analysis of remote sensing extraction method of planting information of local fruit crop in Ruoqiang oasis. Chin. J. Agric. Resour. Reg. Plan. 2022, 13, 221–235. [Google Scholar]
- Feng, Z. Research on the Large Area Remote Sensing Discrimination of Main Non-Timber Forest Surrounding Tarim Basin in Southern Xinjiang Based on Multi-Source Data; Xinjiang Agricultural University: Urumqi, China, 2016. [Google Scholar]
- Yang, L. Based on Muitispectral Data of Kuerle Pear Planting Area Extraction Research; Xinjiang University: Urumqi, China, 2015. [Google Scholar]
- Peddinti, S.R.; Kambhammettu, B.V.N.P.; Rodda, S.R.; Thumaty, K.C.; Suradhaniwar, S. Dynamics of Ecosystem Water Use Efficiency in Citrus Orchards of Central India Using Eddy Covariance and Landsat Measurements. Ecosystems 2019, 23, 511–528. [Google Scholar] [CrossRef]
- Reis, S.; Taşdemir, K. Identification of hazelnut fields using spectral and Gabor textural features. ISPRS J. Photogramm. Remote Sens. 2011, 66, 652–661. [Google Scholar] [CrossRef]
- Sha, Q. Thoughts on the effect of poverty alleviation in southern Xinjiang and rural revitalization -Hotan area as an example. Shanxi Agric. Econ. 2022, 2, 93–95. [Google Scholar] [CrossRef]
- Li, Y.; Wang, L. Some thoughts on promoting the high-quality development legislation of Xinjiang forestry and fruit industry. For. Xinjiang 2022, 1, 4–5+14. [Google Scholar]
- Yang, P.; Zhao, Q. Thinking and exploration of the project of improving the quality and efficiency of the characteristic forestry and fruit industry—Xinjiang as an example. For. Constr. 2021, 1, 35–38. [Google Scholar]
- Xu, L.; Zhang, H. Research on the development of Xinjiang characteristic forest and fruit industry. Xinjiang State Farms Econ. 2016, 10, 53–57. [Google Scholar]









| Type of Remote Sensing Data | Satellite/Sensor | Spatial Resolution (m) | Acquisition Time | Amount |
|---|---|---|---|---|
| High-resolution data | WorldView-2 | 0.5 | June–September 2003 | 42 |
| Multi-temporal data | Landsat 5 TM | 30 | March–October 2003 | 82 |
| High-resolution data | GF-2 PMS | 1 | July–September 2020 | 35 |
| Multi-temporal data | Sentinel-2 MSI | 10 | March–October 2020 | 44 |
| Names | Period | Region | Source |
|---|---|---|---|
| Area of walnut/jujube orchards | 2003–2020 | Hotan city, Hotan County, Moyu County, and Luopu County | Hotan Statistical Yearbook |
| Walnut/jujube yield | 2003–2020 | ||
| Output value of walnut/jujube cultivation | 2003–2020 | ||
| Total output value of fruits | 2003–2020 | ||
| Total agricultural output value | 2003–2020 | ||
| Per capita net income of farmers | 2003–2020 | Hotan Yearbook | |
| Area of standardized cultivation in orchards | 2003–2020 | Hotan Prefecture | Hotan Yearbook and Hotan Statistical Yearbook |
| Purchase price of walnuts/jujubes per kg | 2003–2020 | China, Hotan Prefecture | https://wenku.baidu.com/view/1c0f16db240c844769eaee76.html; http://www.zao7.cn, https://www.chinabgao.com/jiage/hetao/, accessed on 22 October 2022 |
| Post-Classification | Reference | Producer Accuracy/% | User Accuracy/% | ||
|---|---|---|---|---|---|
| Intercropping Walnut | Jujube | Monocropping Walnut | |||
| Intercropping walnut | 422 | 0 | 4 | 98.6 | 98.14 |
| Jujube | 1 | 263 | 0 | 99 | 97.41 |
| Monocropping walnut | 1 | 0 | 64 | 90.14 | 92.75 |
| Overall accuracy: 96.82%; kappa coefficient: 98.55% | |||||
| Year | 2003 | 2020 | |||
|---|---|---|---|---|---|
| Cost | Type | Traditionally planted walnut orchards | Traditionally planted walnut orchards | Standardized cultivation of walnut orchards | |
| Irrigation per ha (CNY) | 1125 | 2400 | 2400 | ||
| Chemical fertilizer per ha (CNY) | 975 | 1500 | 3000 | ||
| Organic fertilizer per ha (CNY) | 1500 | 2250 | 6750 | ||
| Pesticide per ha (CNY) | 150 | 300 | 600 | ||
| Labour per ha (CNY) | 1500 | 3000 | 7500 | ||
| Machinery per ha (CNY) | 600 | 1050 | 1200 | ||
| Total input per ha (CNY) | 5850 | 10,500 | 21,450 | ||
| Output value | Walnut | Yield per ha (kg) | 1500 | 3000 | 6000 |
| Purchase price per kg (CNY) | 25 | 10 | 12 | ||
| Output value per ha (CNY) | 37,500 | 30,000 | 72,000 | ||
| Winter wheat | Output value per ha (CNY) | 1200 | 5022 | 5022 | |
| Field corn | Output value per ha (CNY) | 900 | 1500 | 1500 | |
| Gross output value per ha (CNY) | 39,600 | 36,522 | 78,522 | ||
| Net output value per ha (CNY) | 33,750 | 26,022 | 57,072 | ||
| Total orchard area (ha) | 18,054.13 | 39,560 | 20,000 | ||
| Total walnut production (105 tons) | 0.27 | 1.19 | 1.20 | ||
| Total gross output value (CNY 108) | 7.15 | 14.45 | 15.7 | ||
| Total net output value (CNY 108) | 6.09 | 10.29 | 11.41 | ||
| Output/input ratios (%) | 676.92% | 347.83% | 366.07% | ||
| Year | 2003 | 2020 | |||
|---|---|---|---|---|---|
| Cost | Type | Traditionally planted orchards | Traditionally planted orchards | Standardized cultivation orchards | |
| Irrigation per ha (CNY) | 900 | 1800 | 1800 | ||
| Chemical fertilizer per ha (CNY) | 1200 | 4200 | 7500 | ||
| Organic fertilizer per ha (CNY) | 1200 | 4800 | 8400 | ||
| Pesticide per ha (CNY) | 750 | 3750 | 3750 | ||
| Labour per ha (CNY) | 4500 | 7500 | 12,000 | ||
| Machinery per ha (CNY) | 300 | 900 | 900 | ||
| Total costs per ha (CNY) | 8850 | 22,950 | 34,350 | ||
| Output value | Jujube | Yields per ha (kg) | 600 | 4147.5 | 9000 |
| Purchase price per kg (CNY) | 40 | 10 | 12 | ||
| Gross output value per ha (CNY) | 24,000 | 41,475 | 108,000 | ||
| Net output value per ha (CNY) | 15,150 | 18,525 | 73,650 | ||
| Total orchards area (ha) | 1798 | 35,525.73 | 3333.33 | ||
| Total jujube yield (105 tons) | 0.01 | 1.47 | 0.3 | ||
| Total gross output value (CNY 108) | 0.43 | 14.73 | 3 | ||
| Total net output value (CNY 108) | 0.27 | 6.58 | 1.85 | ||
| Output/input ratios (%) | 271.19% | 180.72% | 214.41% | ||
Disclaimer/Publisher’s Note: The statements, opinions and data contained in all publications are solely those of the individual author(s) and contributor(s) and not of MDPI and/or the editor(s). MDPI and/or the editor(s) disclaim responsibility for any injury to people or property resulting from any ideas, methods, instructions or products referred to in the content. |
© 2023 by the authors. Licensee MDPI, Basel, Switzerland. This article is an open access article distributed under the terms and conditions of the Creative Commons Attribution (CC BY) license (https://creativecommons.org/licenses/by/4.0/).
Share and Cite
Jin, J.; Bai, J.; Bao, A.; Han, H.; Li, J.; Chang, C.; Bao, J. Cost–Benefit Evaluation of Walnut and Jujube Orchards under Fruit Tree–Crop Intercropping Conditions in Southern Xinjiang. Forests 2023, 14, 2259. https://doi.org/10.3390/f14112259
Jin J, Bai J, Bao A, Han H, Li J, Chang C, Bao J. Cost–Benefit Evaluation of Walnut and Jujube Orchards under Fruit Tree–Crop Intercropping Conditions in Southern Xinjiang. Forests. 2023; 14(11):2259. https://doi.org/10.3390/f14112259
Chicago/Turabian StyleJin, Jingyu, Jie Bai, Anming Bao, Hongwei Han, Junli Li, Cun Chang, and Jiayu Bao. 2023. "Cost–Benefit Evaluation of Walnut and Jujube Orchards under Fruit Tree–Crop Intercropping Conditions in Southern Xinjiang" Forests 14, no. 11: 2259. https://doi.org/10.3390/f14112259
APA StyleJin, J., Bai, J., Bao, A., Han, H., Li, J., Chang, C., & Bao, J. (2023). Cost–Benefit Evaluation of Walnut and Jujube Orchards under Fruit Tree–Crop Intercropping Conditions in Southern Xinjiang. Forests, 14(11), 2259. https://doi.org/10.3390/f14112259

