Complex Three-Dimensional Mathematical Model of the Ignition of a Coniferous Tree via a Cloud-to-Ground Lightning Discharge: Electrophysical, Thermophysical and Physico-Chemical Processes
Abstract
:1. Introduction
- -
- (EU: www.euclid.org, accessed on 10 June 2023)
- -
- (Germany: http://www.blitzortung.org, accessed on 10 June 2023)
- -
- (USA: http://webflash.ess.washington.edu/, accessed on 10 June 2023).
- -
- (Russian Federation: http://www.meteorf.ru/product/info/, accessed on 10 June 2023).
2. Materials and Methods
2.1. Physical Statement
- (1)
- (2)
- In the structure of the trunk, there is heterogeneity in the lower part of the branch in the form of reactive wood [11];
- (3)
- In the structure of the cortical layer, there is a heterogeneity in the form of a crack that runs along the entire vertical of the trunk (Figure 1);
- (4)
- Only heat transfer in that part of the branch that grows out of the trunk is taken into account;
- (5)
- The main gaseous combustible component of the thermal decomposition products of dry organic matter is carbon monoxide;
- (6)
- The oxidation reaction of carbon monoxide into carbon dioxide is the leading reaction in the gas phase;
- (7)
- Heating of wood occurs as a result of heat release according to the Joule–Lenz law [12];
- (8)
- Pyrolysis products enter the gas phase instantly;
- (9)
- Thermophysical characteristics do not depend on temperature.
2.2. Mathematical Statement
3. Results and Discussion
- -
- Possibility of practical use;
- -
- Reliability,
- -
- Completeness of information.
- -
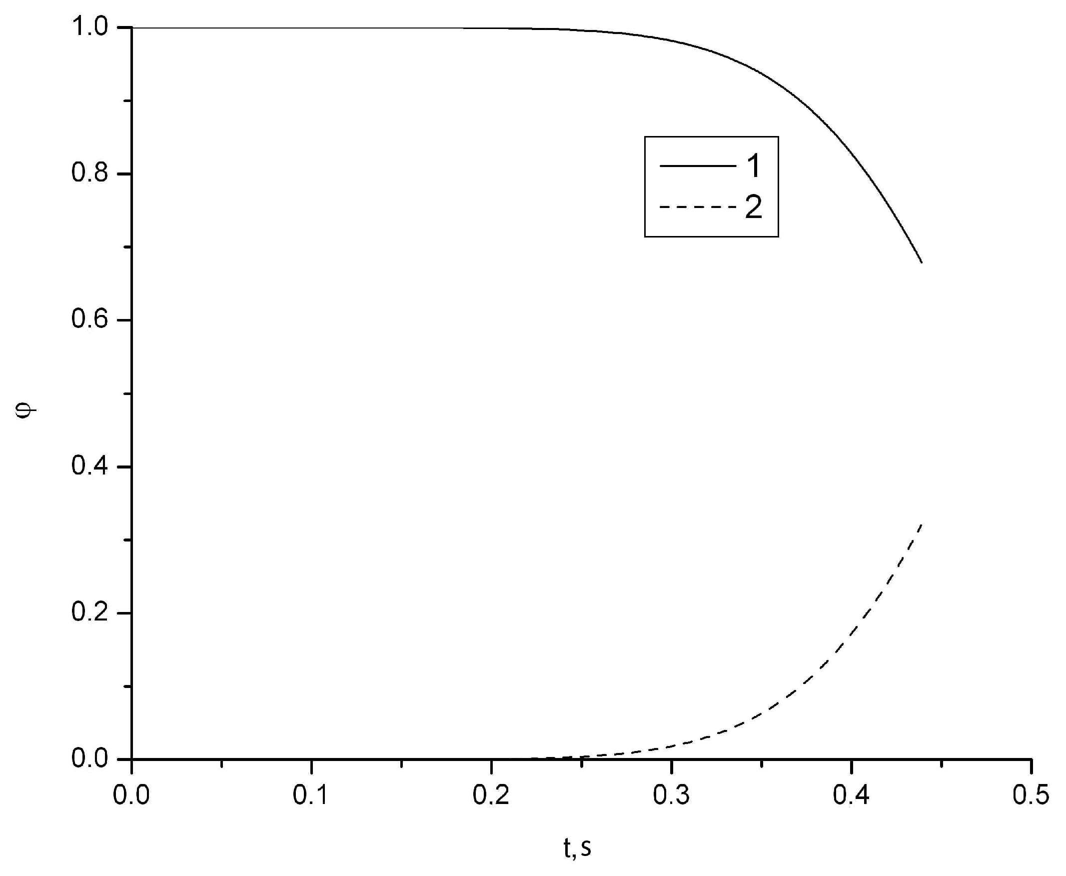
- Ignition delay. This parameter can be used to parametrically assess the probability of a forest fire.
- -
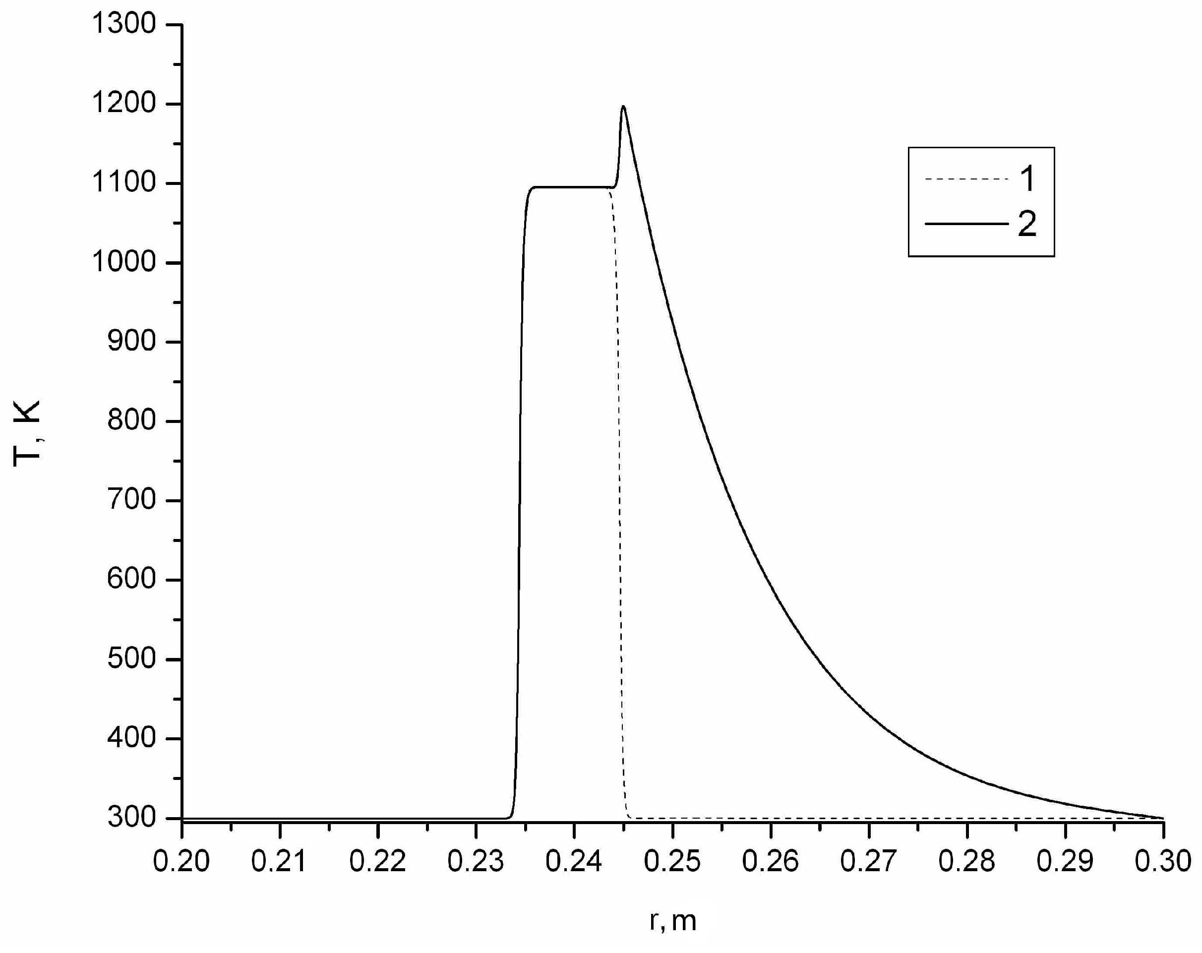
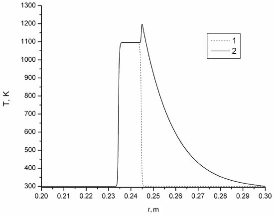
- Temperature field in the tree trunk structure. This parameter allows us to determine the location of elevated temperatures, which can also be used to determine the probability of a forest fire. However, it must be noted that, for scenarios of modeling the formation of heated wood particles that fall on the ground layer of forest fuel material, it is also necessary to model the stress–strain state of the tree trunk, and such work will be carried out in future studies. It will then be possible to simulate the ignition of the ground cover, taking into account the size and temperature of the heated particles formed as a result of the destruction of the trunk wood. Future research will determine thermal stress in the trunk of a coniferous tree.
- -
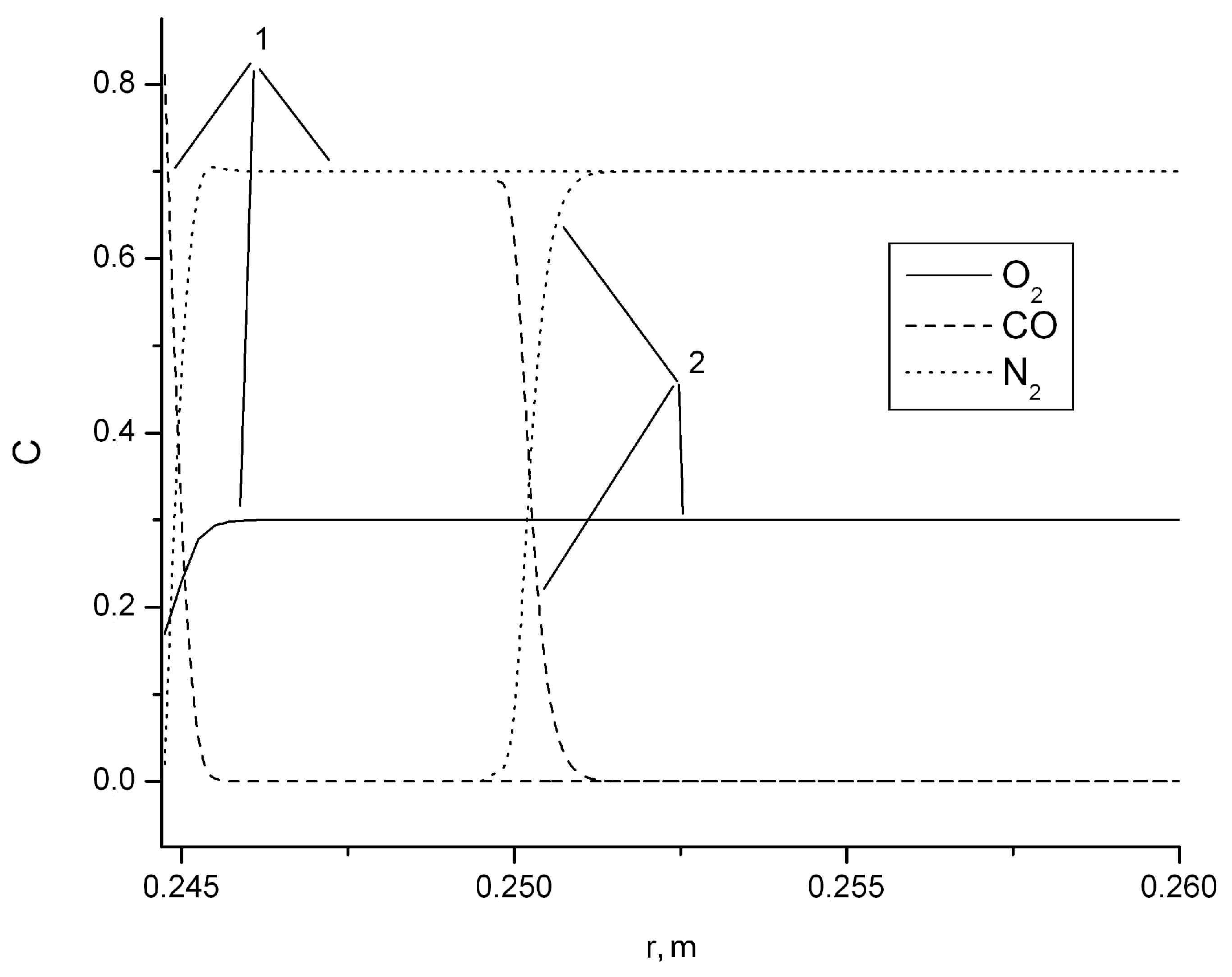
- Volume fraction of soot particles. Information about this parameter can be used when setting up information and computing systems within the framework of hardware and software systems for the detection of soot and smoke particles in a controlled area. That is, information about the location of the emission of soot particles can be used to detect potential forest fires.
- -
- Exposure time 500 ms;
- -
- Current 23.5 kA;
- -
- Voltage 100 kV;
- -
- Summer season.
4. Conclusions
- (1)
- The presence in the branch structure of heterogeneities like reactive wood causes the formation of a low-temperature field. It is possible that trees with spreading crowns are less likely to be ignited by lightning discharge.
- (2)
- The electric current passes in the subcrustal zone and leads to the formation of a zone of elevated temperature and the thermal decomposition of dry organic matter, with the formation of gaseous combustible pyrolysis products.
- (3)
- Gaseous products of thermal decomposition enter the gas phase and ignite, which leads to the ignition of the coniferous tree trunk in the crack.
- (4)
- The presence of a crustal barrier in a crack makes it impossible to heat the reactants of the gas mixture in the crack and to ignite them in the gas phase.
- (5)
- During the thermal decomposition of dry organic matter, a certain proportion of soot particles is formed. It is possible that the remote sensing of the surface layer of the atmosphere for the presence of soot particles can be used to monitor the occurrence of forest fires.
Funding
Data Availability Statement
Conflicts of Interest
Appendix A
- -
- Ti, ρi, ci, λi are temperature, density, heat capacity and thermal conductivity, respectively, of the inner part of the trunk (i = 1), subcrustal zone (i = 2), bark (i = 3), upper part of the branch (i = 4, 5, 6), the lower part of the branch (i = 7, 8, 9).
- -
- Ci, Mi—concentration and molar mass of oxygen (i = 10), carbon monoxide (i = 11) and inert components (i = 12).
- -
- α—heat transfer coefficient.
- -
- J is the current strength.
- -
- U—voltage.
- -
- φi—volume fractions of organic matter (i = 13) and gas phase (i = 14), as well as soot particles (i = 15).
- -
- P is the pressure in the gas phase; xi are auxiliary factors.
- -
- M is the molar mass.
- -
- Qp is the thermal effect of pyrolysis.
- -
- kp is the pre-exponential factor of the pyrolysis reaction.
- -
- E1 is the activation energy of the pyrolysis reaction.
- -
- Q5 is the thermal effect of the carbon monoxide oxidation reaction.
- -
- k5 is the pre-exponential factor of the carbon monoxide oxidation reaction.
- -
- E5 is the activation energy of the carbon monoxide oxidation reaction.
- -
- ν5 is the proportion of heat absorbed by the wood layer.
- -
- Y5—mass flow.
- -
- D is the diffusion coefficient.
- -
- R is the universal gas constant.
- -
- r, φ, z are cylindrical coordinates.
- -
- t is time.
- -
- Re is the boundary of the computational domain.
- -
- Rs is the outer radius of the trunk.
- -
- R1 is the interface between the bark and the subcrustal zone.
- -
- R2 is the interface between the core of the trunk and the subcrustal zone.
- -
- Rreac is the left boundary of the branch emanating from the tree trunk.
- -
- H1H2 is the thickness of the reactive wood zone (lower part of the branch).
- -
- H2H3 is the thickness of the upper part of the branch.
- -
- Γj are the designations of the boundaries of the regions.
Appendix B
- -
- Intel I5-3 GHz processor (4 core support);
- -
- RAM 32 GB;
- -
- External memory 1 TB SSD and 2 TB HDD;
- -
- Operating system Windows 10;
- -
- Development environment Embarcadero RAD Studio 10 Architect Edition (Delphi package) with Object Pascal programming language;
- -
- Compilation was performed using standard Delphi tools;
- -
- Visualization of the results was done in the Origin Pro package.
References
- Taylor, S.W.; Alexander, M.E. Science, technology and human factors in fire danger rating: The Canadian experience. Int. J. Wildland Fire 2006, 15, 121–135. [Google Scholar] [CrossRef]
- Grishin, A.M. Modeling and Forecast of Catastrophes; Publishing House of Tomsk University: Tomsk, Russia, 2002; 122p. (In Russian) [Google Scholar]
- Kuznetsov, G.V.; Baranovskiy, N.V. Forecasting Forest Fires and Their Environmental Consequences; Publishing House of the Siberian Branch of the Russian Academy of Sciences: Novosibirsk, Russia, 2009; 301p. (In Russian) [Google Scholar]
- Podolskaya, A.S.; Ershov, D.V.; Shulyak, P.P. Application of the method for assessing the probability of forest fires in ISDM-Rosleskhoz. Mod. Probl. Remote Sens. Earth Space 2011, 8, 118–126. [Google Scholar]
- Nesterov, V.G. Combustibility of the Forest and Methods for Its Determination; Goslesbumizdat: Moscow, Russia, 1949; 76p. (In Russian) [Google Scholar]
- Baranovskiy, N.V. Thermophysical Aspects of Predictive Modeling of Forest Fire Danger. Ph.D. Thesis, Tomsk Polytechnic University, Tomsk, Russia, 2012; 436p. (In Russian). [Google Scholar]
- Baranovskiy, N. Deterministic-Probabilistic Approach to Predict Lightning-Caused Forest Fires in Mounting Areas. Forecasting 2021, 3, 695–715. [Google Scholar] [CrossRef]
- Baranovskiy, N.V. Predicting Forest Fire Danger in Conditions of Thunderstorm Activity; Publishing House of Siberian Branch of Russian Academy of Sciences: Novosibirsk, Russia, 2019; 242p. (In Russian) [Google Scholar]
- Arnold, S. The Basic Physics of Electricity and Magnetism. In Getting Started in Radio Astronomy; The Patrick Moore Practical Astronomy Series; Springer: New York, NY, USA, 2014. [Google Scholar] [CrossRef]
- Saito, K. Chemical Physics of Molecular Condensed Matter; Lecture Notes in Chemistry; Springer: Berlin/Heidelberg, Germany, 2020; 228p. [Google Scholar] [CrossRef]
- Esau, K. Anatomy of Seed Plants, 1st ed.; Mir: Moscow, Russia, 1980; 218p. (In Russian) [Google Scholar]
- Sivukhin, D.V. General Course of Physics; Nauka: Moscow, Russia, 1977; Volume 3, 688p. (In Russian) [Google Scholar]
- Baranovskiy, N.; Kirienko, V. Mathematical Simulation of Forest Fuel Pyrolysis in One-Dimensional Statement Taking into Account Soot Formation. Processes 2021, 9, 1616. [Google Scholar] [CrossRef]
- Baranovskiy, N.V.; Vyatkina, V.A.; Chernyshov, A.M. Deterministic–Probabilistic Prediction of Forest Fires from Lightning Activity Taking into Account Aerosol Emissions. Atmosphere 2023, 14, 29. [Google Scholar] [CrossRef]
- Grishin, A.M.; Shipulina, O.V. Mathematical modeling of the spread of summit forest fires in homogeneous forests and along glades. Fiz. Goreniya I Vzryva 2002, 38, 17–29. (In Russian) [Google Scholar]
- Muller, M.M.; Vacik, H. Characteristics of lightnings igniting forest fires in Austria. Agric. For. Meteorol. 2017, 240–241, 26–34. [Google Scholar] [CrossRef]
- Lee, B.S.; Alexander, M.E.; Hawkes, B.C.; Lynham, T.J.; Stocks, B.J.; Englefield, P. Information systems in support of wildland fire management decision making in Canada. Comput. Electron. Agric. 2002, 37, 185–198. [Google Scholar] [CrossRef]
- Diendorfer, G. Lightning location system (LLS). In Proceedings of the IX International Symposium on Lightning Protection, Foz do Iguacu, Brazil, 26–30 November 2007. [Google Scholar]
- Schulz, W.; Cummins, K.L.; Diendorfer, G.; Dorninger, M. Cloud-to-ground lightning in Austria: A 10-year study using data from a lightning location system. J. Geophys. Res. 2005, 110, D09101. [Google Scholar] [CrossRef]
- Austrian Lightning Detection and Information System (ALDIS). Lightning Statistics Austria. 2009. Available online: http://www.aldis.at (accessed on 27 September 2020).
- Biagi, C.h.J.; Cummins, K.L.; Kehoe, K.E.; Krider, P.E. National Lightning Detection Network (NLDN) performance in southern Arizona, Texas and Oklahoma in 2003–2004. J. Geophys. Res. 2007, 112, D05208. [Google Scholar] [CrossRef]
- Castedo-Dorado, F.; Rodriguez-Perez, J.R.; Marcos-Menendez, J.L.; Alvarez-Taboada, M.F. Modelling the probability of lightning-induced forest fire occurrence in the province of Leon (NW Spain). For. Syst. 2011, 20, 95–107. [Google Scholar] [CrossRef]
- Outcalt, K.W. Lightning, fire and longleaf pine: Using natural disturbance to guide management. For. Ecol. Manag. 2008, 255, 3351–3359. [Google Scholar] [CrossRef]
- Podur, J.; Martell, D.L.; Csillag, F. Spatial patterns of lightning caused forest fires in Ontario, 1976–1998. Ecol. Model. 2003, 164, 1–20. [Google Scholar] [CrossRef]
- Schulz, W. Location accuracy improvements of the Austrian lightning location system during the last 10 years. In Proceedings of the 9th Asia-Pacific International Conference on Lightning (APL), Nagoya, Japan, 23–27 June 2015. [Google Scholar]
- Li, X.; Pan, Y.; Mo, Z. Joint effects of several factors on cloud-to-ground lightning and rainfall in Nanning (China). Atmos. Res. 2018, 212, 23–32. [Google Scholar] [CrossRef]
- Chan, H.G.; Mohamed, A.I.B. Investigation on the occurrence of positive cloud to ground (+CG) lightning in UMP Pekan. J. Atmos. Sol. Terr. Phys. 2018, 179, 206–213. [Google Scholar] [CrossRef]
- Suparta, W.; Adnan, J.; Alauddin, M.; Ali, M. Monitoring the association between GPS PWV and lightning activity during the 2009 Winter Monsoon over Bangi Malaysia. In Proceedings of the 2011 International Conference on Environment Science and Engineering IPCBEE, Singapore, 28 February 2011; Volume 8, pp. 101–106. [Google Scholar]
- Aranguren, D.; Lopez, J.; Inampues, J.; Torres, H.; Betz, H. Cloud-to-ground lightning activity in Colombia and the influence of topography. J. Atmos. Sol. Terr. Phys. 2017, 154, 182–189. [Google Scholar] [CrossRef]
- Holler, H.; Betz, H.D.; Schmidt, K.; Calheiros, R.; May, P.; Houngninou, E.; Scialom, G. Lightning characteristics observed by a VLF/LF lightning detection network (LINET) in Brazil, Australia, Africa and Germany. Atmos. Chem. Phys. 2009, 9, 7795–7824. [Google Scholar] [CrossRef]
- Betz, H.D.; Schmidt, K.; Oettinger, W.P.; Wirz, M. Lightning detection with 3D-discrimination of intracloud and cloud-to-ground discharges. J. Geophys. Res. Lett. 2004, 31, L11108. [Google Scholar] [CrossRef]
- Betz, H.D.; Schmidt, K.; Fuch, B.; Oettinger, W.P.; Holler, H. Cloud lightning: Detection and utilization for total lightning measured in the VLF/LF regime. J. Light. Res. 2009, 2, 1–17. [Google Scholar]
- Aranguren, D.; Lopez, J.; Inampues, J.; Torres, H.; Betz, H.D. Overview of the cloud-to-ground lightning activity in Colombia. In Proceedings of the International Conference on Grounding and Earthing and 6th International Conference on Lightning Physics and Effects, Manaus, Brazil, 12–16 May 2014. [Google Scholar]
- Vecin-Arias, D.; Castedo-Dorado, F.; Ordonez, C.; Rodriguez-Perez, R.J. Biophysical and lightning characteristics drive lightning-induced fire occurrence in the central plateau of the Iberian Peninsula. Agric. For. Meteorol. 2016, 225, 36–47. [Google Scholar] [CrossRef]
- Krawchuk, M.A.; Cumming, S.G.; Flannigan, M.D.; Wein, R.W. Biotic and abiotic regulation of lightning fire initiation in the mixedwood boreal forest. Ecology 2006, 87, 458–468. [Google Scholar] [CrossRef] [PubMed]
- Verdu, F.; Salas, J.; Vega-Garcia, C. A multivariate analysis of biophysical factors and forest fires in Spain, 1991–2005. Int. J. Wildland Fire 2012, 21, 498–509. [Google Scholar] [CrossRef]
- Moris, J.V.; Conedera, M.; Nisi, L.; Bernardi, M.; Cesti, G.; Pezzatti, G.B. Lightning-caused fires in the Alps: Identifying the igniting strokes. Agric. For. Meteorol. 2020, 290, 107990. [Google Scholar] [CrossRef]
- European Cooperation for Lightning Detection (EUCLID). Available online: http://www.euclid.org (accessed on 27 September 2020).
- Diggle, P.J. Statistical Analysis of Spatial Point Patterns; Academic Press: London, UK, 1983. [Google Scholar]
- Pineda, N.; Rigo, T. The rainfall factor in lightning-ignited wildfires in Catalonia. Agric. For. Meteorol. 2017, 239, 249–263. [Google Scholar] [CrossRef]
- Nieto, H.; Aguado, I.; Garcia, M.; Chuvieco, E. Lightning-caused fires in Central Spain: Development of a probability model of occurrence for two Spanish regions. Agric. For. Meteorol. 2012, 162–163, 35–43. [Google Scholar] [CrossRef]
- Marshall, J.S.; Radhakant, S. Radar precipitation maps as lightning indicators. J. Appl. Meteorol. 1978, 5, 165–166. [Google Scholar] [CrossRef]
- Sheridan, S.C.; Griffiths, J.F.; Orville, R.E. Warm season cloud-to-ground lightning-precipitation relationships in the south-central United States. Weather Forecast. 1997, 12, 449–458. [Google Scholar] [CrossRef]
- Petersen, W.A.; Rutledge, S.A. On the relationship between cloud-to-ground lightning and convective rainfall. J. Geophys. Res. 1998, 103, 14025–14040. [Google Scholar] [CrossRef]
- Soula, S.; Chauzy, S. Some aspects of the correlation between lightning and rain activities in thunderstorms. Atmos. Res. 2001, 56, 355–373. [Google Scholar] [CrossRef]
- Pineda, N.; Rigo, T.; Bech, J.; Soler, X. Lightning and precipitation relationship in summer thunderstorms: Case studies in the north western Mediterranean region. Atmos. Res. 2007, 85, 159–170. [Google Scholar] [CrossRef]
- Hall, B.L. Fire ignitions related to radar reflectivity patterns in Arizona and New Mexico. Int. J. Wildland Fire 2008, 17, 317–327. [Google Scholar] [CrossRef]
- Couto, F.T.; Iakunin, M.; Salgado, R.; Pinto, P.; Viegas, T.; Pinty, J.-P. Lightning modeling for the research of forest fire ignition in Portugal. Atmos. Res. 2020, 242, 104993. [Google Scholar] [CrossRef]
- Lafore, J.-P.; Stein, J.; Asencio, N.; Bougeault, P.; Ducrocq, V.; Duron, J.; Fischer, C.; Herell, P.; Mascart, P.; Masson, V.; et al. The meso-NH atmospheric simulation system. Part I: Adiabatic formulation and control simulation. Ann. Geophys. 1998, 16, 90–109. [Google Scholar] [CrossRef]
- Lac, C.; Chaboureau, J.-P.; Masson, V.; Pinty, J.-P.; Tulet, P.; Escobar, J.; Leriche, M.; Barthe, C.; Aouizerats, B.; Augros, C.; et al. Wautelet Overview of the Meso-NH model version 5.4 and its applications. Geosci. Model Dev. 2018, 11, 1929–1969. [Google Scholar] [CrossRef]
- Masson, V.; Moigne, P.; Martin, É.; Faroux, S.; Alias, A.; Alkama, R.; Belamari, S.; Barbu, A.; Boone, A.; Bouyssel, F.; et al. The SURFEXv7.2 land and ocean surface platform for coupled or offline simulation of earth surface variables and fluxes. Geosci. Model Dev. 2013, 6, 929–960. [Google Scholar] [CrossRef]
- Barthe, C.; Chong, M.; Pinty, J.-P.; Bovalo, C.; Escobar, J. CELLS v1.0: Updated and parallelized version of an electrical scheme to simulate multiple electrified clouds and flashes over large domain. Geosci. Model Dev. 2012, 5, 167–184. [Google Scholar] [CrossRef]
- Zhu, Y.; Rakov, V.A.; Mallik, S.; Tran, M.D. Characterization of negative cloud-to-ground lightning in Florida. J. Atmos. Sol. Terr. Phys. 2015, 136, 8–15. [Google Scholar] [CrossRef]
- Thottappillil, R.; Rakov, V.A.; Uman, M.A.; Beasley, W.H.; Master, M.J.; Shelukhin, D.V. Lightning subsequent-stroke electric field peak greater than the first stroke peak and multiple ground terminations. J. Geophys. Res. 1992, 97, 7503–7509. [Google Scholar] [CrossRef]
- Rakov, V.A.; Uman, M.A.; Thottappillil, R. Review of lightning properties from electric field and TV observations. J. Geophys. Res. 1994, 99, 10745–10750. [Google Scholar] [CrossRef]
- Saraiva, A.C.V.; Saba, M.M.F.; Pinto, O.; Cummins, K.L.; Krider, E.P.; Campos, L.Z.S. A comparative study of negative cloud-to-ground lightning characteristics in Sao Paulo (Brazil) and Arizona (United States) based on high-speed video observations. J. Geophys. Res. 2010, 115, D11102. [Google Scholar] [CrossRef]
- Xie, Y.; Xu, K.; Zhang, T.; Liu, X. Five-year study of cloud-to-ground lightning activity in Yunnan province, China. Atmos. Res. 2013, 129–130, 49–57. [Google Scholar] [CrossRef]
- Orville, R.E.; Huffins, G.R. Cloud-to-ground lightning in the United States: NLDN results in the first decade, 1989–1998. Mon. Weather Rev. 2001, 129, 1179–1193. [Google Scholar] [CrossRef]
- Samarsky, A.A.; Vabishchevich, P.N. Additive Schemes for Problems of Mathematical Physics; Science: Moscow, Russia, 2001; 320p. (In Russian) [Google Scholar]
- Baranovskiy, N.V.; Kirienko, V.A. Forest Fuel Drying, Pyrolysis and Ignition Processes during Forest Fire: A Review. Processes 2022, 10, 89. [Google Scholar] [CrossRef]
- Baranovskiy, N.V.; Kuznetsov, G.V.; Nemova, T.N. High temperature wood particles formation caused by the cloud-to-ground lightning discharge through the coniferous tree trunk. Far East J. Math. Sci. 2017, 102, 1033–1044. [Google Scholar] [CrossRef]
- Kuznetsov, V.T.; Fil’kov, A.I. Ignition of various wood species by radiant energy. Combust. Explos. Shock. Waves 2011, 47, 65–69. [Google Scholar] [CrossRef]
- Baranovskiy, N.V.; Belikova, M.Y.; Karanina, S.Y.; Karanin, A.V.; Glebova, A.V. Methods to estimate lightning activity using WWLLN and RS data. In Proceedings of the SPIE—International Society for Optical Engineering, Irkutsk, Russia, 3–7 July 2017; Volume 10466. [Google Scholar]
- Belikova, M.Y.; Baranovskiy, N.V.; Karanin, A.V.; Karanina, S.Y.; Skrypnik, A.N. Assessment of the Uncertainty for the Spatial Distribution of Lightning Discharge Density Based on the Smoothed Bootstrap Procedure and WWLLN Data: A Case Study. Int. J. Eng. Appl. 2022, 10, 138–148. [Google Scholar] [CrossRef]











| Voltage, U, kV | Ignition Delay, t*, s | Surface Temperature, K | Heat Flux to Ignition Surface, kW/m2 | Fitting to Experiment [62] |
|---|---|---|---|---|
| 1–85 | No Ignition | <867 | <210 | No |
| 90 | 0.516 | >867 | 242 | Yes |
| 95 | 0.486 | >867 | 246 | Yes |
| 100 | 0.463 | >867 | 249 | Yes |
| 105 | 0.441 | >867 | 252 | Yes |
| 110 | 0.423 | >867 | 255 | Yes |
| Current, J, kA | Ignition Delay, t*, s | Surface Temperature, K | Heat Flux to Ignition Surface, kW/m2 | Fitting to Experiment [62] |
|---|---|---|---|---|
| 1–20 | No Ignition | <867 | <210 | No |
| 23.5 | 0.463 | >867 | 249 | Yes |
| 30 | 0.366 | >867 | 264 | Yes |
| 35 | 0.317 | >867 | 274 | Yes |
| N | Setting-Up | RAM Enough | Execution Time | r | φ | z | dt |
|---|---|---|---|---|---|---|---|
| 1 | 1D | Yes | 2 s | 1000 | - | - | 10−4 |
| 2 | 2D | Yes | 1 m 20 s | 1000 | 100 | - | 10−4 |
| 3 | 3D | Yes | 1 h 18 m 10 s | 1000 | 100 | 200 | 10−3 |
| N | R | φ | z | dt | Tcontrol |
|---|---|---|---|---|---|
| 1 | 1000 | 100 | 200 | 10−3 | 828.697 |
| 2 | 1000 | 100 | 200 | 10−1 | 821.004 |
| 3 | 1000 | 100 | 200 | 10−2 | 827.747 |
| 4 | 500 | 100 | 200 | 10−3 | 840.926 |
| 5 | 200 | 100 | 200 | 10−3 | 842.264 |
| 6 | 1000 | 50 | 200 | 10−3 | 758.498 |
| 7 | 1000 | 30 | 200 | 10−3 | 785.063 |
| 8 | 1000 | 100 | 100 | 10−3 | 827.485 |
| 9 | 1000 | 100 | 50 | 10−3 | 826.912 |
Disclaimer/Publisher’s Note: The statements, opinions and data contained in all publications are solely those of the individual author(s) and contributor(s) and not of MDPI and/or the editor(s). MDPI and/or the editor(s) disclaim responsibility for any injury to people or property resulting from any ideas, methods, instructions or products referred to in the content. |
© 2023 by the author. Licensee MDPI, Basel, Switzerland. This article is an open access article distributed under the terms and conditions of the Creative Commons Attribution (CC BY) license (https://creativecommons.org/licenses/by/4.0/).
Share and Cite
Baranovskiy, N.V. Complex Three-Dimensional Mathematical Model of the Ignition of a Coniferous Tree via a Cloud-to-Ground Lightning Discharge: Electrophysical, Thermophysical and Physico-Chemical Processes. Forests 2023, 14, 1936. https://doi.org/10.3390/f14101936
Baranovskiy NV. Complex Three-Dimensional Mathematical Model of the Ignition of a Coniferous Tree via a Cloud-to-Ground Lightning Discharge: Electrophysical, Thermophysical and Physico-Chemical Processes. Forests. 2023; 14(10):1936. https://doi.org/10.3390/f14101936
Chicago/Turabian StyleBaranovskiy, Nikolay Viktorovich. 2023. "Complex Three-Dimensional Mathematical Model of the Ignition of a Coniferous Tree via a Cloud-to-Ground Lightning Discharge: Electrophysical, Thermophysical and Physico-Chemical Processes" Forests 14, no. 10: 1936. https://doi.org/10.3390/f14101936
APA StyleBaranovskiy, N. V. (2023). Complex Three-Dimensional Mathematical Model of the Ignition of a Coniferous Tree via a Cloud-to-Ground Lightning Discharge: Electrophysical, Thermophysical and Physico-Chemical Processes. Forests, 14(10), 1936. https://doi.org/10.3390/f14101936

