Multi-Sensory Experience and Preferences for Children in an Urban Forest Park: A Case Study of Maofeng Mountain Forest Park in Guangzhou, China
Abstract
:1. Introduction
2. Methods
2.1. Case Selection and Data Collection
2.2. Questionnaire Design
2.2.1. Multi-Sensory Perception and Behavioral Experience Dimensions
2.2.2. Landscape Preferences and Design Dimensions for Children’s Activity Areas
2.2.3. Individual Relevance Dimension
2.3. Technology Roadmap
2.4. Reliability and Validity Analysis of Respondents Sample
2.5. Path Analysis of Respondents Sample
3. Results
3.1. Descriptive Analysis
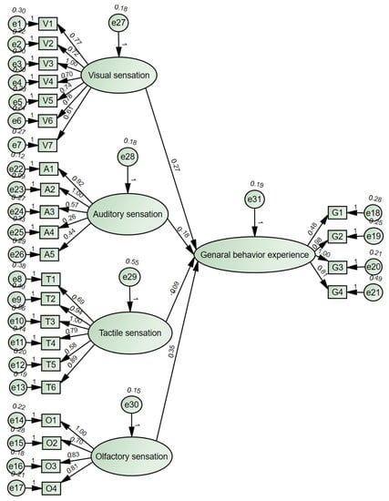
3.2. Path Analysis of Multi-Sensory Perception
4. Discussion
4.1. General Behavioral Experience Findings of Children in Urban Forest Parks
4.1.1. The Sensory Perception with the Highest Level of Children’s Self-Attention Was Visual and with the Lowest Level of Attention Was Tactile
4.1.2. Visual, Auditory, Tactile and Olfactory Sensations Were Significantly Correlated with Children’s Behavioral Experiences
4.1.3. Olfactory Sensation Has the Greatest Influence on Children’s Behavioral Experiences, Followed by Visual and Auditory Sensations, and Tactile Sensation Has the Least Influence on Behavioral Experiences
4.1.4. Olfactory Sensation Was Negatively Correlated with Children’s Behavioral Experience
4.2. General Landscape Preferences for Children in Urban Forest Parks
4.2.1. Children Prefer Blue and Green Tones in Urban Forest Parks
4.2.2. Children Prefer Soft and Original Ecological Building Materials in Urban Forest Parks
4.2.3. There Is Little Difference between Children’s Perceived Preferences for Vegetation and Landscape Types in Urban Forest Parks
4.2.4. Children Prefer Quality-Development Programs That Are Somewhat Hands-On and Challenging in Urban Forest Parks
4.3. Design Recommendations of Children’s Activity Areas in Urban Forest Parks
4.3.1. Overall Design
4.3.2. Visual Design
4.3.3. Auditory Design
4.3.4. Tactile Design
4.3.5. Olfactory Design
4.3.6. Functional Partitioning and Activity Design
5. Conclusions
Author Contributions
Funding
Data Availability Statement
Acknowledgments
Conflicts of Interest
References
- Cai, M.; Cui, C.; Lin, L.; Di, S.; Zhao, Z.; Wang, Y. Residents’ Spatial Preference for Urban Forest Park Route during Physical Activities. Int. J. Environ. Res. Public Health 2021, 18, 11756. [Google Scholar] [CrossRef] [PubMed]
- Nowak, D.J.; Hoehn, R.E.; Bodine, A.R.; Greenfield, E.J.; O’Neil-Dunne, J. Urban forest structure, ecosystem services and change in Syracuse, NY. Urban Ecosyst. 2016, 19, 1455–1477. [Google Scholar] [CrossRef]
- Feng, Z.L. Discussion on the Development of Urban Forest Parks under the Background of Ecological Civilization Construction. Mod. Gard. 2022, 45, 114–115. (In Chinese) [Google Scholar]
- Hall, E.T. The Hidden Dimension, 1st ed.; Doubleday: New York, NY, USA, 1966; Volume 6. [Google Scholar]
- Sun, Y.Y.; Piao, Y.J.; Zhu, W.J. Research on five senses design of landscape. Inf. Agric. Sci. Technol. (Mod. Gard.) 2010, 12, 37–40. (In Chinese) [Google Scholar]
- Xi, L.; Qiu, E.F.; Zhang, Z.Y.; Zhang, C.; Cao, L.W. Research status and trend analysis of five senses landscape at home and abroad. World For. Res. 2020, 33, 31–36. (In Chinese) [Google Scholar]
- Hong, X.; Wang, G.; Liu, J.F.; Dang, E. Perceived Loudness Sensitivity Influenced by Brightness in Urban Forests: A Comparison When Eyes Were Opened and Closed. Forests 2020, 11, 1242. [Google Scholar] [CrossRef]
- Zhang, T.; Liu, J.; Li, H. Restorative effects of multi-sensory perception in urban green space: A case study of urban park in Guangzhou, China. Int. J. Environ. Res. Public Health 2019, 16, 4943. [Google Scholar] [CrossRef]
- Tang, Z.; Liu, B.Y. Research progress of visual landscape assessment. Landsc. Archit. 2015, 9, 113–120. (In Chinese) [Google Scholar]
- Ma, Y.C.; Chen, Y.; Gao, Z.M. Research on Children Friendly Park Based on the connection between children and nature. Land Green. 2021, 6, 53–55. (In Chinese) [Google Scholar]
- Fang, X.; Gao, T.; Hedblom, M.; Xu, N.; Xiang, Y.; Hu, M.; Chen, Y.; Qiu, L. Soundscape Perceptions and Preferences for Different Groups of Users in Urban Recreational Forest Parks. Forests 2021, 12, 468. [Google Scholar] [CrossRef]
- Li, J.; Wang, G.; Wang, Z.; Wang, W.J.; Chen, H.; He, M. Comparative study of the physiological and psychological effects of forest and urban auditory stimulus on humans. Int. J. Geoheritage Parks 2021, 9, 363–373. [Google Scholar] [CrossRef]
- Shen, Y.; Jin, R.R.; Liao, Y.H.; Xie, C.; Li, M. Mechanism for Building Child-Friendly Communities Based on Multi-Party Co-Construction: A Case Study on Community Practice in Changsha. China City Plan. Rev. 2021, 30, 43–54. [Google Scholar]
- Deng, S.Y.; Qiu, Q.H. Analysis and development forecast of domestic tourism. Tour. Overv. 2018, 16, 21. (In Chinese) [Google Scholar]
- Maynard, E.; Barton, S.J.; Rivett, K.S.J.; Maynard, O.; Davies, W. Because ‘grown-ups don’t always get it right’: Allyship with children in research—From research question to authorship. Qual. Res. Psychol. 2020, 18, 518–536. [Google Scholar] [CrossRef]
- Mediastika, C.E.; Sudarsono, A.S.; Kristanto, L.; Tanuwidjaja, G.; Sunaryo, R.G.; Damayanti, R. Appraising the sonic environment of urban parks using the soundscape dimension of visually impaired people. Int. J. Urban Sci. 2020, 24, 216–241. [Google Scholar] [CrossRef]
- Chen, C.; Yuan, Z.J.; Zhu, H. Playing, parenting and family leisure in parks: Exploring emotional geographies of families in Guangzhou Children’s Park, China. Child. Geogr. 2019, 18, 463–476. [Google Scholar] [CrossRef]
- Ding, J.; Cai, L.L. Design and Research on ecological landscape of children’s activity area in Wetland Park. Agric. Technol. 2021, 41, 135–137. (In Chinese) [Google Scholar]
- Valentine, G. Public Space and the Culture of Childhood; Routledge: Oxford, UK, 2004. [Google Scholar]
- Bourke, J. Children’s experiences of their everyday walks through a complex urban landscape of belonging. Child. Geogr. 2017, 15, 93–106. [Google Scholar] [CrossRef]
- Louv, R. Last Child in the Woods: Saving Our Children from Nature-Deficit Disorder; Education Review; Algonquin Books: Chapel Hill, NC, USA, 2008. [Google Scholar]
- Liu, L.; Shi, N.; He, Y.L.; Yang, H.; Pan, Y.J.; Yu, W.K.; Shen, Y.; Yu, Y.F.; Yang, Y.F.; Wei, L.H. Construction practice of Children Friendly City. Urban Plan. 2022, 46, 44–52. (In Chinese) [Google Scholar]
- Marquet, O.; Hipp, J.A.; Alberico, C.O.; Huang, J.-H.; Mazak, E.; Fry, D.; Lovasi, G.S.; Floyd, M.F. How Does Park Use and Physical Activity Differ between Childhood and Adolescence? A Focus on Gender and Race-Ethnicity. J. Urban Health 2019, 96, 692–702. [Google Scholar] [CrossRef]
- Marquet, O.; Aaron Hipp, J.; Alberico, C.O.; Huang, J.H.; Fry, D.; Mazak, E.; Lovasi, G.S.; Floyd, M.F. Park use preferences and physical activity among ethnic minority children in low-income neighborhoods in New York City. Urban For. Urban Green. 2019, 38, 346–353. [Google Scholar] [CrossRef]
- Maxwell, L.E. Review of The Science of Play: How to Build Playgrounds That Enhance Children’s Development, by Susan G. Solomon. Child. Youth Environ. 2015, 25, 301–303. [Google Scholar] [CrossRef]
- Cumbo, B.J.; Leong, T.W. Wearable audio-video recorders as a tool for investigating child play experiences in nature. In Proceedings of the Annual Meeting of the Australian Special Interest Group for Computer Human Interaction, Association for Computing Machinery, Parkville, VIC, Australia, 7–10 December 2015; pp. 618–622. [Google Scholar]
- Moretti, E. The Best Weapon for Peace: Maria Montessori, Education, and Children’s Rights; University of Wisconsin Press: Madison, WI, USA, 2021. [Google Scholar]
- Dong, Z.G.; Zhang, X.Y. Analysis of urban children’s activity space design based on five senses. Archit. Cult. 2021, 7, 152–153. (In Chinese) [Google Scholar]
- Hao, L.; Lin, T.; He, K.; Sui, M.F.; Zhang, L.Y.; Ding, G.C. Analysis on the Experience Needs of Five Senses and the Willingness of Potential Tourists to Experience Forest Health Trail. Taiwan Agric. Res. 2020, 1, 62–68. (In Chinese) [Google Scholar]
- Wu, X.Y.; Liang, X.C.; Zhao, Y. An Exploratory Study on Tourists’ Tri-dimensional Experience from the Perspective of Embodiment: The See Again Series as an Example. Tour. Hosp. Prospect. 2021, 5, 66–83. (In Chinese) [Google Scholar]
- Fei, N.C.; Chen, B.F.; Shi, X. Monitoring of animal and plant diversity resources in Maofeng Mountain Forest Park, Guangzhou. Ecol. Sci. 2018, 37, 191–194. (In Chinese) [Google Scholar]
- Tang, X.; Chen, Z.R.; Yu, W.H.; Ning, Y.M.; Wu, Y.; Zou, F.S. Investigation on bird species diversity in Maofeng Mountain Forest Park, Guangzhou. J. Guangzhou Univ. Nat. Sci. Ed. 2018, 17, 52–57. (In Chinese) [Google Scholar]
- Kodan, H. Determination of Reading Levels of Primary School Students. Univers. J. Educ. Res. 2017, 5, 1962–1969. [Google Scholar] [CrossRef]
- Yang, Y.J. Research on the testimony of child victims in child abuse and sexual assault cases. J. Lanzhou Inst. Educ. 2017, 33, 164–166. (In Chinese) [Google Scholar]
- Han, G.H.; Fan, B. The Effect of Semantic Differences of Likert-type Questionaires on Scientific Measurements. Sci. Technol. Prog. Policy 2017, 34, 1–6. (In Chinese) [Google Scholar]
- Cui, Y.; Hou, W.J.; Li, X.M. Research on quantitative method of UX based on core experience goals. Exp. Technol. Manag. 2012, 29, 353–356. (In Chinese) [Google Scholar]
- Mahidin, A.M.M.; Maulan, S.B. Understanding Children Preferences of Natural Environment as a Start for Environmental Sustainability. Procedia Soc. Behav. Sci. 2012, 38, 324–333. [Google Scholar] [CrossRef]
- Labintah, S.; Shinozaki, M. Children Drawing: Interpreting School-group Student’s Learning and Preferences in Environmental Education Program at TanjungPiai National Park, Johor Malaysia. Procedia Soc. Behav. Sci. 2014, 116, 3765–3770. [Google Scholar] [CrossRef]
- Wen, Z.L.; Hou, J.T.; Marsh, H. Structural equation model testing: Fit index and chi-square criterion. Acta Psychol. Sin. 2004, 2, 186–194. (In Chinese) [Google Scholar]
- Tucker, L.R.; Lewis, C. Reliability coefficient for maximum likelihood factor analysis. Psychometrika 1973, 38, 1–10. [Google Scholar] [CrossRef]
- Marsh, H.W.; Balla, J.; Hau, K.T. An evaluation of incremental fit indices: A clarification of mathematical and empirical properties. In Advanced Structural Equation Modeling: Issues and Techniques; Psychology Press: London, UK, 1996. [Google Scholar]
- Wen, H.; Liang, Y.S. The essence of the commonly fitted exponential test for structural equation models. J. Psychol. Sci. 2015, 38, 987–994. (In Chinese) [Google Scholar]
- Ye, C.X.; Wang, J.J. Research on satisfaction path of mathematical modeling flipping teaching based on structural equation model. High. Educ. Sci. 2016, 6, 76–83+51. (In Chinese) [Google Scholar]
- Lyu, H.; Zhang, F.F. Research on the landscape application of five senses theory in children’s Nature Education Park. J. Chifeng Univ. Nat. Sci. Ed. 2021, 37, 33–36. (In Chinese) [Google Scholar]
- Yaswinda, Y. In Science Learning Model Based on Multisensory-Ecology in Early Childhood Education: A Conceptual Model. In Proceedings of the 3rd International Conference on Early Childhood Education (ICECE 2016), Bandung, Indonesia, 11–12 November 2016. [Google Scholar]
- Zhao, J.W.; Hu, Q.; Zhang, L.; Zhu, X.J. A research overview of soundscape and visual aesthetics. J. Southeast Univ. Philos. Soc. Sci. 2015, 17, 119–123. [Google Scholar]
- Stephenson, A.M. Physical Risk-taking: Dangerous or endangered? Early Years 2003, 23, 35–43. [Google Scholar] [CrossRef]
- Child, I.L.; Hansen, J.A.; Hornbeck, F.W. Age and sex differences in children’s color preferences. Child Dev. 1968, 39, 237–247. [Google Scholar] [CrossRef] [PubMed]
- Heezik, Y.; Freeman, C.; Falloon, A.; Buttery, Y.; Heyzer, A. Relationships between childhood experience of nature and green/blue space use, landscape preferences, connection with nature and pro-environmental behavior. Landsc. Urban Plan. 2021, 213, 104135. [Google Scholar] [CrossRef]
- Friso, V.R.; da Silva, J.C.R.P.; Landim, P.d.C.; Paschoarelli, L.C. Ergonomic Analysis of Visual and Tactile Information of Materials Used in the Manufacture of Toys. Procedia Manuf. 2015, 3, 6161–6168. [Google Scholar] [CrossRef]
- Talal, M.L.; Santelmann, M.V. Visitor access, use, and desired improvements in urban parks. Urban For. Urban Green. 2021, 63, 127216. [Google Scholar] [CrossRef]
- Loukaitou-Sideris, A.; Sideris, A. What Brings Children to the Park? Analysis and Measurement of the Variables Affecting Children’s Use of Parks. J. Am. Plan. Assoc. 2010, 76, 89–107. [Google Scholar] [CrossRef]
- Ding, Y.; Lei, L.; Du, J.; He, Q.; Ming, X.; Feng, Y.; Yu, X. Analysis on the Space Design of Children’s Outdoor Activities in Urban Residential Areas in China. In Proceedings of the 4th International Conference on Contemporary Education, Social Sciences and Humanities (ICCESSH 2019), Moscow, Russia, 17–19 May 2019. [Google Scholar]
- Cosentino, G. Exploring Multi-Sensory Interaction to Enhance Children’ Learning Experience. In Interaction Design and Children; Association for Computing Machinery: New York, NY, USA, 2021; pp. 644–647. [Google Scholar]
- Shan, J.; Mei, H. A Theoretical and Practical Review on Multi-Sensory Interactive Space Design for Autistic Children. In Proceedings of the 2020 the 4th International Conference on E-Education, E-Business and E-Technology, Shanghai, China, 5–7 June 2020; pp. 61–65. [Google Scholar]
- Weng, M. Aural landscape design. Chin. Landsc. Archit. 2007, 12, 46–51. (In Chinese) [Google Scholar]
- Dong, Y.P.; Zhang, W. Children’s health garden sensory experience design. Xiandai Hortic. 2016, 4, 110–112. (In Chinese) [Google Scholar]
- Lieflander, A.K.; Frohlich, G.; Bogner, F.X.; Schultz, P.W. Promoting connectedness with nature through environmental education. Environ. Educ. Res. 2013, 19, 370–384. [Google Scholar] [CrossRef]









| Latent Variable | Observation Variable | α | KMO | p Value |
|---|---|---|---|---|
| Visual sensation | 8 | 0.796 | ||
| Auditory sensation | 6 | 0.738 | ||
| Tactile sensation | 7 | 0.903 | ||
| Olfactory sensation | 5 | 0.637 | ||
| General behavior experience | 5 | 0.682 | ||
| Total | 31 | 0.804 | 0.822 | 0.000 |
| Fitting Index | Ideal Value | Acceptable Value | Model Predictive Value | Whether Passes Test |
|---|---|---|---|---|
| Chi-square/df | 1–2 | 1–3 | 1.839 | Pass |
| GFI | >0.9 | >0.7 | 0.892 | Pass |
| AGFI | >0.9 | >0.7 | 0.871 | Pass |
| RMSEA | <0.08 | <0.09 | 0.050 | Pass |
| TLI | >0.9 | >0.7 | 0.874 | Pass |
| CFI | >0.9 | >0.7 | 0.885 | Pass |
| Code | Items | Mean | Standard Deviation |
|---|---|---|---|
| V | Visual sensation | ||
| V1 | Regular landscape | 1.38 | 0.64 |
| V2 | Lush vegetation | 1.54 | 0.56 |
| V3 | Clear water | 1.40 | 0.69 |
| V4 | Harmonious artificial landscape | 1.47 | 0.63 |
| V5 | Neat road | 1.55 | 0.57 |
| V6 | Wide view | 1.56 | 0.59 |
| V7 | Rich colors | 1.43 | 0.58 |
| A | Auditory sensation | ||
| A1 | Natural sounds (the sounds of water flow, wind blowing leaves, etc.) | 1.66 | 0.52 |
| A2 | Animal sounds (the sounds of birds and insect, etc.) | 1.70 | 0.52 |
| A3 | Background music (broadcast music, live music, etc.) | 1.44 | 0.57 |
| A4 | No traffic noise (car whistle, etc.) or mechanical noise (sounds from factories and lawn mowers, etc.) | 1.41 | 0.59 |
| A5 | Others’ sounds of activities (the sounds of conversation, whistle, footsteps, singing, large-scale activities, etc.) | 1.43 | 0.57 |
| T | Tactile sensation | ||
| T1 | Suitable apparent temperature | 0.93 | 0.80 |
| T2 | Suitable somatosensory wind speed | 0.93 | 0.94 |
| T3 | Paved road | 0.89 | 1.06 |
| T4 | Natural landscapes touch (water flow, plants, land, etc.) | 1.38 | 0.70 |
| T5 | Artificial landscapes touch (amusement facilities, rest seats, etc.) | 1.24 | 0.63 |
| T6 | Safety perception of artificial landscape | 1.08 | 0.80 |
| O | Olfactory sensation | ||
| O1 | Fresh air | 1.49 | 0.61 |
| O2 | No allergic experience | 1.45 | 0.60 |
| O3 | Fragrant natural beings (trees, flowers, soil, etc.) | 1.61 | 0.53 |
| O4 | Artificial facilities without peculiar smell (buildings, amusement facilities, etc.) | 1.33 | 0.55 |
| G | General behavior experience | ||
| G1 | Mood | 1.74 | 0.58 |
| G2 | Enjoyment | 1.23 | 0.69 |
| G3 | Visual beauty | 1.35 | 0.67 |
| G4 | Content attraction | 1.15 | 0.81 |
| Items | Standardized Regression Weights |
|---|---|
| Visual sensation | |
| V1 Regular landscape | 0.510 |
| V2 Lush vegetation | 0.542 |
| V3 Clear water | 0.613 |
| V4 Harmonious artificial landscape | 0.476 |
| V5 Neat road | 0.554 |
| V6 Wide view | 0.564 |
| V7 Rich colors | 0.450 |
| Auditory sensation | |
| A1 Natural sounds (the sounds of water flow, wind blowing leaves, etc.) | 0.752 |
| A2 Animal sounds (the sounds of birds and insect, etc.) | 0.821 |
| A3 Background music (broadcast music, live music, etc.) | 0.424 |
| A4 No traffic noise (car whistle, etc.) or mechanical noise (sounds from factories and lawn mowers, etc.) | 0.186 |
| A5 Others’ sounds of activities (the sounds of conversation, whistle, footsteps, singing, large-scale activities, etc.) | 0.327 |
| Tactile sensation | |
| T1 Suitable apparent temperature | 0.639 |
| T2 Suitable somatosensory wind speed | 0.741 |
| T3 Paved road | 0.707 |
| T4 Natural landscapes touch (water flow, plants, land, etc.) | 0.842 |
| T5 Artificial landscapes touch (amusement facilities, rest seats, etc.) | 0.696 |
| T6 Safety perception of artificial landscape | 0.833 |
| Olfactory sensation | |
| O1 Fresh air | 0.632 |
| O2 No allergic experience | 0.451 |
| O3 Fragrant natural beings (trees, flowers, soil, etc.) | 0.605 |
| O4 Artificial facilities without peculiar smell (buildings, amusement facilities, etc.) | 0.560 |
| General behavior experience | |
| G1 Mood | 0.402 |
| G2 Enjoyment | 0.689 |
| G3 Visual beauty | 0.720 |
| G4 Content attraction | 0.483 |
| Hypothesis | Estimate | S.E. | C.R. | p |
|---|---|---|---|---|
| General behavior experience←Visual sensation | 0.268 | 0.086 | 3.121 | 0.002 * |
| General behavior experience←Auditory sensation | 0.176 | 0.080 | 2.186 | 0.029 * |
| General behavior experience←Tactile sensation | −0.085 | 0.043 | −1.998 | 0.046 * |
| General behavior experience←Olfactory sensation | 0.348 | 0.103 | 3.381 | *** |
Publisher’s Note: MDPI stays neutral with regard to jurisdictional claims in published maps and institutional affiliations. |
© 2022 by the authors. Licensee MDPI, Basel, Switzerland. This article is an open access article distributed under the terms and conditions of the Creative Commons Attribution (CC BY) license (https://creativecommons.org/licenses/by/4.0/).
Share and Cite
Xu, J.; Chen, L.; Liu, T.; Wang, T.; Li, M.; Wu, Z. Multi-Sensory Experience and Preferences for Children in an Urban Forest Park: A Case Study of Maofeng Mountain Forest Park in Guangzhou, China. Forests 2022, 13, 1435. https://doi.org/10.3390/f13091435
Xu J, Chen L, Liu T, Wang T, Li M, Wu Z. Multi-Sensory Experience and Preferences for Children in an Urban Forest Park: A Case Study of Maofeng Mountain Forest Park in Guangzhou, China. Forests. 2022; 13(9):1435. https://doi.org/10.3390/f13091435
Chicago/Turabian StyleXu, Jian, Lingyi Chen, Tingru Liu, Tao Wang, Muchun Li, and Zhicai Wu. 2022. "Multi-Sensory Experience and Preferences for Children in an Urban Forest Park: A Case Study of Maofeng Mountain Forest Park in Guangzhou, China" Forests 13, no. 9: 1435. https://doi.org/10.3390/f13091435
APA StyleXu, J., Chen, L., Liu, T., Wang, T., Li, M., & Wu, Z. (2022). Multi-Sensory Experience and Preferences for Children in an Urban Forest Park: A Case Study of Maofeng Mountain Forest Park in Guangzhou, China. Forests, 13(9), 1435. https://doi.org/10.3390/f13091435
