Next Article in Journal
Spatial Distribution Pattern and Genetic Diversity of Quercus wutaishanica Mayr Population in Loess Plateau of China
Previous Article in Journal
Prediction of Wildfire Fuel Load for Pinus densiflora Stands in South Korea Based on the Forest-Growth Model
 
 
Font Type:
Arial Georgia Verdana
Font Size:
Aa Aa Aa
Line Spacing:
Column Width:
Background:
Article

Timber Tracking in a Mountain Forest Supply Chain: A Case Study to Analyze Functionality, Bottlenecks, Risks, and Costs

1
Institute of Forest Engineering, Department of Forest and Soil Sciences, University of Natural Resources and Life Sciences, Vienna, Peter-Jordan-Straße 82/3, 1190 Vienna, Austria
2
InnoRenew CoE, Renewable Materials and Healthy Environments Research and Innovation Centre of Excellence, Livade 6a, 6310 Izola, Slovenia
3
Inštitut Andrej Marušič, University of Primorska, UP IAM, Muzejski trg 2, 6000 Koper, Slovenia
4
CNR-IBE, Consiglio Nazionale delle Ricerche—Istituto per la BioEconomia, via Madonna del Piano 10, 50019 Sesto Fiorentino, Italy
5
Greifenberg Teleferiche SAS, Via Longa 7, 38027 Terzolas, Italy
*
Author to whom correspondence should be addressed.
Forests 2022, 13(9), 1373; https://doi.org/10.3390/f13091373
Submission received: 16 July 2022 / Revised: 13 August 2022 / Accepted: 23 August 2022 / Published: 28 August 2022
(This article belongs to the Section Forest Operations and Engineering)

Abstract

:
Digital transformation of the timber supply chain is more relevant at present than ever before. Timber tracking is one example of digital transformation, and can be performed in various locations, from the forest to the mill, or even beyond, to the final timber product. The integration of new technologies in the forestry and timber industries should contribute to enhancing supply chain efficiency and safety. For this purpose, a new timber tracking and processing system was tested by integrating RFID (Radio Frequency IDentification) technology with digital survey tools and intelligent machines, into a smart timber supply chain. A case study on this process was carried out in a mountain forest in Austria. The tags were used to link information to single items (trees and logs) and transfer relevant data (species, diameter, length, volume, defects, density, stiffness, branchiness, etc.), throughout the whole supply chain. The performance of the technology was analyzed by means of process flow, bottleneck, and risk analyses. Fourteen spruce trees went through the supply chain process from the forest stand to the log yard, monitored by the new timber tracking and processing system. The results revealed that the new system is useful for transferring information through the timber supply chain, and the system costs remained at a normal market level. The weakest point in the supply chain was the processing of the trees by the intelligent prototype processor. A high error rate and low durability lead to higher idling time and harvesting cost, but the findings of this study can be used to further improve this system. All other processes worked well and were at a marketable level.

1. Introduction

In recent decades, the integration of new technologies has been an important part of the forestry and timber industries. Technologies from other industrial sectors are often used, which can also be beneficial in the forestry sector. This introduction of technology is driving the fourth industrial revolution in forestry research and practice [1]. Timber tracking plays an important role in the integration of technology. There exist many different labelling approaches within timber tracking technologies, e.g., conventional paint and chisel labels, branding hammers, conventional labels, nail-based labels, magnetic stripe cards, smart cards, radio frequency identification (RFID) labels, microtaggant tracer paint, chemical tracer paint, and chemical and genetic fingerprinting [2,3].
In existing forest supply chain studies, RFID is one of the “Industry 4.0” technologies receiving the most attention [4]. Many studies cover the use of RFID tags. As one of the first, Korten and Kaul [5] analyzed the applications of RFID in the timber supply chain. They tested RFID in a motor manual timber harvesting operation (manually fixing and reading) and in an operation with a harvester (automatic tagging device) and a forwarder (automatic reading). Furthermore, they tested RFID in transportation systems with both manual and automatic reading, and at the sawmill with two reading options. The authors concluded that RFID technology is useful, but that further research and development is necessary to improve tag design, systems to fix them on the logs, and reading methods.
The implementation of RFID traceability would be particularly promising in sustainable forest management and chain of custody certification systems, such as Programme for the Endorsement of Forest Certification (PEFC) schemes. From this perspective, the procuring of timber from controversial sources might be prevented more efficiently. Athanasiadis et al. [6] reported that the usage of RFID tags allows for identification of the origin of the log as well as timber certification. It proves an efficient tool for fighting illegal logging practices and prohibited timber trade issues. Similarly, Tzoulis et al. [7] stated that technologies such as RFID tags can solve the global problem of illegal logging. The results of the present study indicate the highest usability of the tested technology for Due Diligence Systems (DDS). This is an indispensable tool in the fulfilment of the European Timber Regulation (EUTR) and/or the United States Lacey Act requirements.
Besides supply chain control applications, RFID tags proved suitable to mark standing trees in silviculture applications, enduring harsh forest conditions for over 24 months [8]. Moreover, RFID tags are considered by Picchi [8] as the most promising technology for tree marking in modern forest management within the context of precision forestry and traceability services for certification. In the following steps of the supply chain, RFID tags can survive extraction processes and transportation [9] and reliably provide information to enhance the efficiency of harvesting operations, e.g., by using a sensorized timber processor head to maximize value recovery [10]. Moreover, in the supply chain from the landing to the mill, RFID tags seem to be the most promising marking technology. Kaakkurivaara [11] reported that RFID tags are an efficient and user-accepted tool for chain of custody applications, the uses of which were investigated for teak in Thailand. She arrived at this conclusion based on a survey in the Thai timber industry where RFID technology was compared with barcodes and the conventional hammer branding method regarding efficiency, user acceptance, and cost. Higher costs were mentioned as a disadvantage for the RFID marking method [12], but recent scientific work showed that the higher costs for RFID marking can be offset by an almost 50% reduction of working hour costs [13]. These recent publications showed that RFID for timber supply is still under scientific investigation, and could become a leading marking technique for the future of forestry and timber industry. Nevertheless, there is still a lack of knowledge regarding the integration of RFID technology into the whole mountain forest timber supply chain. Most notably, research under difficult terrain conditions is missing. The main focus of the present study is to integrate RFID tags as a marking technique, combined with intelligent machines, in a mountain forest timber supply chain, using the collected information (species, diameter, length, volume, defects, density, stiffness, branchiness, etc.,) for efficiency and quality improvement. The innovative and new approach was the integration of RFID tags in a practical application under steep terrain mountain forest timber supply conditions, considering marking, felling, extracting, and processing the trees, until piling the logs at the landing and using modified RFID technology-compatible machines with various sensors for collecting, transferring, and processing applications of gathered data. Process flow, bottleneck, and risk analysis were used to investigate the performance of the supply chain processes. The main question was whether this combined application can be implemented in forestry and timber supply practice and achieve the expected benefits. The knowledge gained should contribute towards boosting the implementation of this timber tracking system in combination with intelligent machines to convert conventional into smart forest supply chains.

2. Materials and Methods

2.1. Study Site

To analyze the applicability and the advantages and disadvantages of timber tracking with RFID tags, a field study was executed. The study site is in the Austrian province of Salzburg (47°29’45.0” N 13°25’17.6” E). The forest site has an altitude of between 905 m and 1144 m and covers 8 ha. Within this survey area, a harvesting area was defined for testing the new system (Table 1).
Prior to forest harvesting, a digital forest inventory was done, combining data from UAV and TLS sensors. The forest stand information of the harvesting area in Table 2 was cruised by combined remote sensing (UAV and TLS) and used for RFID tree marking and system integration. Marked trees were located on the geodatabase and identified with RFID tags, linking the standing trees to their relative properties on the database [12].

2.2. Performance Analysis

The integration of new technologies into a timber harvesting system in mountain forestry and the timber supply chain was analyzed, with a particular focus on the system advantages and disadvantages. The supply chain starting with the integration of the RFID tags for marking the trees in the forest and ending with logs piled at the landing was analyzed by field observations. All other processes from the landing to the mill (intelligent truck) were analyzed at a theoretical level. The elements under practical investigation were RFID tree marking, felling and RFID re-marking of the trees, intelligent cable yarders for hauling whole trees, and intelligent processor heads for timber bucking. The intelligent truck was conceptually investigated to gain knowledge for future practical field investigations. It was necessary to ensure that the generated information flow went through the whole timber supply chain. The analytical tools used to analyze the performance were process flow, bottleneck, and risk analyses.

2.2.1. Process Flow Analysis

Flow charts were used for analyzing and structuring the information in the supply chain. Cachon and Terwiesch [14] defined process flow diagrams as a graphical way to describe processes that helps to structure collected information. Visualizing all the process stages by flow charts (process flow diagrams) provides a better understanding of the processes and gives a better overview about the drivers influencing the supply chain performance. Exposing possible strengths, risks, and flaws was the second target. In the present study the process flow was analyzed in the whole supply chain from the forest to the mill regarding the new integrated technologies.
Microsoft Visio [15] was used to perform the process flow analysis. It is a software tool that helps to visualize complex datasets in comprehensible flow charts. It is possible to design meaningful visualizations for analyzed processes by using different shapes and logical connectors. Therefore, the working chronology was defined by a sequence of the process flow components representing the key processes, decisions, and necessary information (Table 3).

2.2.2. Bottleneck and Risk Analyses

The identification of bottlenecks was performed by the expert panel which was independent from the field survey. Six experts from academic, industrial, and engineering backgrounds gave their opinions and identified possible bottlenecks. Five of them contributed to the present study. The bottleneck analysis without any scoring, only identifying possible bottlenecks and naming them, was performed before the field survey within the planning phase in order to find out in advance where problems might occur in the process chain and to eliminate or mitigate them at an early stage. The risk analysis was performed afterwards. Therefore, probability of occurrence and the severity level were evaluated for each bottleneck by the experts’ judgment on the basis of the field observations. The scale for both factors was defined into the following classes: low (1), moderate (2), and high (3). The risk of being unable to transfer the process into practice was identified as high when both factors were high. This should help to assess the impact of the individual bottlenecks in follow-up tests or in commercial practice and to focus on those that have particularly negative effects.

2.2.3. Techno-Economic Evaluation

A techno-economic evaluation was performed to estimate cost components and overall costs of the new timber tracking and processing system. It was formed utilizing gathered data during system development, and pilots and bibliographies where no robust data were available [16].

2.3. Processes of the New Timber Tracking and Processing System

The proposed system consists of five core processes (Figure 1). The primary instrument in timber tracking and data transfer from process to process is the RFID tag.

2.3.1. RFID Tree Marking

A negative selective thinning was performed with about one-third of the stocking trees in the harvesting area. The trees to be harvested were marked with the RFID tags at breast height (1.3 m), by single-stapling. RFID marking was performed on 110 trees (Figure 2a). After finishing the marking process, all the important information (species, quantity, commercial quality, and position) regarding the trees selected for harvesting became available as a database. This information was immediately retrievable by scanning the tags during the subsequent supply chain processes. Table 4 shows the equipment used for RFID tree marking [12].

2.3.2. Felling and RFID Re-Marking of the Trees by Forest Workers

The harvesting operation for the case study was performed in the upper part of the harvesting area. It was executed as a whole-tree method. The forest workers were equipped with dedicated RFID marking tools and tasked with reading out data, adding additional information, or seeing to the replacement of a damaged tag. Before felling the tree by chainsaw, the RFID tag was read out and removed from the stem by the forest worker. The same RFID tag was stapled by single-stapling on the bottom cross-cut surface of the felled tree (Figure 2b) to protect it from damages during extraction. Such configuration enables automatic RFID tag scanning by the intelligent carriage as well as by the intelligent processor head.

2.3.3. Extracting the Felled Trees by Intelligent Carriage

Whole trees were extracted by the cable yarder. For this purpose, a modified self-propelled carriage (Greifenberg Tecno Power) was deployed (Figure 3). The prototype featured the following functions:
  • PLC-Programmable Logic Controller (controls all integrated devices) with transmission data system and data storage (for unpredictable transmission failure)
  • CAN bus (Controller Area Network) electronic control system for information exchange between the devices
  • Unit for lifting cable measurement for measuring the distance of the load from the main line
  • Inductive pick-up on the free pulley for measuring trip distance and trip speed
  • Real-time inclination control through a twin-axel inclinometer
  • Load cell for measuring the load weight integrated into the lifting winch drum
  • Infrared camera for detecting forest workers or machines
  • Retractable UHF RFID reader with antenna mounted on the front side of the carriage and protected by a steel frame
  • Banana PI Pro board computer (Software: Python and Java) with Wi-Fi and internal data storage connected to the network (CAN bus) to capture all the exchanged information for saving in data storage
  • Fuel consumption measuring unit
When the tree was hooked and extracted to the carriage, the reading process began. During the reading process, the reader unit was tilted down, facing the butt end of the suspended tree. The RFID reader unit retracted into the protective frame directly after detecting all tags in its proximity, and the intelligent carriage transported the load to the landing area. All data collected by the RFID reader were combined with the other data provided by multiple devices of the intelligent carriage as listed above. This data set was temporarily saved on the internal memory storage of the Banana PI Pro and transmitted through Wi-Fi to the industrial PC in the excavator, with an intelligent processor operating at the landing area (Figure 4).

2.3.4. Processing Trees with the Intelligent Processor Head

The stroke harvester head Arbro-1000 (Powerforest Ltd, Vaajakoski, Finland) was deployed as a tree processing unit. It is equipped with a set of prototype sensors converting the processor into an intelligent working system. These sensors are used for collecting data regarding the quality of logs at the earliest stage of the timber supply chain. The following sensors were integrated:
  • UHF RFID reader used for tracking of trees and logs within the supply chain
  • Hyperspectral imaging camera and near infrared spectrometer allowing assessment of chemical and physical properties of wood
  • Accelerometer, laser displacement, and hammer for stress wave determining mechanical timber properties
  • Load cells on delimbing knifes and stroke pressure gauge assessing branchiness, including approximate number, position, and size of the branches
  • Hydraulic flow and oil pressure gauges integrated with the chainsaw for estimating timber density and presence of decay
The intelligent processor head was mounted on a Liebherr excavator (Figure 5).
Sensors used for measuring the log diameter and its length, installed by the processor head producer, are considered as additional data providers. The intelligent processor head is equipped with a prototype RFID tag insertion unit enabling automatic and fast tagging of each processed log. The work flow was as follows: The tagged tree was delivered by the intelligent carriage and left in the landing area. The excavator took hold of the tree with the intelligent processor head in such a way that allowed scanning of the RFID tag. The set of available information acquired previously with airborne and terrestrial remote sensing surveying, as well as during tree marking, was displayed for the operator to assist in making a decision regarding optimal tree cross-cutting. The tree was measured by the sensors along the topping, delimbing, and cross-cutting operations. The branchiness, diameter, and length were continuously determined along each stroke of the processor for the volume and quality grading of the produced logs. A new and unique RFID tag was routinely attached to the log directly after the cross-cutting operation (Figure 6).
The dynamic modulus of elasticity was measured using two alternative techniques (time of flight and free vibrations) immediately after cross-cutting. The last measurement was related to the scanning of the log cross-section with NIR sensors. All the gathered information referenced in the RFID tag number and provided by sensors for each processed log were stored in the database on the industrial PC installed in the operator’s cabin. The complete set of data, including the original tree identifiers, quality quantifiers, overall volume, size, and quality class for each log, was available for the logistic optimization and/or trading after uploading from the in-field database to the cloud server. Logs were pre-sorted after processing and stored on the timber piles, allowing direct access to the RFID tags used for tracing the wood (Figure 7).

2.3.5. Timber Transport by Intelligent Truck

An additional intelligent system is required to close the timber tracking gap between the pile of logs at the forest road side and the sawmill (or any other user of the produced logs). Timber transport by intelligent truck guarantees supply chain safety and enhancement of productivity. A concept of the intelligent truck prototype, including demonstration of the hardware with integrated RFID readers (scanning logs), GPS (positioning), and GPRS (real-time data transmission to the remote server) was developed for this purpose.

3. Results

Overall, fourteen whole spruce trees were extracted and submitted to the system demonstration process.

3.1. Process Flow Analysis

The decision regarding the harvesting operation was supported by the previously developed 3D forest model and based on aerial and terrestrial forest scanning. The forest model information was downloaded to the tablet of the forester for marking trees selected for felling. The set of information including tree ID, location, species, DBH, height, defects, status, and aerial photo collected by former survey was available. The Treemetrics Forest app (Treemetrics Ltd., Cork, Ireland) was developed specifically to support foresters during the marking process. The final harvesting selection (in which trees are examined for vitality, stability, quality, and distribution) was confirmed by manually fixing the RFID tag to the tree. The forest model database was updated by the forester with additional information regarding the tree, e.g., defects present in the living plant. Finally, a broad range of information precisely describing each tree in the 3D forest model was available on the remote server at the end of the marking process (Figure 8).
The marked trees were manually felled by forest workers. The same RFID tagging equipment and software tools used for marking were also utilized during harvesting. Consequently, the forest worker was able to access, in-field, all the available information regarding the trees to be felled. The tag was moved from the side of the tree (before felling) to the bottom end (after felling) and fixed by single-stapling. When necessary, damaged tags were replaced with new ones, referencing the new ID to the tree in the database. Additional sets of information collected during the felling process and about the presence of newly exposed wood defects (e.g., rot, reaction wood, pit eccentricity, etc.,), was assigned to the specific RFID tags through the Treemetrics Forest app on the tablet. After felling, the cable yarding system was installed based on GPS data. The felled trees were extracted with the intelligent carriage equipped with various sensors and an RFID reader. A supplementary set of information was collected and saved, including time of operation, ID of the moved tree, and fuel consumption, as well as mass of the tree with branches (Figure 9).
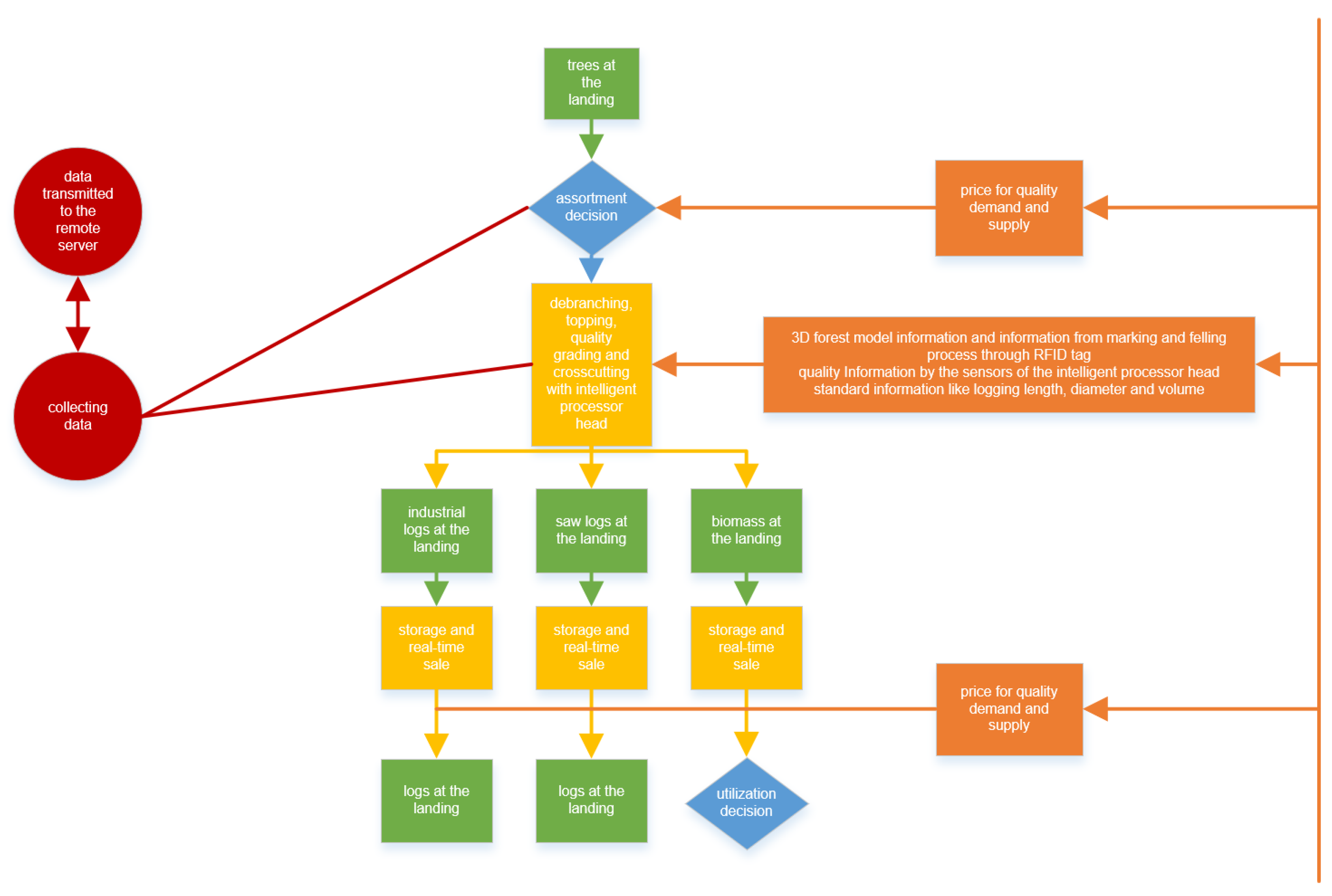
The collected data were transferred to the excavator via the intelligent processor, by local wireless network, when the carriage entered within the range of its router. Each forwarded tree was taken over at the landing area by the intelligent processor head. The location of the cross-cut was decided by the processor operator based on visual assessment of the external appearance of the log and the bottom end conditions. The visual impressions were combined with all the objective information available in the dataset on the excavator. In this case, the relevant information corresponding to the tree RFID was downloaded from the industrial PC and presented on the computer display. This information included suggested assortments to be produced from the given tree that were identified by the 3D forest harvesting model simulator. In addition, market information such as price for quality and current demand for specific products were considered by the optimization software when suggesting the cross-cut location. Each newly generated log was stapled with a new RFID tag at the butt end immediately after cross-cutting. The log RFID was directly linked with the source tree ID database record, and a new subset of data became available for each new log. The tree species, log diameter, length, and volume, as well as the presence of wood defects, wood density, and the estimated mechanical properties, were stored on the industrial PC as a new database record linked to the new RFID number of the tag. The data were synchronized with the external remote server (forest model) in real-time, assuming the GSM network coverage in the remote forest areas. Alternatively, the data were uploaded on a daily basis by the processor operator connecting the portable data storage with the internet at the home location. The various assortments (saw logs, industrial logs, and biomasses) were piled at the landing area by the excavator (Figure 10).
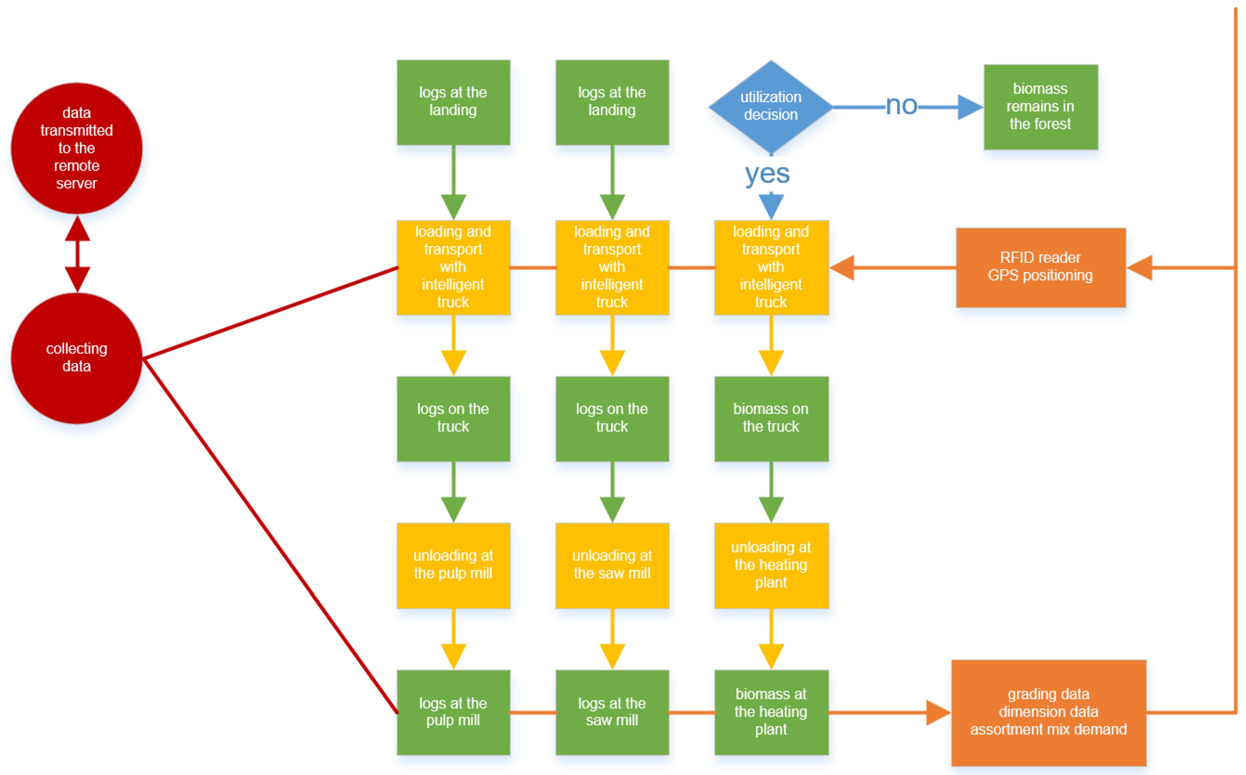
The decision regarding utilization of the residual biomass left in the forest after processing the tree should be a compromise, taking into consideration both the economic revenue and maintenance of the nutrient status in the remaining stand. If the nutrient status of the forest is not properly balanced, the biomass should remain in the forest. The further integration of the RFID tags traceability with the follow-up conversion stream and diverse supplementary information acquisition was neither executed in practice nor demonstrated. However, the subsequent steps of the process flow analysis were developed at a conceptional level. The stored assortments were sold according to the project approach on a real-time basis, adopting the Internet auction principles. Therefore, the final price for the product (such as a log) was determined by the current market situation, including fluctuations of demand and supply. A direct link to the Cloud database of logs made it possible, for the first time, to create a solution that is compatible with the quality-based value chain paradigm. In this case, a real-time selling and purchase is possible, which can minimize the storage period of logs before consignment and correspondingly mitigate the risk of deterioration in wood quality during storage. The assortments were self-loaded by an intelligent truck after confirmation of the retail deal. The truck was equipped with RFID readers integrated into the stanchions of the loading platform. After loading the truck, the tags of all logs were simultaneously scanned once again. All the information of the log status was transmitted to the remote server using the GSM network. The transport was monitored in real time by an integrated GPS, and the current location was transferred in real-time to the logistic operator accessing the remote server service. RFID tags of all the logs present on the truck were scanned once again after arriving at the mill, but before unloading the truck. The list of assortments, time of arrival, and destination were uploaded to the remote server as additional information. Similarly, the entire sets of data collected for each log, identified by the unique RFID tags, were accessible to the sawmill as downloadable content. They included data defining quality grade, log dimensions, or actual assortment mixes. Implementing these harvesting data can enhance the effectiveness of sawmill production, as well as substantially increase the generated overall value (Figure 11).
Detailed analysis of the presented process flow led to identifying the following characteristics:

3.1.1. The Main Advantages of the New Timber Tracking and Processing System

  • In-depth forest information by remote sensing allowing development of 3D forest models
  • Harvesting simulations for finding the optimal skyline setup with the lowest costs and the highest yield per m3
  • Customer-oriented forest management optimizing harvesting operations on stand and tree levels with pre-defined quality characteristics
  • Data collection at each process step
  • Continuous improvement of the dataset at each process step
  • Central data storage
  • Passing the entire information along the whole timber supply chain using a single tracking technology: RFID tags
  • Using the gathered data from each process step for the following process steps to enhance efficiency and add value (real-time learning system)
  • Using multidimensional data (3D forest models, tree marking data, quality, price for quality, demand and supply, etc.,) for optimization of the tree processing operation
  • Trees of special quality can be easily identified at an early stage of the conversion process
  • Sorting and storing of the produced high-quality assortments on separate piles is greatly simplified
  • Guaranteed timber traceability and safety along the whole timber supply chain from the forest to the mill
  • Real-time sale of the assortments depending on the price for the respective quality (demand and supply) to realize the highest possible revenue
  • Use of the entire collected dataset to improve the harvesting and timber supply operations
  • Data could be used for the certification of sustainable forest management and chain of custody of timber and tree-based products

3.1.2. The Main Disadvantages of the New Timber Tracking and Processing System

  • Relatively high investment cost for specialized equipment
  • Time-consuming forest survey and associated high cost
  • Success of remote sensing survey is influenced by weather on the day of inspection, as well as by site and forest stand characteristics
  • A workforce that is trained and specialized in technology is needed for operation of UAV-, TLS-, RFID-equipment, intelligent carriages, intelligent processor heads, and intelligent trucks
  • An open-minded workforce regarding new technologies and changes in standard processes in the wood supply chain is needed, which proves difficult as this economic sector is traditionally very conservative and resistant to changes

3.2. Bottleneck and Risk Analysis

Potential bottlenecks for the integration of the new technology were initially determined by the panel of experts before the actual field survey. This analysis was then revised after the demonstration, taking into consideration all the newly collected experiences and observations. A risk analysis was executed to identify bottlenecks based on a high probability of occurrence in combination with a high severity level (marked in red in the tables). This combination could lead to a process that cannot be converted into practice.
RFID tree marking (Table 5) worked well and was considered as a market-ready solution. A qualified workforce was needed for the implementation of this technology, even if the personnel could easily be trained on using the marking equipment. Noticeable work effort and time were needed for the comprehensive field survey. The handling and usability of the prototype equipment was verified and positively received. There were not any performance problems reported for the equipment, and its technical functionality was perfect during the entirety of the demonstration process. The risk analysis identified cost efficiency as a critical bottleneck with a high probability of occurrence and a high severity level. The RFID tags themselves and the marking equipment are relatively costly, and a team of two foresters is recommended for each individual innovative tree marking operations. The overall working time was longer compared to that of the conventional marking methods, such as marking by spray, marking tape, or chalk, among others. The reduced cost efficiency in the new process is a serious bottleneck which leads to higher supply costs. This constraint can be mitigated to some extent by purchasing higher quantities of RFID tags, thus lowering the price of each individual tag. Tablet and GPS functionality depended on the weather conditions during the survey. Rainy weather is particularly unfavorable for marking trees in the forest, as it may damage the electronic equipment and increase the risk of accidents during work.
Tree felling and RFID re-marking (Table 6) were demonstrated without any handling or technical functionality problems. The survival rate of the RFID tags observed during this process was very high. All tags survived this process and the overall handling of the equipment was very good. Acceptance and appreciation of the new technology and equipment was declared by the users after in-job training. The additional effort and time required for the reading and re-marking process is acceptable based on the moderate severity level. Poor weather conditions are highly unfavorable for executing the felling and RFID re-marking process.
Extracting trees by intelligent carriage (Table 7) worked without handling problems or errors. The durability and technical functionality of the intelligent carriage was optimal. A qualified workforce with training on the new carriage is indispensable, and additional effort and time is required for the additional data collection processes, but these bottlenecks have a moderate have a moderate probability of occurrence. The severity levels of both bottlenecks are also moderate. The technical limitations of TECNO carriage in steep terrain and young stands were identified. The operation was, however, unproblematic if the limits were properly addressed during the planning and installation of the cable line. All tested RFID tags were read by the RFID reader on the carriage and survived the extraction process.
Successful processing of harvested trees by the intelligent processor head (Table 8) was demonstrated during field operations. Nevertheless, several bottlenecks were identified by the risk analysis. There were frequent handling and usability problems with the software/electronic systems as the developed machine was a prototype. The intelligent processor head prototype was not prepared for the market uptake on the day of demonstration. The innovative approach of combining tree processing with determining wood quality resulted in increased idle time and slightly higher harvesting costs. Just one RFID tag of an incoming tree was not readable. The other thirteen had full technical functionality for reading by the subsequent operation with the intelligent processor head. During processing, only one RFID marking error was noticed which could be easily fixed by a duplicated tagging operation. The probability of occurrence and severity due to additional effort and time required for reading the RFID tag of the tree by the intelligent processor head and marking logs with new tags was determined to be moderate. In seven cases the new log-tag was not operable due to factory defects. This was easily handled by an additional tagging operation by the tag fixing device on the processor after identifying the inoperable tag. Both risk analysis factors regarding the additional effort and time required for wood quality measurements by the implemented sensors were moderate in probability of occurrence and severity. The diameter limitation of the ARBRO processor head had no effects because the diameter of harvested trees was ≤45 cm. The elevated RFID marking costs were identified as a moderate risk because the tag quantities became high when marking all logs cut out of each tree.
Potential bottlenecks were also identified for the transporting process by the intelligent truck (Table 9). Additional work effort and an increase in the time required could be a limitation. The truck driver should be trained to ensure knowledgeable loading of resources and of the RFID tag scanning function. Problems with handling and usability, error rate, durability, and technical functionality could lead to a delay in delivery time and an increase in transport costs. The RFID reading process could be a bottleneck especially when some tags are outside the fixed antenna/RFID coverage, or are not correctly oriented or covered by other logs. This could lead to information shortage and loss of log traceability. Weak satellite signal coverage may cause GPS (as well as GPRS) problems resulting in the loss of information and/or transfer delays. Similarly, the real truck route may not be recorded or monitored in real-time. Due to the conceptual nature of the intelligent truck prototype, practical in-field tests are indispensable for proper evaluation of all relevant risks and probability of occurrence.

3.3. Techno-Economic Evaluation

The results of the techno-economic evaluation were shown in Table 10. Additional activities to common operations were remote sensing and real-time operations control. Real-time operations control are tools for data management, update and transmission, logistic optimization, and real time auction. This was set at an indicative value to 4% of an average timber value (80 €/m3) due to missing detailed reverences. The total cost amounted to 44.12 €/m3, which is comparable to common timber supply chains in mountain forests.

4. Discussion

RFID technology is considered a state-of-the-art solution used in a broad range of applications. These include container yard management, public library customer services, highway and city toll collection, railcar tracking, hospital patient identification, fashion boutique management, and airline luggage tracking, among many others, as described in the review study by Ferrer et al. [17]. In recent decades, several research efforts have focused on the integration of RFID in forestry and timber supply chains. Initial studies demonstrated that RFID tagging of trees and logs is a highly promising solution to interconnect the whole timber supply chain. Over time, various researchers have demonstrated the advantages and challenges of integrating RFID tracking technology into the forestry and timber supply chain, with notable pioneering works published by Korten and Kaul [5] and Sirkka [18]. Log marking and tracking by the UHF RFID system under harsh Scandinavian weather conditions was presented by Häkli et al. [19]. Björk et al. [20] demonstrated that RFID-based technology can be used to take countermeasures against wood raw material waste by analyzing and tracing the environmental performance of the forestry supply chain. Picchi et al. [9] demonstrated that RFID tags are a solid and promising tool for information transfer along the timber supply chain for the most demanding harvesting operations in mountain forests. In their comparison of remote sensing-based RFID and standard tree marking for timber harvesting, Pichler et al. [12] underlined many advantages of an RFID-based approach.
Therefore, it can be stated that RFID tracking technology is valuable tool for efficient and knowledge-based supply chain management in the forestry and timber industries of the future. The present study demonstrates the practical implementation of a prototype RFID-based solution adopted for a timber harvesting system under steep terrain conditions. It includes the concept for information flow covering the entire supply chain from the forest to the mill.
It directly corresponds to the concept of the “Industry 4.0 (I 4.0)” paradigm in which the manufacturing processes are based on knowledge and information exchange. Unfortunately, in forest science I 4.0 is not yet very common since the scientific discussion happens mostly at the technological level [1]. It is expected that I 4.0 will soon transform the forest value chain and lead to an increase in added gross value by the fusion of the physical and digital worlds [1]. The present study directly addresses this challenge and presents a validated and comprehensive solution.
The wood supply chain can be divided into five main process steps, including harvest planning, harvest organization and control, harvest operations, timber transport with related logistics, and timber sales [1]. Timber tracking with RFID tags was integrated at each of these process steps for collecting, processing, and using available data defining resources’ characteristics, quantities, and qualities.
Müller et al. [1] structured I 4.0 into concepts and technologies. In that context, cyber-physical systems, Internet of Things and Services (IoTS), and smart factories are considered as concepts. Conversely, technologies include localization and identification of objects, sensors, machine-to-machine communication, big data, or cloud computing. The present study corresponds to a forest I 4.0 concept of a cyberphysical system where the physical and virtual worlds merge. It was realized by integrating diverse I 4.0 technologies, such as remote sensing survey and RFID tree and log marking, as well as intelligent machines (carriage, processor head, and truck), all equipped with specialized sensors. It was proven that RFID tags are perfectly suitable for referencing the data collected along the whole timber supply chain. Results of the field study confirmed the readiness of RFID tags for routine application within tree/log marking, extracting (intelligent carriage) as well as processing (intelligent processor head) operations.
Tailored information datasets can become easily accessible for wood product consumers at acceptable costs by using traceability systems. Such consumer-relevant information can lead to higher product trust and purchase intentions [21]. The data collected during the field survey might be processed into tailored data accordingly.
The economic, environmental, and social pillars of sustainable forest management can be incorporated by new electronic forest operation technologies, such as GIS, the Global Navigation Satellite System, or machine sensors [22]. The present study leads to the same recommendation because the interconnection of the fully integrated high technology system (as displayed in the flow charts) could lead to the incorporation of all three sustainability pillars, through the RFID technology. The RFID technology could be used to balance all three pillars to an equivalent level to achieve the ultimate goal of sustainability.
Another scope of application is supply chain optimization. RFID-based referencing to the individualized resource characteristics collected at different steps, when combined with advanced data mining, leads to optimal decision making. It includes both technological (log length, cross-cut position) and economic (quality grade, downstream conversion path selection) assessments.
It is often feared that the use of new technologies could lead to increased costs. Despite the higher effort required in the use of RFID tree marking, the system costs are economically feasible. As the techno-economic evaluation demonstrated, the calculated total system costs of 44.12 €/m3 are comparable to common timber supply chains in mountain forests.
Scholz et al. [23] listed numerous digital market-ready technologies suitable for optimizing the forest supply chain, such as forest inventory tools for smartphones, LIDAR, RFID, NFC, productivity-related sensors on forest machinery, and strategic, tactical, and operational planning systems. However, these are often very heterogeneous and not easily integrated, limiting the possibility for data exchange between stakeholders. This problem could be eliminated by using a single data collection system throughout the whole supply chain. A fully working prototype of such a solution was developed and demonstrated within the frame of the presented study, by adopting RFID tags for resource tracing and identification.
A process is defined, according to Kemper et al. [24], as a system of activities transforming input into output. Process flows are often faced with a cluster of problems which are related to issues needing improvement. Flow charts are commonly used tools for process improvement [24]. It is critical for managers to be aware of the process advantages and disadvantages as well as potential bottlenecks and risks. The process flow, bottleneck, and risk analysis were, therefore, recognized as core elements of the present investigation. A further improvement to the proposed system may be achieved by addressing the identified limitations, bottlenecks, and risks through further development and scientific research. This will result in a universal process workflow(s) and a more competitive timber procurement system. Reaching this goal in the near future is realistic and highly beneficial for all parties involved. Reliable resources’ traceability, supply chain safety, and productivity enhancement are subject to continuous improvement which is justified by a steady rise in environmental, social, and economic pressure within the forest and timber sector.
A real-time connectivity of all system components plays an important role in the improvement of the timber supply chain. The prototype network of all involved intelligent machines was tested with success during the demonstration. Even if not all components were fully functional, it was shown that the proposed solutions for a full information exchange are technically feasible. Müller et al. [1] also recognized that real-time connectivity would lead to an improvement in harvesting organization and control.
The availability of real-time market information regarding “price for quality” as well as “demand and supply” of logs can highly increase the added value of the timber after harvesting. This could ensure an optimal supply of logs of expected quality for various downstream conversion industries. The constant information flow through the whole timber supply chain and a recreation of links to important decision nodes within the production process were synchronized, due to RFID tags and the trusted traceability of resources. It will trigger a change in timber market principles and increase the market influence of the forest owners. Similarly, Müller et al. [1] stated that real-time reactions to changing markets could change timber supply from a push to a pull principle.
The central data storage of all information collected along the value chain is indispensable to ensure system efficiency. It was implemented in the presented system as a single remote server. The real-time connection between forest-working machines (intelligent carriage and processor head) was demonstrated during the field survey of the local area wireless network. The direct and real-time connection with the remote server was not possible due to the limited GSM coverage of the study plot. The data were, therefore, uploaded at the end of the working shift by connecting the backup system to the internet after reaching the home destination.
The importance of a central data storage was also confirmed by Müller et al. [1]. It was described as a cloud-based multi-user data storage network and was defined as “the internet of trees and services”. All relevant and value-adding information were provided to this cloud, and it was stated that all stakeholders within the supply chain benefited from this interconnection.
An important technical challenge is also the data exchange standard to guarantee interconnection [1]. There are several data exchange standards presently available on the market, such as FHPDAT, Eldat, Papinet, and Cosemat [25]. Other relevant data conversation standards broadly used in the forest industry include StanForD, eFIDS, GeoDAT, and Forestand [26]. The Standard for Forest Machine Data and Communication (StanForD) is a globally important standard in the area of mechanized timber harvesting systems, and was developed as an XML-based tool which is continuously improved by Skogforsk and Metsäteho [26]. The StanForD was selected as the data exchange standard for the system demonstrated in this work. Unfortunately, not all the quality-defining information collected was compatible with the current version of the standard. Therefore, a custom database structure was defined to host all the collected data. The integration of common data exchange standards will be a great step towards the digitalization of forest value chains. It is not an easy task, as it requires the collaborative effort of several institutions that are in many cases competing with one another.
The blockchain technology is another innovative IT tool recently adopted for the needs of the timber supply chain. It was originally developed for the financial sector and is the foundation of various cryptocurrencies. Figorilli et al. [27] performed a feasibility study for a blockchain prototype implemented along the timber supply chain. The blockchain architecture was combined in that research with RFID technology as an “infotracing” system. It integrates tree/log/product information and traceability. RFID technology was used there for tree marking, cutting, stacking, and transporting to the sawmill. Other marking technologies were used in the sawmill to continue traceability until the yielding of the final consumer product, including QR (Quick Response) code and NFC (Near Field Communication). The main advantage of combining the blockchain system with the RFID technology is the security of the information distributed in all network nodes. It is unmodifiable, and so the origin of the timber is “blockchain certified” [27].
Several scientific studies regarding the implementation of RFID tags have been executed in the last decades, confirming the high potential of this technology for applications in the forestry and timber sector. This raises the question of why RFID is not yet broadly used for timber traceability within state-of-the-art supply chains. Müller et al. [1] concluded that the effort required for coordinating the implementation of the RFID technology, as well as aligning the involved parties (mills, contractors, machines, and forestry administration) was still too high. To build awareness for the added value of I 4.0 in forestry and wood supply, it is necessary to continue long-term scientific research, considering not only the economic, but also the ecological and social aspects [1]. A possible way to meet this recommendation is to merge a sustainable forest management and chain of custody certification system with RFID technology. This could help to bring RFID technology into the forestry and timber supply chain practice, even if further research must be done to meet this desirable goal.

5. Conclusions

The present study has shown that the integration of technology into the mountain forestry and timber supply chain has many advantages for enhancing overall efficiency and supply chain safety. Various technologies, tools, and machines, such as UAV, TLS, 3D forest modeling, and the Treemetrics Forest app, as well as an intelligent carriage, an intelligent processor head, and an intelligent truck, all equipped with sensors, were integrated together as a unique system. The core element of this timber harvesting system for connecting all these components was the customized RFID tagging solution, covering the whole supply chain.
Even if the system offers several unique advantages, it possesses (at the current state of development) several limitations and bottlenecks, presented in detail within this study. The key benefits of using such a system in practice could be in-depth forest stand information, preventing the procurement of timber from controversial sources, customer-oriented forest management, supply chain optimization, increasing added value of the timber by quality and real-time market information, and real-time sale. Some of these benefits may be considered to be hardly achievable. However, most of the developed processes are ready for market implementation and were validated and demonstrated in real case scenarios. An important question that often arises is the level of system costs. These were at a normal market level, and no disadvantages could be identified in this context.
The complete procurement system as presented here is an especially fitting requirement of the certification systems for sustainable forest management and chain of custody of timber and tree-based products, such as PEFC. This sector could be the initial target audience for the application of this technology to be integrated along the whole timber supply chain. Moreover, due to the prototype nature of the demonstrated system, an intensive further study must be performed to further increase its acceptance in forestry and timber industry sectors.

Author Contributions

Conceptualization, G.P. (Gerhard Pichler) and M.K. (Martin Kühmaier); methodology, G.P. (Gerhard Pichler) and M.K. (Martin Kühmaier); validation, J.S., G.P. (Gianni Picchi), M.K. (Maximilian Kastner), D.G., K.S. and M.K. (Martin Kühmaier); formal analysis, J.S. and M.K. (Martin Kühmaier); investigation, G.P. (Gerhard Pichler); data curation, G.P. (Gerhard Pichler); writing—original draft preparation, G.P. (Gerhard Pichler); writing—review and editing, J.S., G.P. (Gianni Picchi), M.K. (Maximilian Kastner), D.G., K.S. and M.K. (Martin Kühmaier); visualization, G.P. (Gerhard Pichler); supervision, K.S. and M.K. (Martin Kühmaier); project administration, M.K. (Martin Kühmaier); funding acquisition, K.S. All authors have read and agreed to the published version of the manuscript.

Funding

This research was funded by the European Community’s Seventh Framework Programme, grant number 604129.

Data Availability Statement

The data presented in this study are available on request from the corresponding author.

Acknowledgments

Jakub Sandak acknowledges the European Commission for funding the InnoRenew project (grant agreement #739574 under the Horizon 2020 Widespread-2-Teaming program) and the Republic of Slovenia (investment funding from the Republic of Slovenia and the European Regional Development Fund). A part of this work was performed within the frame of ARRS project N1-0093.

Conflicts of Interest

The authors declare no conflict of interest.

References

  1. Müller, F.; Jaeger, D.; Hanewinkel, M. Digitization in wood supply—A review on how Industry 4.0 will change the forest value chain. Comput. Electron. Agric. 2019, 162, 206–218. [Google Scholar] [CrossRef]
  2. Dykstra, D.P.; Kuru, G.; Taylor, R.; Nussbaum, R.; Magrath, W.B.; Story, J. Technologies for wood tracking - verifying and monitoring the chain of custody and legal compliance in the timber industry; Environment and Social Development East Asia and Pacific Region Discussion Paper; Food and Agriculture Organization of the United Nations: Rome, Italy, 2002; 68p. [Google Scholar]
  3. Picchi, G.; Sandak, J.; Grigolato, S.; Panzacchi, P.; Tognetti, R. Smart Harvest Operations and Timber Processing for Improved Forest Management. In Climate-Smart Forestry in Mountain Regions. Managing Forest Ecosystems; Tognetti, R., Smith, M., Panzacchi, P., Eds.; Springer: Cham, Switzerland, 2022; Volume 40, pp. 317–359. [Google Scholar]
  4. He, Z.; Turner, P. A Systematic Review on Technologies and Industry 4.0 in the Forest Supply Chain: A Framework Identifying Challenges and Opportunities. Logistics 2021, 5, 88. [Google Scholar] [CrossRef]
  5. Korten, S.; Kaul, C. Application of RFID (radio frequency identification) in the timber supply chain. Croat. J. For. Eng. 2008, 29, 85–94. [Google Scholar]
  6. Athanasiadis, I.N.; Anastasiadou, D.; Koulinas, K.; Kiourtsis, F. Identifying Smart Solutions for Fighting Illegal Logging and Timber Trade. In Environmental Software Systems. Fostering Information Sharing; Hřebíček, J., Schimak, G., Kubásek, M., Rizzoli, A.E., Eds.; Springer: Berlin/Heidelberg, Germany, 2013; Volume 413, pp. 143–153. [Google Scholar]
  7. Tzoulis, I.K.; Andreopoulou, Z.S.; Voulgaridis, E. Wood Tracking Information Systems to Confront Illegal Logging. J. Agric. Inform. 2014, 5, 9–17. [Google Scholar] [CrossRef]
  8. Picchi, G. Marking Standing Trees with RFID Tags. Forests 2020, 11, 150. [Google Scholar] [CrossRef]
  9. Picchi, G.; Kühmaier, M.; Marques, J.D.D. Survival test of RFID UHF tags in timber harvesting operations. Croat. J. For. Eng. 2015, 36, 165–174. [Google Scholar]
  10. Sandak, J.; Sandak, A.; Marrazza, S.; Picchi, G. Development of a Sensorized Timber Processor Head Prototype—Part 1: Sensors Description and Hardware Integration. Croat. J. For. Eng. 2019, 40, 25–37. [Google Scholar]
  11. Kaakkurivaara, N. Possibilities of using barcode and RFID technology in Thai timber industry. Maejo Int. J. Sci. Technol. 2019, 13, 29–41. [Google Scholar]
  12. Pichler, G.; Lopez, J.A.P.; Picchi, G.; Nolan, E.; Kastner, M.; Stampfer, K.; Kühmaier, M. Comparison of remote sensing based RFID and standard tree marking for timber harvesting. Comput. Electron. Agric. 2017, 140, 214–226. [Google Scholar] [CrossRef]
  13. Campsheide, M. Digitalisierung in der Forstwirtschaft—Integration und Nutzen von RFID-Technik in die Prozesskette. Bachelor’s Thesis, Hochschule für Forstwirtschaft Rottenburg, Rottenburg am Neckar, Germany, 1 December 2020; 100p. [Google Scholar]
  14. Cachon, G.; Terwiesch, C. Matching Supply with Demand—An Introduction to Operations Management, 2nd ed. revised; McGraw-Hill/Irwin: New York, NY, USA, 2009; 485p. [Google Scholar]
  15. Microsoft Visio: Visuell arbeiten—Egal Wann und Wo. Available online: https://www.microsoft.com/de-at/microsoft-365/visio/flowchart-software (accessed on 6 July 2022).
  16. Picchi, G.; Nati, C.; Aminti, G. Deliverable Number D6.043—SLOPE System Techno-Economic Evaluation Report III, WP 6—System Integration, Task 6.2—Third Integration—System Validation. Project SLOPE. Submission Date 11 January 2017, 46p. Available online: https://web.archive.org/web/20180831164208/http://slopeproject.eu/project/deliverables (accessed on 13 August 2022).
  17. Ferrer, G.; Dew, N.; Apte, U. When is RFID right for your service? Int. J. Prod. Econ. 2010, 124, 414–425. [Google Scholar] [CrossRef]
  18. Sirkka, A. Modelling Traceability in the Forestry Wood Supply Chain. In Proceedings of the IEEE 24th International Conference on Data Engineering Workshop, Cancun, Mexico, 7–12 April 2008; pp. 104–105. [Google Scholar]
  19. Häkli, J.; Jaakkola, K.; Pursula, P.; Huusko, M.; Nummila, K. UHF RFID Based Tracking of Logs in the Forest Industry. In Proceedings of the 2010 IEEE International Conference on RFID (IEEE RFID 2010), Orlando, FL, USA, 14–16 April 2010; pp. 245–251. [Google Scholar]
  20. Björk, A.; Erlandsson, M.; Häkli, J.; Jaakkola, J.; Nilsson, Å.; Nummila, K.; Puntanen, V.; Sirkka, S. Monitoring environmental performance of the forestry supply chain using RFID. Comput. Ind. 2011, 62, 830–841. [Google Scholar] [CrossRef]
  21. Appelhanz, S.; Osburg, V.-S.; Toporowski, W.; Schumann, M. Traceability system for capturing, processing and providing consumer-relevant information about wood products: System solution and its economic feasibility. J. Clean. Prod. 2016, 110, 132–148. [Google Scholar] [CrossRef]
  22. Picchio, R.; Proto, A.R.; Civitarese, V.; Di Marzio, N.; Latterini, F. Recent Contributions of Some Fields of the Electronics in Development of Forest Operations Technologies. Electronics 2019, 8, 1465. [Google Scholar] [CrossRef]
  23. Scholz, J.; De Meyer, A.; Marques, A.S.; Pinho, T.M.; Boaventura-Cunha, J.; Van Orshoven, J.; Rosset, C.; Künzi, J.; Kaarle, J.; Nummila, K. Digital Technologies for Forest Supply Chain Optimization: Existing Solutions and Future Trends. Environ. Manag. 2018, 62, 1108–1133. [Google Scholar] [CrossRef] [PubMed]
  24. Kemper, B.; de Mast, J.; Mandjes, M. Modeling Process Flow Using Diagrams. Qual. Reliab. Engng. Int. 2010, 26, 341–349. [Google Scholar] [CrossRef]
  25. Blattert, C.; Lemm, R.; Ehrhardt, I.; Seeling, U. Durch Standards die Interoperabilität von forstlichen Warenwirtschaftssystemen verbessern. Schweiz. Z. Forstwes. 2012, 163, 57–65. [Google Scholar] [CrossRef]
  26. Gerritzen, T.; Kuchta, A.; Saal, M.; Brecher, C.; Roßmann, J.; Nitsch, V.; Wagner, T. Datenstandards in Wald und Holz 4.0—Eine Übersicht der existierenden Datenstandards im Cluster Wald und Holz. In Ein KWH4.0-Standpunkt; Kompetenzzentrum Wald und Holz 4.0: Dortmund, Germany, 2020; 11p. [Google Scholar]
  27. Figorilli, S.; Antonucci, F.; Costa, C.; Pallottino, F.; Raso, L.; Castiglione, M.; Pinci, E.; Del Vecchio, D.; Colle, G.; Proto, A.R.; et al. A Blockchain Implementation Prototype for the Electronic Open Source Traceability of Wood along the Whole Supply Chain. Sensors 2018, 18, 3133. [Google Scholar] [CrossRef] [PubMed] [Green Version]
Figure 1. Flow chart: “Processes of the New Timber Tracking and Processing System”. The processes are highlighted in white, and the tools and machines in grey.
Figure 1. Flow chart: “Processes of the New Timber Tracking and Processing System”. The processes are highlighted in white, and the tools and machines in grey.
Forests 13 01373 g001
Figure 2. (a) Marking trees selected to harvest with RFID tags (yellow) fixed at breast height by single-stapling and using the Treemetrics Forest app on a tablet in the field to perform the marking process. (b) RFID re-marking of the trees by forest workers with a stapler by single-stapling on the cutting surface.
Figure 2. (a) Marking trees selected to harvest with RFID tags (yellow) fixed at breast height by single-stapling and using the Treemetrics Forest app on a tablet in the field to perform the marking process. (b) RFID re-marking of the trees by forest workers with a stapler by single-stapling on the cutting surface.
Forests 13 01373 g002
Figure 3. Modified self-propelled carriage “Greifenberg Tecno Power.”
Figure 3. Modified self-propelled carriage “Greifenberg Tecno Power.”
Forests 13 01373 g003
Figure 4. The intelligent carriage extracted and brought a tree to the excavator with an intelligent processor head in the landing area. RFID tag (yellow) visible on the bottom end of the tree.
Figure 4. The intelligent carriage extracted and brought a tree to the excavator with an intelligent processor head in the landing area. RFID tag (yellow) visible on the bottom end of the tree.
Forests 13 01373 g004
Figure 5. (a) Intelligent processor head on the Liebherr excavator. (b) System status display mounted at the top of the cab. (c) Processor head control units beside the joy sticks.
Figure 5. (a) Intelligent processor head on the Liebherr excavator. (b) System status display mounted at the top of the cab. (c) Processor head control units beside the joy sticks.
Forests 13 01373 g005
Figure 6. Stapling a new RFID tag (white) on the butt end of the log by an intelligent processor head.
Figure 6. Stapling a new RFID tag (white) on the butt end of the log by an intelligent processor head.
Forests 13 01373 g006
Figure 7. Timber pile (a) and logs with new RFID tags on the butt end (b).
Figure 7. Timber pile (a) and logs with new RFID tags on the butt end (b).
Forests 13 01373 g007
Figure 8. Flow chart “Trees in the Forest– Marked Trees in the Forest.”
Figure 8. Flow chart “Trees in the Forest– Marked Trees in the Forest.”
Forests 13 01373 g008
Figure 9. Flow chart “Marked Trees in the Forest – Trees at the Landing.”
Figure 9. Flow chart “Marked Trees in the Forest – Trees at the Landing.”
Forests 13 01373 g009
Figure 10. Flow chart “Trees at the Landing– Logs/Biomass at the Landing.”
Figure 10. Flow chart “Trees at the Landing– Logs/Biomass at the Landing.”
Forests 13 01373 g010
Figure 11. Flow chart “Logs/Biomass at the Landing– Logs/Biomass at the Mill/Heating Plant”.
Figure 11. Flow chart “Logs/Biomass at the Landing– Logs/Biomass at the Mill/Heating Plant”.
Forests 13 01373 g011
Table 1. Characteristics of the harvesting area.
Table 1. Characteristics of the harvesting area.
Area0.42 ha
AspectNW
Measurements (horizontal distance)140 × 30 m
Slope range60–100%
Small flatter part in the upper sector30–60%
Extraction distance (slope distance)180 m
Age of the forest stand80 years
Table 2. Forest stand information of the harvesting area determined by combined TLS-UAV survey.
Table 2. Forest stand information of the harvesting area determined by combined TLS-UAV survey.
Abies AlbaPicea AbiesLarix DeciduaTotal
Trees 3D models 13229210334
Detection %1009310094
Mean volume (m3)0.691.340.871.27
Mean DBH (cm)26.937.728.836.6
Mean basal area (m2)0.0570.1120.0650.105
Mean height 2 (m)22.8525.9724.6325.65
Volume (m3)22.0422.38.7453.0
Basal area (m2/ha)8074180
Volume (m3/ha)50960201029
1 This includes the stems that have been measured by TLS, additional field measurements for estimating hidden trees, and UAV crown detection. 2 Height from DBH-height curve obtained from field measurements.
Table 3. Components of the process flow charts defined by different shape types and colors.
Table 3. Components of the process flow charts defined by different shape types and colors.
ComponentDescription
Forests 13 01373 i001This shape describes the working process; it is a task that produces a specific product.
Forests 13 01373 i002This shape describes the condition of the trees/logs (product) between the processes; the status can be also seen as intermediate product.
Forests 13 01373 i003This shape describes decisions within the working process.
Forests 13 01373 i004This shape shows information which is necessary for decisions and processes.
Forests 13 01373 i005This shape shows in which processes data collection happens, where the data set is stored, as well as the use of data during the process.
Table 4. RFID tree marking equipment.
Table 4. RFID tree marking equipment.
EquipmentSpecification
1. TabletSamsung Galaxy tab active
2. Treemetrics ForestAndroid-based application
3. RFID tagsSmartrac Shortdipole Monza 5 UHF
4. RFID reader/programmerR1240I qID
5. GPS receiverGarmin GLO
6. StaplerCommercial stapler
Table 5. Bottleneck and risk analysis of the RFID tree marking operation. Scale classes: low (1), moderate (2), and high (3). Bottlenecks with a high probability of occurrence and a high severity level are marked in red.
Table 5. Bottleneck and risk analysis of the RFID tree marking operation. Scale classes: low (1), moderate (2), and high (3). Bottlenecks with a high probability of occurrence and a high severity level are marked in red.
BottlenecksImpacts on the Supply Chain EfficiencyProbability of OccurrenceSeverity Level
Additional effort and time required for marking trees with RFID tagsHigher supply costs32
Qualified workforce is neededWithout a qualified workforce, the new system is unconvertible because of the high level of technology32
Handling/usability problems and error rate of the RFID reader/tagsAdditional effort and time required; high error rate causes a loss of information11
Durability problems and technical functionality of the RFID reader/tags during field operationsIf the RFID reader/tags do not work, harvesting is not possible or is based on the experience of the operator11
Weather-dependentWork is not possible (tablet functionality and GPS signal) and higher risk of accidents must be taken into consideration22
Cost efficiency (expensive tags and equipment, two foresters, longer working time)Higher supply costs33
Acceptance of technology and equipment by operatorsAcceptance is necessary for implementation into the supply chain32
Table 6. Bottleneck and risk analyses of tree felling and RFID re-marking. Scale classes: low (1), moderate (2), and high (3).
Table 6. Bottleneck and risk analyses of tree felling and RFID re-marking. Scale classes: low (1), moderate (2), and high (3).
BottlenecksImpacts on the Supply Chain EfficiencyProbability of OccurrenceSeverity Level
Data must be read out for each tree before fellingAdditional effort and time required; higher supply costs32
Handling/usability problems and error rate of the RFID reader/programmerAdditional effort and time required; high error rate causes a loss of information11
Survival rate and technical functionality of the RFID reader/programmer during field operationsIf RFID reader/programmer does not work, harvesting is not possible11
Survival rate and technical functionality of the RFID tag during felling operationsTag could be damaged by felling other trees around the already felled and RFID re-marked trees11
Weather dependentWork is not possible (tablet functionality and GPS signal) and a higher risk of accidents must be taken into consideration22
Acceptance of technology and equipmentAcceptance is necessary for implementation into the supply chain32
Table 7. Bottleneck and risk analysis of extracting the trees by intelligent carriage. Scale classes: low (1), moderate (2), and high (3).
Table 7. Bottleneck and risk analysis of extracting the trees by intelligent carriage. Scale classes: low (1), moderate (2), and high (3).
BottlenecksImpacts on the Supply Chain EfficiencyProbability of OccurrenceSeverity Level
Additional effort and time consumption for reading the RFID tags/weighing/GPS positioning by intelligent carriageHigher supply costs22
Qualified workforceWithout a qualified workforce, the new features of the intelligent carriage cannot be used32
Handling/usability problems and error rate of the intelligent carriageAdditional effort and time required11
Durability problems and technical functionality of the intelligent carriage during field operationsFailures can cause higher harvesting costs due to repairing and waiting times11
Technical limitations of TECNO carriage in steep terrain and young standsTransportability of the logs (weight limits, longitudinal grade/slope 40° lateral grade/slope 30°)22
Survival rate and technical functionality of the RFID tag during field operationsIf tags are damaged, information and traceability of the trees are lost11
Table 8. Bottleneck and risk analyses of processing trees by the intelligent processor head. Scale classes: low (1), moderate (2), and high (3). Bottlenecks with a high probability of occurrence and a high severity level are marked in red.
Table 8. Bottleneck and risk analyses of processing trees by the intelligent processor head. Scale classes: low (1), moderate (2), and high (3). Bottlenecks with a high probability of occurrence and a high severity level are marked in red.
BottlenecksImpacts on the Supply Chain efficiencyProbability of OccurrenceSeverity Level
Additional effort and time consumption for reading the RFID tag (tree) by intelligent processor head and marking logsHigher supply costs22
RFID marking process errors during log taggingHuman or machine error; incorrect reading; failures cause higher harvesting costs because of waiting time11
Operability of RFID tags after stapling on the log (factory defects)Information and traceability of the logs is lost22
Manually reworking when automatic RFID marking does not work (additional time consumption)15% overall time; waiting time and higher harvesting costs11
Additional effort and time consumption for wood quality measurements by implemented sensorsHigher harvesting costs22
Handling and usability problems and error rate of the intelligent processor headIncreased idling time and higher harvesting costs33
Durability and technical functionality of the intelligent processor head during field operationsIncreased idling time and higher harvesting costs33
ARBRO processor head is limited to trees ≤ 45 cmManual topping, debranching and cross-cutting of large trees by forest workers with chainsaw11
Cost efficiency (expensive tags for marking logs)Higher marking costs22
Table 9. Bottleneck analysis of transporting logs by intelligent truck.
Table 9. Bottleneck analysis of transporting logs by intelligent truck.
BottlenecksImpacts on the Supply Chain Efficiency
Additional effort and time required for reading the RFID tags by intelligent truckHigher supply costs
Truck driver with specialized knowledge is neededWithout a qualified workforce, the intelligent truck is not operable
Handling/usability problems and error rate of the intelligent truckDelays and higher transport costs
Durability and technical functionality of the intelligent truck during field operationsDelays and higher transport costs
Reading percentage of tags as some tags could be outside the fixed antenna/RFID coverage, or blocked by other elements/not correctly orientedIf tags are not read, information is lost and the traceability of the logs is compromised
Poor satellite connection; GPS and GPRS problemsInformation cannot be transferred or delayed; truck route is not totally recorded
Table 10. Cost components and overall costs of the new timber tracking and processing system.
Table 10. Cost components and overall costs of the new timber tracking and processing system.
ActivityCost (€/m3)
Satellite image analysis0.03
UAV survey0.77
TLS-supported inventory2.32
Cable yarder installation0.70
Tree marking1.5
Tree felling5.8
Tree extracting9.2
Tree processing and sorting10.6
Timber logistics10
Real time operations control3.2
Total costs44.12
Publisher’s Note: MDPI stays neutral with regard to jurisdictional claims in published maps and institutional affiliations.

Share and Cite

MDPI and ACS Style

Pichler, G.; Sandak, J.; Picchi, G.; Kastner, M.; Graifenberg, D.; Stampfer, K.; Kühmaier, M. Timber Tracking in a Mountain Forest Supply Chain: A Case Study to Analyze Functionality, Bottlenecks, Risks, and Costs. Forests 2022, 13, 1373. https://doi.org/10.3390/f13091373

AMA Style

Pichler G, Sandak J, Picchi G, Kastner M, Graifenberg D, Stampfer K, Kühmaier M. Timber Tracking in a Mountain Forest Supply Chain: A Case Study to Analyze Functionality, Bottlenecks, Risks, and Costs. Forests. 2022; 13(9):1373. https://doi.org/10.3390/f13091373

Chicago/Turabian Style

Pichler, Gerhard, Jakub Sandak, Gianni Picchi, Maximilian Kastner, Diego Graifenberg, Karl Stampfer, and Martin Kühmaier. 2022. "Timber Tracking in a Mountain Forest Supply Chain: A Case Study to Analyze Functionality, Bottlenecks, Risks, and Costs" Forests 13, no. 9: 1373. https://doi.org/10.3390/f13091373

APA Style

Pichler, G., Sandak, J., Picchi, G., Kastner, M., Graifenberg, D., Stampfer, K., & Kühmaier, M. (2022). Timber Tracking in a Mountain Forest Supply Chain: A Case Study to Analyze Functionality, Bottlenecks, Risks, and Costs. Forests, 13(9), 1373. https://doi.org/10.3390/f13091373

Note that from the first issue of 2016, this journal uses article numbers instead of page numbers. See further details here.

Article Metrics

Back to TopTop