Loss of Relict Oak Forests along Coastal Louisiana: A Multiyear Analysis Using Google Earth Engine
Abstract
1. Introduction
2. Materials and Methods
2.1. Study Area
2.2. Data Sources
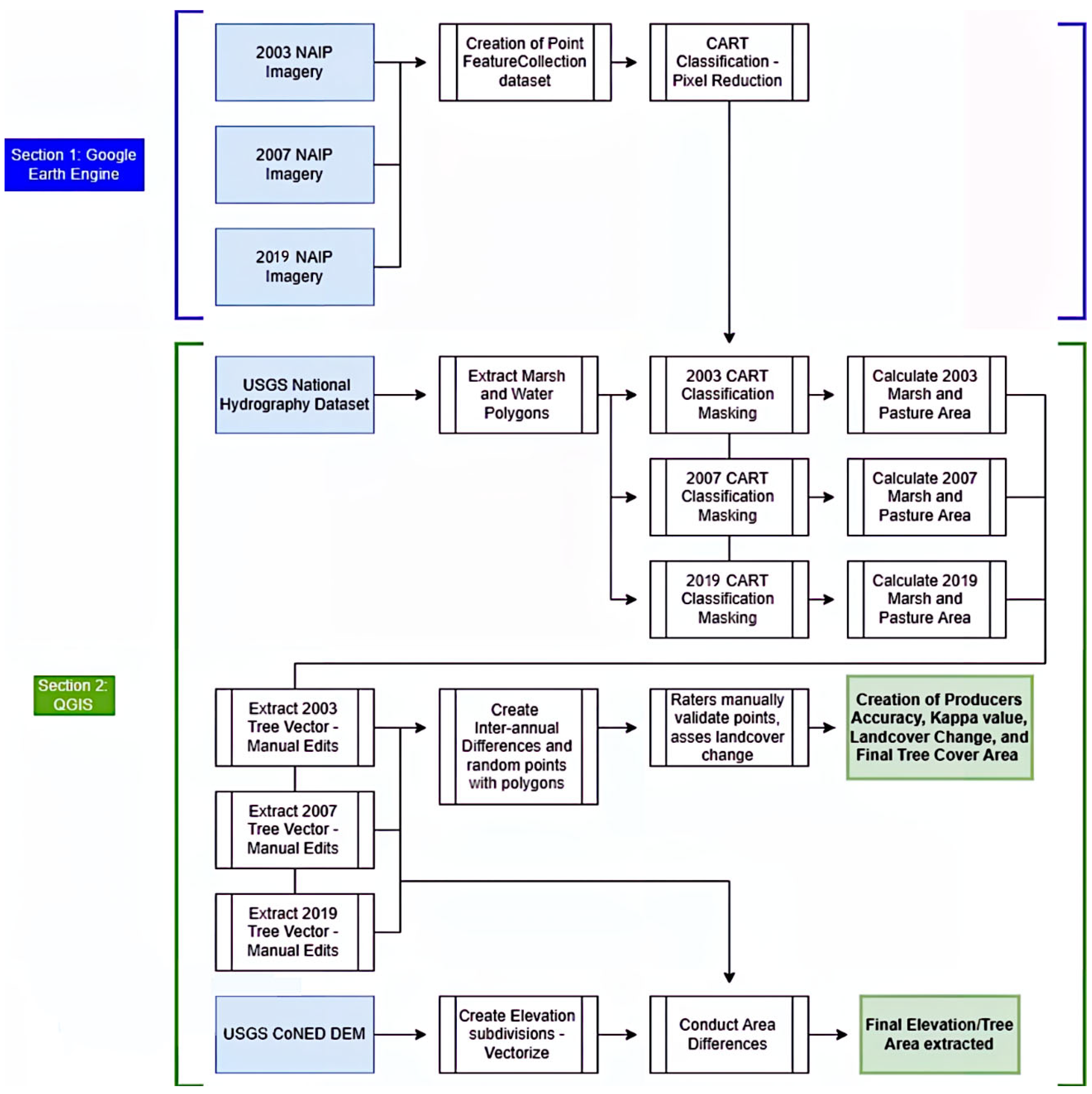
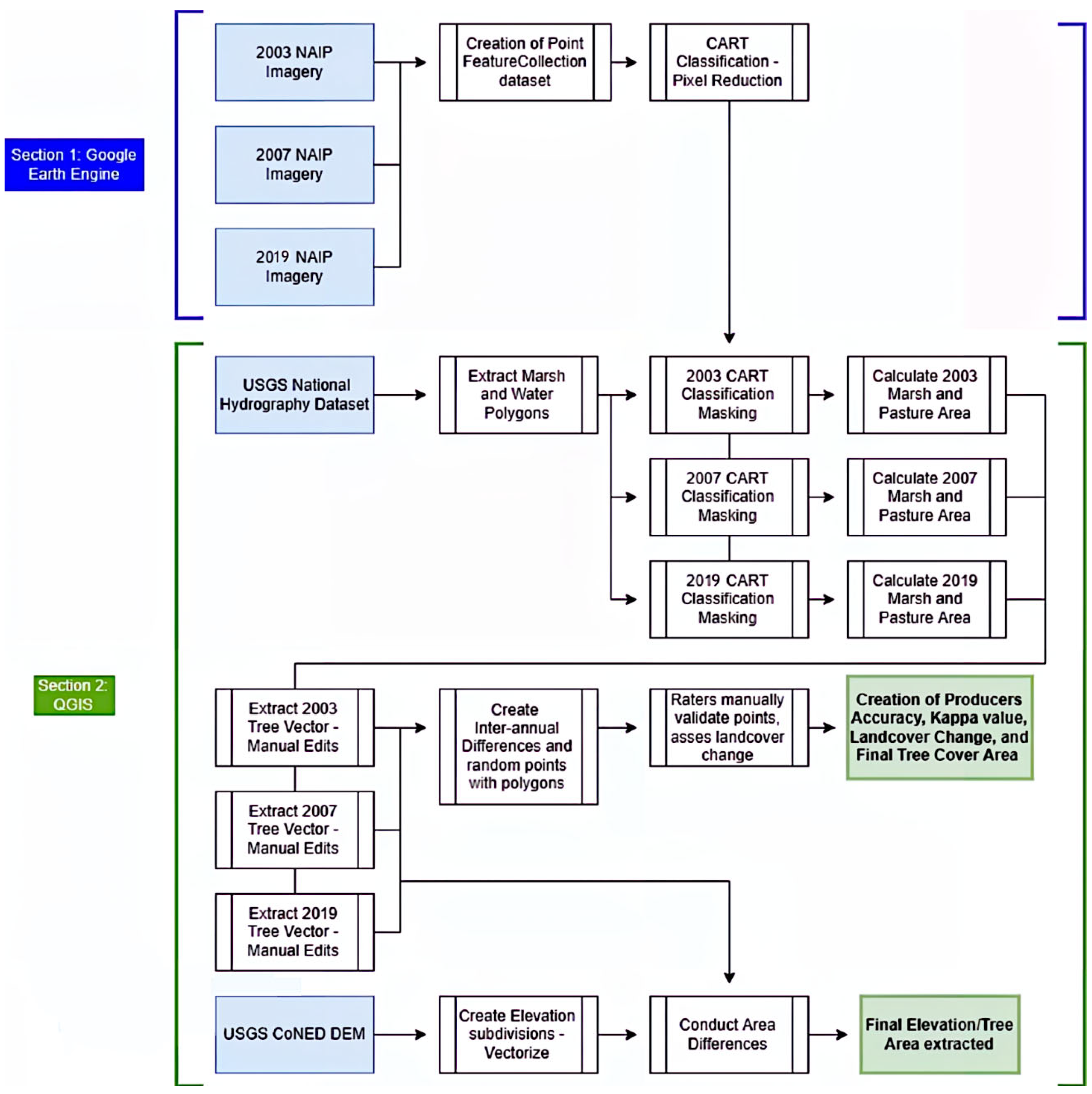
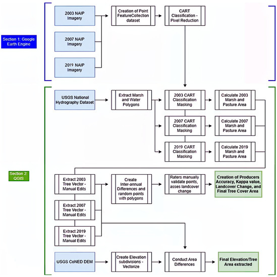
2.3. Classification and Processing Algorithms
2.4. Post-Processing of GEE Outputs
2.5. Data Analysis and Statistics
3. Results
3.1. Forest Loss, Transition, and Classification Accuracy
3.2. Rates of Loss with Respect to Elevation
3.3. Interaction with Water Level
4. Discussion
4.1. Classification Reliability and Constraints
4.2. Forest Loss Contextually
4.3. Land Use Conversion and Driving Factors
4.4. Future of Chenier Forests
5. Conclusions
Author Contributions
Funding
Data Availability Statement
Acknowledgments
Conflicts of Interest
References
- Michener, W.K.; Blood, E.R.; Bildstein, K.L.; Brinson, M.M.; Gardner, L.R. Climate change, hurricanes and tropical storms, and rising sea level in coastal wetlands. Ecol. Appl. 1997, 7, 770–801. [Google Scholar] [CrossRef]
- Donoghue, J.F. Sea level history of the northern Gulf of Mexico coast and sea level rise scenarios for the near future. Clim. Chang. 2011, 107, 17–33. [Google Scholar] [CrossRef]
- Stanturf, J.A.; Goodrick, S.L.; Outcalt, K.W. Disturbance and coastal forests: A strategic approach to forest management in hurricane impact zones. For. Ecol. Manag. 2007, 250, 119–135. [Google Scholar] [CrossRef]
- Augustinus, P. Cheniers and chenier plains: A general introduction. Mar. Geol. 1989, 90, 219–229. [Google Scholar] [CrossRef]
- Fu, Z.; Wang, P.; Sun, J.; Lu, Z.; Yang, H.; Liu, J.; Li, T. Composition, seasonal variation, and salinization characteristics of soil salinity in the Chenier Island of the Yellow River Delta. Glob. Ecol. Conserv. 2020, 24, e01318. [Google Scholar] [CrossRef]
- Marques, I.G.; Campelo, F.; Rivaes, R.; Albuquerque, A.; Ferreira, M.T.; Rodríguez-González, P.M. Tree rings reveal long-term changes in growth resilience in Southern European riparian forests. Dendrochronologia 2018, 55, 167–176. [Google Scholar] [CrossRef]
- Daigle, J.J.; Griffith, G.E.; Omernik, J.M.; Faulkner, P.L.; McCulloh, R.P.; Handley, L.R.; Smith, L.M.; Chapman, S.S. Ecoregions of Louisiana (Color Poster with Map, Descriptive Text, Summary Tables, and Photographs); U.S. Geological Survey: Reston, VI, USA, 2006. [Google Scholar]
- McBride, R.A.; Taylor, M.J.; Byrnes, M.R. Coastal morphodynamics and Chenier-Plain evolution in southwestern Louisiana, USA: A geomorphic model. Geomorphology 2007, 88, 367–422. [Google Scholar] [CrossRef]
- Gosselink, J.G. An Ecological Characterization Study of the Chenier Plain Coastal Ecosystem of Louisiana and Texas: Narrative Report; National Coastal Ecosystems Team, Office of Biological Services, Fish and Wildlife Service, US Department of the Interior: Washington, DC, USA, 1979; Volume 1. [Google Scholar]
- Blum, M.D.; Roberts, H.H. The Mississippi delta region: Past, present, and future. Annu. Rev. Earth Planet. Sci. 2012, 40, 655–683. [Google Scholar] [CrossRef]
- Hansen, M.C.; Potapov, P.V.; Moore, R.; Hancher, M.; Turubanova, S.A.; Tyukavina, A.; Townshend, J. High-resolution global maps of 21st-century forest cover change. Science 2013, 342, 850–853. [Google Scholar] [CrossRef]
- Doyle, T.W.; Krauss, K.W.; Conner, W.H.; From, A.S. Predicting the retreat and migration of tidal forests along the northern Gulf of Mexico under sea-level rise. For. Ecol. Manag. 2010, 259, 770–777. [Google Scholar] [CrossRef]
- Thomas, N.; Simard, M.; Castañeda-Moya, E.; Byrd, K.; Windham-Myers, L.; Bevington, A.; Twilley, R. High-resolution mapping of biomass and distribution of marsh and forested wetlands in southeastern coastal Louisiana. Int. J. Appl. Earth Obs. Geoinf. 2019, 80, 257–267. [Google Scholar] [CrossRef]
- Desantis, L.R.; Bhotika, S.; Williams, K.; Putz, F.E. Sea-level rise and drought interactions accelerate forest decline on the Gulf Coast of Florida, USA. Glob. Chang. Biol. 2007, 13, 2349–2360. [Google Scholar] [CrossRef]
- Boyd, D.S.; Foody, G.; Ripple, W. Evaluation of approaches for forest cover estimation in the Pacific Northwest, USA, using remote sensing. Appl. Geogr. 2002, 22, 375–392. [Google Scholar] [CrossRef]
- Valjarević, A.; Djekić, T.; Stevanović, V.; Ivanović, R.; Jandziković, B. GIS numerical and remote sensing analyses of forest changes in the Toplica region for the period of 1953–2013. Appl. Geogr. 2018, 92, 131–139. [Google Scholar] [CrossRef]
- He, T.; Sun, Y.J.; Xu, J.D.; Wang, X.; Hu, C. Enhanced land use/cover classification using support vector machines and fuzzy k-means clustering algorithms. J. Appl. Remote Sens. 2014, 8, 083636. [Google Scholar] [CrossRef][Green Version]
- Michez, A.; Piégay, H.; Lisein, J.; Claessens, H.; Lejeune, P. Classification of riparian forest species and health condition using multi-temporal and hyperspatial imagery from unmanned aerial systems. Environ. Monit. Assess. 2016, 188, 146. [Google Scholar] [CrossRef] [PubMed]
- Hampton, S.E.; Strasser, C.; Tewksbury, J.; Gram, W.; Budden, A.; Batcheller, A.; Duke, C.; Porter, J. Big data and the future of ecology. Front. Ecol. Environ. 2013, 11, 156–162. [Google Scholar] [CrossRef]
- Curtis, P.G.; Slay, C.M.; Harris, N.L.; Tyukavina, A.; Hansen, M.C. Classifying drivers of global forest loss. Science 2018, 361, 1108–1111. [Google Scholar] [CrossRef]
- Maxwell, A.E.; Warner, T.A.; Vanderbilt, B.C.; Ramezan, C.A. Land cover classification and feature extraction from National Agriculture Imagery Program (NAIP) Orthoimagery: A review. Photogramm. Eng. Remote Sens. 2017, 83, 737–747. [Google Scholar] [CrossRef]
- Basu, S.; Ganguly, S.; Nemani, R.R.; Mukhopadhyay, S.; Zhang, G.; Milesi, C.; Li, S. A semiautomated probabilistic framework for tree-cover delineation from 1-m NAIP imagery using a high-performance computing architecture. IEEE Trans. Geosci. Remote Sens. 2015, 53, 5690–5708. [Google Scholar] [CrossRef]
- Kumar, L.; Mutanga, O. Google Earth Engine applications since inception: Usage, trends, and potential. Remote Sens. 2018, 10, 1509. [Google Scholar] [CrossRef]
- Tamiminia, H.; Salehi, B.; Mahdianpari, M.; Quackenbush, L.; Adeli, S.; Brisco, B. Google Earth Engine for geo-big data applications: A meta-analysis and systematic review. ISPRS J. Photogramm. Remote Sens. 2020, 164, 152–170. [Google Scholar] [CrossRef]
- Kindinger, J.L.; Buster, N.A.; Flocks, J.G.; Bernier, J.C.; Kulp, M.A. Louisiana Barrier Island Comprehensive Monitoring (BICM) Program Summary Report: Data and Analyses 2006 through 2010; US Department of the Interior, US Geological Survey: Washington, DC, USA, 2013. [Google Scholar]
- Martinez, L.; O’Brien, S.; Bethel, M.; Penland, S.; Kulp, M. Louisiana Barrier Island Comprehensive Monitoring Program (BICM) Volume 2: Shoreline Changes and Barrier Island Land Loss 1800’s–2005; USGS: Reston, VI, USA, 2009. [Google Scholar]
- Reed, D.; Wang, Y.; Meselhe, E.; White, E. Modeling wetland transitions and loss in coastal Louisiana under scenarios of future relative sea-level rise. Geomorphology 2020, 352, 106991. [Google Scholar] [CrossRef]
- Neyland, R.; Meyer, H.A. Species diversity of Louisiana chenier woody vegetation remnants. J. Torrey Bot. Soc. 1997, 124, 254–261. [Google Scholar] [CrossRef]
- Barrow, W.C.; Chao-Chieh, C.; Hamilton, R.B.; Ouchley, K.; Spengler, T.J. Disruption and restoration of en route habitat, a case study: The Chenier Plain. Stud. Avian Biol. 2002, 20, 71–87. [Google Scholar]
- Schieder, N.W.; Kirwan, M.L. Sea-level driven acceleration in coastal forest retreat. Geology 2019, 47, 1151–1155. [Google Scholar] [CrossRef]
- Williams, K.; Ewel, K.C.; Stumpf, R.P.; Putz, F.E.; Workman, T.W. Sea-level rise and coastal forest retreat on the west coast of Florida, USA. Ecology 1999, 80, 2045–2063. [Google Scholar] [CrossRef]
- Hurricanes in History. Available online: https://www.nhc.noaa.gov/outreach/history/ (accessed on 13 June 2022).
- Field, C.B.; Barros, V.; Stocker, T.F.; Dahe, Q. Managing the Risks of Extreme Events and Disasters to Advance Climate Change Adaptation: Special Report of the Intergovernmental Panel on Climate Change; Cambridge University Press: Cambridge, UK, 2012. [Google Scholar]
- Turner, R.E. Tide gauge records, water level rise, and subsidence in the northern Gulf of Mexico. Estuaries 1991, 14, 139–147. [Google Scholar] [CrossRef]
- Soil Survey Staff, Natural Resources Conservation Service, United States Department of Agriculture. Official Soil Series Descriptions. Available online: https://www.nrcs.usda.gov/wps/portal/nrcs/detail/soils/survey/geo/?cid=nrcs142p2_053587 (accessed on 23 November 2021).
- Kniffen, F.B.; Gregory, H.F.; Stokes, G.A. The Historic Indian Tribes of Louisiana: From 1542 to the Present Louisiana; LSU Press: Baton Rouge, LA, USA, 1994. [Google Scholar]
- Karalius, T.; Alpert, P. High abundance of introduced plants on ancient Native American middens. Biol. Invasions 2010, 12, 1125–1132. [Google Scholar] [CrossRef]
- Leo, B.; Jerome, H.F.; Richard, A.O.; Charles, J.S. Classification and Regression Trees; Routledge: London, UK, 1984. [Google Scholar]
- Fricker, G.A.; Ventura, J.D.; Wolf, J.A.; North, M.P.; Davis, F.W.; Franklin, J. A convolutional neural network classifier identifies tree species in mixed-conifer forest from hyperspectral imagery. Remote Sens. 2019, 11, 2326. [Google Scholar] [CrossRef]
- Congalton, R.G. Exploring and evaluating the consequences of vector-to-raster and raster-to-vector conversion. Photogrammetr. Eng. Remote Sens. 1997, 63, 425–434. [Google Scholar]
- Simley, J. Applying the national hydrography dataset. Water Resour. Impact 2008, 10, 5–8. [Google Scholar]
- McHugh, M.L. Interrater reliability: The kappa statistic. Biochem. Med. 2012, 22, 276–282. [Google Scholar] [CrossRef]
- Hogland, J.; Anderson, N.; St. Peter, J.; Drake, J.; Medley, P. Mapping forest characteristics at fine resolution across large landscapes of the southeastern United States using NAIP imagery and FIA field plot data. ISPRS Int. J. Geo-Inf. 2018, 7, 140. [Google Scholar] [CrossRef]
- Hartfield, K.A.; Landau, K.I.; Van Leeuwen, W.J. Fusion of high resolution aerial multispectral and LiDAR data: Land cover in the context of urban mosquito habitat. Remote Sens. 2011, 3, 2364–2383. [Google Scholar] [CrossRef]
- Hulet, A.; Roundy, B.A.; Petersen, S.L.; Bunting, S.C.; Jensen, R.R.; Roundy, D.B. Utilizing national agriculture imagery program data to estimate tree cover and biomass of pinon and juniper woodlands. Rangel. Ecol. Manag. 2014, 67, 563–572. [Google Scholar] [CrossRef]
- Maxwell, A.E.; Strager, M.P.; Warner, T.A.; Ramezan, C.A.; Morgan, A.N.; Pauley, C.E. Large-area, high spatial resolution land cover mapping using random forests, GEOBIA, and NAIP orthophotography: Findings and recommendations. Remote Sens. 2019, 11, 1409. [Google Scholar] [CrossRef]
- Wagner, F.H.; Sanchez, A.; Tarabalka, Y.; Lotte, R.; Ferreira, M.; Aidar, M.; Gloor, E.; Phillips, O.; Aragao, L.E. Using the U-net convolutional network to map forest types and disturbance in the Atlantic rainforest with very high resolution images. Remote Sens. Ecol. Conserv. 2019, 5, 360–375. [Google Scholar] [CrossRef]
- Baker, B.A.; Warner, T.A.; Conley, J.F.; McNeil, B.E. Does spatial resolution matter? A multi-scale comparison of object-based and pixel-based methods for detecting change associated with gas well drilling operations. Int. J. Remote Sens. 2013, 34, 1633–1651. [Google Scholar] [CrossRef]
- Heumann, B.W. Satellite remote sensing of mangrove forests: Recent advances and future opportunities. Prog. Phys. Geogr. 2011, 35, 87–108. [Google Scholar] [CrossRef]
- Xie, Y.; Sha, Z.; Yu, M. Remote sensing imagery in vegetation mapping: A review. J. Plant Ecol. 2008, 1, 9–23. [Google Scholar] [CrossRef]
- Barakat, A.; Khellouk, R.; El Jazouli, A.; Touhami, F.; Nadem, S. Monitoring of forest cover dynamics in eastern area of Béni-Mellal Province using ASTER and Sentinel-2A multispectral data. Geol. Ecol. Landsc. 2018, 2, 203–215. [Google Scholar] [CrossRef]
- Smart, L.S.; Vukomanovic, J.; Taillie, P.J.; Singh, K.K.; Smith, J.W. Quantifying Drivers of Coastal Forest Carbon Decline Highlights Opportunities for Targeted Human Interventions. Land 2021, 10, 752. [Google Scholar] [CrossRef]
- Phiri, D.; Morgenroth, J. Developments in Landsat land cover classification methods: A review. Remote Sens. 2017, 9, 967. [Google Scholar] [CrossRef]
- Sothe, C.; La Rosa, L.E.C.; De Almeida, C.M.; Gonsamo, A.; Schimalski, M.B.; Castro, J.D.B.; Tommaselli, A.M.G. Evaluating a Convolutional Neural Network for Feature Extraction and Tree-species classification using UAV-hyperspectral images. ISPRS Ann. Photogramm. Remote Sens. Spat. Inf. Sci. 2020, 5, 193–199. [Google Scholar] [CrossRef]
- Zhang, X.; Liu, L.; Chen, X.; Gao, Y.; Jiang, M. Automatically Monitoring Impervious Surfaces Using Spectral Generalization and Time Series Landsat Imagery from 1985 to 2020 in the Yangtze River Delta. J. Remote Sens. 2021, 2021, 9873816. [Google Scholar] [CrossRef]
- Wulder, M.A.; Coops, N.C.; Roy, D.P.; White, J.C.; Hermosilla, T. Land cover 2.0. Int. J. Remote Sens. 2018, 39, 4254–4284. [Google Scholar] [CrossRef]
- Raabe, E.A.; Stumpf, R.P. Expansion of tidal marsh in response to sea-level rise: Gulf Coast of Florida, USA. Estuaries Coasts 2016, 39, 145–157. [Google Scholar] [CrossRef]
- McCarthy, M.J.; Dimmitt, B.; Muller-Karger, F.E. Rapid coastal forest decline in Florida’s big bend. Remote Sens. 2018, 10, 1721. [Google Scholar] [CrossRef]
- McCarthy, M.J.; Dimmitt, B.; DiGeronimo, S.; Muller-Karger, F.E. Forest Loss is Accelerating along the US Gulf Coast. Estuaries Coasts 2022, 45, 913–919. [Google Scholar] [CrossRef]
- Conner, W.H.; Mihalia, I.; Wolfe, J. Tree community structure and changes from 1987 to 1999 in three Louisiana and three South Carolina forested wetlands. Wetlands 2002, 22, 58–70. [Google Scholar] [CrossRef]
- Ford, M.; Nyman, J.A. Preface: An overview of the Atchafalaya River. Hydrobiologia 2011, 658, 1–5. [Google Scholar] [CrossRef]
- Enwright, N.M.; Griffith, K.T.; Osland, M.J. Barriers to and opportunities for landward migration of coastal wetlands with sea-level rise. Front. Ecol. Environ. 2016, 14, 307–316. [Google Scholar] [CrossRef]
- Tully, K.; Gedan, K.; Epanchin-Niell, R.; Strong, A.; Bernhardt, E.S.; BenDor, T.; Weston, N.B. The invisible flood: The chemistry, ecology, and social implications of coastal saltwater intrusion. BioScience 2019, 69, 368–378. [Google Scholar] [CrossRef]
- Kozlowski, T.T. Responses of woody plants to flooding and salinity. Tree Physiol. 1997, 17, 490. [Google Scholar] [CrossRef]
- Neyland, R. The effects of Hurricane Rita on the aquatic vascular flora in a large fresh-water marsh in Cameron Parish, Louisiana. Castanea 2007, 72, 1–7. [Google Scholar] [CrossRef]
- Williams, H.F. Magnitude of Hurricane Ike storm surge sedimentation: Implications for coastal marsh aggradation. Earth Surf. Processes Landf. 2012, 37, 901–906. [Google Scholar] [CrossRef]
- Williams, K.; MacDonald, M.; Sternberg, L.D. Interactions of storm, drought, and sea-level rise on coastal forest: A case study. J. Coast. Res. 2003, 19, 1116–1121. [Google Scholar]
- Kirwan, M.L.; Gedan, K.B. Sea-level driven land conversion and the formation of ghost forests. Nat. Clim. Chang. 2019, 9, 450–457. [Google Scholar] [CrossRef]
- Magolan, J.L.; Halls, J.N. A multi-decadal investigation of tidal creek wetland changes, water level rise, and ghost forests. Remote Sens. 2020, 12, 1141. [Google Scholar] [CrossRef]
- Penland, S.; Connor, P.F., Jr.; Beall, A.; Fearnley, S.; Williams, S.J. Changes in Louisiana’s shoreline: 1855–2002. J. Coast. Res. 2005, 44, 7–39. [Google Scholar]
- Davies-Colley, R.J.; Payne, G.W.; Van Elswijk, M. Microclimate gradients across a forest edge. N. Z. J. Ecol. 2000, 24, 111–121. [Google Scholar]
- Fan, Z.; Yang, S.; Cheng, N.; Liu, X.; Song, A.; Dong, L. Invasibility of fire-managed ecosystems to the Chinese tallow tree (Triadica sebifera) in the lower Gulf Coastal Plain, USA: Mechanisms and key factors at the landscape level. For. Ecol. Manag. 2021, 24, 479. [Google Scholar] [CrossRef]
- Zhaofei, F.; Yuan, T.; Michael, K.C. Factors associated with the spread of Chinese tallow in East Texas forestlands. Open J. Ecol. 2012, 2, 10. [Google Scholar]
- Coastal Protection and Restoration Authority of Louisiana. Louisiana’s Comprehensive Master Plan for a Sustainable Coast; Coastal Protection and Restoration Authority of Louisiana: Baton Rouge, LA, USA, 2017. [Google Scholar]
- Costanza, R.; d’Arge, R.; De Groot, R.; Farber, S.; Grasso, M.; Hannon, B.; Van Den Belt, M. The value of the world’s ecosystem services and natural capital. Nature 1997, 387, 253–260. [Google Scholar] [CrossRef]
- Ribbeck, K.; King, S.; Twedt, D. Restoration, Management, and Monitoring of Forest Resources in the Mississippi Alluvial Valley: Recommendations for Enhancing Wildlife Habitat; LMVJV: Vicksburg, MS, USA, 2007. [Google Scholar]
- Selman, W. Herpetofaunal diversity and seasonality from a remnant coastal chenier forest in southwestern Louisiana. Southeast. Nat. 2015, 14, 491–505. [Google Scholar] [CrossRef]
- Lu, W.; Liu, C.A.; Zhang, Y.; Yu, C.; Cong, P.; Ma, J.; Xiao, J. Carbon fluxes and stocks in a carbonate-rich chenier plain. Agric. For. Meteorol. 2019, 275, 159–169. [Google Scholar] [CrossRef]
- Aguilos, M.; Mitra, B.; Noormets, A.; Minick, K.; Prajapati, P.; Gavazzi, M.; King, J. Long-term carbon flux and balance in managed and natural coastal forested wetlands of the Southeastern USA. Agric. For. Meteorol. 2020, 288, 108022. [Google Scholar] [CrossRef]
- Bloch, M.; Bhattacharjee, J. Characterization and seasonality of CO2 flux in a Bottomland Hardwood Forest. Agric. For. Meteorol. 2022. submitted. [Google Scholar]
- Mcleod, E.; Chmura, G.L.; Bouillon, S.; Salm, R.; Björk, M.; Duarte, C.M.; Silliman, B.R. A blueprint for blue carbon: Toward an improved understanding of the role of vegetated coastal habitats in sequestering CO2. Front. Ecol. Environ. 2011, 9, 552–560. [Google Scholar] [CrossRef]









| Landcover | 2003 (ha.) | 2007 (ha.) | 2019 (ha.) | Net Change (%) (2003–2019) |
|---|---|---|---|---|
| Tree | ||||
| A | 462.74 | 376.39 | 179.88 | −61.13 |
| B | 643.89 | 386.34 | 274.86 | −57.31 |
| C | 996.23 | 827.91 | 650.50 | −34.70 |
| D | 2317.75 | 2151.92 | 1735.80 | −25.11 |
| Total | 4420.61 | 3742.56 | 2841.04 | −35.73 |
| Marsh | ||||
| A | 11,822.44 | 11,480.60 | 12,386.36 | 4.77 |
| B | 11,130.45 | 10,847.38 | 13,954.53 | 25.37 |
| C | 20,517.30 | 22,777.85 | 22,044.12 | 7.44 |
| D | 65,986.32 | 68,393.19 | 63,599.52 | −3.62 |
| Total | 109,456.51 | 113,499.03 | 111,984.53 | 2.31 |
| Pasture | ||||
| A | 5101.46 | 4603.23 | 3243.48 | −36.42 |
| B | 1363.95 | 890.19 | 770.21 | −43.53 |
| C | 6962.09 | 7545.00 | 6530.27 | −6.20 |
| D | 11,520.47 | 10,360.39 | 8819.60 | −23.44 |
| Total | 24,947.96 | 23,398.81 | 19,363.55 | −22.38 |
| Sites and Forest Cover (ha.) | Percentage Loss | |||||
|---|---|---|---|---|---|---|
| Year—2003 | ||||||
| Elevation (m) | A | B | C | D | Total: | |
| 0–1 | 130.83 | 255.25 | 663.34 | 1872.36 | 2921.78 | |
| 1–2 | 271.68 | 363.74 | 255.83 | 390.48 | 1281.72 | |
| 2–3 | 19.34 | 21.88 | 64.81 | 46.40 | 152.42 | |
| >3 | 3.61 | 1.70 | 0.05 | 3.43 | 8.79 | |
| Year—2007 | ||||||
| A | B | C | D | Total: | 2003–2007 | |
| 0–1 | 183.71 | 165.02 | 563.49 | 1667.76 | 2579.97 | −11.70 |
| 1–2 | 178.34 | 202.10 | 212.89 | 42.05 | 635.38 | −50.43 |
| 2–3 | 12.28 | 17.83 | 41.18 | 54.46 | 125.75 | −17.50 |
| >3 | 0.48 | 2.08 | 0.02 | 4.04 | 6.62 | −24.74 |
| Year—2019 | ||||||
| A | B | C | D | Total: | 2003–2019 | |
| 0–1 | 71.61 | 82.27 | 377.62 | 1421.02 | 1952.53 | −33.17 |
| 1–2 | 102.83 | 129.13 | 246.56 | 44.01 | 522.54 | −59.23 |
| 2–3 | 15.06 | 9.32 | 57.89 | 42.53 | 124.80 | −18.12 |
| >3 | 0.45 | 1.41 | 0.02 | 4.02 | 5.90 | −32.88 |
Publisher’s Note: MDPI stays neutral with regard to jurisdictional claims in published maps and institutional affiliations. |
© 2022 by the authors. Licensee MDPI, Basel, Switzerland. This article is an open access article distributed under the terms and conditions of the Creative Commons Attribution (CC BY) license (https://creativecommons.org/licenses/by/4.0/).
Share and Cite
Thakore, P.; Raut, P.; Bhattacharjee, J. Loss of Relict Oak Forests along Coastal Louisiana: A Multiyear Analysis Using Google Earth Engine. Forests 2022, 13, 1132. https://doi.org/10.3390/f13071132
Thakore P, Raut P, Bhattacharjee J. Loss of Relict Oak Forests along Coastal Louisiana: A Multiyear Analysis Using Google Earth Engine. Forests. 2022; 13(7):1132. https://doi.org/10.3390/f13071132
Chicago/Turabian StyleThakore, Paurava, Parusha Raut, and Joydeep Bhattacharjee. 2022. "Loss of Relict Oak Forests along Coastal Louisiana: A Multiyear Analysis Using Google Earth Engine" Forests 13, no. 7: 1132. https://doi.org/10.3390/f13071132
APA StyleThakore, P., Raut, P., & Bhattacharjee, J. (2022). Loss of Relict Oak Forests along Coastal Louisiana: A Multiyear Analysis Using Google Earth Engine. Forests, 13(7), 1132. https://doi.org/10.3390/f13071132
