You are currently viewing a new version of our website. To view the old version click .
Forests
  • Article
  • Open Access

12 July 2022

Study on Performance and Structural Design of Bamboo Helmet

,
,
,
,
,
,
,
and
1
International Bamboo and Rattan Centre, Beijing 100020, China
2
SFA and Beijing Co-Built Key Laboratory of Bamboo and Rattan Science & Technology, State Forestry Administration, Beijing 100102, China
3
Fujian Jianou Zhaoyang Bamboo Hat Industry Co., Ltd., Jianou 353100, China
*
Author to whom correspondence should be addressed.
This article belongs to the Special Issue Protection and Modification of Wood and Bamboo Materials

Abstract

The helmet is a mandatory tool for safe production, and bamboo helmets can be used as an alternative to the traditional plastic safety helmet. In this study, bamboo helmets were modified with urea-formaldehyde resin and have shown excellent impact resistance, good color sensitivity, and high gloss. The excellent performance of the bamboo helmet comes from the structure designed by imitating the gradient characteristics of bamboo and the modification of urea-formaldehyde resin. The pores and defects of bamboo in the helmet modified by urea-formaldehyde resin are filled and repaired. The chemical combination of urea-formaldehyde resin and bamboo reduces bamboo’s crystallinity and improves the bamboo helmet’s impact resistance. The development of bamboo helmets provides a supplement and option for the traditional helmet market while opening up new ways of bamboo utilization.

1. Introduction

As a natural biomass material, bamboo is widely distributed in tropical and subtropical areas, with a fast growth rate and a short renewal cycle [1]. Most bamboo species reach full height within 2–4 months and mature within 3–8 years [2]. The rapid growth and replacement rate of bamboo ensures its sustainable supply as a material with a considerable carbon storage capacity [3]. As a natural polymer material, bamboo is biodegradable and is mainly composed of cellulose, hemicellulose, and lignin. Bamboo is widely used in furniture, flooring, construction, civil engineering, papermaking, and other fields due to its high output, low cost, and excellent mechanical properties [4]. However, the essential characteristics of bamboo can not be fully utilized in the applications in the above fields.
As a natural biomass material with a thin hollow wall, bamboo has great differences in individual properties and a low degree of homogenization [5]. To realize large-scale engineering utilization of bamboo, it is necessary to standardize bamboo and its units. In papermaking, bamboo is hydrolyzed into fiber to solve the problem of homogenization [6]. In the preparation of bamboo engineering materials, bamboo is refined into small units to meet the requirements of standardization and homogenization [7]. However, the excellent properties of bamboo are destroyed in the processing mentioned above. To overcome the shortcomings of bamboo and make full use of the mechanical and weaving properties of bamboo to prepare bamboo engineering materials is one of the challenges to achieve high quality and efficient utilization of bamboo.
As an essential head protective equipment in industrial production, improving the design and manufacturing quality of safety helmets is of extreme importance [8]. In addition, the demand for safety helmets is increasing by approximately 10% each year and are mainly made of fiberglass shells and plastic shells [9]. Indeed, FRP (Fiber Reinforce Plastic) shells are glass fiber, Vinylon yarn, propene nonwovens, and resin as raw materials. In contrast, the plastic shells are made of polycarbonate, ultra-high molecular polyethylene, and modified polypropylene, among other polymers [10]. Those types of helmets are widely used because of their easy fabrication and quality control (Figure 1) [11]. Moreover, safety helmets are made in different colors to distinguish the work type and improve the warning effect, usually with bright colors and high gloss [12]. However, as a product prepared using petroleum-based polymer, its application is limited because of its poor air permeability, high production cost, complex production process, difficult biodegradation, and poor environmental friendliness [13,14].
Figure 1. The characteristics of bamboo and plastic safety helmets.
Bamboo is an excellent material for safety helmets because of its superior mechanical strength, bending elasticity, and impact resistance [15]. In this study, the helmet’s performance was evaluated by impact strength and modified color change. Then, the mechanism of helmet performance enhancement was studied. The structural design characteristics of bamboo helmets are studied by finite element analysis. The mechanism of physical and chemical enhancement of helmet by urea-formaldehyde resin was studied by SEM, FTIR, and XRD. The research results provide a theoretical basis for the development and function expansion of bamboo helmets and provide a new way for global energy saving and emission reduction and replacing plastic with bamboo.

2. Materials and Methods

2.1. Materials

For Phyllostachys edulis (Moso bamboo), 2–4 years old from Jianou City, Fujian Province, China, the DBH (diameter at breast height) of bamboo culm was 4–6 cm. There were no bamboo knots, no insect infestation, and no mildew in the bamboo stem. Bamboo culm with a length of more than 5 m, a curvature of less than 7%, and a bifurcation greater than 2 m from the root are used in this study.
Urea-formaldehyde adhesive was made from formaldehyde, urea, polyvinyl aldehyde, melamine, and industrial starch at the ratio of 0.7:0.4:0.025:0.02:0.02:0.025 per ton.

2.2. Methods

2.2.1. Production of Bamboo Helmet

The braiding process of a bamboo helmet includes bamboo strip breaking, hat shell weaving, resin dipping, and assembly (Figure 2). Bamboo was broken into strips with various specifications. The shaper was used to arrange the ribs and lock the top wire, the helmet and waist wire were knitted on the standard head mold by fixture, and finally, the edge wire was used to tie the edge of the hat. In the last step, the bamboo helmet was impregnated with urea-formaldehyde resin.
Figure 2. Production process of bamboo helmet.

2.2.2. The Performance of Helmet

The Impact Performance Test

The impact resistance of safety helmets was tested according to GB 2812 2006 (Safety helmet Test method). To simulate the use environment of a safety helmet, the test was carried out after pretreatment at high temperature (50 ± 2 °C), low temperature (−10 ± 2 °C), and soaking in water (20 ± 2 °C) for 3 h, respectively. The test was performed using a drop hammer at the height of 1000 mm, and the shock absorption force was recorded. According to the standard requirements, the lower the impact force of the sensor, the higher the impact resistance of the helmet.

Testing of Color and Gloss

The color of the bamboo helmet changed after being dipped in the urea-formaldehyde resin. To evaluate the effect of impregnation on the color and use of the safety helmet, the color measurement was carried out using a high-quality colorimeter (BYK 6802). The light source of the colorimeter is D65, and the measuring aperture is 3 mm. Each sample was measured at 50 points to calculate the average and standard deviation to evaluate the color and the glossiness change. According to TAPPI T524 om−79 (1979), in the CIELAB color system, L* is the value on the white/black axis, a* is the value on the red/green axis, and b* is the value on the blue/yellow axis. The a* value best represents the difference between green and red, and the smaller the a* value is, the greener the sample. The color aberration and the overall color difference are represented by ∆L*, ∆a*, ∆b* and ∆E*, respectively. The calculation method is shown in Formulae (1)–(4). Moreover, gloss, as a surface characteristic of an object, represents the specular light reflection ability of the object’s surface. The higher the glossiness is, the stronger the object’s reflection ability.
L * = L a * L b *
a * = a a * a b *
b * = b a * b b *
E * = ( L * ) 2 + ( L * ) 2 + ( L * ) 2
The color values of the bamboo helmet before dipping are represented by L a * , a a * and b a * , respectively, and the chromatic values of the bamboo helmet after dipping are represented by L b * , a b * and b b * , respectively.

2.2.3. The Performance Enhancement Mechanism of Bamboo Helmet

The Structural Design of Helmet

To study the structural characteristics of bamboo helmets, the Finite Element Analysis (FEA) was used to analyze the simplified model of bamboo helmets under stress. The helmet is modeled by Autodesk CAD and analyzed by the ANSYS-Workbench static structure module. The helmet material is defined as bamboo, with an elastic modulus of 2.0 GPa, Poisson’s ratio of 0.4, and density of 0.8 g/cm2 [16]. After meshing the helmet model, the total number of elements was 1212, and the total number of nodes was 2540. A fixed support was made at the bottom of the brim, and 4000 N vertical force was applied to the top of the hat to simulate the force of the safety helmet.

SEM

SEM was used to study the physical strengthening mechanism of urea-formaldehyde resin on bamboo. The sample before and after modification of urea-formaldehyde resin was taken from the safety helmet, and the size was 5 mm × 5 mm × 1 mm. The samples were oven-dried at 103 °C until a constant weight was reached. After drying, a conductive carbon double-sided adhesive tape was used to bind the sample on metal support before the test.

FTIR

FTIR was used to study the chemical binding mechanism of urea-formaldehyde resin and bamboo. The powder was scraped from the bamboo helmet before and after urea-formaldehyde modification, and the tablet was prepared by mixing KBr with the ratio of 1:200 after drying. The FTIR test was carried out with Nexus 670 (Thermo Electron Corporation) instrument, the scanning wavelength range was 4000–400 cm−1, the scanning times was 64 times, and the scanning resolution was 1 cm−1. The FTIR data are calibrated and smoothed by OMNIC software.

XRD

Crystallinity is an essential parameter due to its relation to the mechanical properties of bamboo [17]. The bamboo on the bamboo helmet before and after modification was separated and ground to powder with a 30–60 mesh particle size using a micro plant grinder. The samples’ crystallinity was determined using an X-ray diffractometer equipped with a Cu-Kα source (Philips X’Pert PRO) wavelength of 1.54056 Å. The tube voltage was set to 40 kV and the tube current to 40 mA, with a 0.2 mm Ni filter, the scanning angle 2θ ranged from 5 to 40°, and the scanning rate of 1° min−1.
The crystallinity was calculated by using the Formula (5) proposed by Segal et al.:
C r I = i 002 i a m i 002
where CrI is the crystallinity index, i002 is the maximum diffraction intensity of the 002 crystal plane (at 2θ = 22°), and iam represents the reflection intensity of the amorphous region (at 2θ = 18°).

3. Results and Discussion

3.1. Performance of Bamboo Helmet

The use environment of helmets is complex and may experience high or low temperatures [18]. Moreover, the user’s sweat may change the mechanical properties of bamboo, which affects the impact resistance of bamboo helmets [19]. To study the adaptability and actual performance of bamboo helmets in conditions similar to the use environment, the impact resistance of bamboo helmets in high temperature, low temperature, and after water immersion was tested. Compared to the control bamboo helmet at room temperature, the impact force increased after high temperature, low temperature, and water immersion treatments (Figure 3b). The impact force of the safety helmet was the highest after the low temperature treatment (i.e., 2.94 KN). Moreover, the impact properties measured in all conditions were lower than the 4.9 KN required by the standard (GB 2812 2006) (Figure 3a) [20]. These results show that bamboo helmets can meet the safety requirements in low temperature, high temperature, and humid environments. The ANOVA test shows no significant difference in impact resistance between bamboo helmets tested in different environments (Table 1).
Figure 3. The impact resistance sample (a) and performance (b) of bamboo helmet under simulated temperature and humidity.
Table 1. The ANOVA of environmental adaptability of bamboo helmets.
The bamboo surface is mainly yellow to brown and the bamboo middle and bamboo yellow is yellow after drying [21]. The surface color of bamboo helmets made of raw Moso bamboo is 63.92 (L*), 5.04 (a*), and 20.93 (b*). After being modified with urea-formaldehyde resin, the surface color values of L*, a*, and b* changed to 58.13, 12.87, and 45.39, respectively (Figure 4b). The L* value of bamboo helmet modified with urea-formaldehyde resin decreased, while the a* and b* values increased (Figure 4a). Human eyes are more sensitive to long waves in visible light [22]. The visible light intensity of the helmet at 550700 nm (long waves in visible light) is higher than that without modified (Figure 4c). Before and after the impregnation of ∆L*, ∆a*, ∆b*, and ∆E* are 7.67, 24.02, 26.31, and 5.82, respectively (Figure 4d). The correlation analysis shows that the color change of the bamboo helmet has the highest correlation with the b* value, indicating that the surface color changes more obviously to yellow (Figure 4e). The glossiness of the safety helmet increased from 0.96 to 1.17 after urea-formaldehyde modified (Figure 4f). Higher glossiness shows that objects can easily reflect light and be observed [23]. After urea-formaldehyde impregnation modification, the brightness of the bamboo helmet decreased, and the color gradually changed from green and blue to red and yellow. The sensitivity of human eyes to the color and glossiness of the bamboo helmet was increased, improving the visibility of the personnel wearing bamboo helmets, leading to better avoidance of danger in production.
Figure 4. The effect of urea-formaldehyde modification on the color of helmet (The surface color samples (a) and average changes (b) before and after being modified. (c) The change of surface reflection wavelength before and after being modified. (d) The change of surface color difference before and after being modified. (e) The effect of different chromaticity on chromatic aberration. (f) The change of surface gloss before and after being modified.

3.2. Structural Design for Bamboo Helmet

Safety helmet is closely related to their performance in structural design [11]. In this study, the structural characteristics of helmets are studied by FEA. The results show that when the helmet is subjected to force at the top, the body shows deformation. The maximum deformation of a helmet occurs at the end of the helmet, that is, the point of force and the minimum deformation occurs near the brim, and the deformation amplitude decreases gradually from the top to the visor of the helmet (Figure 5a). Moreover, the equivalent stress of helmets shows similar results: a high variation at the top and the brim of helmets, and a slight variation in the middle (Figure 5b). The FEA shows that the maximum stress of a helmet is the top and brim (Figure 5c). Thus, to ensure the safety of helmet users, it is necessary to optimize the material selection of the top and brim of the helmet body and to use high-strength components to improve performance.
Figure 5. The structural design for bamboo helmet. (a) The total deformation of helmet. (b) The equivalent stress of helmet. (c) The stress distribution on the (a,b) curve of bamboo helmet. (d) The structural design for bamboo helmet. (e) The gradient structure of bamboo.
Bamboo is a gradient material, and its mechanical properties are different in the radial direction [16]. Indeed, the vascular bundles that play the primary mechanical support in bamboo and the tissue proportion decrease from the bamboo green to the yellow side, which reduces the bamboo mechanical properties from the green to the yellow side [24]. Therefore, the mechanical properties of bamboo on the green side are the highest, followed by the middle, while the yellow side showed the lowest mechanical properties (Figure 5e) [25]. In this strategy, based on the gradient structure of bamboo, bamboo is divided into three parts: the green side, the middle, and the yellow side. Then, the bionic design of the gradient structure was carried out by using the green side (the highest strength) at the brim and the top, while the yellow side (the lowest strength) was used in the middle of the helmet (Figure 5d). Thus, to optimize the design of helmets, the gradient structure characteristics of bamboo were utilized to the maximum extent, and a safe and reliable safety helmet was obtained.

3.3. Urea-Formaldehyde Resin Modification

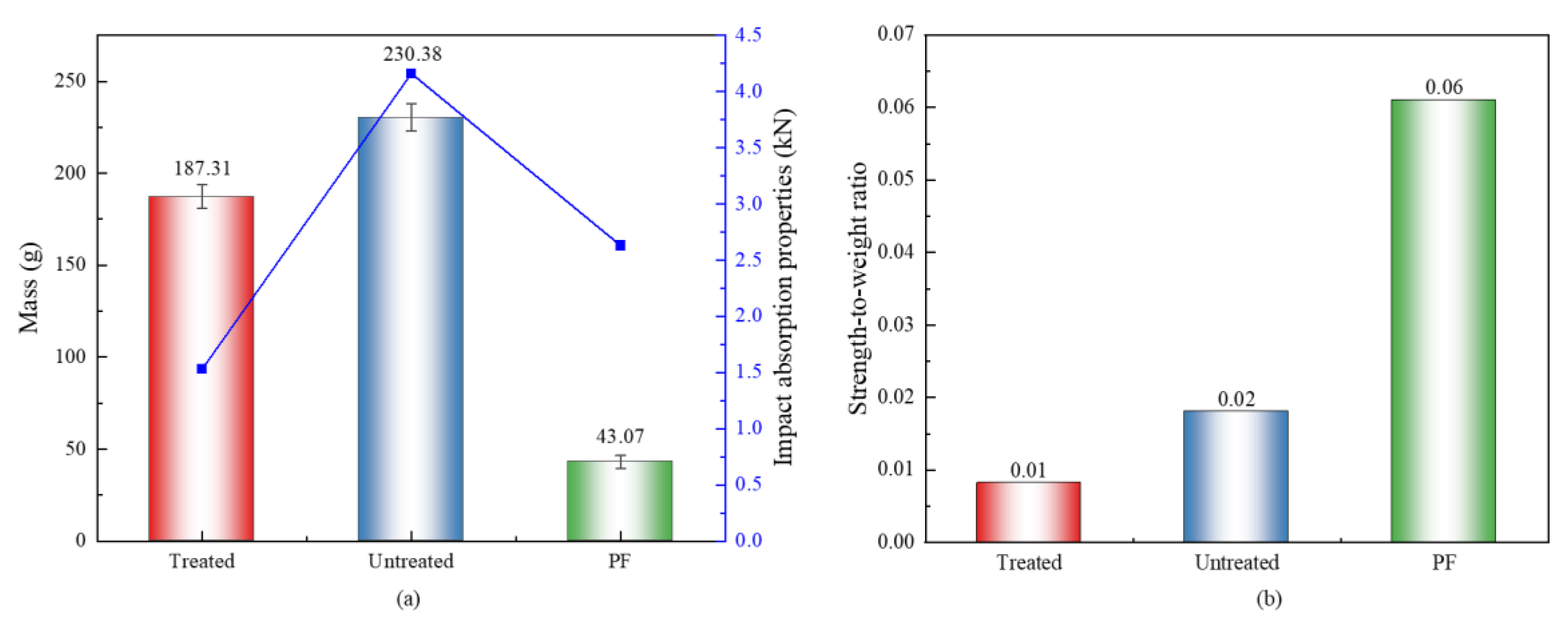
The design of bamboo helmets was carried out based on the gradient structure of bamboo, and the effect of structural optimization was achieved. Moreover, the excellent impact resistance of bamboo helmets comes from the impregnation in the urea-formaldehyde resin. Indeed, after impregnation with urea-formaldehyde resin, the impact resistance of bamboo helmets changed from 4.16 KN to 1.53 KN (Figure 6a), indicating that impregnation can effectively reduce the impact of external conditions on the bamboo helmet users. The F value in the ANOVA is higher than the F crit. The p-value is very small (Table 2), indicating that the impregnation in urea-formaldehyde resin significantly enhanced the impact resistance of bamboo helmets.
Figure 6. The enhancement effect of urea-formaldehyde resin on impact property of bamboo helmet. (a) The impact resistance of bamboo helmet before and after impregnation. (b) The effect of modification on the specific strength of bamboo helmet.
Table 2. The ANOVA of impact resistance of bamboo helmet before and after urea-formaldehyde resin modification.
To further analyze the effect of urea-formaldehyde resin modification on the impact resistance of bamboo helmets, the impact specific strength of bamboo, urea-formaldehyde resin, and impregnated bamboo were evaluated. The results show that the average mass of a bamboo helmet increased from 187.38 g to 230.38 g after impregnation and that the average impregnation amount of urea-formaldehyde resin was 43.07 g (Figure 6a). The evaluation of the impact specific strength showed that the urea-formaldehyde resin has the highest (i.e., 0.06 KN/g), while the impregnated safety helmet has the lowest value (i.e., 0.01 KN/g) (Figure 6b). The results show that the modified bamboo helmet can achieve a greater increase in impact resistance under the condition of small mass increase.
The modification of urea-formaldehyde resin enhanced the impact resistance of the bamboo safety helmet and improved the color sensitivity of the helmet surface. To study the strengthening mechanism of urea-formaldehyde resin, the physical binding mechanism was studied by SEM. Before urea-formaldehyde modification, there were dense pores on the bamboo surface, mainly formed by the cellular cavity and intercellular space of fibers and parenchyma cells (Figure 7a). After modification, a dense film composed of urea and formaldehyde was formed on the bamboo surface (Figure 7c). In the cross-section of bamboo, there were macropores on the outside of bamboo, parenchyma cells, and fiber cells before modification with urea-formaldehyde resin (Figure 7b). The modified bamboo is coated with a dense resin (Figure 7d). Part of the resin penetrated the bamboo through the large and thin-walled parenchyma cells, filled and repaired the pores and defects of the bamboo, and formed a glue nail structure (Figure 7e), and the resin was covered on the surface layer could be closely bonded to the bamboo. The existence of urea-formaldehyde resin film fills the surface of the bamboo, and a certain depth of pores repairs the defects of bamboo in processing and enhances the impact resistance of bamboo helmets [26].
Figure 7. The physical strengthening effect of urea-formaldehyde resin on bamboo helmets. The bamboo surface before (a) and after (c) modified by urea-formaldehyde resin. The cross-section of bamboo before (b) and after (d) modified by urea-formaldehyde resin. (e) The physical binding mechanism of urea-formaldehyde resin modification.
The chemical bonding enhancement effect of urea-formaldehyde resin on the bamboo helmet was analyzed by FTIR and XRD. 1735 cm−1 belongs to xylan in hemicellulose, and the peak decreases obviously after modification, indicating that hemicellulose in modified bamboo may react with urea-formaldehyde resin (Figure 8a). In addition, after the modification of the bamboo helmet, the crystallinity of bamboo cellulose decreased from 36.72% to 34.09% (Figure 8b). The decrease in the crystallinity of bamboo cellulose may be because the OH group mainly exists in the amorphous region of cellulose in bamboo, and the chemical reaction between OH and urea-formaldehyde resin increases the quality of the amorphous region reducing the crystallinity of cellulose (Figure 8c). 1648 cm−1 originated from aromatic skeletal vibration and belonged to lignin in bamboo and formaldehyde in urea-formaldehyde. The peak value of modified bamboo was enhanced, which may be due to the reaction between urea-formaldehyde resin and lignin in bamboo. The peak at 1550 cm−1 is NH stretching vibration in urea-formaldehyde resin. It appears in the modified bamboo, which is the superposition peak of urea-formaldehyde resin and bamboo, indicating that there may be a physical combination between urea-formaldehyde resin and bamboo. Notably, 1326 cm−1 is attributed to OH, which belongs to cellulose in bamboo. The peak disappears after modification, which may be due to the combination of urea-formaldehyde resin and OH in bamboo cellulose. At 1033 cm−1, the peak is C-O stretching vibration, which belongs to the hydroxyl groups of bamboo and urea-formaldehyde resin. The peak strength increases after modification, which may be due to the superposition of bamboo and urea-formaldehyde peaks.
Figure 8. The chemical strengthening effect of urea-formaldehyde resin on bamboo helmets. The FTIR (a) and XRD (b) spectrum of bamboo in the helmet before and after modification. (c) The reaction form of urea-formaldehyde resin with bamboo cellulose and hemicellulose.
The above results show that after modifying urea-formaldehyde resin, the cellulose, hemicellulose, and lignin on the bamboo surface were chemically combined with urea-formaldehyde, forming a strong binding force on the bamboo surface which enhanced the impact resistance of bamboo. In addition, the material’s crystallinity is closely related to the impact resistance, and the lower crystallinity means that the material has lower hardness and higher impact resistance [27]. After the modification of the bamboo helmet, the crystallinity of bamboo decreased, indicating that the modification of urea-formaldehyde resin reduced the hardness and increased the impact resistance of bamboo.

4. Conclusions

This study makes full use of the gradient structure and flexibility of bamboo, and realizes the material optimization, knit, and manufacture of the bamboo helmet. The biodegradable bamboo helmet developed in this work has excellent environmental adaptability, and the impact strength at high temperature, low temperature, and soaking water is 2.85 KN, 2.92 KN, and 2.59 KN, respectively, lower than 4.9 KN. After modification with urea-formaldehyde resin, the color labs of bamboo helmets changed from 58.13, 2.87, and 45.39 to 63.92, 5.04, and 20.93, and the gloss increased from 0.96 to 1.17. The light sensitivity and glossiness were improved on the bamboo helmet surface, modified by urea-formaldehyde resin, which enhanced the warning effect of the bamboo helmet.
The excellent performance of the bamboo helmet comes from the structural design imitating the gradient characteristics of bamboo and the modification of urea-formaldehyde resin. As structural optimization, the bamboo green part with the high strength was used as the top skeleton of the bamboo helmet, while the bamboo part with the second strength was at the brim, and finally, the bamboo yellow part with the low strength was used in the middle of the helmet. The impact resistance of the bamboo helmet changed from 4.16 KN to 1.53 KN modified by urea-formaldehyde resin; the modification of urea-formaldehyde resin fills the pores of bamboo and repairs the defects in bamboo. At the same time, the chemical reaction between the urea-formaldehyde resin and bamboo surface forms a close combination. In addition, the crystallinity of modified bamboo decreased from 36.72% to 34.09%, which improved the impact resistance of bamboo on the helmet. The development and manufacturing of the bamboo helmet provides supplement and choice for the traditional safety helmet market and opens up a new way to utilize bamboo with high efficiency and high quality.

Author Contributions

Conceptualization, L.C. and Z.Y.; methodology, C.L.; software, C.F.; validation, H.L., X.M. and X.Z.; formal analysis, Z.Y.; investigation, F.S.; resources, C.L.; data curation, F.S.; writing—original draft preparation, L.C.; writing—review and editing, F.S.; visualization, F.S.; supervision, B.F.; project administration, F.S.; funding acquisition, F.S. All authors have read and agreed to the published version of the manuscript.

Funding

This research was funded by [Study on impact toughness and response Mechanism of Bamboo woven structural Materials] grant number [1632020016].

Conflicts of Interest

The authors declare no conflict of interest.

References

  1. Hakeem, K.R.; Ibrahim, S.; Ibrahim, F.H.; Tombuloglu, H. Bamboo biomass: Various studies and potential applications for value-added products. In Agricultural Biomass Based Potential Materials; Springer: Cham, Switzerland, 2015; pp. 231–243. [Google Scholar]
  2. Fanshawe, D.B. The bamboo, Oxytenanthera abyssinica—Its ecology, silviculture and utilization. Kirkia 1972, 8, 157–166. [Google Scholar]
  3. Nath, A.J.; Das, G.; Das, A.K. Above ground standing biomass and carbon storage in village bamboos in North East India. Biomass Bioenergy 2009, 33, 1188–1196. [Google Scholar] [CrossRef]
  4. Meng, F.; Yu, Y.; Zhang, Y.; Yu, W.; Gao, J. Surface chemical composition analysis of heat-treated bamboo. Appl. Surf. Sci. 2016, 371, 383–390. [Google Scholar] [CrossRef]
  5. Lybeer, B.; Van Acker, J.; Goetghebeur, P. Variability in fibre and parenchyma cell walls of temperate and tropical bamboo culms of different ages. Wood Sci. Technol. 2006, 40, 477–492. [Google Scholar] [CrossRef]
  6. Tripathi, S.K.; Mishra, O.P.; Bhardwaj, N.K.; Varadhan, R. Pulp and papermaking properties of bamboo species Melocanna baccifera. Cell. Chem. Technol. 2018, 52, 81–88. [Google Scholar]
  7. Nkeuwa, W.N.; Zhang, J.; Semple, K.E.; Chen, M.; Xia, Y.; Dai, C. Bamboo-based composites: A review on fundamentals and processes of bamboo bonding. Compos. Part B Eng. 2022, 235, 109776. [Google Scholar] [CrossRef]
  8. Hsu, Y.; Tai, C.; Chen, T. Improving thermal properties of industrial safety helmets. Int. J. Ind. Ergonom. 2000, 26, 109–117. [Google Scholar] [CrossRef]
  9. Fernandes, F.; De Sousa, R.A. Motorcycle helmets—A state of the art review. Accid. Anal. Prev. 2013, 56, 1–21. [Google Scholar] [CrossRef]
  10. Caswell, S.V.; Gould, T.E.; Wiggins, J.S. Protective helmets in sports. Mater. Sports Equip. 2007, 2, 87–126. [Google Scholar]
  11. Park, M.; Lee, Y.; Lee, Y.; Park, J.; Kang, M. Structural optimization of industrial safety helmet according to frame shape using engineering plastic. J. Korean Soc. Manuf. Process Eng. 2019, 18, 41–48. [Google Scholar] [CrossRef]
  12. Wu, H.; Zhao, J. An intelligent vision-based approach for helmet identification for work safety. Comput. Ind. 2018, 100, 267–277. [Google Scholar] [CrossRef]
  13. Li, T.; Cheng, D.; Wålinder, M.E.; Zhou, D. Wettability of oil heat-treated bamboo and bonding strength of laminated bamboo board. Ind. Crops Prod. 2015, 69, 15–20. [Google Scholar] [CrossRef]
  14. Rafiquzzaman, M.; Islam, M.T.; Hossain, M.R.; Rabby, M.F.; Hashar, M.R. Fabrication and performance test of glass-bamboo fiber based industry safety helmet. Am. J. Mech. Mater. Eng. 2017, 1, 20–25. [Google Scholar]
  15. Ming, C.Y.T.; Jye, W.K.; Ahmad, H.A.I. Mechanical properties of bamboo and bamboo composites: A Review. J. Adv. Res. Mater. Sci. 2017, 35, 7–26. [Google Scholar]
  16. Dixon, P.G.; Gibson, L.J. The structure and mechanics of Moso bamboo material. J. R. Soc. Interface 2014, 11, 20140321. [Google Scholar] [CrossRef] [PubMed]
  17. Wang, X.; Cheng, K.J. Effect of Glow-Discharge Plasma Treatment on Contact Angle and Micromorphology of Bamboo Green Surface. Forests 2020, 11, 1293. [Google Scholar] [CrossRef]
  18. Davis, G.A.; Edmisten, E.D.; Thomas, R.E.; Rummer, R.B.; Pascoe, D.D. Effects of ventilated safety helmets in a hot environment. Int. J. Ind. Ergonom. 2001, 27, 321–329. [Google Scholar] [CrossRef]
  19. Brien, C.; Cadarette, B.S. Quantification of head sweating during rest and exercise in the heat. Eur. J. Appl. Physiol. 2013, 113, 735–741. [Google Scholar]
  20. Ghajari, M.; Peldschus, S.; Galvanetto, U.; Iannucci, L. Evaluation of the effective mass of the body for helmet impacts. Int. J. Crashworthines 2011, 16, 621–631. [Google Scholar] [CrossRef]
  21. He, L.; Chen, L.; Xie, J.; Qi, J.; Jiang, Y.; Xiao, H.; Chen, Y.; Huang, X.; Tu, L.; Shupe, T. Effect of alkaline copper quaternary type D on color retention, mold resistance, and surface physicochemical characterization of Neosinocalamus affinis bamboo. Forest Prod. J. 2020, 70, 302–308. [Google Scholar] [CrossRef]
  22. Griffin, D.R.; Hubbard, R.; Wald, G. The sensitivity of the human eye to infra-red radiation. JOSA 1947, 37, 546–554. [Google Scholar] [CrossRef] [PubMed]
  23. Gigilashvili, D.; Shi, W.; Wang, Z.; Pedersen, M.; Hardeberg, J.Y.; Rushmeier, H. The role of subsurface scattering in glossiness perception. ACM Trans. Appl. Percept. (TAP) 2021, 18, 1–26. [Google Scholar] [CrossRef]
  24. Lo, T.Y.; Cui, H.Z.; Tang, P.; Leung, H.C. Strength analysis of bamboo by microscopic investigation of bamboo fibre. Constr. Build. Mater. 2008, 22, 1532–1535. [Google Scholar] [CrossRef]
  25. Long, L.; Wang, Z.; Chen, K. Analysis of the hollow structure with functionally gradient materials of moso bamboo. J. Wood Sci. 2015, 61, 569–577. [Google Scholar] [CrossRef]
  26. Sharma, N.; Sharma, S.; Guleria, S.P.; Batra, N.K. Mechanical properties of urea formaldehyde resin composites reinforced with bamboo, coconut and glass fibers. Int. J. Soft Comput. Eng. 2015, 5, 66–71. [Google Scholar]
  27. Low, I.M.; Che, Z.Y.; Latella, B.A. Mapping the structure, composition and mechanical properties of bamboo. J. Mater. Res. 2006, 21, 1969–1976. [Google Scholar] [CrossRef]
Publisher’s Note: MDPI stays neutral with regard to jurisdictional claims in published maps and institutional affiliations.

Article Metrics

Citations

Article Access Statistics

Multiple requests from the same IP address are counted as one view.