A Methodology for Automatic Identification of Units with Ecological Significance in Dehesa Ecosystems
Abstract
:1. Introduction
2. Materials and Methods
2.1. Study Area
2.2. Image Dataset
2.3. Programming Languages
2.4. Procedure
2.5. Methodology Flowchart Description
- Standardization. Pre-processing techniques were performed and image homogenization was addressed.
- Size Standardization: Higher resolution images than 0.5 × 0.5 m (the lowest validated resolution) can be reduced to minimize execution times.
- Pre-processing: Selection of the color space best suited to object detection, noise reduction and signal smoothing. Specifically: (i) Change to CMYK (Cyan, Magenta, Yellow and Key); (ii) Gaussian noise filtering by linear mean filter (Wiener) and random noise filtering by non-linear median filter (medfilt2) [40]; (iii) illumination correction: adaptive filtering techniques were used to eliminate the lack of illumination [41]; and (iv) contrast adjustment: Histogram equalization techniques were employed [42].
- Segmentation: This is the stage prior to classification, where the objects are identified.
- Obtaining objects mask: Different segmentation techniques were used for this purpose: (i) Background extraction using the K-means algorithm [43] and seeded region growing method [44,45]; (ii) object detection: Identification of image maxima in non-background areas and growth by region through seeded region growing method [44].
- Dynamic area estimation: A correct estimation of the area is essential for object division and classification, so a specific development was carried out to optimize the calculation through probability density function (PDF) of the area. This technique is based on the fact that, in systems where groups of elements with differentiated areas coexist, the number of groups, as well as the area of each one, can be determined through the PDF of the area. This development is described on page 7.
- Division of objects [46]: two techniques were developed and employed: the first one based on Watershed algorithm [23], the second one based on morphology splitting techniques [26] to split 8-shaped objects. The steps were as follows: (i) Area estimation was carried in previous module, only those elements that were considered clusters will be divided; (ii) the division based on Watershed was performed. This technique was used for the first iteration because it is based on intensity values; (iii) the clusters were re-identified (with the area previously estimated in step (i)); and (iv) the second division was performed, in this case based on morphology.
- Classification: Definitive area estimation through PDF of the area after object division to improve its estimation.
- A supervised rule-based OBIA classification [47]. This type of classification requires more knowledge of the environment than other self-learning techniques such as those based on Neural Networks or Support Vector Machine.
- Georeferenced raster image where the classified objects were visualized was generated (dark pink for regenerates, yellow for individual trees, green for copses and blue for water sheets). Copses were grouped in terms of proximity.
- Save results: The results were stored in different standardized formats for Geographic Information Systems software or platforms such as Google Earth Engine in order to facilitate further use: (i) Excel File with the relevant image data; (ii) ShapeFile: with relevant object data; and (iii) SQL server database.
3. Results
3.1. Specific Developments
3.1.1. Automatic Image Acquisition
3.1.2. Area Estimation
3.1.3. Seeded Region Growing (SRG) Method
3.1.4. Object Division
Watershed Method
Object Division by Morphology
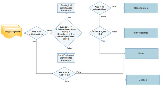
3.1.5. OBIA Classification
- Feature extraction: Spectral and non-spectral attribute extraction
- (a)
- Spectral attributes based on colorimetry of the RGB image (Green Layer) and CMYK (Cyan Layer) color model.
- (b)
- Non-spectral attributes:
- Eccentricity (Ecc): parameter that determines the degree of deviation of a conical section with respect to a circumference (0 for circumferences, tends to 1 for very longitudinal elements).
- Robustness (R): the fraction of area of the region compared to its convex hull. The convex hull is what you would get if you wrapped a rubber band around the region. So, the robustness is the fraction of the actual area of the region, being high for the elements of interest.
- Texture obtained through STD filters (T_SDT): allows us to differentiate between water sheets and trees, since this attribute is much lower in water sheets.
- Area (Area): key factor to differentiate between regenerates, independent tree units and copses.
- Rule-based OBIA classification through the spectral and non-spectral attributes (see Figure 12) The classification was carried out using a supervised method, which requires prior knowledge of the elements. Based on this knowledge and the tests carried out during development, the values of the different thresholds were adjusted. The thresholds related to the area were compared with the estimated area in each image, so it is a dynamic threshold.
3.2. Tool Validation
3.3. Extension of the Study
4. Discussion
5. Conclusions
Author Contributions
Funding
Institutional Review Board Statement
Informed Consent Statement
Data Availability Statement
Acknowledgments
Conflicts of Interest
References
- Díaz, M.; Pulido, F.J. Bases Ecológicas Preliminares Para la Conservación de los Tipos de Hábitat de Interés Comunitario en España; Ministerio de Medio Ambiente, y Medio Rural y Marino. Secretaría General Técnica. Centro de Publicaciones: Madrid, Spain, 2009; ISBN 978-84-491-0911-9. [Google Scholar]
- European Habitats Directive. Edición en Lengua Española Legislación, Número de Información. Sumario. Página. 1991, Volume 10. ISSN 0257-7763. Available online: https://eur-lex.europa.eu/legal-content/EN/ALL/?uri=OJ:C:2000:111A:TOC (accessed on 1 February 2022).
- Porqueddu, C.; Ates, S.; Louhaichi, M.; Kyriazopoulos, A.P.; Moreno, G.; del Pozo, A.; Ovalle, C.; Ewing, M.A.; Nichols, P.G.H. Grasslands in ‘Old World’ and ‘New World’ Mediterranean-Climate Zones: Past Trends, Current Status and Future Research Priorities. Grass Forage Sci. 2016, 71, 1–35. [Google Scholar] [CrossRef]
- Castle, S.E.; Miller, D.C.; Ordonez, P.J.; Baylis, K.; Hughes, K. The Impacts of Agroforestry Interventions on Agricultural Productivity, Ecosystem Services, and Human Well-Being in Low- and Middle-Income Countries: A Systematic Review. Campbell Syst. Rev. 2021, 17, e1167. [Google Scholar] [CrossRef]
- Carmona, C.P.; Azcárate, F.M.; Oteros-Rozas, E.; González, J.A.; Peco, B. Assessing the Effects of Seasonal Grazing on Holm Oak Regeneration: Implications for the Conservation of Mediterranean Dehesas. Biol. Conserv. 2013, 159, 240–247. [Google Scholar] [CrossRef] [Green Version]
- Pulido, F.; McCreary, D.; Cañellas, I.; McClaran, M.; Plieninger, T. Oak Regeneration: Ecological Dynamics and Restoration Techniques; Springer: Dordrecht, The Netherlands, 2013; pp. 123–144. [Google Scholar] [CrossRef]
- Plieninger, T.; Wilbrand, C. Land Use, Biodiversity Conservation, and Rural Development in the Dehesas of Cuatro Lugares, Spain. Agrofor. Syst. 2001, 51, 23–34. [Google Scholar] [CrossRef]
- Pulido, F.J.; Díaz, M. Regeneration of a Mediterranean Oak: A Whole-Cycle Approach. Écoscience 2016, 12, 92–102. [Google Scholar] [CrossRef]
- Pulido, F.J. Biología Reproductiva y Conservación: El Caso de La Regeneración de Bosques Templados y Subtropicales de Robles (Quercus Spp.) Plant Reproductive Biology and Conservation: The Case of Temperate and Subtropical Oak Forest Regeneration. Rev. Chil. Hist. Nat. 2002, 75. [Google Scholar] [CrossRef]
- Gougeon, F.A.; Leckie, D.G. Forest Information Extraction from High Spatial Resolution Images Using an Individual Tree Crown Approach; Canadian Forest Service Publications: Victoria, BC, Canada, 2003; ISBN 0662332725. [Google Scholar]
- Peña-Barragán, J.M.; Ngugi, M.K.; Plant, R.E.; Six, J. Object-Based Crop Identification Using Multiple Vegetation Indices, Textural Features and Crop Phenology. Remote Sens. Environ. 2011, 115, 1301–1316. [Google Scholar] [CrossRef]
- Strasser, T.; Lang, S. Object-Based Class Modelling for Multi-Scale Riparian Forest Habitat Mapping. Int. J. Appl. Earth Obs. Geoinf. 2015, 37, 29–37. [Google Scholar] [CrossRef]
- Raab, C.; Riesch, F.; Tonn, B.; Barrett, B.; Meißner, M.; Balkenhol, N.; Isselstein, J. Target-Oriented Habitat and Wildlife Management: Estimating Forage Quantity and Quality of Semi-Natural Grasslands with Sentinel-1 and Sentinel-2 Data. Remote Sens. Ecol. Conserv. 2020, 6, 381–398. [Google Scholar] [CrossRef]
- Ramoelo, A.; Cho, M.A. Explaining Leaf Nitrogen Distribution in a Semi-Arid Environment Predicted on Sentinel-2 Imagery Using a Field Spectroscopy Derived Modelss. Remote Sens. 2018, 10, 269. [Google Scholar] [CrossRef] [Green Version]
- Starks, P.J.; Zhao, D.; Phillips, W.A.; Coleman, S.W. Development of Canopy Reflectance Algorithms for Real-Time Prediction of Bermudagrass Pasture Biomass and Nutritive Values. Crop Sci. 2006, 46, 927–934. [Google Scholar] [CrossRef] [Green Version]
- Fernández-Habas, J.; García Moreno, A.M.; Hidalgo-Fernández, M.T.; Leal-Murillo, J.R.; Abellanas Oar, B.; Gómez-Giráldez, P.J.; González-Dugo, M.P.; Fernández-Rebollo, P. Investigating the Potential of Sentinel-2 Configuration to Predict the Quality of Mediterranean Permanent Grasslands in Open Woodlands. Sci. Total Environ. 2021, 791, 148101. [Google Scholar] [CrossRef] [PubMed]
- Tagle Casapia, X.; Falen, L.; Bartholomeus, H.; Cárdenas, R.; Flores, G.; Herold, M.; Honorio Coronado, E.N.; Baker, T.R. Identifying and Quantifying the Abundance of Economically Important Palms in Tropical Moist Forest Using UAV Imagery. Remote Sens. 2019, 12, 9. [Google Scholar] [CrossRef] [Green Version]
- Apostol, B.; Petrila, M.; Lorenţ, A.; Ciceu, A.; Gancz, V.; Badea, O. Species Discrimination and Individual Tree Detection for Predicting Main Dendrometric Characteristics in Mixed Temperate Forests by Use of Airborne Laser Scanning and Ultra-High-Resolution Imagery. Sci. Total Environ. 2020, 698, 134074. [Google Scholar] [CrossRef] [PubMed]
- Panagiotidis, D.; Abdollahnejad, A.; Surový, P.; Chiteculo, V. Determining Tree Height and Crown Diameter from High-Resolution UAV Imagery. Int. J. Remote Sens. 2017, 38, 2392–2410. [Google Scholar] [CrossRef]
- Pouliot, D.; King, D. Approaches for Optimal Automated Individual Tree Crown Detection in Regenerating Coniferous Forests. Can. J. Remote Sens. 2005, 31, 255–267. [Google Scholar] [CrossRef]
- Culvenor, D.S. TIDA: An Algorithm for the Delineation of Tree Crowns in High Spatial Resolution Remotely Sensed Imagery. Comput. Geosci. 2002, 28, 33–44. [Google Scholar] [CrossRef]
- Gougeon, F.A.; Leckie, D.G. Forest Regeneration: Individual Tree Crown Detection Techniques for Density and Stocking Assessment. In Proceedings of the Automated Interpretation of High Spatial Resolution Digital Imagery for Forestry; Hill, D.A., Leckie, D.G., Eds.; Canadian Forest Service, Pacific Forestry Centre: Victoria, BC, Canada, 1998; pp. 169–177. [Google Scholar]
- Uddin, K.; Gilani, H.; Murthy, M.S.R.; Kotru, R.; Qamer, F.M. Forest Condition Monitoring Using Very-High-Resolution Satellite Imagery in a Remote Mountain Watershed in Nepal. Mt. Res. Dev. 2015, 35, 264–277. [Google Scholar] [CrossRef]
- Goldbergs, G.; Maier, S.; Levick, S.; Edwards, A. Efficiency of Individual Tree Detection Approaches Based on Light-Weight and Low-Cost UAS Imagery in Australian Savannas. Remote Sens. 2018, 10, 161. [Google Scholar] [CrossRef] [Green Version]
- Bunting, P.; Lucas, R. The Delineation of Tree Crowns in Australian Mixed Species Forests Using Hyperspectral Compact Airborne Spectrographic Imager (CASI) Data. Remote Sens. Environ. 2006, 101, 230–248. [Google Scholar] [CrossRef]
- Sarabia, R.; Aquino, A.; Ponce, J.M.; López, G.; Andújar, J.M. Automated Identification of Crop Tree Crowns from UAV Multispectral Imagery by Means of Morphological Image Analysis. Remote Sens. 2020, 12, 748. [Google Scholar] [CrossRef] [Green Version]
- Gougeon, F.A.; Leckie, D.G. The Individual Tree Crown Approach Applied to Ikonos Images of a Coniferous Plantation Area. Photogramm. Eng. Remote Sens. 2006, 72, 1287–1297. [Google Scholar] [CrossRef]
- Pollock, R.J. The Automatic Recognition of Individual Trees in Aerial Images of Forests Based on a Synthetic Tree. Ph.D. Thesis, University of British Columbia, Vancouver, BC, Canada, 1996. [Google Scholar]
- Walsworth, N.A.; King, D.J. Image Modelling of Forest Changes Associated with Acid Mine Drainage. Comput. Geosci. 1999, 25, 567–580. [Google Scholar] [CrossRef]
- Walsworth, N.; King, D. Comparison of Two Tree Apex Delineation Techniques. In Proceedings of the International Forum on Automated Interpretation of High Spatial Resolution Digital Imagery for Forestry; Hill, D.A., Leckie, D.G., Eds.; Canadian Forest Service, Pacific Forestry Centre: Victoria, BC, Canada, 1999; pp. 93–104. [Google Scholar]
- Korpela, I.; Anttila, P.; Pitkänen, J. The Performance of a Local Maxima Method for Detecting Individual Tree Tops in Aerial Photographs. Int. J. Remote Sens. 2006, 27, 1159–1175. [Google Scholar] [CrossRef]
- Ke, Y.; Quackenbush, L.J. A Review of Methods for Automatic Individual Tree-Crown Detection and Delineation from Passive Remote Sensing. Int. J. Remote Sens. 2011, 32, 4725–4747. [Google Scholar] [CrossRef]
- Falk, D.; Campos, A.N. Algoritmo Semiautomático Para El Conteo de Árboles En Plantaciones Forestales Mediante El Uso de Imágenes Aéreas. In Proceedings of the 6o Congreso Argentino de AgroInformática, Universidad de Palermo, Buenos Aires, Argentina, 2–3 September 2014; pp. 186–194. [Google Scholar]
- Life 11 BIO/ES/000726. Dehesa Ecosystems: Development of Policies and Tools for Biodiversity Conservation and Management. Available online: https://webgate.ec.europa.eu/life/publicWebsite/index.cfm?fuseaction=search.dspPage&n_proj_id=4352 (accessed on 21 September 2021).
- Instituto Geográfico Nacional. PNOA (Plan Nacional de Ortografía Aérea). Available online: http://www.ign.es/wms-inspire/pnoa-ma (accessed on 1 February 2022).
- Open Geospatial Consurtium. Web Map Service. Available online: https://www.ogc.org/standards/wms (accessed on 1 February 2022).
- Junta de Andalucía: Shapefile. Available online: https://www.juntadeandalucia.es/organismos/agriculturaganaderiapescaydesarrollosostenible/servicios/sigpac/visor/paginas/sigpac-descarga-informacion-geografica-shapes-provincias.html (accessed on 1 February 2022).
- Openearth. Available online: https://www.openearth.nl/ (accessed on 1 February 2022).
- ESRI Shapefile Technical Description. Available online: https://www.esri.com/content/dam/esrisites/sitecore-archive/Files/Pdfs/library/whitepapers/pdfs/shapefile.pdf (accessed on 1 February 2022).
- Motwani, M.C.; Gadiya, M.C.; Motwani, R.C.; Harris, F.C. Survey of Image Denoising Techniques. Int. J. Comput. Appl. 2012, 58. Available online: https://www.cse.unr.edu/~fredh/papers/conf/034-asoidt/paper.pdf (accessed on 1 February 2022). [CrossRef]
- Polesel, A.; Ramponi, G.; Mathews, V.J. Image Enhancement via Adaptive Unsharp Masking. IEEE Trans. Image Processing 2000, 9, 505–510. [Google Scholar] [CrossRef] [PubMed] [Green Version]
- Stark, J.A. Adaptive Image Contrast Enhancement Using Generalizations of Histogram Equalization. IEEE Trans. Image Processing 2000, 9, 889–896. [Google Scholar] [CrossRef] [Green Version]
- Krishna, K.; Murty, M.N. Genetic K-Means Algorithm. IEEE Trans. Syst. Man Cybern. Part B Cybern. 1999, 29, 433–439. [Google Scholar] [CrossRef] [Green Version]
- Skurikhin, A.N.; Garrity, S.R.; McDowell, N.G.; Cai, D.M. Automated Tree Crown Detection and Size Estimation Using Multi-Scale Analysis of High-Resolution Satellite Imagery. Remote Sens. Lett. 2013, 4, 465–474. [Google Scholar] [CrossRef]
- Wulder, M.; Niemann, K.O.; Goodenough, D.G. Local Maximum Filtering for the Extraction of Tree Locations and Basal Area from High Spatial Resolution Imagery. Remote Sens. Environ. 2000, 73, 103–114. [Google Scholar] [CrossRef]
- Qiu, L.; Jing, L.; Hu, B.; Li, H.; Tang, Y. A New Individual Tree Crown Delineation Method for High Resolution Multispectral Imagery. Remote Sens. 2020, 12, 585. [Google Scholar] [CrossRef] [Green Version]
- Zhou, W.; Troy, A. Development of an Object-Based Framework for Classifying and Inventorying Human-Dominated Forest Ecosystems. Int. J. Remote Sens. 2009, 30, 6343–6360. [Google Scholar] [CrossRef]
- Lu, D.; Weng, Q. A Survey of Image Classification Methods and Techniques for Improving Classification Performance. Int. J. Remote Sens. 2007, 28, 823–870. [Google Scholar] [CrossRef]
- MathWorks. File Exchange: Segmented Peak Finder FindpeaksSG.m. Available online: https://es.mathworks.com/matlabcentral/fileexchange/60301-segmented-peak-finder-findpeakssg-m (accessed on 1 February 2022).
- Mary Synthuja Jain Preetha, M.; Padma Suresh, L.; John Bosco, M. Image Segmentation Using Seeded Region Growing. In Proceedings of the 2012 International Conference on Computing, Electronics and Electrical Technologies, ICCEET, Nagercoil, India, 21–22 March 2012; pp. 576–583. [Google Scholar]
- Kornilov, A.S.; Safonov, I.V. Imaging an Overview of Watershed Algorithm Implementations in Open Source Libraries. J. Imaging 2018, 4, 123. [Google Scholar] [CrossRef] [Green Version]
- Ndao, B.; Leroux, L.; Gaetano, R.; Diouf, A.A.; Soti, V.; Bégué, A.; Mbow, C.; Sambou, B. Landscape Heterogeneity Analysis Using Geospatial Techniques and a Priori Knowledge in Sahelian Agroforestry Systems of Senegal. Ecol. Indic. 2021, 125, 107481. [Google Scholar] [CrossRef]
- Ojeda-Magaña, B.; Ruelas, R.; Quintanilla-Domínguez, J.; Gómez-Barba, L.; López de Herrera, J.; Robledo-Hernández, J.G.; Tarquis, A.M. Automatic Identification of the Area Covered by Acorn Trees in the Dehesa (Pastureland) Extremadura of Spain. Comput. Electron. Agric. 2020, 172, 105289. [Google Scholar] [CrossRef]
- Gazol, A.; Hereş, A.M.; Curiel Yuste, J. Land-Use Practices (Coppices and Dehesas) and Management Intensity Modulate Responses of Holm Oak Growth to Drought. Agric. For. Meteorol. 2021, 297, 108235. [Google Scholar] [CrossRef]
- Persson, Å.; Holmgren, J.; Soderman, U. Detecting and Measuring Individual Trees Using an Airborne Laser Scanner. Photogramm. Eng. Remote Sens. 2002, 68, 925–932. [Google Scholar]
- Wack, R.; Schardt, M.; Barrucho, L.; Lohr, U.; Oliveira, T. Forest Inventory for Eucalyptus Plantations Based on Airborne Laserscanner Data. In Proceedings of the ISPRS Workshop 3-D Reconstruction from Airborne Laserscanner and InSAR Data, Dresden, Germany, 8–10 October 2003. [Google Scholar]
- Johnson, B.A.; Tateishi, R.; Hoan, N.T. A Hybrid Pansharpening Approach and Multiscale Object-Based Image Analysis for Mapping Diseased Pine and Oak Trees. Int. J. Remote Sens. 2013, 34, 6969–6982. [Google Scholar] [CrossRef]
- Falkowski, M.J.; Smith, A.M.S.; Gessler, P.E.; Hudak, A.T.; Vierling, L.A.; Evans, J.S. The Influence of Conifer Forest Canopy Cover on the Accuracy of Two Individual Tree Measurement Algorithms Using Lidar Data. Can. J. Remote Sens. 2008, 34, S338–S350. [Google Scholar] [CrossRef]
- Sentinel Application Platform (SNAP). Available online: http://step.esa.int/main/toolboxes/snap/ (accessed on 1 February 2022).
- QGIS Python Plugins Repository. Available online: https://plugins.qgis.org/plugins/SemiAutomaticClassificationPlugin/ (accessed on 1 February 2022).
- Gorelick, N.; Hancher, M.; Dixon, M.; Ilyushchenko, S.; Thau, D.; Moore, R. Google Earth Engine: Planetary-Scale Geospatial Analysis for Everyone. Remote Sens. Environ. 2017, 202, 18–27. [Google Scholar] [CrossRef]
- Adams, R.; Bischof, L. Correspondence Seeded Region Growing. IEEE Trans. Patfern Anal. Mach. Intell. 1994, 16, 641–647. [Google Scholar] [CrossRef] [Green Version]
- MathWorks. File Exchange Segmentation by Growing a Region from Seed Point Using Intensity Mean Measure. Available online: https://es.mathworks.com/matlabcentral/fileexchange/19084-region-growing (accessed on 1 February 2022).
- MathWorks. Watershed. Available online: https://es.mathworks.com/help/images/ref/watershed.html (accessed on 1 February 2022).

















| Image ID | Ecological Unit | Real Value | Calculated Value | Relative Error | Image ID | Ecological Unit | Real Value | Calculated Value | Relative Error |
|---|---|---|---|---|---|---|---|---|---|
| 1 | Trees | 952 | 961 | 0.9% | 9 | Trees | 982 | 1003 | 2.1% |
| Regenerations | 47 | 41 | 12.7% | Regenerations | 72 | 80 | 11.11% | ||
| Copses | 0 | 0 | 0% | Copses | 1 | 1 | 0% | ||
| Water Sheets | 1 | 1 | 0% | Water Sheets | 1 | 1 | 0% | ||
| 2 | Trees | 755 | 834 | 10.4% | 10 | Trees | 716 | 685 | 4.4% |
| Regenerations | 84 | 85 | 1.1% | Regenerations | 56 | 61 | 8.9% | ||
| Copses | 3 | 4 | 33.3% | Copses | 0 | 0 | 0% | ||
| Water Sheets | 0 | 0 | 0% | Water Sheets | 1 | 1 | 0% | ||
| 3 | Trees | 551 | 534 | 3.0% | 11 | Trees | 482 | 510 | 5.82% |
| Regenerations | 131 | 152 | 7.6% | Regenerations | 51 | 58 | 13.7% | ||
| Copses | 3 | 3 | 0% | Copses | 10 | 9 | 10% | ||
| Water Sheets | 0 | 0 | 0% | Water Sheets | 0 | 0 | 0% | ||
| 4 | Trees | 49 | 49 | 0% | 12 | Trees | 664 | 658 | 0.9% |
| Regenerations | 2 | 2 | 0% | Regenerations | 34 | 38 | 11.7% | ||
| Copses | 0 | 0 | 0% | Copses | 1 | 1 | 0% | ||
| Water Sheets | 0 | 0 | 0% | Water Sheets | 0 | 0 | 0% | ||
| 5 | Trees | 122 | 125 | 2.4% | 13 | Trees | 419 | 449 | 7.1% |
| Regenerations | 1 | 1 | 0% | Regenerations | 13 | 15 | 15.38% | ||
| Copses | 1 | 1 | 0% | Copses | 1 | 1 | 0% | ||
| Water Sheets | 2 | 2 | 0% | Water Sheets | 1 | 1 | 0% | ||
| 6 | Trees | 890 | 776 | 13.08% | 14 | Trees | 729 | 737 | 10% |
| Regenerations | 81 | 95 | 17.28% | Regenerations | 191 | 233 | 21.9% | ||
| Copses | 1 | 1 | 0 | Copses | 3 | 3 | 0% | ||
| Water Sheets | 0 | 0 | 0 | Water Sheets | 1 | 1 | 0% | ||
| 7 | Trees | 732 | 625 | 14.61% | 15 | Trees | 438 | 398 | 9.1% |
| Regenerations | 65 | 70 | 7.6% | Regenerations | 15 | 20 | 33.33% | ||
| Copses | 2 | 2 | 0% | Copses | 2 | 2 | 0% | ||
| Water Sheets | 1 | 1 | 0% | Water Sheets | 1 | 1 | 0% | ||
| 8 | Trees | 972 | 912 | 6.17% | 16 | Trees | 924 | 899 | 2.7% |
| Regenerations | 98 | 104 | 6.1% | Regenerations | 14 | 19 | 35.7% | ||
| Copses | 2 | 2 | 0% | Copses | 0 | 0 | 0% | ||
| Water Sheets | 1 | 1 | 0% | Water Sheets | 1 | 1 | 0% |
Publisher’s Note: MDPI stays neutral with regard to jurisdictional claims in published maps and institutional affiliations. |
© 2022 by the authors. Licensee MDPI, Basel, Switzerland. This article is an open access article distributed under the terms and conditions of the Creative Commons Attribution (CC BY) license (https://creativecommons.org/licenses/by/4.0/).
Share and Cite
Martínez-Ruedas, C.; Guerrero-Ginel, J.E.; Fernández-Ahumada, E. A Methodology for Automatic Identification of Units with Ecological Significance in Dehesa Ecosystems. Forests 2022, 13, 581. https://doi.org/10.3390/f13040581
Martínez-Ruedas C, Guerrero-Ginel JE, Fernández-Ahumada E. A Methodology for Automatic Identification of Units with Ecological Significance in Dehesa Ecosystems. Forests. 2022; 13(4):581. https://doi.org/10.3390/f13040581
Chicago/Turabian StyleMartínez-Ruedas, Cristina, José Emilio Guerrero-Ginel, and Elvira Fernández-Ahumada. 2022. "A Methodology for Automatic Identification of Units with Ecological Significance in Dehesa Ecosystems" Forests 13, no. 4: 581. https://doi.org/10.3390/f13040581
APA StyleMartínez-Ruedas, C., Guerrero-Ginel, J. E., & Fernández-Ahumada, E. (2022). A Methodology for Automatic Identification of Units with Ecological Significance in Dehesa Ecosystems. Forests, 13(4), 581. https://doi.org/10.3390/f13040581

