Carbon, Nitrogen and Phosphorus Stoichiometry and Its Influencing Factors in Karst Primary Forest
Abstract
1. Introduction
2. Materials and Methods
2.1. Research Site
2.2. Field Survey
2.3. Analyses of Elemental Concentrations
2.4. Statistical Analysis
3. Results
3.1. Leaf-Branch-Soil Elemental C, N, and P Characteristics
3.2. Correlations of C, N, and P Concentrations and Ratios among Leaf, Branch, and Soil
3.3. Relationship between Leaf-Branch C:N:P Ratios and Environmental Factors
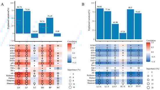
3.4. Influencing Factors of Leaf-Branch Elemental CNP and Its Ecological Stoichiometric Ratio
4. Discussion
4.1. C, N, and P Stoichiometric Characteristics of Leaf–Branch–Soil Continuum in the Karst Primary Forest
4.2. Correlation Analysis of C, N, and P in Different Organs of Karst Primary Forest
4.3. Species and Environmental Factors Affecting Plant Stoichiometry in Karst Primary Forest
5. Conclusions
Supplementary Materials
Author Contributions
Funding
Data Availability Statement
Conflicts of Interest
References
- Wang, L.; Wang, P.; Sheng, M.; Tian, J. Ecological stoichiometry and environmental influencing factors of soil nutrients in the karst rocky desertification ecosystem, southwest China. Glob. Ecol. Conserv. 2018, 16, e00449. [Google Scholar] [CrossRef]
- Normand, A.E.; Smith, A.N.; Clark, M.W.; Long, J.R.; Reddy, K.R. Chemical Composition of Soil Organic Matter in a Subarctic Peatland: Influence of Shifting Vegetation Communities. Soil Sci. Soc. Am. J. 2017, 81, 41–49. [Google Scholar] [CrossRef]
- Zhang, Z.S.; Song, X.L.; Lu, X.G.; Xue, Z.S. Ecological stoichiometry of carbon, nitrogen, and phosphorus in estuarine wetland soils: Influences of vegetation coverage, plant communities, geomorphology, and seawalls. J. Soils Sediments 2013, 13, 1043–1051. [Google Scholar] [CrossRef]
- Sperfeld, E.; Wagner, N.D.; Halvorson, H.M.; Malishev, M.; Raubenheimer, D. Bridging Ecological Stoichiometry and Nutritional Geometry with homeostasis concepts and integrative models of organism nutrition. Funct. Ecol. 2017, 31, 286–296. [Google Scholar] [CrossRef]
- Gusewell, S.; Freeman, C. Nutrient limitation and enzyme activities during litter decomposition of nine wetland species in relation to litter N:P ratios. Funct. Ecol. 2005, 19, 582–593. [Google Scholar] [CrossRef]
- Reich, P.B.; Oleksyn, J. Global patterns of plant leaf N and P in relation to temperature and latitude. Proc. Natl. Acad. Sci. USA 2004, 101, 11001–11006. [Google Scholar] [CrossRef]
- Mao, R.; Chen, H.M.; Zhang, X.H.; Shi, F.X.; Song, C.C. Effects of P addition on plant C:N:P stoichiometry in an N-limited temperate wetland of Northeast China. Sci. Total Environ. 2016, 559, 1–6. [Google Scholar] [CrossRef]
- Hao, Z.; Kuang, Y.; Kang, M. Untangling the influence of phylogeny, soil and climate on leaf element concentrations in a biodiversity hotspot. Funct. Ecol. 2015, 29, 165–176. [Google Scholar] [CrossRef]
- Sardans, J.; Grau, O.; Chen, H.Y.H.; Janssens, I.A.; Ciais, P.; Piao, S.; Penuelas, J. Changes in nutrient concentrations of leaves and roots in response to global change factors. Glob. Change Biol. 2017, 23, 3849–3856. [Google Scholar] [CrossRef]
- Sardans, J.; Janssens, I.A.; Alonso, R.; Veresoglou, S.D.; Rillig, M.C.; Sanders, T.G.M.; Carnicer, J.; Filella, I.; Farre-Armengol, G.; Penuelas, J. Foliar elemental composition of European forest tree species associated with evolutionary traits and present environmental and competitive conditions. Glob. Ecol. Biogeogr. 2015, 24, 240–255. [Google Scholar] [CrossRef]
- Zhang, S.B.; Zhang, J.L.; Slik, J.W.F.; Cao, K.F. Leaf element concentrations of terrestrial plants across China are influenced by taxonomy and the environment. Glob. Ecol. Biogeogr. 2012, 21, 809–818. [Google Scholar] [CrossRef]
- Yang, X.; Huang, Z.; Zhang, K.; Cornelissen, J.H.C. C: N: P stoichiometry of Artemisia species and close relatives across northern China: Unravelling effects of climate, soil and taxonomy. J. Ecol. 2015, 103, 1020–1031. [Google Scholar] [CrossRef]
- Tian, D.; Kattge, J.; Chen, Y.; Han, W.; Luo, Y.; He, J.; Hu, H.; Tang, Z.; Ma, S.; Yan, Z.; et al. A global database of paired leaf nitrogen and phosphorus concentrations of terrestrial plants. Ecology 2019, 100, e02812. [Google Scholar] [CrossRef]
- Agren, G.I. The CN:P stoichiometry of autotrophs–theory and observations. Ecol. Lett. 2004, 7, 185–191. [Google Scholar] [CrossRef]
- Knecht, M.R.; Goransson, A. Terrestrial plants require nutrients in similar proportions. Tree Physiol. 2004, 24, 447–460. [Google Scholar] [CrossRef] [PubMed]
- McGroddy, M.E.; Daufresne, T.; Hedin, L.O. Scaling of C:N:P stoichiometry in forests worldwide: Implications of terrestrial redfield-type ratios. Ecology 2004, 85, 2390–2401. [Google Scholar] [CrossRef]
- Niklas, K.J.; Cobb, E.D. N, P, and C stoichiometry of Eranthis hyemalis (Ranunculaceae) and the allometry of plant growth. Am. J. Bot. 2005, 92, 1256–1263. [Google Scholar] [CrossRef]
- Minden, V.; Kleyer, M. Internal and external regulation of plant organ stoichiometry. Plant Biol. 2014, 16, 897–907. [Google Scholar] [CrossRef]
- Feng, D.; Bao, W.; Pang, X. Consistent profile pattern and spatial variation of soil C/N/P stoichiometric ratios in the subalpine forests. J. Soils Sediments 2017, 17, 2054–2065. [Google Scholar] [CrossRef]
- Andersen, T.; Elser, J.J.; Hessen, D.O. Stoichiometry and population dynamics. Ecol. Lett. 2004, 7, 884–900. [Google Scholar] [CrossRef]
- Sardans, J.; Alonso, R.; Carnicer, J.; Fernandez-Martinez, M.; Vivanco, M.G.; Penuelas, J. Factors influencing the foliar elemental composition and stoichiometry in forest trees in Spain. Perspect. Plant Ecol. Evol. Syst. 2016, 18, 52–69. [Google Scholar] [CrossRef]
- Sardans, J.; Alonso, R.; Janssens, I.A.; Carnicer, J.; Vereseglou, S.; Rillig, M.C.; Fernandez-Martinez, M.; Sanders, T.G.M.; Penuelas, J. Foliar and soil concentrations and stoichiometry of nitrogen and phosphorous across European Pinus sylvestris forests: Relationships with climate, N deposition and tree growth. Funct. Ecol. 2016, 30, 676–689. [Google Scholar] [CrossRef]
- Tian, D.; Yan, Z.; Fang, J. Review on characteristics and main hypotheses of plant ecological stoichiometry. Chin. J. Plant Ecol. 2021, 45, 682–713. [Google Scholar] [CrossRef]
- Guo, K.; Liu, C.; Dong, M. Ecological adaptation of plants and control of rocky-desertification on karst region of South-west China. Acta Phytoecol. Sin. 2011, 35, 991–999. [Google Scholar] [CrossRef]
- Zeng, Z.; Wang, K.; Liu, X.; Zeng, F.; Song, T.; Peng, W.; Zhang, H.; Du, H. Stoichiometric characteristics of plants, litter and soils in karst plant communities of Northwest Guangxi. Chin. J. Plant Ecol. 2015, 39, 682–693. [Google Scholar]
- Yu, Y.; He, T.; Zeng, C.; Song, T.; Peng, W.; Wei, C.; Su, L.; Zhang, Y.; Fan, S. Carbon, nitrogen and phosphorus stoichiometry in plants, litter, soil, and microbes in degraded vegetation communities in a karst area of southwest China. Acta Ecol. Sin. 2022, 42, 935–946. [Google Scholar]
- Hu, P.; Wang, K.; Zeng, Z.; Zhang, H.; Li, S.; Song, X. Ecological stoichiometric characteristics of plants, soil, and microbes of Pennisetum purpureum cv. Guimu-1 pastures at different rehabilitation ages in a karst rocky desertification region. Acta Ecol. Sin. 2017, 37, 896–905. [Google Scholar]
- Zhu, T.; Zeng, S.; Qin, H.; Zhou, K.; Yang, H.; Lan, F.; Huang, F.; Cao, J.; Mueller, C. Low nitrate retention capacity in calcareous soil under woodland in the karst region of southwestern China. Soil Biol. Biochem. 2016, 97, 99–101. [Google Scholar] [CrossRef]
- Luo, X.; Zhang, G.; Du, X.; Wang, S.; Yang, H.; Huang, T. Characteristics of Element Contents and Ecological Stoichiometry in Leaves of Common Calcicole Species in Maolan Karst Forest. Ecol. Environ. Sci. 2014, 23, 1121–1129. [Google Scholar]
- Zhang, C.; Zeng, F.; Zeng, Z.; Du, H.; Su, L.; Zhang, L.; Lu, M.; Zhang, H. Impact of Selected Environmental Factors on Variation in Leaf and Branch Traits on Endangered Karst Woody Plants of Southwest China. Forests 2022, 13, 1080. [Google Scholar] [CrossRef]
- Du, H.; Peng, W.X.; Song, T.Q.; Zeng, F.P.; Wang, K.L.; Song, M.; Zhang, H. Spatial pattern of woody plants and their environmental interpretation in the karst forest of southwest China. Plant Biosyst. 2015, 149, 121–130. [Google Scholar] [CrossRef]
- Yang, Y.; Liu, H.; Yang, X.; Yao, H.; Deng, X.; Wang, Y.; An, S.; Kuzyakov, Y.; Chang, S.X. Plant and soil elemental C:N:P ratios are linked to soil microbial diversity during grassland restoration on the Loess Plateau, China. Sci. Total Environ. 2022, 806, 150557. [Google Scholar] [CrossRef] [PubMed]
- Lavorel, S.; Grigulis, K.; McIntyre, S.; Williams, N.S.G.; Garden, D.; Dorrough, J.; Berman, S.; Quetier, F.; Thebault, A.; Bonis, A. Assessing functional diversity in the field–methodology matters! Funct. Ecol. 2008, 22, 134–147. [Google Scholar] [CrossRef]
- Dixon, P. VEGAN, a package of R functions for community ecology. J. Veg. Sci. 2003, 14, 927–930. [Google Scholar] [CrossRef]
- Liaw, A.; Wiener, M. Classification and Regression by randomForest. R News 2002, 2, 18–22. [Google Scholar]
- Rosseel, Y. lavaan: An R Package for Structural Equation Modeling. J. Stat. Softw. 2012, 48, 1–36. [Google Scholar] [CrossRef]
- Elser, J.J.; Bracken, M.E.S.; Cleland, E.E.; Gruner, D.S.; Harpole, W.S.; Hillebrand, H.; Ngai, J.T.; Seabloom, E.W.; Shurin, J.B.; Smith, J.E. Global analysis of nitrogen and phosphorus limitation of primary producers in freshwater, marine and terrestrial ecosystems. Ecol. Lett. 2007, 10, 1135–1142. [Google Scholar] [CrossRef] [PubMed]
- Hu, Q.; Sheng, M.; Bai, Y.; Jie, Y.; Xiao, H. Response of C, N, and P stoichiometry characteristics of Broussonetia papyrifera to altitude gradients and soil nutrients in the karst rocky ecosystem, SW China. Plant Soil 2022, 475, 123–136. [Google Scholar] [CrossRef]
- Yu, Y.; Peng, W.; Song, T.; Zeng, F.; Wang, K.; Wen, L.; Fan, F. Stoichiometric characteristics of plant and soil C, N and P in different forest types in depressions between karst hills, southwest China. J. Appl. Ecol. 2014, 25, 947–954. [Google Scholar]
- Han, W.X.; Fang, J.Y.; Guo, D.L.; Zhang, Y. Leaf nitrogen and phosphorus stoichiometry across 753 terrestrial plant species in China. New Phytol. 2005, 168, 377–385. [Google Scholar] [CrossRef]
- Zhou, H.; Wu, Q.; Chen, M.; Kuang, W.; Chang, L.; Hu, Q. C, N and P stoichiometry in different organs of Vitex rotundifolia in a Poyang Lake desertification hill. Chin. J. Plant Ecol. 2017, 41, 461–470. [Google Scholar]
- Tessier, J.T.; Raynal, D.J. Use of nitrogen to phosphorus ratios in plant tissue as an indicator of nutrient limitation and nitrogen saturation. J. Appl. Ecol. 2003, 40, 523–534. [Google Scholar] [CrossRef]
- Yang, Y.; Liu, B.R.; An, S.S. Ecological stoichiometry in leaves, roots, litters and soil among different plant communities in a desertified region of Northern China. CATENA 2018, 166, 328–338. [Google Scholar] [CrossRef]
- Lin, Y.; Lai, Y.; Tang, S.; Qin, Z.; Liu, J.; Kang, F.; Kuang, Y. Climatic and edaphic variables determine leaf C, N, P stoichiometry of deciduous Quercus species. Plant Soil 2022, 474, 383–394. [Google Scholar] [CrossRef]
- Wang, X.G.; Lu, X.T.; Zhang, H.Y.; Dijkstra, F.A.; Jiang, Y.G.; Wang, X.B.; Lu, J.Y.; Wuyunna; Wang, Z.W.; Han, X.G. Changes in soil C:N:P stoichiometry along an aridity gradient in drylands of northern China. Geoderma 2020, 361, 114087. [Google Scholar] [CrossRef]
- Tian, H.; Chen, G.; Zhang, C.; Melillo, J.M.; Hall, C.A.S. Pattern and variation of C:N:P ratios in China’s soils: A synthesis of observational data. Biogeochemistry 2010, 98, 139–151. [Google Scholar] [CrossRef]
- Elser, J.J.; Dobberfuhl, D.R.; MacKay, N.A.; Schampel, J.H. Organism size, life history, and N:P stoichiometry. Bioscience 1996, 46, 674–684. [Google Scholar] [CrossRef]
- Cleveland, C.C.; Liptzin, D. C:N:P stoichiometry in soil: Is there a “Redfield ratio” for the microbial biomass? Biogeochemistry 2007, 85, 235–252. [Google Scholar] [CrossRef]
- He, S.; Long, M.; He, X.; Guo, L.; Yang, J.; Yang, P.; Hu, T. Arbuscular mycorrhizal fungi and water availability affect biomass and C:N:P ecological stoichiometry in alfalfa (Medicago sativa L.) during regrowth. Acta Physiol. Plant. 2017, 39, 199. [Google Scholar] [CrossRef]
- He, H.; Yang, X.; Li, D.; Yin, C.; Li, Y.; Zhou, G.; Zhang, L.; Liu, Q. Stoichiometric characteristics of carbon, nitrogen and phosphorus of Sibiraea angustata shrub on the eastern Qinghai-Xizang Plateau. Chin. J. Plant Ecol. 2017, 41, 126–135. [Google Scholar]
- Luo, Y.; Peng, Q.; Li, K.; Gong, Y.; Liu, Y.; Han, W. Patterns of nitrogen and phosphorus stoichiometry among leaf, stem and root of desert plants and responses to climate and soil factors in Xinjiang, China. CATENA 2020, 199, 105100. [Google Scholar] [CrossRef]
- Yan, Z.; Li, P.; Chen, Y.; Han, W.; Fang, J. Nutrient allocation strategies of woody plants: An approach from the scaling of nitrogen and phosphorus between twig stems and leaves. Sci. Rep. 2016, 6, 20099. [Google Scholar] [CrossRef] [PubMed]
- Zhang, Y.; Song, Y.; Wang, K. Ecological stoichiometry of various organs in the tree layer of subalpine forests in central Yunnan, China. Chin. J. Ecol. 2019, 38, 1669–1678. [Google Scholar]
- Wang, C.; Ji, P.; Liu, X.; Xu, W.; Zhang, Z.; Huang, X. Ecological CN and P stoichiometry of the needles, twigs and fine roots in pure and mixed stands of Larix principis-rupprechtii. J. Arid. Land Resour. Environ. 2020, 34, 176–181. [Google Scholar]
- Tipping, E.; Somerville, C.J.; Luster, J. The C:N:P:S stoichiometry of soil organic matter. Biogeochemistry 2016, 130, 117–131. [Google Scholar] [CrossRef]
- Courbaud, B.; Vieilledent, G.; Kunstler, G. Intra-specific variability and the competition-colonisation trade-off: Coexistence, abundance and stability patterns. Theor. Ecol. 2012, 5, 61–71. [Google Scholar] [CrossRef]
- Kraft, N.J.B.; Valencia, R.; Ackerly, D.D. Functional traits and niche-based tree community assembly in an amazonian forest. Science 2008, 322, 580–582. [Google Scholar] [CrossRef]
- Kraft, N.J.B.; Adler, P.B.; Godoy, O.; James, E.C.; Fuller, S.; Levine, J.M. Community assembly, coexistence and the environmental filtering metaphor. Funct. Ecol. 2015, 29, 592–599. [Google Scholar] [CrossRef]
- Both, S.; Riutta, T.; Paine, C.E.T.; Elias, D.M.O.; Cruz, R.S.; Jain, A.; Johnson, D.; Kritzler, U.H.; Kuntz, M.; Majalap-Lee, N.; et al. Logging and soil nutrients independently explain plant trait expression in tropical forests. New Phytol. 2019, 221, 1853–1865. [Google Scholar] [CrossRef]
- Tao, J.; Zuo, J.; He, Z.; Wang, Y.; Liu, J.; Liu, W.; Cornelissen, J.H.C. Traits including leaf dry matter content and leaf pH dominate over forest soil pH as drivers of litter decomposition among 60 species. Funct. Ecol. 2019, 33, 1798–1810. [Google Scholar] [CrossRef]
- Han, W.X.; Fang, J.Y.; Reich, P.B.; Woodward, F.I.; Wang, Z.H. Biogeography and variability of eleven mineral elements in plant leaves across gradients of climate, soil and plant functional type in China. Ecol. Lett. 2011, 14, 788–796. [Google Scholar] [CrossRef] [PubMed]
- He, J.; Fang, J.; Wang, Z.; Guo, D.; Flynn, D.F.B.; Geng, Z. Stoichiometry and large-scale patterns of leaf carbon and nitrogen in the grassland biomes of China. Oecologia 2006, 149, 115–122. [Google Scholar] [CrossRef] [PubMed]






| Minimum | Maximum | Mean ± Standard Deviation | Coefficient of Variation (%) | |
|---|---|---|---|---|
| LN (g·kg−1) | 10.30 | 36.03 | 22.93 ± 5.72 | 24.93 |
| LP (g·kg−1) | 0.42 | 2.17 | 1.15 ± 0.36 | 31.43 |
| LC (g·kg−1) | 360.00 | 462.00 | 418.23 ± 19.31 | 4.62 |
| BN (g·kg−1) | 2.61 | 18.14 | 6.30 ± 2.59 | 41.17 |
| BP (g·kg−1) | 0.22 | 8.98 | 1.11 ± 1.43 | 128.06 |
| BC (g·kg−1) | 119.91 | 577.53 | 461.51 ± 48.47 | 10.50 |
| SN (g·kg−1) | 3.51 | 11.96 | 6.74 ± 1.26 | 18.67 |
| SP (g·kg−1) | 0.29 | 2.11 | 1.43 ± 0.22 | 15.19 |
| SC (g·kg−1) | 34.98 | 111.95 | 67.40 ± 11.02 | 16.34 |
| LC:N | 10.96 | 39.81 | 20.22 ± 5.87 | 29.00 |
| LC:P | 208.74 | 995.19 | 425.86 ± 147.59 | 34.66 |
| LN:P | 11.56 | 36.05 | 21.41 ± 4.63 | 21.63 |
| BC:N | 15.10 | 226.49 | 92.66 ± 36.00 | 38.85 |
| BC:P | 42.02 | 2247.63 | 848.59 ± 372.34 | 43.88 |
| BN:P | 0.60 | 49.11 | 10.54 ± 5.80 | 55.04 |
| SC:N | 9.29 | 11.97 | 10.07 ± 0.47 | 4.68 |
| SC:P | 34.01 | 160.44 | 48.94 ± 12.44 | 25.42 |
| SN:P | 3.42 | 13.61 | 4.86 ± 1.07 | 21.92 |
Publisher’s Note: MDPI stays neutral with regard to jurisdictional claims in published maps and institutional affiliations. |
© 2022 by the authors. Licensee MDPI, Basel, Switzerland. This article is an open access article distributed under the terms and conditions of the Creative Commons Attribution (CC BY) license (https://creativecommons.org/licenses/by/4.0/).
Share and Cite
Zhang, C.; Zeng, F.; Zeng, Z.; Du, H.; Zhang, L.; Su, L.; Lu, M.; Zhang, H. Carbon, Nitrogen and Phosphorus Stoichiometry and Its Influencing Factors in Karst Primary Forest. Forests 2022, 13, 1990. https://doi.org/10.3390/f13121990
Zhang C, Zeng F, Zeng Z, Du H, Zhang L, Su L, Lu M, Zhang H. Carbon, Nitrogen and Phosphorus Stoichiometry and Its Influencing Factors in Karst Primary Forest. Forests. 2022; 13(12):1990. https://doi.org/10.3390/f13121990
Chicago/Turabian StyleZhang, Chen, Fuping Zeng, Zhaoxia Zeng, Hu Du, Lijin Zhang, Liang Su, Mengzhen Lu, and Hao Zhang. 2022. "Carbon, Nitrogen and Phosphorus Stoichiometry and Its Influencing Factors in Karst Primary Forest" Forests 13, no. 12: 1990. https://doi.org/10.3390/f13121990
APA StyleZhang, C., Zeng, F., Zeng, Z., Du, H., Zhang, L., Su, L., Lu, M., & Zhang, H. (2022). Carbon, Nitrogen and Phosphorus Stoichiometry and Its Influencing Factors in Karst Primary Forest. Forests, 13(12), 1990. https://doi.org/10.3390/f13121990

