A Robust Method for Detecting Wind-Fallen Stems from Aerial RGB Images Using a Line Segment Detection Algorithm
Abstract
:1. Introduction
2. Materials and Methods
2.1. Area under Investigation
2.2. Aerial Images
2.3. Reference Data
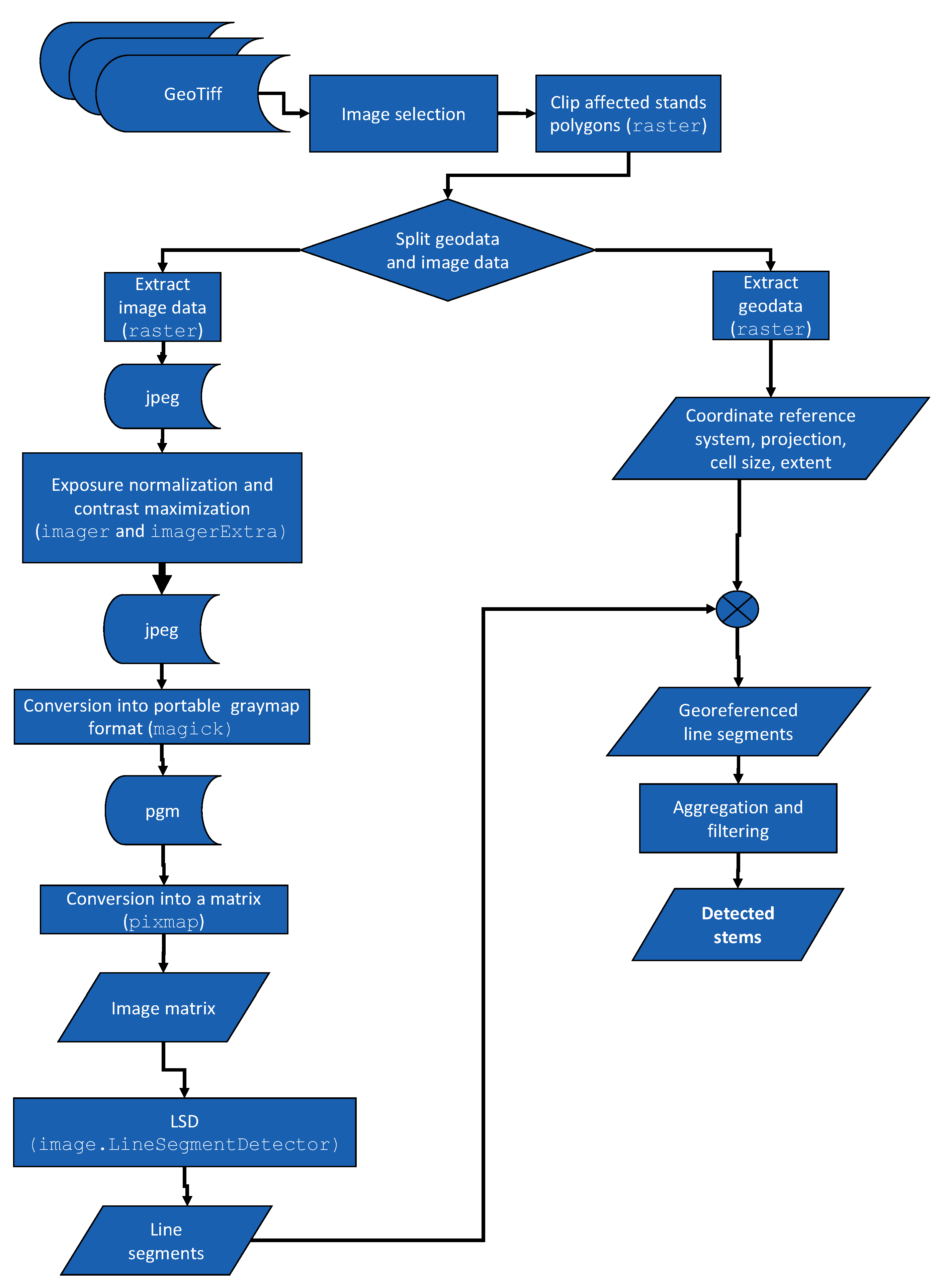
2.4. Stem Detection
2.4.1. Image Selection and Preparation
2.4.2. Line Segment Detection
2.4.3. Aggregation and Filtering of Line Segments for Stem Detection
2.5. Evaluation of Accuracy
3. Results
3.1. Results for Exemplary Sample Site Frohn_02
3.2. Summary Results for All 36 Sample Sites
4. Discussion
4.1. Accuracy Assessment
4.2. Advantages of the LSD Algorithm over Existing Approaches
4.3. Limitations of Data and the Proposed Methodology
4.4. Usability of the Proposed Methodology
5. Conclusions
Author Contributions
Funding
Data Availability Statement
Acknowledgments
Conflicts of Interest
References
- Schelhaas, M.-J.; Nabuurs, G.-J.; Schuck, A. Natural disturbances in the European forests in the 19th and 20th centuries. Glob. Chang. Biol. 2003, 9, 1620–1633. [Google Scholar] [CrossRef]
- Thom, D.; Seidl, R.; Steyrer, G.; Krehan, H.; Formayer, H. Slow and fast drivers of the natural disturbance regime in Central European forest ecosystems. For. Ecol. Manag. 2013, 307, 293–302. [Google Scholar] [CrossRef]
- Schlyter, P.; Stjernquist, I.; Bärring, L.; Jönsson, A.M.; Nilsson, C. Assessment of the impacts of climate change and weather extremes on boreal forests in northern Europe, focusing on Norway spruce. Clim. Res. 2006, 31, 75–84. [Google Scholar] [CrossRef]
- Usbeck, T.; Wohlgemuth, T.; Dobbertin, M.; Pfister, C.; Bürgi, A.; Rebetez, M. Increasing storm damage to forests in Switzerland from 1858 to 2007. Agric. For. Meteorol. 2010, 150, 47–55. [Google Scholar] [CrossRef]
- Blennow, K.; Andersson, M.; Bergh, J.; Sallnäs, O.; Olofsson, E. Potential climate change impacts on the probability of wind damage in a south Swedish forest. Clim. Chang. 2010, 99, 261–278. [Google Scholar] [CrossRef]
- Blennow, K.; Olofsson, E. The probability of wind damage in forestry under a changed wind climate. Clim. Chang. 2007, 87, 347–360. [Google Scholar] [CrossRef]
- Seidl, R.; Thom, D.; Kautz, M.; Martin-Benito, D.; Peltoniemi, M.; Vacchiano, G.; Wild, J.; Ascoli, D.; Petr, M.; Honkaniemi, J.; et al. Forest disturbances under climate change. Nat. Clim. Chang. 2017, 7, 395–402. [Google Scholar] [CrossRef] [Green Version]
- European Forest Institute. Spruce monocultures in Central Europe–problems and prospects. In Proceedings of the International Workshop, Brno, Czech Republic, 22–25 June 1998; Klimo, E., Hager, H., Kulhavý, J., Eds.; European Forest Institute: Joensuu, Finland, 2000; pp. 1–208. [Google Scholar]
- Marini, L.; Økland, B.; Jönsson, A.M.; Bentz, B.J.; Carroll, A.; Forster, B.; Grégoire, J.-C.; Hurling, R.; Nageleisen, L.M.; Netherer, S.; et al. Climate drivers of bark beetle outbreak dynamics in Norway spruce forests. Ecography 2017, 40, 1426–1435. [Google Scholar] [CrossRef]
- De Groot, M.; Ogris, N.; Kobler, A. The effects of a large-scale ice storm event on the drivers of bark beetle outbreaks and associated management practices. For. Ecol. Manag. 2018, 408, 195–201. [Google Scholar] [CrossRef]
- Jirikowski, W.; Pröll, W. Krisenmanagement nach Windwurf (Crisis management after windthrow disasters). BFW-Prax 2003, 1, 3–5. [Google Scholar]
- European Agency for Safety & Health at Work. E-Fact 29—Occupational Safety and Health in Europe’s Forestry Industry|Safety and Health at Work; European Agency for Safety & Health at Work: Bilbao, Spain, 2008. [Google Scholar]
- Sullman, M.J.; Kirk, P.M. Harvesting Wind Damaged Trees: A Study of the Safety Implications for Fallers and Choker Setters. Int. J. For. Eng. 2001, 12, 67–77. [Google Scholar] [CrossRef]
- Kärhä, K.; Anttonen, T.; Poikela, A.; Palander, T.; Laurén, A.; Peltola, H.; Nuutinen, Y. Evaluation of Salvage Logging Productivity and Costs in Windthrown Norway Spruce-Dominated Forests. Forests 2018, 9, 280. [Google Scholar] [CrossRef] [Green Version]
- Self, B. Tornado and Straight-Line Wind Damage to Hardwood Stands: Frequently Asked Management Questions; Publication 2683; Mississippi State University: Hood Rd, MS, USA, 2021. [Google Scholar]
- Centre Technique du Bois et de l’Ambeulement. Technical Guide on Harvesting and Conservation of Storm Damaged Timber; Centre Technique du Bois et de l’Ambeulement: Paris, France, 2004. [Google Scholar]
- Ståhl, G.; Ringvall, A.; Fridman, J. Assessment of Coarse Woody Debris: A Methodological Overview. Ecol. Bull. 2001, 49, 57–70. [Google Scholar]
- Bütler, R.; Schlaepfer, R. Spruce snag quantification by coupling colour infrared aerial photos and a GIS. For. Ecol. Manag. 2004, 195, 325–339. [Google Scholar] [CrossRef]
- Polewski, P.; Shelton, J.; Yao, W.; Heurich, M. Instance segmentation of fallen trees in aerial color infrared imagery using active multi-contour evolution with fully convolutional network-based intensity priors. ISPRS J. Photogramm. Remote Sens. 2021, 178, 297–313. [Google Scholar] [CrossRef]
- Pasher, J.; King, D.J. Mapping dead wood distribution in a temperate hardwood forest using high resolution airborne imagery. For. Ecol. Manag. 2009, 258, 1536–1548. [Google Scholar] [CrossRef]
- Einzmann, K.; Immitzer, M.; Böck, S.; Bauer, O.; Schmitt, A.; Atzberger, C. Windthrow Detection in European Forests with Very High-Resolution Optical Data. Forests 2017, 8, 21. [Google Scholar] [CrossRef] [Green Version]
- Baumann, M.; Ozdogan, M.; Wolter, P.T.; Krylov, A.; Vladimirova, N.; Radeloff, V.C. Landsat remote sensing of forest windfall disturbance. Remote Sens. Environ. 2014, 143, 171–179. [Google Scholar] [CrossRef]
- Wang, F.; Xu, Y.J. Comparison of remote sensing change detection techniques for assessing hurricane damage to forests. Environ. Monit. Assess. 2009, 162, 311–326. [Google Scholar] [CrossRef]
- Vogelmann, J.; Tolk, B.; Zhu, Z. Monitoring forest changes in the southwestern United States using multitemporal Landsat data. Remote Sens. Environ. 2009, 113, 1739–1748. [Google Scholar] [CrossRef]
- Jonikavičius, D.; Mozgeris, G. Rapid assessment of wind storm-caused forest damage using satellite images and stand-wise forest inventory data. iForest Biogeosciences For. 2013, 6, 150–155. [Google Scholar] [CrossRef] [Green Version]
- Rich, R.L.; Frelich, L.; Reich, P.; Bauer, M.E. Detecting wind disturbance severity and canopy heterogeneity in boreal forest by coupling high-spatial resolution satellite imagery and field data. Remote Sens. Environ. 2010, 114, 299–308. [Google Scholar] [CrossRef]
- Marchi, N.; Pirotti, F.; Lingua, E. Airborne and Terrestrial Laser Scanning Data for the Assessment of Standing and Lying Deadwood: Current Situation and New Perspectives. Remote Sens. 2018, 10, 1356. [Google Scholar] [CrossRef] [Green Version]
- Polewski, P.; Yao, W.; Heurich, M.; Krzystek, P.; Stilla, U. A voting-based statistical cylinder detection framework applied to fallen tree mapping in terrestrial laser scanning point clouds. ISPRS J. Photogramm. Remote Sens. 2017, 129, 118–130. [Google Scholar] [CrossRef]
- Polewski, P.; Yao, W.; Heurich, M.; Krzystek, P.; Stilla, U. Detection of fallen trees in ALS point clouds using a Normalized Cut approach trained by simulation. ISPRS J. Photogramm. Remote Sens. 2015, 105, 252–271. [Google Scholar] [CrossRef]
- Jensen, J.R. Remote Sensing of the Environment an Earth Resource Perspective Prentice Hall; Pearson: Saddle River, NJ, USA, 2000; pp. 1–592. [Google Scholar]
- Duan, F.; Wan, Y.; Deng, L. A Novel Approach for Coarse-to-Fine Windthrown Tree Extraction Based on Unmanned Aerial Vehicle Images. Remote Sens. 2017, 9, 306. [Google Scholar] [CrossRef]
- Panagiotidis, D.; Abdollahnejad, A.; Surový, P.; Kuželka, K. Detection of fallen logs from high-resolution UAV images. N. Z. J. For. Sci. 2019, 49, 49. [Google Scholar] [CrossRef]
- Reder, S.; Mund, J.-P.; Albert, N.; Stadelmann, C.; Miranda, L.; Waßermann, L. Detektion von windgeworfenen Baumstämmen auf UAV-Orthomosaiken mit Hilfe von Neuronalen Netzen (Detection of wind-thrown tree trunks on UAV orthomosaics with the help of Neural networks). In Proceedings of the Forstwissenschaftliche Tagung (FoWiTa); Knoke, T., Holzer, D., Eds.; Technical University of Munich: Freising, Germany, 2021; p. 220. [Google Scholar]
- Nothdurft, A.; Gollob, C.; Kraßnitzer, R.; Erber, G.; Ritter, T.; Stampfer, K.; Finley, A.O. Estimating timber volume loss due to storm damage in Carinthia, Austria, using ALS/TLS and spatial regression models. For. Ecol. Manag. 2021, 502, 119714. [Google Scholar] [CrossRef]
- Von Gioi, R.G.; Jakubowicz, J.; Morel, J.-M.; Randall, G. LSD: A Line Segment Detector. Image Process. Line 2012, 2, 35–55. [Google Scholar] [CrossRef] [Green Version]
- Regen und Sturm: Ausmaß der Schäden Wird Sichtbar—News.ORF. Available online: https://orf.at/stories/3086341/ (accessed on 17 November 2021).
- WLV Sturmtief Vaia 2018 Kärnten und Osttirol—Ein Jahr danach—Schäden und Maßnahmen; Bundesministerium für Nachhaltigkeit und Tourismus: Wien, Austria, 2018.
- ESRI ArcGIS, Release 10; Environmental Systems Research Institute: Redlands, CA, USA, 2018.
- Core Team. Core Team R: A Language and Environment for Statistical Computing. Version 2.3.4. 2009. Available online: http://www.R-project.org/ (accessed on 6 October 2021).
- Hijmans, R.J. Raster: Geographic Data Analysis and Modeling. R Package Version 2.8.19. 2019. Available online: https://CRAN.R-project.org/package=raster (accessed on 1 December 2021).
- Barthelme, S. Imager: Image Processing Library Based on “CImg”, R Package Version 0.42.10. Available online: https://cran.r-project.org/package=imager (accessed on 1 December 2021).
- Ochi, S. ImagerExtra: Extra Image Processing Library Based on “Imager”, R Package Version 1.3.2. 2019. Available online: https://cran.r-project.org/package=imagerExtra (accessed on 1 December 2021).
- Ooms, J. Magick: Advanced Graphics and Image-Processing in R, R Package Version 2.7.3. Available online: https://cran.r-project.org/package=magick (accessed on 1 December 2021).
- Bivand, R.; Leisch, F.; Maechler, M. Pixmap: Bitmap Images/Pixel Maps, R Package Version 0.4.12. Available online: https://cran.r-project.org/package=pixmap (accessed on 1 December 2021).
- Wijffels, J.; Grompone von Gioi, R. Detect Line Segments in Images, R Package Version 0.1.0. Available online: https://cran.r-project.org/web/packages/image.LineSegmentDetector (accessed on 1 December 2021).
- Von Gioi, R.G.; Jakubowicz, J.; Morel, J.-M.; Randall, G. LSD: A Fast Line Segment Detector with a False Detection Control. IEEE Trans. Pattern Anal. Mach. Intell. 2010, 32, 722–732. [Google Scholar] [CrossRef]
- Desolneux, A.; Moisan, L.; Morel, J.-M. Meaningful Alignments. Int. J. Comput. Vis. 2000, 40, 7–23. [Google Scholar] [CrossRef]
- Desolneux, A.; Moisan, L.; Morel, J.-M. From Gestalt Theory to Image Analysis: A Probabilistic Approach (Interdisciplinary Applied Mathematics); Springer: Berlin/Heidelberg, Germany, 2007; ISBN 03877-26357. [Google Scholar]
- Jenks, G. The Data Model Concept in Statistical Mapping. Int. Yearb. Cartogr. 1967, 7, 186–190. [Google Scholar]
- Rabosky, D.L.; Grundler, M.; Anderson, C.; Title, P.; Shi, J.; Brown, J.; Huang, H.; Larson, J.G. BAMMtools: An R package for the analysis of evolutionary dynamics on phylogenetic trees. Methods Ecol. Evol. 2014, 5, 701–707. [Google Scholar] [CrossRef]
- Venables, W.N.; Ripley, B.D. Modern Applied Statistics with S, 4th ed.; Springer: New York, NY, USA, 2002; ISBN 0-387-95457-0. [Google Scholar]
- Ness-Cohn, E. Fasano.Franceschini.Test: Fasano-Franceschini Test: A 2-D Kolmogorov-Smirnov Two-Sample Test, R Package Version 1.1.0. Available online: https://cran.r-project.org/package=fasano.franceschini.test (accessed on 1 December 2021).
- Aickin, M.; Gensler, H. Adjusting for multiple testing when reporting research results: The Bonferroni vs Holm methods. Am. J. Public Health 1996, 86, 726–728. [Google Scholar] [CrossRef] [PubMed] [Green Version]
- Holm, S. A Simple Sequentially Rejective Multiple Test Procedure. Scand. J. Stat. 1979, 6, 65–70. [Google Scholar]
- Ben, A.I.; Nicholas, O. Optimum Fuzzy based Image Edge Detection Algorithm. Int. J. Image Graph. Signal Process. 2017, 9, 44–55. [Google Scholar] [CrossRef]
- Bausys, R.; Kazakeviciute-Januskeviciene, G.; Cavallaro, F.; Usovaite, A. Algorithm Selection for Edge Detection in Satellite Images by Neutrosophic WASPAS Method. Sustainability 2020, 12, 548. [Google Scholar] [CrossRef] [Green Version]
- Dong, E.; Li, K.; Tong, J. FPGA Based Design and Implementation of Improved Edge Detection Algorithm using LOG Operator. In Proceedings of the 2018 IEEE International Conference on Mechatronics and Automation (ICMA), Changchun, China, 5–8 August 2018; pp. 2092–2096. [Google Scholar]
- Zhang, W.; Chen, Y.; Wang, H.; Chen, M.; Wang, X.; Yan, G. Efficient registration of terrestrial LiDAR scans using a coarse-to-fine strategy for forestry applications. Agric. For. Meteorol. 2016, 225, 8–23. [Google Scholar] [CrossRef]
- Gunawan, T.S.; Yaacob, I.Z.; Kartiwi, M.; Ismail, N.; Za’Bah, N.F.; Mansor, H. Artificial Neural Network Based Fast Edge Detection Algorithm for MRI Medical Images. Indones. J. Electr. Eng. Comput. Sci. 2017, 7, 123–130. [Google Scholar] [CrossRef]
- Harmon, M.E.; Franklin, J.F.; Swanson, F.J.; Sollins, P.; Gregory, S.V.; Lattin, J.D.; Anderson, N.H.; Cline, S.P.; Aumen, N.G.; Sedell, J.R.; et al. Ecology of coarse woody debris in temperate ecosystems. In Advances in Ecological Research; MacFadyn, A., Ford., E.D., Eds.; Academic Press: Orlando, FL, USA, 1986; Volume 15, pp. 133–302. [Google Scholar]















Publisher’s Note: MDPI stays neutral with regard to jurisdictional claims in published maps and institutional affiliations. |
© 2022 by the authors. Licensee MDPI, Basel, Switzerland. This article is an open access article distributed under the terms and conditions of the Creative Commons Attribution (CC BY) license (https://creativecommons.org/licenses/by/4.0/).
Share and Cite
Ritter, T.; Gollob, C.; Kraßnitzer, R.; Stampfer, K.; Nothdurft, A. A Robust Method for Detecting Wind-Fallen Stems from Aerial RGB Images Using a Line Segment Detection Algorithm. Forests 2022, 13, 90. https://doi.org/10.3390/f13010090
Ritter T, Gollob C, Kraßnitzer R, Stampfer K, Nothdurft A. A Robust Method for Detecting Wind-Fallen Stems from Aerial RGB Images Using a Line Segment Detection Algorithm. Forests. 2022; 13(1):90. https://doi.org/10.3390/f13010090
Chicago/Turabian StyleRitter, Tim, Christoph Gollob, Ralf Kraßnitzer, Karl Stampfer, and Arne Nothdurft. 2022. "A Robust Method for Detecting Wind-Fallen Stems from Aerial RGB Images Using a Line Segment Detection Algorithm" Forests 13, no. 1: 90. https://doi.org/10.3390/f13010090
APA StyleRitter, T., Gollob, C., Kraßnitzer, R., Stampfer, K., & Nothdurft, A. (2022). A Robust Method for Detecting Wind-Fallen Stems from Aerial RGB Images Using a Line Segment Detection Algorithm. Forests, 13(1), 90. https://doi.org/10.3390/f13010090

