Oreos Versus Orangutans: The Need for Sustainability Transformations and Nonhierarchical Polycentric Governance in the Global Palm Oil Industry
Abstract
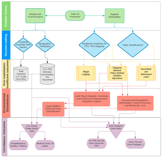
1. Introduction
2. Externalities of Palm Oil Production
2.1. Calculating the Costs
2.2. Threats of the Palm Oil Industry to Human Health
3. Collective Governance for Sustainable Palm Oil
4. Governmental Transformations for Sustainable Palm Oil Trade
5. Conclusions
Author Contributions
Funding
Data Availability Statement
Acknowledgments
Conflicts of Interest
References
- Sundram, K.; Sambanthamurthi, R.; Tan, Y.-A. Palm fruit chemistry and nutrition. Asia Pac. J. Clin. Nutr. 2003, 12, 355–362. [Google Scholar]
- Jackson, T.; Crawford, J.; Traeholt, C.; Sanders, T. Learning to love the world’s most hated crop. J. Oil Palm Res. 2019, 31, 331–347. [Google Scholar]
- Keng, P.; Basri, M.; Zakaria, M.; Rahman, M.A.; Ariff, A.; Rahman, R.A.; Salleh, A. Newly synthesized palm esters for cosmetics industry. Ind. Crops Prod. 2009, 29, 37–44. [Google Scholar] [CrossRef]
- Aunger, R.; Greenland, K.; Ploubidis, G.; Schmidt, W.; Oxford, J.; Curtis, V. The Determinants of Reported Personal and Household Hygiene Behaviour: A Multi-Country Study. PLoS ONE 2016, 11, e0159551. [Google Scholar] [CrossRef] [PubMed][Green Version]
- Huang, Z.-R.; Lin, Y.-K.; Fang, J.-Y. Biological and Pharmacological Activities of Squalene and Related Compounds: Potential Uses in Cosmetic Dermatology. Molecules 2009, 14, 540–554. [Google Scholar] [CrossRef] [PubMed]
- Ionta, F.Q.; De Alencar, C.R.B.; Dos Santos, N.M.; Bergantin, B.T.P.; Val, P.P.; Honório, H.M.; De Oliveira, T.M.; Rios, D. Effect of palm oil alone or associated to stannous solution on enamel erosive-abrasive wear: A randomized in situ/ex vivo study. Arch. Oral Biol. 2018, 95, 68–73. [Google Scholar] [CrossRef] [PubMed]
- Padzil, F.N.M.; Lee, S.H.; Ainun, Z.M.A.; Lee, C.H.; Abdullah, L.C. Potential of Oil Palm Empty Fruit Bunch Resources in Nanocellulose Hydrogel Production for Versatile Applications: A Review. Materials 2020, 13, 1245. [Google Scholar] [CrossRef] [PubMed]
- Kanlayavattanakul, M.; Lourith, N. Volatile profile and sensory property of Gardenia jasminoides aroma extracts. J. Cosmet. Sci. 2016, 66, 371–377. [Google Scholar]
- Yusibani, E.; Woodfield, P.L.; Ardiah, L.; Surbakti, M.S.; Rahmi, R. Viscosity Measurement of Blended Patchouli Oil at Atmospheric Pressure and Room Temperature. J. Eng. Technol. Sci. 2019, 51, 683. [Google Scholar] [CrossRef]
- Behr, A.; Westfechtel, A.; Gomes, J.P. Catalytic Processes for the Technical Use of Natural Fats and Oils. Chem. Eng. Technol. 2008, 31, 700–714. [Google Scholar] [CrossRef]
- Do, L.D.; Attaphong, C.; Scamehorn, J.F.; Sabatini, D.A. Detergency of vegetable oils and semi-solid fats using micro-emulsion mixtures of anionic extended surfactants: The HLD concept and cold water applications. J. Surfactants Deterg. 2015, 18, 373–382. [Google Scholar] [CrossRef]
- Chaudhary, A.; Kastner, T. Land use biodiversity impacts embodied in international food trade. Glob. Environ. Chang. 2016, 38, 195–204. [Google Scholar] [CrossRef]
- Gardner, T.A.; Benzie, M.; Börner, J.; Dawkins, E.; Fick, S.; Garrett, R.; Godar, J.; Grimard, A.; Lake, S.; Larsen, R.K.; et al. Transparency and sustainability in global commodity supply chains. World Dev. 2019, 121, 163–177. [Google Scholar] [CrossRef] [PubMed]
- Koh, L.P.; Wilcove, D.S. Is oil palm agriculture really destroying tropical biodiversity? Conserv. Lett. 2008, 1, 60–64. [Google Scholar] [CrossRef]
- Gassler, B.; Spiller, A. Is it all in the MIX? Consumer preferences for segregated and mass balance certified sustainable palm oil. J. Clean. Prod. 2018, 195, 21–31. [Google Scholar] [CrossRef]
- Koh, L.P.; Miettinen, J.; Liew, S.C.; Ghazoul, J. Remotely sensed evidence of tropical peatland conversion to oil palm. Proc. Natl. Acad. Sci. USA 2011, 108, 5127–5132. [Google Scholar] [CrossRef]
- Basiron, Y. Palm oil production through sustainable plantations. Eur. J. Lipid Sci. Technol. 2007, 109, 289–295. [Google Scholar] [CrossRef]
- Jamaludin, N.F.; Hashim, H.; Ab Muis, Z.; Zakaria, Z.Y.; Jusoh, M.; Yunus, A.; Murad, S.M.A. A sustainability perfor-mance assessment framework for palm oil mills. J. Clean. Prod. 2018, 174, 1679–1693. [Google Scholar] [CrossRef]
- Gatti, R.C.; Liang, J.; Velichevskaya, A.; Zhou, M. Sustainable palm oil may not be so sustainable. Sci. Total Environ. 2019, 652, 48–51. [Google Scholar] [CrossRef] [PubMed]
- Simoes, A.J.G.; Hidalgo, C.A. The Economic Complexity Observatory: An Analytical Tool for Understanding the Dynamics of Economic Development. In Proceedings of the Workshops at the Twenty-Fifth AAAI Conference on Artificial Intelligence, San Francisco, CA, USA, 7–11 August 2011. [Google Scholar]
- Amin, S.I.M.; Abdul-Rahman, A.; Janor, H.; Asri, A.K.M.; Muchtar, D. Financial development and performance of palm oil industry in Malaysia. Econ. J. Emerg. Mark. 2019, 11, 135–151. [Google Scholar] [CrossRef]
- Abdullah, I.; Mahmood, W.H.W.; Fauadi, M.H.F.M.; Ab Rahman, M.N.; Jali, F.A.A. Sustainability in Malaysian Palm Oil: A Review on Manufacturing Perspective. Pol. J. Environ. Stud. 2015, 24, 1463–1475. [Google Scholar] [CrossRef]
- Reports, G.M. Global Palm Oil Market by Product Types (Organic and Conventional), By Forms (Crude Palm Oil, RBD Palm Oil, Palm Kernel Oil, and Fractionated Palm Oil), By End-Use (Food and Beverage, Personal Care and Cosmetics, Biofuel and Energy, Pharmaceutical, and Industrial), and Region (North America, Latin America, Europe, Asia Pacific and Middle East & Africa). Palm Oil Market—Global Industry Analysis, Size, Share, Growth, Trends and Forecast 2020. Available online: https://www.grandviewresearch.com/industry-analysis/palm-oil-market (accessed on 22 December 2020).
- Harahap, F.; Silveira, S.; Khatiwada, D. Land allocation to meet sectoral goals in Indonesia—An analysis of policy co-herence. Land Use Policy 2017, 61, 451–465. [Google Scholar] [CrossRef]
- Khatun, R.; Reza, M.I.H.; Moniruzzaman, M.; Yaakob, Z. Sustainable oil palm industry: The possibilities. Renew. Sustain. Energy Rev. 2017, 76, 608–619. [Google Scholar] [CrossRef]
- De Man, R.; German, L. Certifying the sustainability of biofuels: Promise and reality. Energy Policy 2017, 109, 871–883. [Google Scholar] [CrossRef]
- Laurance, W.F.; Sayer, J.; Cassman, K.G. Agricultural expansion and its impacts on tropical nature. Trends Ecol. Evol. 2014, 29, 107–116. [Google Scholar] [CrossRef] [PubMed]
- Wollenberg, E.; Campbell, B.; Dounias, E.; Gunarso, P.; Moeliono, M.; Sheil, D. Interactive land-use planning in Indone-sian rain-forest landscapes: Reconnecting plans to practice. Ecol. Soc. 2009, 14, 75. [Google Scholar] [CrossRef]
- Dauvergne, P.; Neville, K.J. Forests, food, and fuel in the tropics: The uneven social and ecological consequences of the emerging political economy of biofuels. J. Peasant Stud. 2010, 37, 631–660. [Google Scholar] [CrossRef] [PubMed]
- Obidzinski, K.; Andriani, R.; Komarudin, H.; Andrianto, A. Environmental and Social Impacts of Oil Palm Plantations and their Implications for Biofuel Production in Indonesia. Ecol. Soc. 2012, 17, 17. [Google Scholar] [CrossRef]
- German, L.; Schoneveld, G.C.; Pacheco, P. The social and environmental impacts of biofuel feedstock cultivation: Evi-dence from multi-site research in the forest frontier. Ecol. Soc. 2011, 16, 24. [Google Scholar] [CrossRef]
- Schroth, G.; D’Angelo, S.A.; Teixeira, W.G.; Haag, D.; Lieberei, R. Conversion of secondary forest into agroforestry and monoculture plantations in Amazonia: Consequences for biomass, litter and soil carbon stocks after 7 years. For. Ecol. Manag. 2002, 163, 131–150. [Google Scholar] [CrossRef]
- Wilcove, D.S.; Koh, L.P. Addressing the threats to biodiversity from oil-palm agriculture. Biodivers. Conserv. 2010, 19, 999–1007. [Google Scholar] [CrossRef]
- Hausmann, R.; Hidalgo, C.A.; Bustos, S.; Coscia, M.; Simoes, A. The Atlas of Economic Complexity: Mapping Paths to Prosperity; Mit Press: Cambridge, MA, USA, 2014. [Google Scholar]
- Park, J.; Seager, T.P.; Rao, P.S.C.; Convertino, M.; Linkov, I. Integrating Risk and Resilience Approaches to Catastrophe Management in Engineering Systems. Risk Anal. 2013, 33, 356–367. [Google Scholar] [CrossRef] [PubMed]
- Pirard, R.; Petit, H.; Baral, H. Local impacts of industrial tree plantations: An empirical analysis in Indonesia across plantation types. Land Use Policy 2017, 60, 242–253. [Google Scholar] [CrossRef]
- Gaveau, D.L.; Locatelli, B.; Salim, M.A.; Yaen, H.; Pacheco, P.; Sheil, D. Rise and fall of forest loss and industrial planta-tions in Borneo (2000–2017). Conserv. Lett. 2019, 12, e12622. [Google Scholar] [CrossRef]
- Ye, S.; Rogan, J.; Sangermano, F. Monitoring rubber plantation expansion using Landsat data time series and a Shapelet-based approach. ISPRS J. Photogramm. Remote Sens. 2018, 136, 134–143. [Google Scholar] [CrossRef]
- Carlson, K.M.; Heilmayr, R.; Gibbs, H.K.; Noojipady, P.; Burns, D.N.; Morton, D.C.; Walker, N.F.; Paoli, G.D.; Kremen, C. Effect of oil palm sustainability certification on deforestation and fire in Indonesia. Proc. Natl. Acad. Sci. USA 2018, 115, 121–126. [Google Scholar] [CrossRef]
- Putz, F.E.; Redford, K.H. The Importance of Defining ‘Forest’: Tropical Forest Degradation, Deforestation, Long-term Phase Shifts, and Further Transitions. Biotropica 2009, 42, 10–20. [Google Scholar] [CrossRef]
- Rial, D.P.; Winters, A.; de Córdoba, S.F. Non-Tariff Measures in International Trade: Classification. Data and Recent World Trends 2019. Available online: https://unctad.org/webflyer/international-classification-non-tariff-measures-2019-version (accessed on 1 October 2020).
- Myllyntaus, T. Sustainability in danger? Slash-and-burn cultivation in nineteenth-century Finland and twenti-eth-century Southeast Asia. Enviorn. Hist. 2002, 7, 267–302. [Google Scholar] [CrossRef]
- Ichikawa, M. Degradation and loss of forest land and land-use changes in Sarawak, East Malaysia: A study of native land use by the Iban. Ecol. Res. 2007, 22, 403–413. [Google Scholar] [CrossRef]
- Fitzherbert, E.B.; Struebig, M.J.; Morel, A.; Danielsen, F.; Brühl, C.A.; Donald, P.F.; Phalan, B. How will oil palm expan-sion affect biodiversity? Trends Ecol. Evol. 2008, 23, 538–545. [Google Scholar] [CrossRef]
- Schoneveld, G.C.; van der Haar, S.; Ekowati, D.; Andrianto, A.; Komarudin, H.; Okarda, B.; Jelsma, I.; Pacheco, P. Certification, good agricultural practice and smallholder heterogeneity: Differentiated pathways for resolving compliance gaps in the Indonesian oil palm sector. Glob. Environ. Chang. 2019, 57, 101933. [Google Scholar] [CrossRef]
- Jelsma, I.; Schoneveld, G.C.; Zoomers, A.; van Westen, A.C.M. Unpacking Indonesia’s independent oil palm smallholders: An actor-disaggregated approach to identi-fying environmental and social performance challenges. Land Use Policy 2017, 69, 281–297. [Google Scholar] [CrossRef]
- Wicke, B.; Sikkema, R.; Dornburg, V.; Faaij, A. Exploring land use changes and the role of palm oil production in Indonesia and Malaysia. Land Use Policy 2011, 28, 193–206. [Google Scholar] [CrossRef]
- Libraswulan, R.S. Palm Oil Plantations: Nowhere to Escape. Asian J. Women’s Stud. 2014, 20, 122–133. [Google Scholar] [CrossRef]
- Wuyts, K.; De Schrijver, A.; Vermeiren, F.; Verheyen, K. Gradual forest edges can mitigate edge effects on throughfall deposition if their size and shape are well considered. For. Ecol. Manag. 2009, 257, 679–687. [Google Scholar] [CrossRef]
- Gruère, G. A Characterisation of Environmental Labelling and Information Schemes. 2013. Available online: https://www.oecd.org/env/labelling-and-information-schemes.htm (accessed on 13 November 2020).
- Bryan, J.E.; Shearman, P.L.; Asner, G.P.; Knapp, D.E.; Aoro, G.; Lokes, B. Extreme Differences in Forest Degradation in Borneo: Comparing Practices in Sarawak, Sabah, and Brunei. PLoS ONE 2013, 8, e69679. [Google Scholar] [CrossRef] [PubMed]
- Chen, B.K.; Seligman, B.; Farquhar, J.W.; Goldhaber-Fiebert, J.D. Multi-Country analysis of palm oil consumption and cardiovascular disease mortality for countries at different stages of economic development: 1980–1997. Glob. Health 2011, 7, 45. [Google Scholar] [CrossRef]
- Ismail, S.R.; Maarof, S.K.; Ali, S.S.; Ali, A. Systematic review of palm oil consumption and the risk of cardiovascular disease. PLoS ONE 2018, 13, e0193533. [Google Scholar] [CrossRef] [PubMed]
- Basu, S.; Babiarz, K.S.; Ebrahim, S.; Vellakkal, S.; Stuckler, D.; Goldhaber-Fiebert, J.D. Palm oil taxes and cardiovascular disease mortality in India: Economic-epidemiologic model. BMJ 2013, 347, f6048. [Google Scholar] [CrossRef] [PubMed]
- Widener, M.J. Spatial access to food: Retiring the food desert metaphor. Physiol. Behav. 2018, 193, 257–260. [Google Scholar] [CrossRef]
- Joassart-Marcelli, P.; Rossiter, J.S.; Bosco, F.J. Ethnic markets and community food security in an urban “food desert”. Environ. Plan. 2017, 49, 1642–1663. [Google Scholar] [CrossRef]
- Smit, H.H.; Meijaard, E.; Van Der Laan, C.; Mantel, S.; Budiman, A.; Verweij, P. Breaking the Link between Environmental Degradation and Oil Palm Expansion: A Method for Enabling Sustainable Oil Palm Expansion. PLoS ONE 2013, 8, e68610. [Google Scholar] [CrossRef] [PubMed]
- Sayer, A.M.; Hsu, N.C.; Bettenhausen, C.; Jeong, M.-J.; Holben, B.N.; Zhang, J. Global and regional evaluation of over-land spectral aerosol optical depth retrievals from SeaWiFS. Atmos. Meas. Tech. 2012, 5, 1761–1778. [Google Scholar] [CrossRef]
- Subramaniam, V.; May, C.Y.; Muhammad, H.; Hashim, Z.; Tan, Y.A.; Wei, P.C. Life cycle assessment of the production of crude palm oil (part 3). J. Oil Palm Res. 2010, 22, 895–903. [Google Scholar]
- Kadandale, S.; Marten, R.; Smith, R. The palm oil industry and noncommunicable diseases. Bull. World Health Organ. 2018, 97, 118–128. [Google Scholar] [CrossRef] [PubMed]
- Koplitz, S.N.; Mickley, L.J.; Marlier, M.E.; Buonocore, J.J.; Kim, P.S.; Liu, T.; Sulprizio, M.P.; DeFries, R.S.; Jacob, D.J.; Schwartz, J.; et al. Public health impacts of the severe haze in Equatorial Asia in September–October 2015: Demonstration of a new framework for informing fire management strategies to reduce downwind smoke exposure. Environ. Res. Lett. 2016, 11, 094023. [Google Scholar] [CrossRef]
- Tan, S.T.; Hashim, H.; Rashid, A.H.A.; Lim, J.S.; Ho, W.S.; Jaafar, A.B. Economic and spatial planning for sustainable oil palm biomass resources to mitigate transboundary haze issue. Energy 2018, 146, 169–178. [Google Scholar] [CrossRef]
- Sumiani, Y.; Sune, B.H. Feasibility study of performing an life cycle assessment on crude palm oil production in Malaysia. Int. J. Life Cycle Assess. 2007, 12, 50–58. [Google Scholar]
- Burch, S.; Gupta, A.; Inoue, C.Y.; Kalfagianni, A.; Persson, Å.; Gerlak, A.K.; Ishii, A.; Patterson, J.; Pickering, J.; Scobie, M.; et al. New directions in earth system governance research. Earth Syst. Gov. 2019, 1, 100006. [Google Scholar] [CrossRef]
- Meyer, C.; Dana, M. Zero deforestation zones: The case for linking deforestation-free supply chain initiatives and jurisdictional REDD+. J. Sustain. For. 2015, 34, 559–580. [Google Scholar] [CrossRef]
- Pieck, S.K.; Moog, S.A. Competing entanglements in the struggle to save the Amazon: The shifting terrain of transna-tional civil society. Political Geogr. 2009, 28, 416–425. [Google Scholar] [CrossRef]
- Lambin, E.F.; Thorlakson, T. Sustainability Standards: Interactions Between Private Actors, Civil Society, and Governments. Annu. Rev. Environ. Resour. 2018, 43, 369–393. [Google Scholar] [CrossRef]
- Folke, C.; Österblom, H.; Jouffray, J.-B.; Lambin, E.F.; Adger, W.N.; Scheffer, M.; Crona, B.I.; Nyström, M.; Levin, S.A.; Carpenter, S.R.; et al. Transnational corporations and the challenge of biosphere stewardship. Nat. Ecol. Evol. 2019, 3, 1396–1403. [Google Scholar] [CrossRef] [PubMed]
- Schneider, A.; Hinton, J.; Collste, D.; González, T.S.; Cortes-Calderon, S.V.; Aguiar, A.P.D. Can transnational corpora-tions leverage systemic change towards a ‘sustainable’future? Nat. Ecol. Evol. 2020, 4, 491–492. [Google Scholar] [CrossRef] [PubMed]
- Kusumaningtyas, R.; Van Gelder, J. Towards Responsible and Inclusive Financing of the Palm Oil Sector; CIFOR: Jawa Barat, Indonesia, 2017; Volume 175. [Google Scholar]
- Roche, J. Agribusiness: An International Perspective; Routledge: Abingdon, UK, 2019. [Google Scholar]
- Haglund, L. Human Rights Pathways to Just Sustainabilities. Sustainability 2019, 11, 3255. [Google Scholar] [CrossRef]
- Sheffi, Y. Balancing Green: When to Embrace Sustainability in a Business (and When Not to); MIT Press: Cambridge, MA, USA, 2018. [Google Scholar]
- Rietig, K. The Power of Strategy: Environmental NGO Influence in International Climate Negotiations. Glob. Gov. 2016, 22, 269–288. [Google Scholar] [CrossRef]
- Muldavin, J.S. Environmental degradation in Heilongjiang: Policy reform and agrarian dynamics in China’s new hybrid economy. Ann. Assoc. Am. Geogr. 1997, 87, 579–613. [Google Scholar] [CrossRef]
- Ostrom, E. Beyond Markets and States: Polycentric Governance of Complex Economic Systems. Am. Econ. Rev. 2010, 100, 641–672. [Google Scholar] [CrossRef]
- Lubchenco, J. Entering the Century of the Environment: A New Social Contract for Science. Science 1998, 279, 491–497. [Google Scholar] [CrossRef]
- Turner, B.L., II; Lambin, E.F.; Reenberg, A. The emergence of land change science for global environmental change and sustainability. Proc. Natl. Acad. Sci. USA 2007, 104, 20666–20671. [Google Scholar] [CrossRef]
- Andersson, K.P.; Ostrom, E. Analyzing decentralized resource regimes from a polycentric perspective. Policy Sci. 2008, 41, 71–93. [Google Scholar] [CrossRef]
- RSPO. A Global Standard for Sustainable Palm Oil; Roundtable on Sustainable Palm Oil: Kuala Lumpur, Malaysia, 2021. [Google Scholar]
- Nagendra, H.; Ostrom, E. Polycentric governance of multifunctional forested landscapes. Int. J. Commons 2012, 6, 104–133. [Google Scholar] [CrossRef]
- Abbott, K.W. The transnational regime complex for climate change. Environ. Plan. C Gov. Policy 2012, 30, 571–590. [Google Scholar] [CrossRef]
- Sovacool, B.K. An international comparison of four polycentric approaches to climate and energy governance. Energy Policy 2011, 39, 3832–3844. [Google Scholar] [CrossRef]
- Sovacool, B.K. Hard and soft paths for climate change adaptation. Clim. Policy 2011, 11, 1177–1183. [Google Scholar] [CrossRef]
- Keefer, P.; Stasavage, D. The limits of delegation: Veto players, central bank independence, and the credibility of mone-tary policy. Am. Political Sci. Rev. 2003, 97, 407–423. [Google Scholar] [CrossRef]
- Li, T.M. Governing rural Indonesia: Convergence on the project system. Crit. Policy Stud. 2015, 10, 79–94. [Google Scholar] [CrossRef]
- Moeliono, M.; Brockhaus, M.; Gallemore, C.; Dwisatrio, B.; Maharani, C.D.; Muharrom, E.; Pham, T.T. REDD+ in Indonesia: A new mode of governance or just another project? For. Policy Econ. 2020, 121, 102316. [Google Scholar] [CrossRef]
- Biermann, F.; Abbott, K.; Andresen, S.; Bäckstrand, K.; Bernstein, S.; Betsill, M.M.; Bulkeley, H.; Cashore, B.; Clapp, J.; Folke, C.; et al. Transforming governance and institutions for global sustainability: Key insights from the Earth System Governance Project. Curr. Opin. Environ. Sustain. 2012, 4, 51–60. [Google Scholar] [CrossRef]
- Muller, R. Project Governance. Strat. Dir. 2011, 27. [Google Scholar] [CrossRef]
- AgriChain Pty Ltd. AgriChain. Available online: https://agrichain.com/about-the-platform/2021 (accessed on 2 December 2020).
- Weller, S. Beyond “global production networks”: Australian fashion week’s trans-sectoral synergies. Growth Chang. 2008, 39, 104–122. [Google Scholar] [CrossRef]
- Pacheco, J.M.; Vasconcelos, V.V.; Santos, F.C. Climate change governance, cooperation and self-organization. Phys. Life Rev. 2014, 11, 573–586. [Google Scholar] [CrossRef] [PubMed]
- Asheim, B. Differentiated knowledge bases and varieties of regional innovation systems. Innov. Eur. J. Soc. Sci. Res. 2007, 20, 223–241. [Google Scholar] [CrossRef]
- Biggs, R.; Schlüter, M.; Biggs, D.; Bohensky, E.L.; BurnSilver, S.B.; Cundill, G.; Dakos, V.; Daw, T.M.; Evans, L.S.; Kotschy, K.; et al. Toward Principles for Enhancing the Resilience of Ecosystem Services. Annu. Rev. Environ. Resour. 2012, 37, 421–448. [Google Scholar] [CrossRef]
- Groenleer, M.L.P. Redundancy in Multilevel Energy Governance: Why (and When) Regulatory Overlap Can Be Valuable. SSRN Electron. J. 2016. [Google Scholar] [CrossRef]
- Ruseva, T.; Foster, M.; Arnold, G.; Siddiki, S.; York, A.; Pudney, R.; Chen, Z. Applying policy process theories to envi-ronmental governance research: Themes and new directions. Policy Stud. J. 2019, 47, S66–S95. [Google Scholar] [CrossRef]
- Blythe, J.; Silver, J.; Evans, L.; Armitage, D.; Bennett, N.J.; Moore, M.-L.; Morrison, T.H.; Brown, K. The Dark Side of Transformation: Latent Risks in Contemporary Sustainability Discourse. Antipode 2018, 50, 1206–1223. [Google Scholar] [CrossRef]
- Fazey, I.; Schäpke, N.; Caniglia, G.; Patterson, J.; Hultman, J.; van Mierlo, B.; Säwe, F.; Wiek, A.; Wittmayer, J.; Aldunce, P.; et al. Ten essentials for action-oriented and second order energy transitions, transformations and climate change research. Energy Res. Soc. Sci. 2018, 40, 54–70. [Google Scholar] [CrossRef]
- Gillard, R.; Gouldson, A.; Paavola, J.; van Alstine, J. Transformational responses to climate change: Beyond a systems perspective of social change in mit-igation and adaptation. Wiley Interdiscip. Rev. Clim. Chang. 2016, 7, 251–265. [Google Scholar] [CrossRef]
- Justino, P.; Brück, T.; Verwimp, P. A Micro-Level Perspective on the Dynamics of Conflict, Violence, and Development; Oxford Uni-versity Press: Oxford, UK, 2013. [Google Scholar]
- Chaabane, A.; Ramudhin, A.; Paquet, M. Design of sustainable supply chains under the emission trading scheme. Int. J. Prod. Econ. 2012, 135, 37–49. [Google Scholar] [CrossRef]
- Paoli, G.D.; Yaap, B.; Wells, P.L.; Sileuw, A. CSR, oil palm and the RSPO: Translating boardroom philosophy into con-servation action on the ground. Trop. Conserv. Sci. 2010, 3, 438–446. [Google Scholar] [CrossRef]
- Meijaard, E.; Morgans, C.; Abram, N.K.; Ancrenaz, M. An Impact Analysis of RSPO Certification on Borneo Forest Cover and Orangutan Populations; Pongo Alliance: Central Kalimantan, Kalimantan Tengah, Indonesia, 2017. [Google Scholar]
- Schellnhuber, H.J.; Molina, M.; Stern, N.; Kadner, S.; Huber, V. Global Sustainability: A Nobel Cause; Cambridge University Press: Cambridge, UK, 2010. [Google Scholar]
- Olsson, P.; Bodin, Ö.; Folke, C. Building transformative capacity for ecosystem stewardship in social–ecological systems. In Adaptive Capacity and Environmental Governance; Springer: Berlin/Heidelberg, Germany, 2010; pp. 263–285. [Google Scholar]
- Arize, A.C.; Osang, T.; Slottje, D.J. Exchange-rate volatility and foreign trade: Evidence from thirteen LDC’s. J. Bus. Econ. Stat. 2000, 18, 10–17. [Google Scholar]
- Bureau, J.-C.; Swinnen, J. EU policies and global food security. Glob. Food Secur. 2018, 16, 106–115. [Google Scholar] [CrossRef]
- Cashore, B. Legitimacy and the Privatization of Environmental Governance: How Non-State Market-Driven (NSMD) Governance Systems Gain Rule-Making Authority. Governance 2002, 15, 503–529. [Google Scholar] [CrossRef]
- Gordon, L.J.; Bignet, V.; Crona, B.; Henriksson, P.J.G.; Van Holt, T.; Jonell, M.; Lindahl, T.; Troell, M.; Barthel, S.; Deutsch, L.; et al. Rewiring food systems to enhance human health and biosphere stewardship. Environ. Res. Lett. 2017, 12, 100201. [Google Scholar] [CrossRef]
- Newton, P.; Agrawal, A.; Wollenberg, L. Enhancing the sustainability of commodity supply chains in tropical forest and agricultural landscapes. Glob. Environ. Chang. 2013, 23, 1761–1772. [Google Scholar] [CrossRef]
- Reardon, K.; Padfield, R.; Salim, H.K. “Consumers don’t see tigers dying in palm oil plantations”: A cross-cultural com-parative study of UK, Malaysian and Singaporean consumer views of palm oil. Asian Geogr. 2019, 36, 117–141. [Google Scholar] [CrossRef]
- Giam, X.; Mani, L.; Koh, L.P.; Tan, H.T. Saving Tropical Forests by Knowing What We Consume. Conserv. Lett. 2016, 9, 267–274. [Google Scholar] [CrossRef]
- Hinkes, C.; Christoph-Schulz, I. Consumer Attitudes toward Palm Oil: Insights from Focus Group Discussions. J. Food Prod. Mark. 2019, 25, 875–895. [Google Scholar] [CrossRef]
- OECD. Economic Outlook: Statistics and Projections (Database); OECD Economic Outlook: Paris, France, 2020; Volume 2020. [Google Scholar]
- UNFSS. Voluntary Sustainability Standards (VSS). 2021. Available online: https://unfss.org/home/about-unfss/ (accessed on 2 January 2021).
- UNEP. Environmental Governance Updates 2019, 2020. UN Enviornment Programme. 2020. Available online: https://www.unep.org/resources/report/environmental-governance-update-december-2019; https://www.unep.org/resources/report/environmental-governance-update-october-2020 (accessed on 5 October 2020).
- Danielsen, F.; Beukema, H.; Burgess, N.D.; Parish, F.; Brühl, C.A.; Donald, P.F.; Murdiyarso, D.; Phalan, B.; Reijnders, L.; Struebig, M.; et al. Biofuel Plantations on Forested Lands: Double Jeopardy for Biodiversity and Climate. Conserv. Biol. 2009, 23, 348–358. [Google Scholar] [CrossRef]
- Edwards, D.P.; Larsen, T.H.; Docherty, T.D.S.; Ansell, F.A.; Hsu, W.W.; Derhé, M.A.; Hamer, K.C.; Wilcove, D.S. Degraded lands worth protecting: The biological importance of Southeast Asia’s repeatedly logged forests. Proc. R. Soc. B Boil. Sci. 2010, 278, 82–90. [Google Scholar] [CrossRef] [PubMed]
- Gerber, J.-F. Conflicts over industrial tree plantations in the South: Who, how and why? Glob. Environ. Chang. 2011, 21, 165–176. [Google Scholar] [CrossRef]
- Standage, T. An Edible History of Humanity, 1st U.S. ed.; Walker & Co.: New York, NY, USA, 2009. [Google Scholar]






Publisher’s Note: MDPI stays neutral with regard to jurisdictional claims in published maps and institutional affiliations. |
© 2021 by the authors. Licensee MDPI, Basel, Switzerland. This article is an open access article distributed under the terms and conditions of the Creative Commons Attribution (CC BY) license (http://creativecommons.org/licenses/by/4.0/).
Share and Cite
Snashall, G.B.; Poulos, H.M. Oreos Versus Orangutans: The Need for Sustainability Transformations and Nonhierarchical Polycentric Governance in the Global Palm Oil Industry. Forests 2021, 12, 252. https://doi.org/10.3390/f12020252
Snashall GB, Poulos HM. Oreos Versus Orangutans: The Need for Sustainability Transformations and Nonhierarchical Polycentric Governance in the Global Palm Oil Industry. Forests. 2021; 12(2):252. https://doi.org/10.3390/f12020252
Chicago/Turabian StyleSnashall, Gabriel B., and Helen M. Poulos. 2021. "Oreos Versus Orangutans: The Need for Sustainability Transformations and Nonhierarchical Polycentric Governance in the Global Palm Oil Industry" Forests 12, no. 2: 252. https://doi.org/10.3390/f12020252
APA StyleSnashall, G. B., & Poulos, H. M. (2021). Oreos Versus Orangutans: The Need for Sustainability Transformations and Nonhierarchical Polycentric Governance in the Global Palm Oil Industry. Forests, 12(2), 252. https://doi.org/10.3390/f12020252

