Presenting MASSIMO: A Management Scenario Simulation Model to Project Growth, Harvests and Carbon Dynamics of Swiss Forests
Abstract
:1. Introduction
2. Materials and Methods
2.1. Initialization with NFI Data
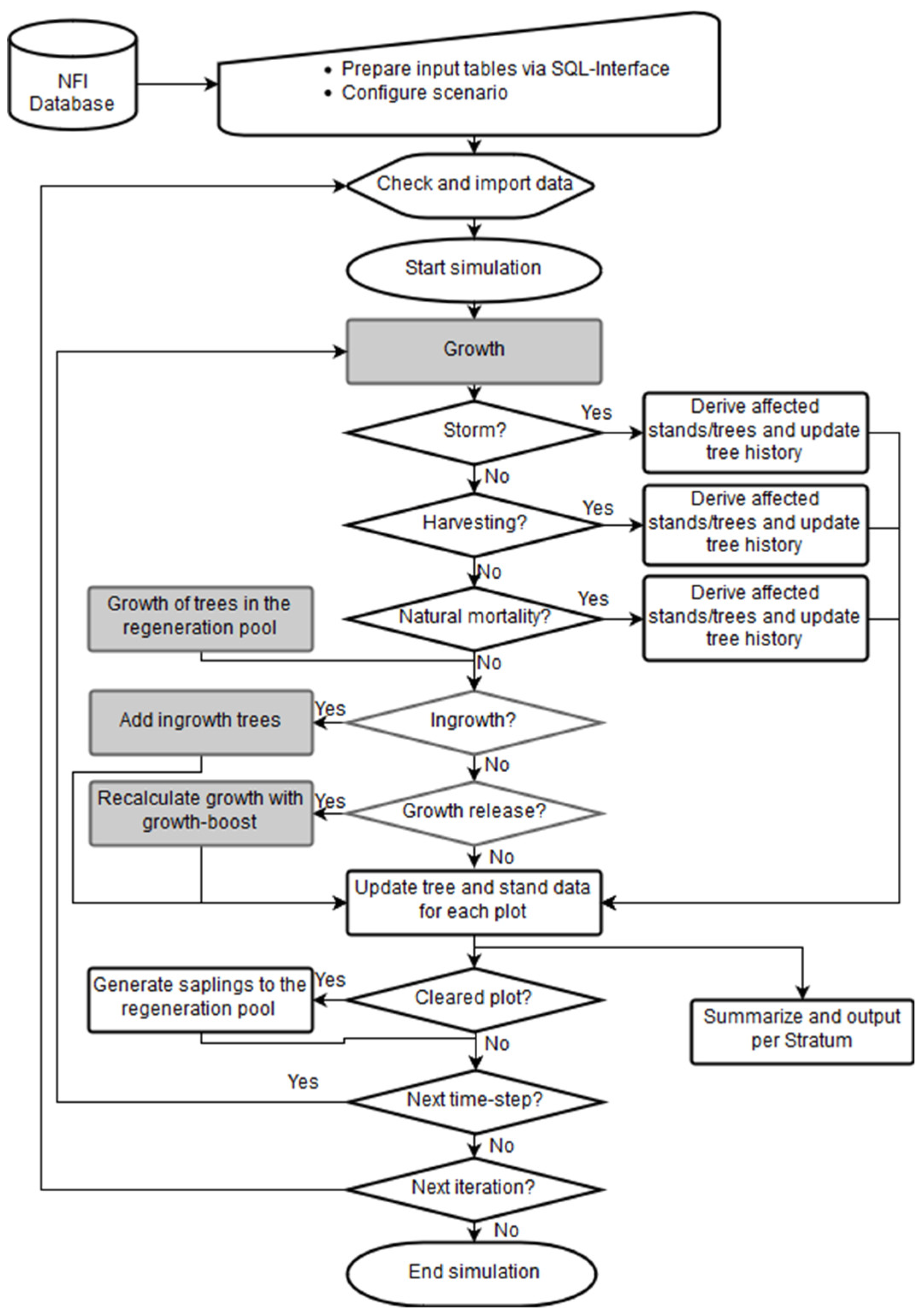
2.2. Structure of MASSIMO
2.3. Growth
2.3.1. Single Tree Increment
2.3.2. Single Tree Volume
2.4. Storm Damage
2.5. Harvesting
2.5.1. Thinning
2.5.2. Shelterwood Cutting
2.5.3. Management in Protection Forests
2.5.4. Forest Reserves
2.6. Mortality
2.7. Regeneration and Ingrowth
2.8. Creating Scenarios
2.8.1. Simulation Setup
2.8.2. Iterative Scenario Adaption Routine
3. Model Application
3.1. Base and Business as Usual Scenarios
3.2. Simulation Results
3.3. Discussion of Simulation Results
4. Discussion
4.1. Strengths and Weaknesses of MASSIMO
4.2. Future Development
5. Conclusions
Supplementary Materials
Author Contributions
Acknowledgments
Conflicts of Interest
References
- UNFCCC. Adoption of the Paris Agreement (No. FCCC/CP/2015/l.9/rev.1); UNFCCC: Paris, France, 2015. [Google Scholar]
- Krug, J.H.A. Accounting of ghg emissions and removals from forest management: A long road from Kyoto to Paris. Carbon Balance Manag. 2018, 13, 1. [Google Scholar] [CrossRef] [PubMed]
- Barreiro, S.; Schelhaas, M.-J.; Kändler, G.; Antón-Fernández, C.; Colin, A.; Bontemps, J.-D.; Alberdi, I.; Condés, S.; Dumitru, M.; Ferezliev, A.; et al. Overview of methods and tools for evaluating future woody biomass availability in European countries. Ann. For. Sci. 2016, 73, 823–837. [Google Scholar] [CrossRef]
- Pretzsch, H.; Grote, R.; Reineking, B.; Rotzer, T.; Seifert, S. Models for forest ecosystem management: A european perspective. Ann. Bot. 2008, 101, 1065–1087. [Google Scholar] [CrossRef] [PubMed]
- Peng, C. Growth and yield models for uneven-aged stands: Past, present and future. For. Ecol. Manag. 2000, 132, 259–279. [Google Scholar] [CrossRef]
- Bugmann, H. A review of forest gap models. Clim. Chang. 2001, 51, 259–305. [Google Scholar] [CrossRef]
- Schumacher, S.; Bugmann, H.; Mladenoff, D.J. Improving the formulation of tree growth and succession in a spatially explicit landscape model. Ecol. Model. 2004, 180, 175–194. [Google Scholar] [CrossRef]
- Seidl, R.; Rammer, W.; Scheller, R.M.; Spies, T.A. An individual-based process model to simulate landscape-scale forest ecosystem dynamics. Ecol. Model. 2012, 231, 87–100. [Google Scholar] [CrossRef]
- Vidal, C.; Alberdi, I.; Hernández, L.; Redmond, J. National Forest Inventories. Assessment of Wood Availability and Use; Springer: Berlin/Heidelberg, Germany, 2016. [Google Scholar]
- Pilli, R.; Grassi, G.; Kurz, W.A.; Fiorese, G.; Cescatti, A. The European forest sector: Past and future carbon budget and fluxes under different management scenarios. Biogeosciences 2017, 14, 2387–2405. [Google Scholar] [CrossRef]
- Kaufmann, E. Prognosis and management scenarios. In Swiss National Forest Inventory: Methods and Models of the Second Assessment; Brassel, P., Lischke, H., Eds.; Swiss Federal Research Institute WSL: Birmensdorf, Switzerland, 2001; pp. 197–206. [Google Scholar]
- Stadelmann, G.; Herold, A.; Didion, M.; Vidondo, B.; Gómez, A.; Thürig, E. Timber-harvesting potential of Swiss forests: Simulation of management scenarios | [Holzerntepotenzial im Schweizer Wald: Simulation von Bewirtschaftungsszenarien]. Schweiz. Z. Forstwes. 2016, 167, 152–161. [Google Scholar] [CrossRef]
- Werner, F.; Taverna, R.; Hofer, P.; Thürig, E.; Kaufmann, E. National and global greenhouse gas dynamics of different forest management and wood use scenarios: A model-based assessment. Environ. Sci. Policy 2010, 13, 72–85. [Google Scholar] [CrossRef]
- Thürig, E.; Kaufmann, E. Waldbewirtschaftung zur Senkenerhöhung? Mögliche Konfliktfelder und Synergien | increasing carbon sinks by forest management? Conflicts and synergies. Schweiz. Z. Forstwes. 2008, 159, 281–287. [Google Scholar] [CrossRef]
- Temperli, C.; Stadelmann, G.; Thürig, E.; Brang, P. Silvicultural strategies for increased timber harvesting in a central european mountain landscape. Eur. J. For. Res. 2017, 136, 493–509. [Google Scholar] [CrossRef]
- Temperli, C.; Stadelmann, G.; Thürig, E.; Brang, P. Timber mobilization and habitat tree retention in low-elevation mixed forests in Switzerland: An inventory-based scenario analysis of opportunities and constraints. Eur. J. For. Res. 2017, 136, 711–725. [Google Scholar] [CrossRef]
- Schmid, S.; Thürig, E.; Kaufmann, E.; Lischke, H.; Bugmann, H. Effect of forest management on future carbon pools and fluxes: A model comparison. For. Ecol. Manag. 2006, 237, 65–82. [Google Scholar] [CrossRef]
- Traub, B.; Meile, R.; Speich, S.; Rösler, E. The data storage and analysis system of the Swiss national forest inventory. Comput. Electron. Agric. 2017, 132, 97–107. [Google Scholar] [CrossRef]
- Stierlin, H.R.; Zinggeler, J. Terrestrial inventory. In Swiss National Forest Inventory: Methods and Models of the Second Assessment; Brassel, P., Lischke, H., Eds.; Swiss Federal Research Institute WSL: Birmensdorf, Switzerland, 2001; pp. 65–87. [Google Scholar]
- Brändli, U.-B. Schweizerisches Landesforstinventar. Ergebnisse der dritten Erhebung 2004–2006; Birmensdorf, Eidgenössische Forschungsanstalt für Wald, Schnee und Landschaft WSL; Bundesamt für Umwelt BAFU: Bern, Switzerland, 2010; p. 312. [Google Scholar]
- Kaufmann, E. Estimation of standing timber, growth and cut. In Swiss National forest Inventory: Methods and Models of the Second Assessment; Brassel, P., Lischke, H., Eds.; Swiss Federal Research Institute WSL: Birmensdorf, Switzerland, 2001; pp. 162–196. [Google Scholar]
- Thürig, E.; Kaufmann, E.; Frisullo, R.; Bugmann, H. Evaluation of the growth function of an empirical forest scenario model. For. Ecol. Manag. 2005, 204, 53–68. [Google Scholar] [CrossRef]
- Thürig, E.; Palosuo, T.; Bucher, J.; Kaufmann, E. The impact of windthrow on carbon sequestration in switzerland: A model-based assessment. For. Ecol. Manag. 2005, 210, 337–350. [Google Scholar] [CrossRef]
- Teck, R.; Hilt, D. Individual-Tree Diameter Growth Model for the Northeastern United States; US Department of Agriculture, Forest Service, Northeastern Forest Experiment Station: Radnor, PA, USA, 1991.
- Keller, W. Einfacher ertragskundlicher Bonitätsschlüssel für Waldbestände in der Schweiz. Mitteilungen der eidgenössischen Forschungsanstalt für Wald, Schnee und Landschaft; Swiss Federal Institute WSL: Birmensdorf, Switzerland, 1978; Volume 54. [Google Scholar]
- Pfister, C. Wetternachhersage. 500 Jahre Klimavariationen und Naturkatastrophen (1496–1995); Verlag P. Haupt: Bern, Switzerland, 1999. [Google Scholar]
- Leibundgut, H. Femelschlag und Plenterung. Beitrag zur Festlegung waldbaulicher Begriffe. Schweiz. Z. Forstwes. 1946, 97, 306–317. [Google Scholar]
- Frehner, M.; Wasser, B.; Schwitter, R. Nachhaltigkeit und Erfolgskontrolle im Schutzwald; Wegleitung für Pflegemassnahmen in Wäldern mit Schutzfunktion; Bundesamt für Umwelt, Wald und Landschaft: Bern, Switzerland, 2005; p. 564. [Google Scholar]
- Frehner, M.; Wasser, B.; Schwitter, R. Sustainability and Success Monitoring in Protection Forests. Guidelines for Silvicultural Interventions in Forests with Protective Functions; Federal Office for the Environment (FOEN): Bern, Switzerland, 2007. [Google Scholar]
- Alberdi, I.; Michalak, R.; Fischer, C.; Gasparini, P.; Brändli, U.-B.; Tomter, S.M.; Kuliesis, A.; Snorrason, A.; Redmond, J.; Hernández, L.; et al. Towards harmonized assessment of european forest availability for wood supply in europe. For. Policy Econ. 2016, 70, 20–29. [Google Scholar] [CrossRef]
- Stadelmann, G.; Temperli, C.; Conedera, M.; Gómez, A.; Brang, P. Timber mobilization possibilities for the chestnut belt of Ticino | [Möglichkeiten zur Holzmobilisierung im Tessiner Kastaniengürtel]. Schweiz. Z. Forstwes. 2015, 166, 291–298. [Google Scholar] [CrossRef]
- FOEN. Switzerland’s Second Initial Report under the Kyoto Protocol; Report to Facilitate the Calculation of the assigned Amount Pursuant to Article 3, Paragraphs 7bis, 8 and 8bis, of the Kyoto Protocol for the Second Commitment Period 2013–2020; FOEN, Climate Division: Bern, Switzerland, 2016; p. 20. Available online: https://www.Bafu.Admin.Ch/bafu/en/home/topics/climate/state/data/climate-reporting/initial-reports.Html (accessed on 16 November 2018).
- Abegg, M.B.; Brändli, U.-B.; Cioldi, F.; Fischer, C.; Herold-Bonardi, A.; Huber, M.; Keller, M.; Meile, R.; Rösler, E.; Speich, S.; et al. Fourth National Forest Inventory—Result Tables and Maps on the Internet for the NFI 2009–2013 (NFI4B). [published online 06.11.2014]. Available online: http://www.Lfi.Ch/resultate/ (accessed on 11 December 2018).
- Bebi, P.; Seidl, R.; Motta, R.; Fuhr, M.; Firm, D.; Krumm, F.; Conedera, M.; Ginzler, C.; Wohlgemuth, T.; Kulakowski, D. Changes of forest cover and disturbance regimes in the mountain forests of the alps. For. Ecol. Manag. 2017, 388, 43–56. [Google Scholar] [CrossRef] [PubMed]
- Brůna, J.; Wild, J.; Svoboda, M.; Heurich, M.; Müllerová, J. Impacts and underlying factors of landscape-scale, historical disturbance of mountain forest identified using archival documents. For. Ecol. Manag. 2013, 305, 294–306. [Google Scholar] [CrossRef]
- BAFU. Waldpolitik 2020. Visionen, Ziele und Massnahmen für eine nachhaltige Bewirtschaftung des Schweizer Waldes; Bundesamt für Umwelt: Bern, Switzerland, 2013; p. 66. [Google Scholar]
- Holm, S.; Thees, O.; Lemm, R.; Olschewski, R.; Hilty, L.M. An agent-based model of wood markets: Scenario analysis. For. Policy Econ. 2018, 95, 26–36. [Google Scholar] [CrossRef]
- Olschewski, R.; Schaller, M.; Dittgen, A.; Lemm, R.; Kimmich, C.; Markovic, J.; Thees, O. Marktverhalten öffentlicher Forstbetriebe in Graubünden und im Aargau. Schweiz. Z. Forstwes. 2015, 166, 282–290. [Google Scholar] [CrossRef]
- Grassi, G.; Pilli, R.; House, J.; Federici, S.; Kurz, W.A. Science-based approach for credible accounting of mitigation in managed forests. Carbon Balance Manag. 2018, 13, 8. [Google Scholar] [CrossRef] [PubMed]
- Forsell, N.; Korosuo, A.; Federici, S.; Gusti, M.; Rincón-Cristóbal, J.-J.; Rüter, S.; Sánchez-Jiménez, B.; Dore, C.; Brajterman, O.; Gardiner, J. Guidance on Developing and Reporting Forest Reference Levels in Accordance with Regulation (EU) 2018/841. Available online: Https://ec.Europa.Eu/clima/policies/forests/lulucf_en (accessed on 11 December 2018).
- Hülsmann, L.; Bugmann, H.; Cailleret, M.; Brang, P. How to kill a tree: Empirical mortality models for 18 species and their performance in a dynamic forest model. Ecol. Appl. 2018, 28, 522–540. [Google Scholar]
- Cailleret, M.; Jansen, S.; Robert, E.M.R.; Desoto, L.; Aakala, T.; Antos, J.A.; Beikircher, B.; Bigler, C.; Bugmann, H.; Caccianiga, M.; et al. A synthesis of radial growth patterns preceding tree mortality. Glob. Chang. Biol. 2017, 23, 1675–1690. [Google Scholar] [CrossRef]
- Stadelmann, G.; Bugmann, H.; Wermelinger, B.; Bigler, C. Spatial interactions between storm damage and subsequent infestations by the European spruce bark beetle. For. Ecol. Manag. 2014, 318, 167–174. [Google Scholar] [CrossRef]
- Stadelmann, G.; Bugmann, H.; Meier, F.; Wermelinger, B.; Bigler, C. Effects of salvage logging and sanitation felling on bark beetle (Ips typographus L.) infestations. For. Ecol. Manag. 2013, 305, 273–281. [Google Scholar] [CrossRef]
- Temperli, C.; Bugmann, H.; Elkin, C. Cross-scale interactions among bark beetles, climate change, and wind disturbances: A landscape modeling approach. Ecol. Monogr. 2013, 83, 383–402. [Google Scholar] [CrossRef]
- Stadelmann, G.; Bugmann, H.; Wermelinger, B.; Meier, F.; Bigler, C. A predictive framework to assess spatio-temporal variability of infestations by the European spruce bark beetle. Ecography 2013, 36, 1208–1217. [Google Scholar] [CrossRef]
- Wermelinger, B.; Seifert, M. Temperature-dependent reproduction of the spruce bark beetle Ips typographus, and analysis of the potential population growth. Ecol. Entomol. 1999, 24, 103–110. [Google Scholar] [CrossRef]
- Jakoby, O.; Stadelmann, G.; Lischke, H.; Wermelinger, B. Borkenkäfer und Befallsdisposition der Fichte im Klimawandel. In Wald im Klimawandel. Grundlagen für Adaptionsstrategien; Pluess, A.R., Augustin, S., Brang, P., Eds.; Bundesamt für Umwelt BAFU; Eidg. Forschungsanstalt WSL: Birmensdorf, Switzerland, 2016; pp. 247–265. [Google Scholar]
- Seidl, R.; Thom, D.; Kautz, M.; Martin-Benito, D.; Peltoniemi, M.; Vacchiano, G.; Wild, J.; Ascoli, D.; Petr, M.; Honkaniemi, J.; et al. Forest disturbances under climate change. Nat. Clim. Chang. 2017, 7, 395. [Google Scholar] [CrossRef] [PubMed]
- Schelhaas, M.-J.; Nabuurs, G.-J.; Hengeveld, G.; Reyer, C.; Hanewinkel, M.; Zimmermann, N.E.; Cullmann, D. Alternative forest management strategies to account for climate change-induced productivity and species suitability changes in Europe. Reg. Environ. Chang. 2015, 15, 1581–1594. [Google Scholar] [CrossRef]
- Reyer, C.P.O.; Bathgate, S.; Blennow, K.; Borges, J.G.; Bugmann, H.; Delzon, S.; Faias, S.P.; Garcia-Gonzalo, J.; Gardiner, B.; Gonzalez-Olabarria, J.R.; et al. Are forest disturbances amplifying or canceling out climate change-induced productivity changes in European forests? Environ. Res. Lett. 2017, 12, 034027. [Google Scholar]
- Rohner, B.; Waldner, P.; Lischke, H.; Ferretti, M.; Thürig, E. Predicting individual-tree growth of central European tree species as a function of site, stand, management, nutrient, and climate effects. Eur. J. For. Res. 2017, 137, 29–44. [Google Scholar] [CrossRef]
- Rohner, B.; Weber, P.; Thürig, E. Bridging tree rings and forest inventories: How climate effects on spruce and beech growth aggregate over time. For. Ecol. Manag. 2016, 360, 159–169. [Google Scholar] [CrossRef]
- Zell, J.; Rohner, B.; Thürig, E.; Stadelmann, G. Modeling ingrowth for empirical forest prediction systems. For. Ecol. Manag. 2019, 433, 771–779. [Google Scholar] [CrossRef]
- Kindermann, G. A climate sensitive refining of the basal area increment model in PrognAus | [Eine klimasensitive Weiterentwicklung des Kreisflächenzuwachsmodells aus PrognAus]. Aust. J. For. Sci. 2010, 147–178. [Google Scholar]
- Matala, J.; Ojansuu, R.; Peltola, H.; Sievänen, R.; Kellomäki, S. Introducing effects of temperature and co2 elevation on tree growth into a statistical growth and yield model. Ecol. Model. 2005, 181, 173–190. [Google Scholar] [CrossRef]
- Mina, M.; Huber, M.O.; Forrester, D.I.; Thürig, E.; Rohner, B. Multiple factors modulate tree growth complementarity in central european mixed forests. J. Ecol. 2018, 106, 1106–1119. [Google Scholar] [CrossRef]
- Morin, X.; Fahse, L.; Scherer-Lorenzen, M.; Bugmann, H. Tree species richness promotes productivity in temperate forests through strong complementarity between species. Ecol. Lett. 2011, 14, 1211–1219. [Google Scholar] [CrossRef] [PubMed]
- Bolte, A.; Ammer, C.; Löf, M.; Madsen, P.; Nabuurs, G.-J.; Schall, P.; Spathelf, P.; Rock, J. Adaptive forest management in central Europe: Climate change impacts, strategies and integrative concept. Scand. J. For. Res. 2009, 24, 473–482. [Google Scholar] [CrossRef]
- Mina, M.; Río, M.; Huber, M.O.; Thürig, E.; Rohner, B. The symmetry of competitive interactions in mixed Norway spruce, silver fir and European beech forests. J. Veg. Sci. 2018, 29, 775–787. [Google Scholar] [CrossRef]
- Blattert, C.; Lemm, R.; Thees, O.; Lexer, M.J.; Hanewinkel, M. Management of ecosystem services in mountain forests: Review of indicators and value functions for model based multi-criteria decision analysis. Ecol. Indic. 2017, 79, 391–409. [Google Scholar] [CrossRef]
- Frutig, F.; Thees, O.; Lemm, R.; Kostadinov, F. Holzernteproduktivitätsmodelle HeProMo—Konzeption, Realisierung, Nutzung und Weiterentwicklung Eidg; Forschungsanstalt für Wald, Schnee und Landschaft, WSL: Birmensdorf, Switzerland, 2009; pp. 441–466. [Google Scholar]
- Dorren, L.; Berger, F.; Frehner, M.; Huber, M.; Kühne, K.; Métral, R.; Sandri, A.; Schwitter, R.; Thormann, J.-J.; Wasser, B. The new NaiS target profile for rockfall | [Das neue NaiS-Anforderungsprofil Steinschlag]. Schweiz. Z. Forstwes. 2015, 166, 16–23. [Google Scholar] [CrossRef]
- Berger, F.; Dorren, L.K.A. Principles of the tool rockfor.Net for quantifying the rockfall hazard below a protection forest. Schweiz. Z. Forstwes. 2007, 158, 157–165. [Google Scholar] [CrossRef]
- Hegetschweiler, K.T.; Plum, C.; Fischer, C.; Brändli, U.-B.; Ginzler, C.; Hunziker, M. Towards a comprehensive social and natural scientific forest-recreation monitoring instrument—A prototypical approach. Landsc. Urban Plan 2017, 167, 84–97. [Google Scholar] [CrossRef]




| History | Description of Meaning | Category |
|---|---|---|
| 1 | Remaining | Survivor |
| 2 | Ingrowth on the outer circle of the sample plot | Survivor |
| 3 | Ingrowth on the inner circle of the sample plot | Survivor |
| 4 | Single tree mortality | Leaver |
| 5 | Harvesting | Leaver |
| 6 | Storm damage | Leaver |
| Site Index TMI [kg ha−1a−1] | Conifer Proportion [%] | Rotation Period [a] |
|---|---|---|
| <1125 | 0–100 | 180 |
| 1125–2250 | >50 | 130 |
| ≤50 | 150 | |
| 2251–4500 | >50 | 110 |
| ≤50 | 130 | |
| >4500 | >50 | 90 |
| ≤50 | 110 |
| Stand Type | Conifers ≥50% | Conifers <50% | ||||
|---|---|---|---|---|---|---|
| Mortality factor fm | 1.5 | 2 | 3 | 1.5 | 2 | 3 |
| Pole timber | 85 | 95 | 105 | 75 | 85 | 95 |
| Young timber | 75 | 85 | 95 | 70 | 80 | 90 |
| Medium timber | 65 | 75 | 85 | 60 | 70 | 80 |
| Old timber | 65 | 75 | 85 | 60 | 70 | 80 |
| Coppice/coppice with standards | 70 | 80 | 90 | 60 | 70 | 80 |
| Uneven aged forests | 70 | 80 | 90 | 60 | 70 | 80 |
| Production Regions | Decadal Survival Probability of Young Trees (<12 cm dbh) | Survival Probability at Calliper Threshold (12 cm dbh) | Number of New Young Trees per Ingrowth Tree |
|---|---|---|---|
| Jura mountains | 0.15 | 0.6 | 7 |
| Swiss Plateau | 0.15 | 0.4 | 5 |
| Pre-Alps | 0.2 | 0.5 | 7 |
| Alps | 0.3 | 0.7 | 8 |
| Southern Alps | 0.3 | 0.7 | 10 |
| Variable | Description | Allowed values |
|---|---|---|
| tsl | Length of a time-step | 5/10 years (d: 10) |
| numTS | Number of time-steps | Up to 10 |
| numIter | Number of iterations | typically 20, any values allowed |
| mort | Simulated mortality rates | 0/10/15/20% (d: 15%) |
| Res | Simulation of natural forest reserves | true/false (d: false) |
| aktMix | Species mixture in regeneration | observed, minimal, recommended, maximal (d: observed) |
| stSim | Simulation of storm damages | true/false (d: true) |
| stPer | Periodicity of storm damage | 10/15 years (d: 15 years) |
| stSal | Salvage logging of storm damage | true/false (d: true) |
© 2019 by the authors. Licensee MDPI, Basel, Switzerland. This article is an open access article distributed under the terms and conditions of the Creative Commons Attribution (CC BY) license (http://creativecommons.org/licenses/by/4.0/).
Share and Cite
Stadelmann, G.; Temperli, C.; Rohner, B.; Didion, M.; Herold, A.; Rösler, E.; Thürig, E. Presenting MASSIMO: A Management Scenario Simulation Model to Project Growth, Harvests and Carbon Dynamics of Swiss Forests. Forests 2019, 10, 94. https://doi.org/10.3390/f10020094
Stadelmann G, Temperli C, Rohner B, Didion M, Herold A, Rösler E, Thürig E. Presenting MASSIMO: A Management Scenario Simulation Model to Project Growth, Harvests and Carbon Dynamics of Swiss Forests. Forests. 2019; 10(2):94. https://doi.org/10.3390/f10020094
Chicago/Turabian StyleStadelmann, Golo, Christian Temperli, Brigitte Rohner, Markus Didion, Anne Herold, Erik Rösler, and Esther Thürig. 2019. "Presenting MASSIMO: A Management Scenario Simulation Model to Project Growth, Harvests and Carbon Dynamics of Swiss Forests" Forests 10, no. 2: 94. https://doi.org/10.3390/f10020094
APA StyleStadelmann, G., Temperli, C., Rohner, B., Didion, M., Herold, A., Rösler, E., & Thürig, E. (2019). Presenting MASSIMO: A Management Scenario Simulation Model to Project Growth, Harvests and Carbon Dynamics of Swiss Forests. Forests, 10(2), 94. https://doi.org/10.3390/f10020094

