Development and Application of a Fuzzy-Apriori-Based Algorithmic Model for the Pedagogical Evaluation of Student Background Data and Question Generation
Abstract
1. Introduction
2. Related Research
3. Applied Methodology
3.1. Data Analysis and Preprocessing
- Background variables include parental education level, learning habits, the extent of support for learning at home, and sleep duration (see Appendix A for a complete list of variables). These attributes primarily assist in interpreting student motivation and learning capacity.
- Classroom performance indicators, including achieved scores, the number of absences, and teacher-assessed classroom activity.
- Students recorded open-ended questions at the end of every lesson, phrased in their own words. This elicitation provided a direct window into the depth of their understanding, areas of interest, and how they were cognitively processing the topic.
- Descriptive categorisation of the questions (e.g., factual, conceptual, application-level questions).
- Determination of complexity level.
- Examination of content overlap with the topics outlined by the teacher.
3.2. Description of the Fuzzy-Apriori Algorithm
- Transformation of input data based on fuzzy logic.
- Computation of cognitive alignment between teacher and student questions.
- Generation of fuzzy transactions.
- Generation of association rules using a modified Apriori procedure, which is based on the fuzzy adaptation of the algorithm introduced by Agrawal and Srikant [8].
3.2.1. Fuzzy Transformation
- Homework completion: {yes, no, not_assigned}
- Extra credit task: {yes, no, not_assigned}
- Textbook evaluation: 1–5 scale → fuzzy sets: {very poor, poor, average, good, excellent}
- Number of questions (quantitative indicator)
- Consistency of question complexity (internal standard deviation, normalised value)
- Question-Specific Attributes:
- Difficulty level: 1–5 scale, based on subjective scoring
- Question type: {factual, conceptual, application, analysis, evaluation}
- Content overlap: the degree to which the question aligns with the teacher’s instructional focus
- Empirical model (E-model)—Assigns complexity values to Bloom levels based on expert assessments conducted by teachers. The distances between levels are not equal; for example, the transition between “understanding” and “application” is less distinct than that between “application” and “analysis”. The empirical model is therefore nonlinear but aligns well with teachers’ subjective evaluations. The weighting logic corresponds to the axiomatic foundations of the AHP method, which aims to organise priorities into a consistent and interpretable structure [21]. The resulting alignment categories and their value ranges in the empirical model are summarised in Table 1.
- Logarithmic model (L-model)—As cognitive levels increase, the values assigned to each level grow proportionally according to a logarithmic curve.
- Adaptive model (A-model)—This hybrid approach considers differences in subject area and age group. For example, the model applies different weightings in a 7th-grade physics lesson compared to an 8th-grade literature class. The adaptive model automatically adjusts the scale based on prior grade-level data and teacher patterns.
- To address the weighting differences between cognitive levels, we incorporated scaling principles based on hierarchical decision-making logics during the design of the weighting scales, which are related to Saaty’s priority method [21].
3.2.2. Fuzzy Rule Generation and Evaluation
- Performance-based rule pattern: The simultaneous presence of low motivation and low Complexity may indicate a problematic student pattern: {Homework: no} ∧ {Complexity: very_low} ∧ {Alignment: divergent} ⇒ {Student_profile: problematic}.
- Motivational rule pattern: The relationship between student effort and autonomy: {Textbook_evaluation: high} ∧ {Complexity: high} ∧ {Question_consistency: low} ⇒ {Student_type: enthusiastic_but_unstructured}.
- Subject-specific rule pattern, which may reveal learning style characteristics within a given subject: {Subject: history} ∧ {Question_type: factual > 80%} ∧ {Complexity: low} ⇒ {Learning_style: memorization_based}.
3.2.3. Topic-Based Dynamic Updating
3.2.4. Rule Set Updating
3.2.5. Adaptive Question Generation
- : the set of teacher-generated questions,
- : the set of student-generated questions.
- : the complexity level of the question according to Bloom’s taxonomy,
- : the relevance of the question in relation to the current rule set ().
- Weight calculation: For each question, a weight is calculated based on the following factors:
- Its complexity (γ);
- Its relevance to the curriculum (ρ);
- Pedagogical priority in the case of teacher-generated questions;
- Frequency in the case of student-generated questions (i.e., the number of students who posed a similar question).
- Ranking: The questions are sorted in descending order based on their weight values, with the most important ones at the top.
- Selection: The system selects the top questions in order until a predefined target number is reached (e.g., 10 questions).
- Diversity check: The selected question set is reviewed to ensure that all Bloom levels (ranging from 1 to 6) are adequately represented. If any level is missing, the system replaces specific questions to maintain a balanced distribution of cognitive levels (Figure 2).
3.3. Analysis of Question Generation
4. Results
5. Discussion
6. Conclusions
Author Contributions
Funding
Data Availability Statement
Conflicts of Interest
Appendix A
| Variable Name | Explanation |
|---|---|
| Grade level | Student’s current school grade |
| Age | Student’s age in years |
| Gender | Student’s gender |
| Type of residence | Type of student’s place of residence |
| Family size | Number of people in the household |
| Parents’ marital status | “0”—married/living together; “1”—divorced; “2”—single parent |
| Mother’s education level | 0: none, 1: primary, 2: secondary, 3: higher education |
| Mother’s occupation | Public sector, private sector, education, unemployed |
| Mother takes regular medication | Whether the mother takes medication regularly |
| Mother smokes | Whether the mother smokes |
| Mother consumes alcohol regularly | Whether the mother drinks alcohol regularly |
| Father’s education level | 0: none, 1: primary, 2: secondary, 3: higher education |
| Father’s occupation | Public sector, private sector, education, unemployed |
| Father takes regular medication | Whether the father takes medication regularly |
| Father smokes | Whether the father smokes |
| Father consumes alcohol regularly | Whether the father drinks alcohol regularly |
| Legal guardian | Mother, Father, Both, Grandparent(s), Other |
| Travel time to school | 1: <15 min, 2: 15–30 min, 3: 30–60 min, 4: >1 h |
| Family relationship quality | 1: very poor—5: excellent |
| Weekly study hours | 1: <2 h, 2: 2–5 h, 3: 5–10 h, 4: >10 h |
| Number of failed subjects | 0: never failed; 1: 1 subject; 2: 2 subjects; 3: more than 2 |
| Attends remedial classes | Whether the student attended remedial instruction |
| Remedial subjects | If yes: subject name(s) |
| Type of remedial class | Institutional, private tutor, or not applicable |
| Plans to continue education | Whether parents want their child to attend secondary education |
| Home internet access | Whether the household has internet access |
| Computer for learning | Whether student has a computer available for study |
| Own room | Whether the student has a private room |
| Own desk | Whether the student has a dedicated study desk |
| Free time | 1: very little—5: very much |
| Has a hobby | Whether the student has a personal hobby |
| Time with friends | 1: very little—5: a lot |
| Learning difficulty | 0: no; 1: SEN; 2: LD (BTMN); 3: other |
| Student smokes (per parent) | Whether the parent believes the student smokes |
| Absences per month | Number of classes missed monthly |
| Fatigue level during learning | 1: very easily—5: hardly ever |
| Preferred assessment method | 1: written, 2: oral, 3: unspecified |
| Exam anxiety | 1: yes, 2: no, 3: unspecified |
| Learning approach | 1: rote, 2: detail-focused, 3: meaning-oriented |
| Self-image | 1: positive, 2: negative, 3: unstable |
| Self-assessment | 1: underestimates, 2: overestimates, 3: realistic |
| Strongest subjects | Subject names (e.g., math, physics, etc.) |
| Weakest subjects | Subject names (e.g., math, physics, etc.) |
| Main interest area | 0: none, 1: arts, 2: languages, 3: engineering, 4: science, 5: humanities, 6: sports, 7: other |
| Extracurricular activity | 0: none, 1: sport, 2: arts, 3: other |
| Daily screen time | 0: none, 1: <1 h, 2: <2 h, 3: >2 h |
| Engages in music or dance | Whether the student practices music or dance |
| Music preference | 1: pop, 2: rock, 3: folk, 4: classical |
| Relationship with adults | 1: no interest—5: prefers adult company |
| Relationship with peers | 1: avoids peers—5: prefers peer company |
| Role in the school group | 1: sociable, 2: leader, 3: outsider, 4: none |
| Number of school conflicts | 1: low, 2: moderate, 3: high |
Appendix B
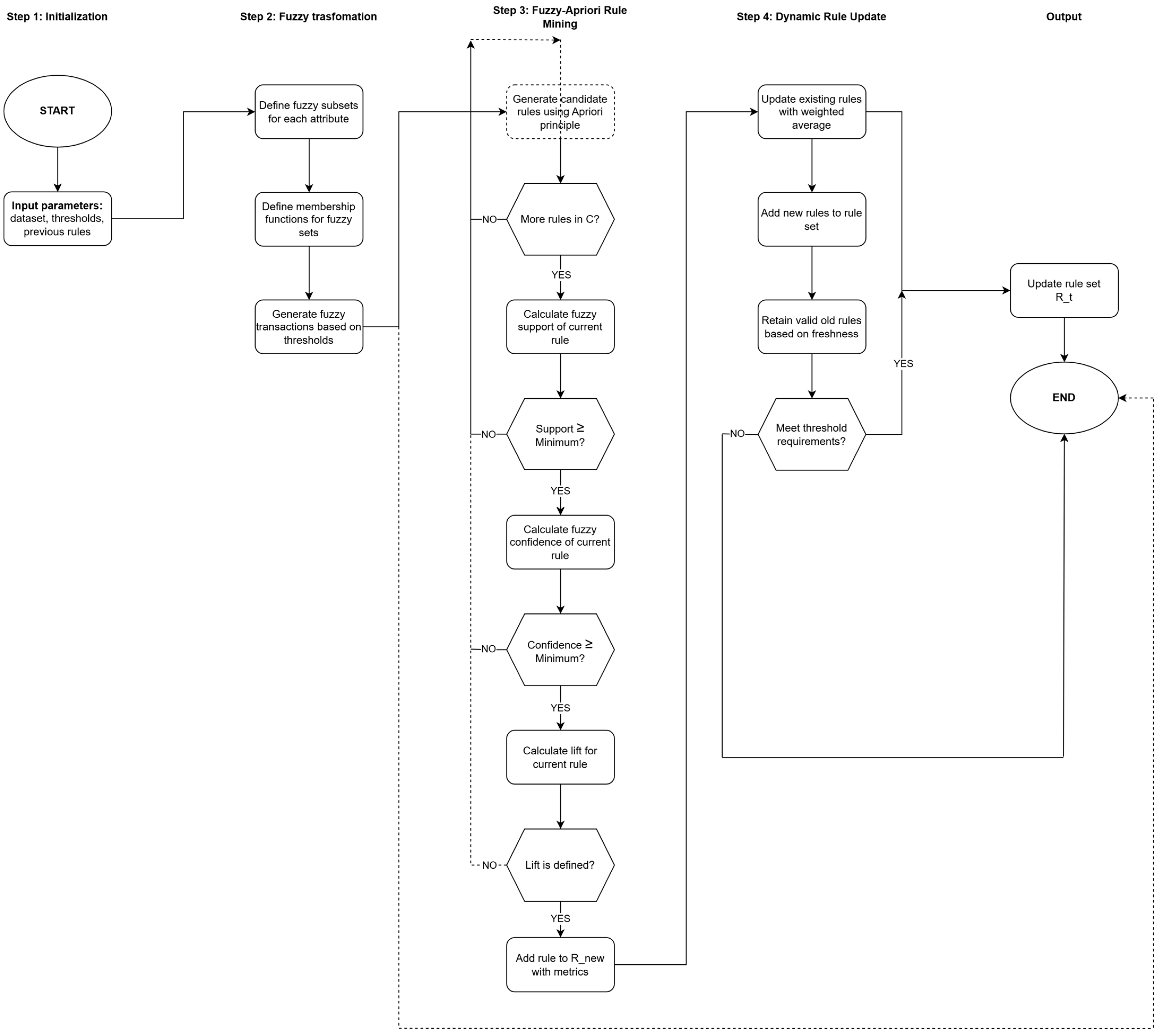
| Algorithm A1: Adaptive Fuzzy-Apriori Rule Mining for Pedagogical Evaluation. |
| Input: D_t: Student dataset at time t (background data + question complexity) α_fuzzy: Membership threshold (default: 0.6) minSupp: Minimum support threshold minConf: Minimum confidence threshold R_{t-1}: Rule set from previous time period (t-1) α_update: Freshness parameter for dynamic update (default: 0.7) Output: R_t: Updated rule set at time t BEGIN AdaptiveFuzzyApriori(D_t, α_fuzzy, minSupp, minConf, R_{t-1}, α_update) // Step 1: Fuzzy Transformation FOR each attribute A_j in D_t DO Define fuzzy subsets: {Ã_j^1, Ã_j^2, …, Ã_j^{k_j}} Define membership functions: μ_{Ã_j^k}: Dom(A_j) → [0, 1] END FOR // Step 2: Generate Fuzzy Transactions T ← ∅ // Initialise transaction database FOR each student x_i ∈ D_t DO T_i ← ∅ // Initialise transaction for student i FOR each attribute A_j DO FOR each fuzzy subset Ã_j^k DO IF μ_{Ã_j^k}(x_i) ≥ α_fuzzy THEN T_i ← T_i ∪ {(Ã_j^k, μ_{Ã_j^k}(x_i))} END IF END FOR END FOR T ← T ∪ {T_i} // Add transaction to database END FOR // Step 3: Mine Fuzzy-Apriori Rules R_new ← MineRules(T, minSupp, minConf) // Step 4: Dynamic Rule Update R_t ← UpdateRuleSet(R_{t-1}, R_new, α_update, minSupp, minConf) RETURN R_t END AdaptiveFuzzyApriori FUNCTION MineRules(T, minSupp, minConf) R_new ← ∅ // Initialize new rule set C ← GenerateCandidateRules(T) // Generate candidate rules X ⇒ Y FOR each candidate rule R: X ⇒ Y in C DO // Calculate fuzzy support supp_R ← CalculateFuzzySupport(R, T) IF supp_R ≥ minSupp THEN // Calculate fuzzy confidence conf_R ← CalculateFuzzyConfidence(R, T) IF conf_R ≥ minConf THEN // Calculate lift lift_R ← CalculateLift(R, T, conf_R) IF lift_R is defined THEN R_new ← R_new ∪ {(R, supp_R, conf_R, lift_R)} END IF END IF END IF END FOR RETURN R_new END MineRules FUNCTION CalculateFuzzySupport(R: X ⇒ Y, T) support_sum ← 0 n ← |T| // Number of transactions FOR each transaction T_i in T DO μ_X ← min{μ_{Ã_j^k}(x_i) | Ã_j^k ∈ X} μ_Y ← μ_{Ã_l^t}(x_i) // where Y = Ã_l^t support_sum ← support_sum + min{μ_X, μ_Y} END FOR RETURN support_sum/n END CalculateFuzzySupport FUNCTION CalculateFuzzyConfidence(R: X ⇒ Y, T) numerator ← 0 denominator ← 0 FOR each transaction T_i in T DO μ_X ← min{μ_{Ã_j^k}(x_i) | Ã_j^k ∈ X} μ_Y ← μ_{Ã_l^t}(x_i) // where Y = Ã_l^t numerator ← numerator + min{μ_X, μ_Y} denominator ← denominator + μ_X END FOR IF denominator > 0 THEN RETURN numerator/denominator ELSE RETURN 0 END IF END CalculateFuzzyConfidence FUNCTION CalculateLift(R: X ⇒ Y, T, confidence_R) support_Y ← 0 n ← |T| FOR each transaction T_i in T DO support_Y ← support_Y + μ_Y(x_i) END FOR support_Y ← support_Y/n IF support_Y > 0 THEN RETURN confidence_R/support_Y ELSE RETURN undefined END IF END CalculateLift FUNCTION UpdateRuleSet(R_old, R_new, α, minSupp, minConf) R_updated ← ∅ // Process rules in both sets FOR each rule R in (R_old ∩ R_new) DO supp_updated ← α × supp_new(R) + (1-α) × supp_old(R) conf_updated ← α × conf_new(R) + (1-α) × conf_old(R) // Ensure values stay in [0, 1] supp_updated ← min(1, max(0, supp_updated)) conf_updated ← min(1, max(0, conf_updated)) R_updated ← R_updated ∪ {(R, supp_updated, conf_updated)} END FOR // Process rules only in new set FOR each rule R in (R_new \ R_old) DO supp_updated ← α × supp_new(R) conf_updated ← α × conf_new(R) IF supp_updated ≥ minSupp AND conf_updated ≥ minConf THEN R_updated ← R_updated ∪ {(R, supp_updated, conf_updated)} END IF END FOR // Process rules only in old set FOR each rule R in (R_old \ R_new) DO supp_updated ← (1-α) × supp_old(R) conf_updated ← (1-α) × conf_old(R) IF supp_updated ≥ minSupp AND conf_updated ≥ minConf THEN R_updated ← R_updated ∪ {(R, supp_updated, conf_updated)} END IF END FOR RETURN R_updated END UpdateRuleSet FUNCTION GenerateCandidateRules(T) // Generate frequent itemsets using the Apriori principle L_1 ← FindFrequent1Itemsets(T) L ← {L_1} k ← 2 WHILE L_{k-1} ≠ ∅ DO C_k ← AprioriGen(L_{k-1}) // Generate k-itemset candidates // Count support for candidates FOR each transaction t in T DO C_t ← Subset(C_k, t) FOR each candidate c in C_t DO c.count ← c.count + 1 END FOR END FOR // Keep frequent itemsets L_k ← {c ∈ C_k | c.count/|T| ≥ minSupp} L ← L ∪ {L_k} k ← k + 1 END WHILE // Generate rules from frequent itemsets Rules ← ∅ FOR each itemset I in L with |I| ≥ 2 DO FOR each non-empty subset X ⊂ I DO Y ← I \ X Rules ← Rules ∪ {X ⇒ Y} END FOR END FOR RETURN Rules END GenerateCandidateRules |
References
- Molnár, G.; Szűts, Z. Use of Artificial Intelligence in Electronic Learning Environments. In Proceedings of the 2022 IEEE 5th International Conference and Workshop Óbuda on Electrical and Power Engineering (CANDO-EPE), Budapest, Hungary, 21–22 November 2022; pp. 000137–000140. [Google Scholar] [CrossRef]
- Molnar, G.; Jozsef, C.; Eva, K. Evaluation and Technological Solutions for a Dynamic, Unified Cloud Programming Development Environment: Ease of Use and Applicable System for Uniformized Practices and Assessments. In Proceedings of the 2023 IEEE 21st World Symposium on Applied Machine Intelligence and Informatics (SAMI), Herl’any, Slovakia, 19–21 January 2023; pp. 000237–000240. [Google Scholar] [CrossRef]
- Karl, É.; Nagy, E.; Molnár, G.; Szűts, Z. Supporting the Pedagogical Evaluation of Educational Institutions with the Help of the WTCAi System. Acta Polytech. Hung. 2024, 21, 125–142. [Google Scholar] [CrossRef]
- Zadeh, L.A. Fuzzy Sets. Inf. Control 1965, 8, 338–353. [Google Scholar] [CrossRef]
- Dubois, D.; Prade, H. Operations on Fuzzy Numbers. Int. J. Syst. Sci. 1978, 9, 613–626. [Google Scholar] [CrossRef]
- Fullér, R.; Majlender, P. On Obtaining Minimal Variability OWA Operator Weights. Fuzzy Sets Syst. 2003, 136, 203–215. [Google Scholar] [CrossRef]
- Karl, É. Analytic Hierarchy Process. Ph.D. Thesis, Széchenyi István University, Doctoral School of Multidisciplinary Engineering Sciences, Győr, Hungary, 2022. [Google Scholar]
- Agrawal, R.; Srikant, R. Fast Algorithms for Mining Association Rules in Large Databases. In Proceedings of the 20th International Conference on Very Large Data Bases, Santiago, Chile, 12–15 September 1994; Morgan Kaufmann Publishers Inc.: San Francisco, CA, USA, 1994; pp. 487–499. [Google Scholar]
- Han, J.; Kamber, M.; Pei, J. Data Mining: Concepts and Techniques, 3rd ed.; Morgan Kaufmann Series in Data Management Systems; Elsevier: Amsterdam, The Netherlands; Morgan Kaufmann: Boston, MA, USA, 2012; ISBN 9780123814791. [Google Scholar]
- Jha, J.; Ragha, L. Educational Data Mining using Improved Apriori Algorithm. Int. J. Inf. Comput. Technol. 2013, 3, 411–418. [Google Scholar]
- Li, J.; Xue, E. Dynamic Interaction between Student Learning Behaviour and Learning Environment: Meta-Analysis of Student Engagement and Its Influencing Factors. Behav. Sci. 2023, 13, 59. [Google Scholar] [CrossRef] [PubMed]
- Patall, E.A.; Yates, N.; Lee, J.; Chen, M.; Bhat, B.H.; Lee, K.; Beretvas, S.N.; Lin, S.; Yang, S.M.; Jacobson, N.G.; et al. A Meta-Analysis of Teachers’ Provision of Structure in the Classroom and Students’ Academic Competence Beliefs, Engagement, and Achievement. Educ. Psychol. 2024, 59, 42–70. [Google Scholar] [CrossRef]
- Rubie-Davies, C.M.; Hattie, J.A.C. The Powerful Impact of Teacher Expectations: A Narrative Review. J. R. Soc. N. Z. 2024, 55, 343–371. [Google Scholar] [CrossRef] [PubMed]
- Buckley, J.J. Fuzzy Hierarchical Analysis. Fuzzy Sets Syst. 1985, 17, 233–247. [Google Scholar] [CrossRef]
- Van Laarhoven, P.J.M.; Pedrycz, W. A Fuzzy Extension of Saaty’s Priority Theory. Fuzzy Sets Syst. 1983, 11, 229–241. [Google Scholar] [CrossRef]
- Dubois, D.; Prade, H. Preface. In Mathematics in Science and Engineering; Elsevier: Amsterdam, The Netherlands, 1980; Volume 144, pp. xv–xvi. ISBN 9780122227509. [Google Scholar]
- Karl, É.; Molnár, G. IKT-vel támogatott STEM készségek fejlesztésének lehetőségei a tanulók körében. In Proceedings of the XXXVIII, Kandó Konferencia 2022, Hungary, Budapest, 3–4 November 2022; Óbudai Egyetem, Kandó Kálmán Villamosmérnöki Kar: Budapest, Hungary, 2022; pp. 144–155, ISBN 978-963-449-298-6. [Google Scholar]
- Carlsson, C.; Fullér, R. Problem Solving with Multiple Interdependent Criteria. In Consensus Under Fuzziness; Kacprzyk, J., Nurmi, H., Fedrizzi, M., Eds.; Springer: Boston, MA, USA, 1997; Volume 10, pp. 231–246. ISBN 9781461379089. [Google Scholar] [CrossRef]
- Carlsson, C.; Fullér, R. Multiobjective Linguistic Optimization. Fuzzy Sets Syst. 2000, 115, 5–10. [Google Scholar] [CrossRef]
- Saaty, T.L. A Scaling Method for Priorities in Hierarchical Structures. J. Math. Psychol. 1977, 15, 234–281. [Google Scholar] [CrossRef]
- Saaty, T.L. Axiomatic Foundation of the Analytic Hierarchy Process. Manag. Sci. 1986, 32, 841–855. [Google Scholar] [CrossRef]
- Keeney, R.L.; Raiffa, H.; Rajala, D.W. Decisions with Multiple Objectives: Preferences and Value Trade-Offs. IEEE Trans. Syst. Man Cybern. 1979, 9, 403. [Google Scholar] [CrossRef]
- Karl, É. Examining the Relationship Between the WTCAi System and Student Background Data in Modern Educational Assessment. J. Appl. Tech. Educ. Sci. 2024, 14, 389. [Google Scholar] [CrossRef]
- Friedler, F.; Tarjan, K.; Huang, Y.W.; Fan, L.T. Combinatorial Algorithms for Process Synthesis. Comput. Chem. Eng. 1992, 16, S313–S320. [Google Scholar] [CrossRef]
- Teng, F. Fuzzy Association Rule Mining for Personalized Chinese Language and Literature Teaching from Higher Education. Int. J. Comput. Intell. Syst. 2024, 17, 266. [Google Scholar] [CrossRef]
- Li, D. An interactive teaching evaluation system for preschool education in universities based on machine learning algorithm. Comput. Hum. Behav. 2024, 157, 108211. [Google Scholar] [CrossRef]
- Karl, É.; Molnár, G.; Cserkó, J.; Orosz, B.; Nagy, E. Supporting the Pedagogical Assessment Process in Educational Institutions with Social Background Data Analysis and WTCAi System Integration. In Proceedings of the 2025 IEEE 23rd World Symposium on Applied Machine Intelligence and Informatics (SAMI), Stará Lesná, Slovakia, 23–25 January 2025; pp. 000071–000076. [Google Scholar] [CrossRef]
- Karl, É.; Nagy, E.; Molnár, G. Advanced Examination Systems: Applying Fuzzy Logic and Machine Learning Methods in Education. In Proceedings of the 2025 IEEE 12th International Conference on Computational Cybernetics and Cyber-Medical Systems (ICCC), Maui, HI, USA, 9–11 April 2025; pp. 231–236. [Google Scholar] [CrossRef]
- Ramík, J.; Korviny, P. Inconsistency of Pair-Wise Comparison Matrix with Fuzzy Elements Based on Geometric Mean. Fuzzy Sets Syst. 2010, 161, 1604–1613. [Google Scholar] [CrossRef]
- Muse, H.; Bulathwela, S.; Yilmaz, E. Pre-Training with Scientific Text Improves Educational Question Generation. In Proceedings of the AAAI Conference on Artificial Intelligence, Online, 22 February–1 March 2022. [Google Scholar] [CrossRef]
- Bulathwela, S.; Muse, H.; Yilmaz, E. Scalable Educational Question Generation with Pre-Trained Language Models. In Artificial Intelligence in Education; Wang, N., Rebolledo-Mendez, G., Matsuda, N., Santos, O.C., Dimitrova, V., Eds.; Springer: Cham, Switzerland, 2023; Volume 13916, pp. 327–339. [Google Scholar] [CrossRef]
- Heilman, M.; Smith, N.A. Good Question! Statistical Ranking for Question Generation. In Proceedings of the Human Language Technologies: The 2010 Annual Conference of the North American Chapter of the Association for Computational Linguistics, Los Angeles, CA, USA, 2–4 June 2010; Kaplan, R., Burstein, J., Harper, M., Penn, G., Eds.; Association for Computational Linguistics: Los Angeles, CA, USA, 2010; pp. 609–617. [Google Scholar]
- Zimmermann, H.-J. Fuzzy Set Theory-and Its Applications; Springer: Dordrecht, The Netherlands, 1996; ISBN 9789401587044. [Google Scholar]
- Katona, J.; Gyönyörű, K.I.K. Integrating AI-Based Adaptive Learning into the Flipped Classroom Model to Enhance Engagement and Learning Outcomes. Comput. Educ. Artif. Intell. 2025, 8, 100392. [Google Scholar] [CrossRef]
- Baranyi, P. Relaxed TS Fuzzy Model Transformation to Improve the Approximation Accuracy/Complexity Tradeoff and Relax the Computation Complexity. IEEE Trans. Fuzzy Syst. 2024, 32, 5237–5247. [Google Scholar] [CrossRef]




| Fuzzy Category | Value Range | Pedagogical Interpretation |
|---|---|---|
| Divergent Thinking | 0.0–0.3 | The student’s questions are completely different. |
| Partial Overlap | 0.31–0.55 | Some connection is detectable, but the focus differs |
| Aligned but Independent | 0.56–0.75 | The student follows the teacher’s structure while remaining creative. |
| Pedagogical Alignment | 0.76–0.9 | The questions closely match the teacher’s intent. |
| Full Cognitive Match | 0.91–1.0 | The student’s questions fully correspond to the teacher’s goals, both in content and thinking. |
| Model | Pedagogical Consensus | Cohen’s κ |
|---|---|---|
| E-model | 87% | 0.73 |
| L-model | 72% | 0.68 |
| A-model | 91% | 0.78 |
Disclaimer/Publisher’s Note: The statements, opinions and data contained in all publications are solely those of the individual author(s) and contributor(s) and not of MDPI and/or the editor(s). MDPI and/or the editor(s) disclaim responsibility for any injury to people or property resulting from any ideas, methods, instructions or products referred to in the content. |
© 2025 by the authors. Licensee MDPI, Basel, Switzerland. This article is an open access article distributed under the terms and conditions of the Creative Commons Attribution (CC BY) license (https://creativecommons.org/licenses/by/4.0/).
Share and Cite
Karl, É.; Molnár, G. Development and Application of a Fuzzy-Apriori-Based Algorithmic Model for the Pedagogical Evaluation of Student Background Data and Question Generation. Algorithms 2025, 18, 727. https://doi.org/10.3390/a18110727
Karl É, Molnár G. Development and Application of a Fuzzy-Apriori-Based Algorithmic Model for the Pedagogical Evaluation of Student Background Data and Question Generation. Algorithms. 2025; 18(11):727. https://doi.org/10.3390/a18110727
Chicago/Turabian StyleKarl, Éva, and György Molnár. 2025. "Development and Application of a Fuzzy-Apriori-Based Algorithmic Model for the Pedagogical Evaluation of Student Background Data and Question Generation" Algorithms 18, no. 11: 727. https://doi.org/10.3390/a18110727
APA StyleKarl, É., & Molnár, G. (2025). Development and Application of a Fuzzy-Apriori-Based Algorithmic Model for the Pedagogical Evaluation of Student Background Data and Question Generation. Algorithms, 18(11), 727. https://doi.org/10.3390/a18110727

