SCMs: Systematic Conglomerated Models for Audio Cough Signal Classification
Abstract
1. Introduction
- (a)
- The first technique utilizes the concept of robust models with Gabor dictionary analysis and machine learning techniques with special focus on support vector regression (SVR) and ensemble models;
- (b)
- The second technique utilizes the concept of stacked conditional autoencoders (SAEs);
- (c)
- The third technique utilizes the concept of using some efficient feature extraction schemes like TQWT, sparse TQWT, MIC and DCC and some feature selection techniques like BTSA, aggregation functions, FA, EFA classified with machine learning classifiers, KELM, arc-cosine ELM, RSO-based KELM, etc.
2. Proposed Method 1: Robust Models with Gabor Dictionary Analysis and Machine Learning
2.1. Gabor Dictionary
2.2. Cross-Correlation Function (CCF) and Partial Cross-Correlation Function (PCCF) Model
2.3. LASSO Model
2.4. Elastic Net Regularization Model
2.5. Support Vector Regression
2.6. Learning through Ensemble Methods
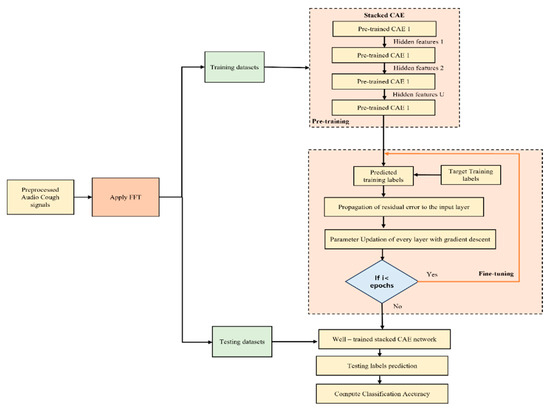
3. Proposed Technique 2: Stacked CAE Network for Audio Cough Classification
3.1. CAE
3.2. Softmax Classifier
3.3. Stacked CAE Network
4. Proposed Technique 3: Efficient Feature Selection and Machine Learning Classification
4.1. Analysis of TQWT
4.2. Analysis of Sparse Coefficients of TQWT
4.3. Analysis of Maximal Information Coefficient
4.4. Analysis of Distance Correlation Coefficient
4.5. Feature Selection
4.5.1. BTSA
| Algorithm 1: BTSA Algorithm |
| Input: Feature Set Assign: Search agents (Tunicate population) Start TSA parameters For i = 1: no of search agents do Choose feature with a position 1 Execute classification task with selected features End Assess fitness function Memorize the best agent position While (no of iterations) do Update the tunicate positions Convert to binary values Execute classification using updated positions Assess Fitness function Memorize the global best position If convergence reached then Exit the process End End Output the optimal feature set. |
4.5.2. Choosing Aggregate Functions
Aggregation Techniques Depending on Basic Operations
4.5.3. Factor Analysis
EFA
4.6. KELM
4.6.1. Arc-Cosine Kernel Function
4.6.2. RSO-Based KELM
- (a)
- The features are input and divided into test and training data. The kernel parameter and penalty coefficient of the KELM are obtained as variables.
- (b)
- The rat population size is set as . The maximum iteration number is set as .
- (c)
- The individual position of a rat is assigned as .
- (d)
- For every rat, the fitness value is computed.
- (e)
- The best position (individual) of the rat .
- (f)
- Assume the present iteration number .
- (g)
- The individual position information of the rat is updated.
- (h)
- For every rat, the updated fitness value is computed.
- (i)
- The present optimal position is saved if the present position is better than the previous position.
- (j)
- Assume . The best position is output as .
- (k)
- The algorithm ends; otherwise, the individual position of the rat is updated and the process starts once again.
- (l)
- The individual position of the best rat is given as an output which is nothing but the kernel parameter and best penalty coefficient.
5. Results and Discussion
Performance Comparison with Other Works
6. Conclusions and Future Works
Author Contributions
Funding
Data Availability Statement
Conflicts of Interest
References
- Harle, A.S.; Blackhall, F.H.; Molassiotis, A.; Yorke, J.; Dockry, R.; Holt, K.J.; Yuill, D.; Baker, K.; Smith, J.A. Cough in patients with lung cancer: A longitudinal observational study of characterization and clinical associations. Chest 2019, 155, 103–113. [Google Scholar] [CrossRef] [PubMed]
- Sharma, N.; Krishnan, P.; Kumar, R.; Ramoji, S.; Chetupalli, S.R.; Ghosh, P.K.; Ganapathy, S. Coswara—A database of breathing, cough, and voice sounds for COVID-19 diagnosis. arXiv 2020, arXiv:2005.10548. [Google Scholar]
- Nessiem, M.A.; Mohamed, M.M.; Coppock, H.; Gaskell, A.; Schuller, B.W. Detecting COVID-19 from breathing and coughing sounds using deep neural networks. In Proceedings of the 2021 IEEE 34th International Symposium on Computer-Based Medical Systems (CBMS), Aveiro, Portugal, 7–9 June 2021; IEEE: Piscataway, NJ, USA, 2021; pp. 183–188. [Google Scholar]
- Abaza, A.A.; Day, J.B.; Reynolds, J.S.; Mahmoud, A.M.; Goldsmith, W.T.; McKinney, W.G.; Petsonk, E.L.; Frazer, D.G. Classification of voluntary cough sound and airflow patterns for detecting abnormal pulmonary function. Cough 2009, 5, 8. [Google Scholar] [CrossRef] [PubMed]
- Lücio, C.; Teixeira, C.; Henriques, J.; de Carvalho, P.; Paiva, R.P. Voluntary cough detection by internal sound analysis. In Proceedings of the 2014 7th International Conference on Biomedical Engineering and Informatics, BMEI 2014, Dalian, China, 14–16 October 2014. [Google Scholar] [CrossRef]
- Thorpe, C.W.; Toop, L.J.; Dawson, K.P. Towards a quantitative description of asthmatic cough sounds. Eur. Respir. J. 1992, 5, 685–692. [Google Scholar] [CrossRef] [PubMed]
- Kosasih, K.; Abeyratne, U.R.; Swarnkar, V.; Triasih, R. Wavelet augmented cough analysis for rapid childhood pneumonia diagnosis. IEEE Trans. Biomed. Eng. 2015, 62, 1185–1194. [Google Scholar] [CrossRef]
- Sharan, R.V.; Abeyratne, U.R.; Swarnkar, V.R.; Porter, P. Automatic croup diagnosis using cough sound recognition. IEEE Trans. Biomed. Eng. 2018, 66, 485–495. [Google Scholar] [CrossRef] [PubMed]
- Swarnkar, V.; Abeyratne, U.R.; Chang, A.B.; Amrulloh, Y.A.; Setyati, A.; Triasih, R. Automatic identification of wet and dry cough in pediatric patients with respiratory diseases. Ann. Biomed. Eng. 2013, 41, 1016–1028. [Google Scholar] [CrossRef] [PubMed]
- Shi, Y.; Liu, H.; Wang, Y.; Cai, M.; Xu, W. Theory and application of audio-based assessment of cough. J. Sens. 2018, 2018, 9845321. [Google Scholar] [CrossRef]
- Rudraraju, G.; Palreddy, S.; Mamidgi, B.; Sripada, N.R.; Sai, Y.P.; Vodnala, N.K.; Haranath, S.P. Cough sound analysis and objective correlation with spirometry and clinical diagnosis. Inform. Med. Unlocked 2020, 19, 100319. [Google Scholar] [CrossRef]
- Malik, H.; Anees, T. Multi-modal deep learning methods for classification of chest diseases using different medical imaging and cough sounds. PLoS ONE 2024, 19, e0296352. [Google Scholar] [CrossRef]
- Pahar, M.; Klopper, M.; Reeve, B.; Warren, R.; Theron, G.; Niesler, T. Automatic cough classification for tuberculosis screening in a real-world environment. Physiol. Meas. 2021, 42, 105014. [Google Scholar] [CrossRef] [PubMed]
- Bansal, V.; Pahwa, G.; Kannan, N. Cough Classification for COVID-19 based on audio mfcc features using Convolutional Neural Networks. In Proceedings of the 2020 IEEE International Conference on Computing, Power and Communication Technologies (GUCON), Greater Noida, India, 2–4 October 2020; IEEE: Piscataway, NJ, USA, 2020; pp. 604–608. [Google Scholar]
- Ulukaya, S.; Sarıca, A.A.; Erdem, O.; Karaali, A. MSCCov19Net: Multi-branch deep learning model for COVID-19 detection from cough sounds. Med. Biol. Eng. Comput. 2023, 61, 1619–1629. [Google Scholar] [CrossRef] [PubMed]
- Loey, M.; Mirjalili, S. COVID-19 cough sound symptoms classification from scalogram image representation using deep learning models. Comput. Biol. Med. 2021, 139, 105020. [Google Scholar] [CrossRef] [PubMed]
- Chowdhury, N.K.; Kabir, M.A.; Rahman, M.M.; Islam SM, S. Machine learning for detecting COVID-19 from cough sounds: An ensemble-based MCDM method. Comput. Biol. Med. 2022, 145, 105405. [Google Scholar] [CrossRef] [PubMed]
- Ghrabli, S.; Elgendi, M.; Menon, C. Identifying unique spectral fingerprints in cough sounds for diagnosing respiratory ailments. Sci. Rep. 2024, 14, 593. [Google Scholar] [CrossRef] [PubMed]
- Balamurali, B.T.; Hee, H.I.; Kapoor, S.; Teoh, O.H.; Teng, S.S.; Lee, K.P.; Herremans, D.; Chen, J.M. Deep Neural Network-Based Respiratory Pathology Classification Using Cough Sounds. Sensors 2021, 21, 5555. [Google Scholar] [CrossRef] [PubMed]
- Kho, S.J.; Shiong, B.L.C.; Wan-Tze, V.; Boon, L.K.; Pathmanathan, M.D.; Rahman, M.A.B.A.; Xuan, K.P.; Hanafi, W.N.B.W.; Peariasamy, K.M.; Hui, P.T.H. Malaysian cough sound analysis and COVID-19 classification with deep learning. Intell. Based Med. 2024, 9, 100129. [Google Scholar] [CrossRef]
- Pal, A.; Sankarasubbu, M. Pay attention to the cough: Early diagnosis of COVID-19 using interpretable symptoms embeddings with cough sound signal processing. In Proceedings of the 36th Annual ACM Symposium on Applied Computing, Virtual, 22–26 March 2021; pp. 620–628. [Google Scholar]
- Pahar, M.; Klopper, M.; Warren, R.; Niesler, T. COVID-19 cough classification using machine learning and global smartphone recordings. Comput. Biol. Med. 2021, 135, 104572. [Google Scholar] [CrossRef] [PubMed]
- Islam, R.; Abdel-Raheem, E.; Tarique, M. A study of using cough sounds and deep neural networks for the early detection of COVID-19. Biomed. Eng. Adv. 2022, 3, 100025. [Google Scholar] [CrossRef]
- Knocikova, J.; Korpas, J.; Vrabec, M.; Javorka, M. Wavelet analysis of voluntary cough sound in patients with respiratory diseases. J. Physiol. Pharmacol. 2008, 59, 331–340. [Google Scholar]
- Mouawad, P.; Dubnov, T.; Dubnov, S. Robust Detection of COVID-19 in Cough Sounds: Using Recurrence Dynamics and Variable Markov Model. SN Comput. Sci. 2021, 2, 34. [Google Scholar] [CrossRef]
- Amrulloh, Y.; Abeyratne, U.; Swarnkar, V.; Triasih, R. Cough sound analysis for pneumonia and asthma classification in pediatric population. In Proceedings of the 2015 6th International Conference on Intelligent Systems, Modelling and Simulation, Kuala Lumpur, Malaysia, 9–12 February 2015; pp. 127–131. [Google Scholar]
- Yadav, S.; Keerthana, M.; Gope, D.; Ghosh, P.K. Analysis of acoustic features for speech sound-based classification of asthmatic and healthy subjects. In Proceedings of the ICASSP 2020—2020 IEEE International Conference on Acoustics, Speech and Signal Processing (ICASSP), Barcelona, Spain, 4–8 May 2020; pp. 6789–6793. [Google Scholar]
- Hee, H.I.; Balamurali, B.; Karunakaran, A.; Herremans, D.; Teoh, O.H.; Lee, K.P.; Teng, S.S.; Lui, S.; Chen, J.M. Development of machine learning for asthmatic and healthy voluntary cough Sounds: A proof-of-concept study. Appl. Sci. 2019, 9, 2833. [Google Scholar] [CrossRef]
- Cohen, A.; Daubechies, I.; Jawerth, B.; Vial, P. Multiresolution analysis, wavelets and fast wavelet transform on an interval. C. R. Acad. Sci. Paris 1993, 316, 417–421. [Google Scholar]
- Zhao, S.; Zhang, Q.; Yang, H. Orthogonal Matching Pursuit Based on Tree-Structure Redundant Dictionary. In Proceedings of the Advances in Computer Science, Environment, Ecoinformatics, and Education. CSEE 2011. Communications in Computer and Information Science, Wuhan, China, 21–22 August 2011; Lin, S., Huang, X., Eds.; Springer: Berlin/Heidelberg, Germany, 2011; Volume 215. [Google Scholar]
- Yang, M.; Zhang, L. Gabor Feature Based Sparse Representation for Face Recognition with Gabor Occlusion Dictionary. In Proceedings of the Computer Vision—ECCV 2010. ECCV 2010. Lecture Notes in Computer Science, Heraklion, Greece, 5–11 September 2010; Daniilidis, K., Maragos, P., Paragios, N., Eds.; Springer: Berlin/Heidelberg, Germany, 2010; Volume 6316. [Google Scholar]
- Dean, R.T.; Dunsmuir, W.T.M. Dangers and uses of cross-correlation in analyzing time series in perception, performance, movement, and neuroscience: The importance of constructing transfer function autoregressive models. Behav. Res. 2016, 48, 783–802. [Google Scholar] [CrossRef] [PubMed]
- Yazdi, M.; Golilarz, N.A.; Nedjati, A.; Adesina, K.A. An improved lasso regression model for evaluating the efficiency of intervention actions in a system reliability analysis. Neural Comput. Appl. 2021, 33, 7913–7928. [Google Scholar] [CrossRef]
- Bry, X.; Niang, N.; Verron, T.; Bougeard, S. Clusterwise elastic-net regression based on a combined information criterion. Adv. Data Anal. Classif. 2023, 17, 75–107. [Google Scholar] [CrossRef]
- Kandiri, A.; Shakor, P.; Kurda, R.; Deifalla, A.F. Modified Artificial Neural Networks and Support Vector Regression to Predict Lateral Pressure Exerted by Fresh Concrete on Formwork. Int. J. Concr. Struct. Mater. 2022, 16, 64. [Google Scholar] [CrossRef]
- Nti, I.K.; Adekoya, A.F.; Weyori, B.A. A comprehensive evaluation of ensemble learning for stock-market prediction. J. Big Data 2020, 7, 20. [Google Scholar] [CrossRef]
- Torabi, H.; Mirtaheri, S.L.; Greco, S. Practical autoencoder based anomaly detection by using vector reconstruction error. Cybersecurity 2023, 6, 1. [Google Scholar] [CrossRef]
- Xu, X.; Wang, Y.; Wang, L.; Yu, B.; Jia, J. Conditional Temporal Variational AutoEncoder for Action Video Prediction. Int. J. Comput. Vis. 2023, 131, 2699–2722. [Google Scholar] [CrossRef]
- Webb, D. Applying Softmax Classifiers to Open Set. In Proceedings of the Data Mining. AusDM 2019. Communications in Computer and Information Science, Adelaide, Australia, 2–5 December 2019; Le, T.D., Ong, T.-L., Zhao, Y., Jin, W.H., Wong, S., Liu, L., Williams, G., Eds.; Springer: Singapore, 2019; Volume 1127. [Google Scholar]
- Tibebu, H.; Malik, A.; De Silva, V. Text to Image Synthesis Using Stacked Conditional Variational Autoencoders and Conditional Generative Adversarial Networks. In Proceedings of the Intelligent Computing. SAI 2022. Lecture Notes in Networks and Systems, Virtual, 14–15 July 2022; Arai, K., Ed.; Springer: Cham, Switzerland, 2022; Volume 506. [Google Scholar]
- Subasi, A.; Qaisar, S.M. Surface EMG signal classification using TQWT, Bagging and Boosting for hand movement recognition. J. Ambient. Intell. Humaniz. Comput. 2022, 13, 3539–3554. [Google Scholar] [CrossRef]
- Shuliang, W.; Surapunt, T. Bayesian Maximal Information Coefficient (BMIC) to reason novel trends in large datasets. Appl. Intell. 2022, 52, 10202–10219. [Google Scholar] [CrossRef]
- Miao, C. Clustering of different dimensional variables based on distance correlation coefficient. J. Ambient. Intell. Humaniz. Comput. 2021. [Google Scholar] [CrossRef]
- Rizk-Allah, R.M.; Hagag, E.A.; El-Fergany, A.A. Chaos-enhanced multi-objective tunicate swarm algorithm for economic-emission load dispatch problem. Soft Comput. 2023, 27, 5721–5739. [Google Scholar] [CrossRef]
- Rocklin, M.; Pinar, A. Computing an Aggregate Edge-Weight Function for Clustering Graphs with Multiple Edge Types. In Proceedings of the Algorithms and Models for the Web-Graph. WAW 2010. Lecture Notes in Computer Science, Stanford, CA, USA, 13–14 December 2010; Kumar, R., Sivakumar, D., Eds.; Springer: Berlin/Heidelberg, Germany, 2010; Volume 6516. [Google Scholar]
- Rajaguru, H.; Prabhakar, S.K. Factor Analysis and Weighted KNN Classifier for Epilepsy Classification from EEG signals. In Proceedings of the 2018 Second International Conference on Electronics, Communication and Aerospace Technology (ICECA), Coimbatore, India, 29–31 March 2018; pp. 332–335. [Google Scholar] [CrossRef]
- Huang, G.B.; Zhu, Q.Y.; Siew, C.K. Extreme Learning Machine: Theory and Applications. Neurocomputing 2006, 70, 489–501. [Google Scholar] [CrossRef]
- Cortes, C.; Vapnik, V. Support-vector networks. Mach. Learn. 1995, 20, 273–297. [Google Scholar] [CrossRef]
- Ghanizadeh, A.N.; Ghiasi-Shirazi, K.; Monsefi, R.; Qaraei, M. Neural Generalization of Multiple Kernel Learning. Neural Process. Lett. 2024, 56, 12. [Google Scholar] [CrossRef]
- Dhiman, G.; Garg, M.; Nagar, A.; Kumar, V.; Dehghani, M. A novel algorithm for global optimization: Rat Swarm Optimizer. J. Ambient. Intell. Humaniz. Comput. 2021, 12, 8457–8482. [Google Scholar] [CrossRef]
- Kuluozturk, M.; Kobat, M.A.; Barua, P.D.; Dogan, S.; Tuncer, T.; Tan, R.S.; Ciaccio, E.J.; Acharya, U.R. DKPNet41: Directed knight pattern network-based cough sound classification model for automatic disease diagnosis. Med. Eng. Phys. 2022, 110, 103870. [Google Scholar] [CrossRef]






| SVR | Ensemble Models | NBC | SVM | Adaboost | RF | DT | |
|---|---|---|---|---|---|---|---|
| Gabor dictionary + CCF | 96.76 | 97.64 | 93.45 | 94.56 | 93.25 | 94.37 | 93.45 |
| Gabor dictionary + PCCF | 97.21 | 98.03 | 94.35 | 95.32 | 94.24 | 95.21 | 94.22 |
| Gabor dictionary + LASSO | 96.24 | 97.99 | 95.21 | 94.34 | 94.92 | 96.01 | 92.05 |
| Gabor dictionary + elastic net | 95.77 | 98.78 | 97.09 | 97.22 | 94.67 | 95.78 | 93.78 |
| AE | CAE | SCAE | |
|---|---|---|---|
| Accuracy | 91.02 | 93.45 | 96.35 |
| ELM | Kernel ELM | Arc-Cosine ELM | RSO-ELM | SVM | Adaboost | NBC | |
|---|---|---|---|---|---|---|---|
| BTSA | 89.45 | 92.35 | 96.89 | 97.44 | 95.34 | 93.23 | 90.12 |
| AF | 91.03 | 93.45 | 98.34 | 98.23 | 96.34 | 92.24 | 91.22 |
| FA | 90.31 | 94.21 | 97.34 | 98.01 | 95.45 | 93.45 | 92.01 |
| EFA | 92.34 | 94.99 | 96.23 | 98.11 | 96.22 | 91.45 | 90.34 |
| ELM | Kernel ELM | Arc-Cosine ELM | RSO-ELM | SVM | Adaboost | NBC | |
|---|---|---|---|---|---|---|---|
| BTSA | 90.23 | 93.33 | 97.11 | 98.03 | 97.23 | 95.34 | 94.22 |
| AF | 92.34 | 94.21 | 98.99 | 98.22 | 96.23 | 94.56 | 93.45 |
| FA | 91.23 | 95.11 | 98.02 | 98.01 | 95.35 | 93.56 | 94.09 |
| EFA | 93.23 | 95.01 | 97.34 | 97.99 | 97.01 | 95.01 | 93.99 |
| ELM | Kernel ELM | Arc-Cosine ELM | RSO-ELM | SVM | Adaboost | NBC | |
|---|---|---|---|---|---|---|---|
| BTSA | 91.32 | 94.08 | 95.22 | 97.34 | 96.87 | 96.09 | 96.11 |
| AF | 93.21 | 92.66 | 97.34 | 96.67 | 98.55 | 95.67 | 96.45 |
| FA | 90.11 | 96.78 | 95.67 | 95.87 | 97.67 | 96.89 | 97.64 |
| EFA | 92.99 | 93.92 | 98.86 | 98.11 | 96.93 | 94.22 | 96.26 |
| ELM | Kernel ELM | Arc-Cosine ELM | RSO-ELM | SVM | Adaboost | NBC | |
|---|---|---|---|---|---|---|---|
| BTSA | 92.23 | 95.09 | 97.11 | 98.22 | 95.11 | 95.09 | 95.22 |
| AF | 94.46 | 94.77 | 98.24 | 98.36 | 97.23 | 94.97 | 95.24 |
| FA | 95.77 | 97.67 | 98.75 | 97.87 | 96.78 | 95.56 | 96.68 |
| EFA | 95.89 | 95.83 | 98.93 | 97.98 | 95.99 | 93.88 | 95.94 |
| Reference Number | Method | Subjects | Accuracy (%) or Other Performance Metric Mentioned |
|---|---|---|---|
| [17] | MFCC and multi-criteria decision making | 622 COVID-19 and 1610 healthy | AUC = 78.00% |
| [21] | MFCC and DNN | 150 COVID-19, bronchitis, healthy and asthma | 90.8% for cough data |
| [22] | CNN + LSTM | 92 COVID-19 and 1079 healthy | 95.3% |
| [23] | MFCC and DNN | 50 COVID-19 and 50 healthy | 97.5% |
| [24] | Wavelet Transform + LDA | 26 healthy, 17 asthma and 22 chronic obstructive pulmonary disease | 90% |
| [25] | MFCC and Recurrence Quantification Analysis and XGBoost | 20 COVID-19 and 1468 healthy | 97% |
| [26] | Neural networks | 9 asthma and 9 pneumonia | Kappa = 89.00% |
| [27] | MFCC + SVM | 47 asthma and 48 healthy | 77.8% |
| [51] | Directed Knight Pattern | 110 acute asthma, 247 healthy, 241 COVID-19 and 244 heart failure | 100% |
| Proposed work | Gabor dictionary with elastic net and ensemble model | 110 acute asthma, 247 healthy, 241 COVID-19 and 244 heart failure | 98.78% |
| SCAE | 110 acute asthma, 247 healthy, 241 COVID-19 and 244 heart failure | 96.35% | |
| TQWT + AF + arc-cosine ELM | 110 acute asthma, 247 healthy, 241 COVID-19 and 244 heart failure | 98.34% | |
| Sparse TQWT + AF + arc-cosine ELM | 110 acute asthma, 247 healthy, 241 COVID-19 and 244 heart failure | 98.99% | |
| MIC + EFA + arc-cosine ELM | 110 acute asthma, 247 healthy, 241 COVID-19 and 244 heart failure | 98.86% | |
| DCC + EFA + arc-cosine ELM | 110 acute asthma, 247 healthy, 241 COVID-19 and 244 heart failure | 98.93% |
Disclaimer/Publisher’s Note: The statements, opinions and data contained in all publications are solely those of the individual author(s) and contributor(s) and not of MDPI and/or the editor(s). MDPI and/or the editor(s) disclaim responsibility for any injury to people or property resulting from any ideas, methods, instructions or products referred to in the content. |
© 2024 by the authors. Licensee MDPI, Basel, Switzerland. This article is an open access article distributed under the terms and conditions of the Creative Commons Attribution (CC BY) license (https://creativecommons.org/licenses/by/4.0/).
Share and Cite
Prabhakar, S.K.; Won, D.-O. SCMs: Systematic Conglomerated Models for Audio Cough Signal Classification. Algorithms 2024, 17, 302. https://doi.org/10.3390/a17070302
Prabhakar SK, Won D-O. SCMs: Systematic Conglomerated Models for Audio Cough Signal Classification. Algorithms. 2024; 17(7):302. https://doi.org/10.3390/a17070302
Chicago/Turabian StylePrabhakar, Sunil Kumar, and Dong-Ok Won. 2024. "SCMs: Systematic Conglomerated Models for Audio Cough Signal Classification" Algorithms 17, no. 7: 302. https://doi.org/10.3390/a17070302
APA StylePrabhakar, S. K., & Won, D.-O. (2024). SCMs: Systematic Conglomerated Models for Audio Cough Signal Classification. Algorithms, 17(7), 302. https://doi.org/10.3390/a17070302

