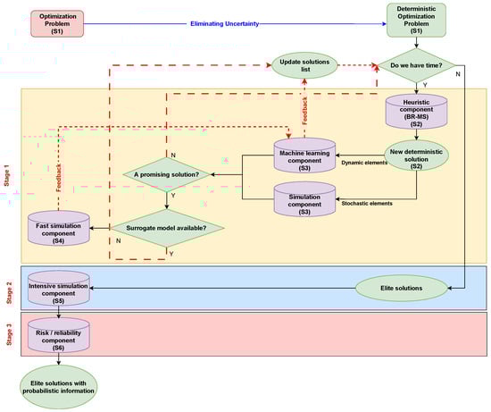
A Sim-Learnheuristic for the Team Orienteering Problem: Applications to Unmanned Aerial Vehicles
Abstract
Share and Cite
Peyman, M.; Martin, X.A.; Panadero, J.; Juan, A.A. A Sim-Learnheuristic for the Team Orienteering Problem: Applications to Unmanned Aerial Vehicles. Algorithms 2024, 17, 200. https://doi.org/10.3390/a17050200
Peyman M, Martin XA, Panadero J, Juan AA. A Sim-Learnheuristic for the Team Orienteering Problem: Applications to Unmanned Aerial Vehicles. Algorithms. 2024; 17(5):200. https://doi.org/10.3390/a17050200
Chicago/Turabian StylePeyman, Mohammad, Xabier A. Martin, Javier Panadero, and Angel A. Juan. 2024. "A Sim-Learnheuristic for the Team Orienteering Problem: Applications to Unmanned Aerial Vehicles" Algorithms 17, no. 5: 200. https://doi.org/10.3390/a17050200
APA StylePeyman, M., Martin, X. A., Panadero, J., & Juan, A. A. (2024). A Sim-Learnheuristic for the Team Orienteering Problem: Applications to Unmanned Aerial Vehicles. Algorithms, 17(5), 200. https://doi.org/10.3390/a17050200

