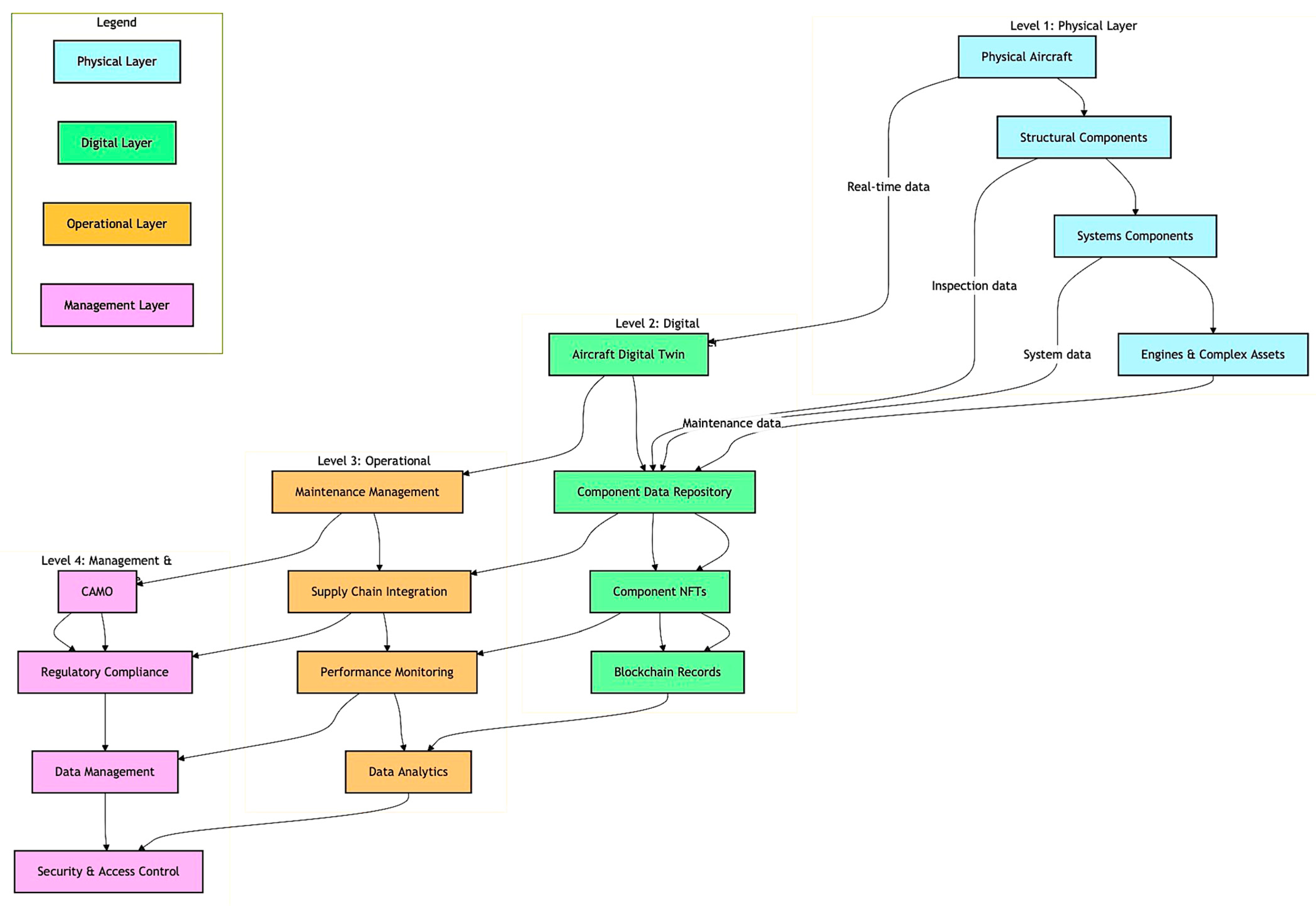
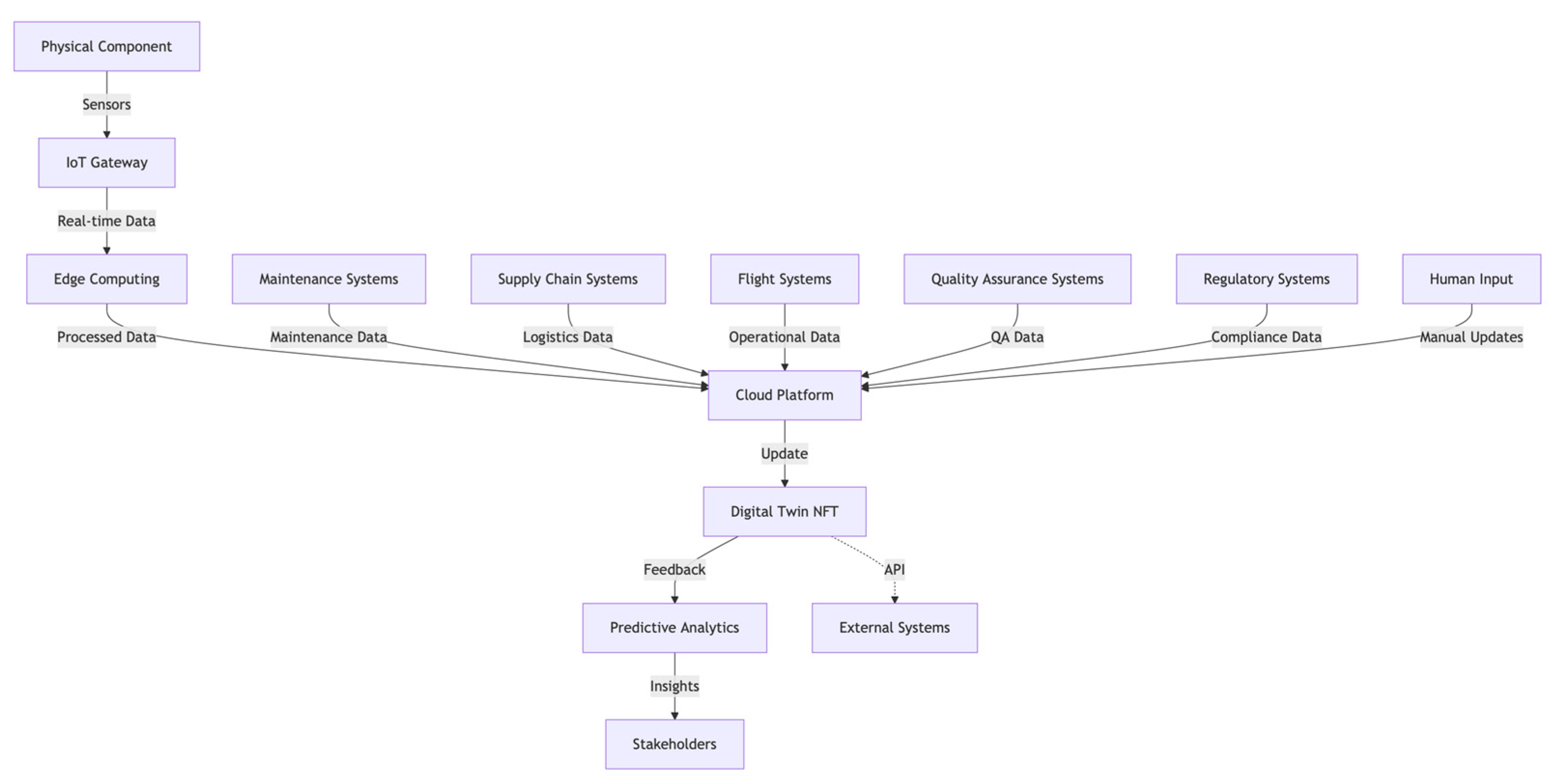
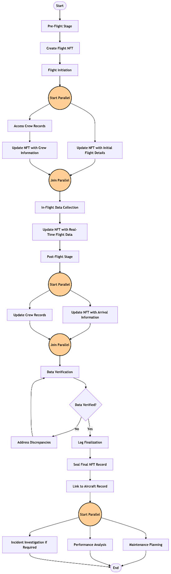
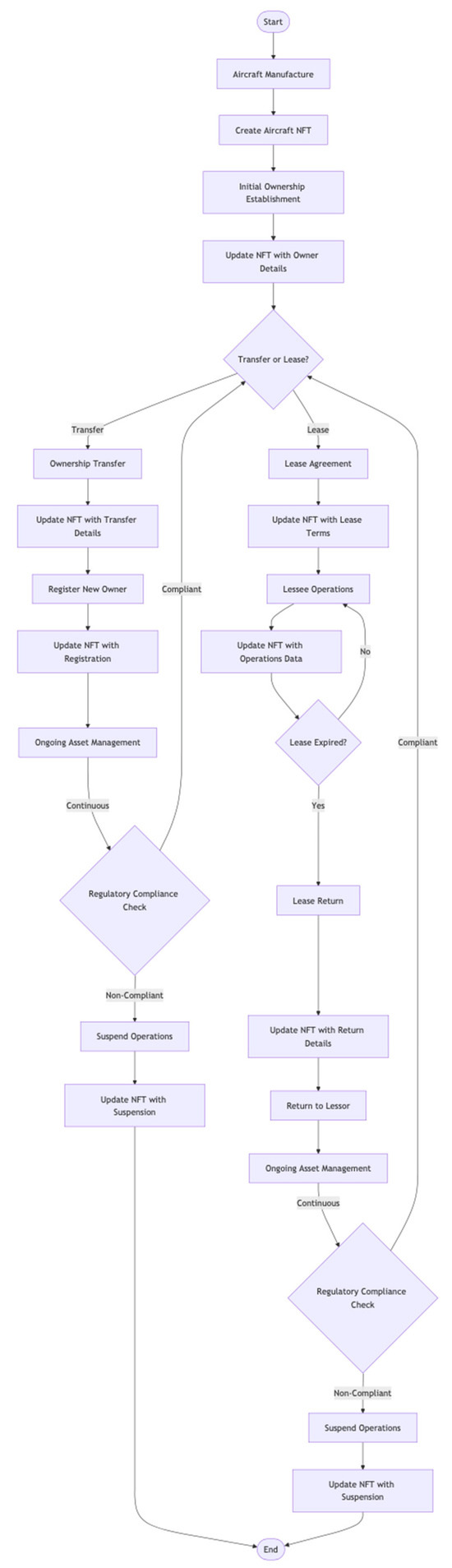
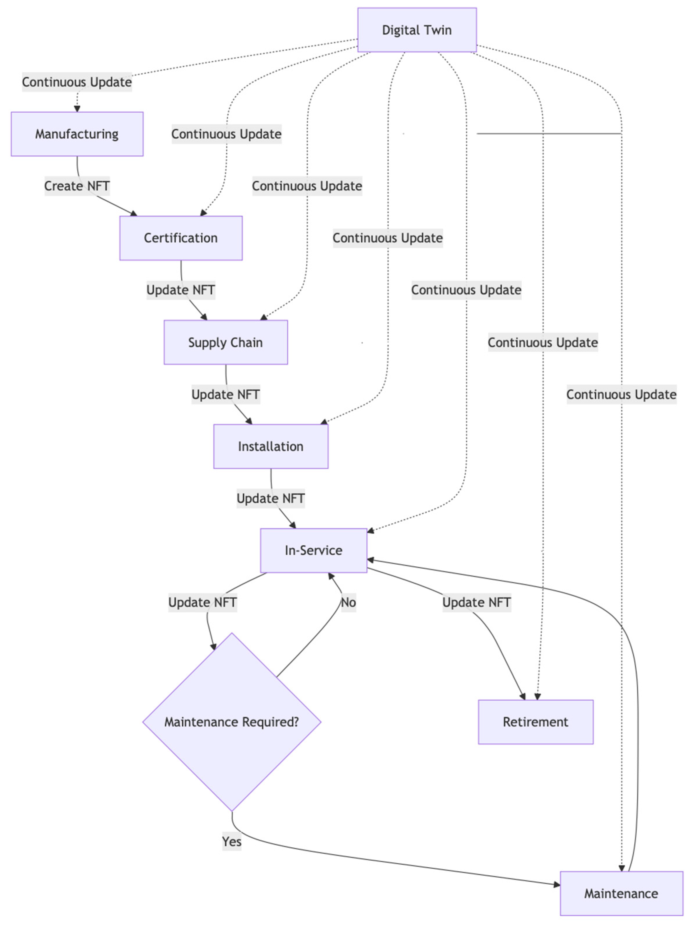
NFT-Based Framework for Digital Twin Management in Aviation Component Lifecycle Tracking
Abstract
Share and Cite
Kabashkin, I. NFT-Based Framework for Digital Twin Management in Aviation Component Lifecycle Tracking. Algorithms 2024, 17, 494. https://doi.org/10.3390/a17110494
Kabashkin I. NFT-Based Framework for Digital Twin Management in Aviation Component Lifecycle Tracking. Algorithms. 2024; 17(11):494. https://doi.org/10.3390/a17110494
Chicago/Turabian StyleKabashkin, Igor. 2024. "NFT-Based Framework for Digital Twin Management in Aviation Component Lifecycle Tracking" Algorithms 17, no. 11: 494. https://doi.org/10.3390/a17110494
APA StyleKabashkin, I. (2024). NFT-Based Framework for Digital Twin Management in Aviation Component Lifecycle Tracking. Algorithms, 17(11), 494. https://doi.org/10.3390/a17110494

