Urban e-Grocery Distribution Design in Pamplona (Spain) Applying an Agent-Based Simulation Model with Horizontal Cooperation Scenarios
Abstract
1. Introduction
2. Literature Review
2.1. e-Grocery
2.2. Horizontal Cooperation
2.3. Agent-Based Simulation
3. The e-Grocery Demand Analysis in the City of Pamplona (Spain)
4. Methodology
4.1. Key Performance Indicators
4.2. The Customer Agents
4.3. The Supermarket Agents
4.4. The Cooperative Protocols and the Routing Algorithms
4.4.1. No Cooperation Scenario
4.4.2. Limited Cooperation Scenario
4.4.3. Full Cooperation Scenario
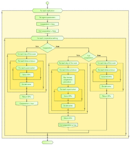
4.5. Dynamics of the Simulation
5. Experimental Results
6. Conclusions, Limitations, and Future Research
Author Contributions
Funding
Institutional Review Board Statement
Informed Consent Statement
Data Availability Statement
Conflicts of Interest
References
- Kämäräinen, V.; Punakivi, M. Developing cost-effective operations for the e-grocery supply chain. Int. J. Logist. 2002, 5, 285–298. [Google Scholar] [CrossRef]
- Olsson, J.; Hellström, D.; Pålsson, H. Framework of last mile logistics research: A systematic review of the literature. Sustainability 2019, 11, 7131. [Google Scholar] [CrossRef]
- Fredriksson, A.; Liljestrand, K. Capturing food logistics: A literature review and research agenda. Int. J. Logist. Res. Appl. 2015, 18, 16–34. [Google Scholar] [CrossRef]
- Williams, J.; Memery, J.; Megicks, P.; Morrison, M. Ethics and social responsibility in Australian grocery shopping. Int. J. Retail. Distrib. Manag. 2010, 38, 297–316. [Google Scholar] [CrossRef]
- Teller, C.; Holweg, C.; Reiner, G.; Kotzab, H. Retail store operations and food waste. J. Clean. Prod. 2018, 185, 981–997. [Google Scholar] [CrossRef]
- Fikar, C. A decision support system to investigate food losses in e-grocery deliveries. Comput. Ind. Eng. 2018, 117, 282–290. [Google Scholar] [CrossRef]
- Rodríguez, S.V.; Plà, L.M.; Faulin, J. New opportunities in operations research to improve pork supply chain efficiency. Ann. Oper. Res. 2014, 219, 5–23. [Google Scholar] [CrossRef]
- Sawik, B.; Faulin, J.; Pérez-Bernabeu, E. Multi-criteria optimization for fleet size with environmental aspects. Transp. Res. Procedia 2017, 27, 61–68. [Google Scholar] [CrossRef]
- Schaltegger, S.; Burritt, R.; Varsei, M.; Soosay, C.; Fahimnia, B.; Sarkis, J. Framing sustainability performance of supply chains with multidimensional indicators. Supply Chain. Manag. Int. J. 2014, 19, 242–257. [Google Scholar] [CrossRef]
- Soosay, C.A.; Hyland, P. A decade of supply chain collaboration and directions for future research. Supply Chain. Manag. Int. J. 2015, 20, 613–630. [Google Scholar] [CrossRef]
- Wang, X.; Kopfer, H. Collaborative transportation planning of less-than-truckload freight. OR Spectrum 2014, 36, 357–380. [Google Scholar] [CrossRef]
- Arlbjørn, J.S.; Wallenburg, C.M.; Raue, J.S. Conflict and its governance in horizontal cooperations of logistics service providers. Int. J. Phys. Distrib. Logist. Manag. 2011, 41, 385–400. [Google Scholar]
- Cruijssen, F.; Dullaert, W.; Fleuren, H. Horizontal cooperation in transport and logistics: A literature review. Transp. J. 2007, 46, 22–39. [Google Scholar]
- Fraser, J.; Fraser, N.; McDonald, F. The strategic challenge of electronic commerce. Supply Chain. Manag. Int. J. 2000, 5, 7–14. [Google Scholar] [CrossRef]
- da Silveira, G.J. Towards a framework for operations management in e-commerce. Int. J. Oper. Prod. Manag. 2003, 23, 200–212. [Google Scholar] [CrossRef]
- Emeç, U.; Çatay, B.; Bozkaya, B. An adaptive large neighborhood search for an e-grocery delivery routing problem. Comput. Oper. Res. 2016, 69, 109–125. [Google Scholar] [CrossRef]
- Hübner, A.H.; Kuhn, H.; Wollenburg, J.; Towers, N.; Kotzab, H. Last mile fulfilment and distribution in omni-channel grocery retailing: A strategic planning framework. Int. J. Retail. Distrib. Manag. 2016. [Google Scholar] [CrossRef]
- Wilson-Jeanselme, M.; Reynolds, J. Understanding shoppers’ expectations of online grocery retailing. Int. J. Retail. Distrib. Manag. 2006, 34, 529–540. [Google Scholar] [CrossRef]
- Ellinger, A.E.; Keller, S.B.; Hansen, J.D. Bridging the divide between logistics and marketing: Facilitating collaborative behavior. J. Bus. Logist. 2006, 27, 1–27. [Google Scholar] [CrossRef]
- Seidel, S.; Mareï, N.; Blanquart, C. Innovations in e-grocery and logistics solutions for cities. Transp. Res. Procedia 2016, 12, 825–835. [Google Scholar]
- Boyer, K.K.; Prud’homme, A.M.; Chung, W. The last mile challenge: Evaluating the effects of customer density and delivery window patterns. J. Bus. Logist. 2009, 30, 185–201. [Google Scholar] [CrossRef]
- Fikar, C.; Mild, A.; Waitz, M. Facilitating consumer preferences and product shelf life data in the design of e-grocery deliveries. Eur. J. Oper. Res. 2019. [Google Scholar] [CrossRef]
- Hornstra, R.P.; Silva, A.; Roodbergen, K.J.; Coelho, L.C. The vehicle routing problem with simultaneous pickup and delivery and handling costs. Comput. Oper. Res. 2020, 115, 104858. [Google Scholar] [CrossRef]
- Figliozzi, M.; Saenz, J.; Faulin, J. Minimization of urban freight distribution lifecycle CO2e emissions: Results from an optimization model and a real-world case study. Transp. Policy 2020, 86, 60–68. [Google Scholar] [CrossRef]
- Zissis, D.; Aktas, E.; Bourlakis, M. Collaboration in urban distribution of online grocery orders. Int. J. Logist. Manag. 2018. [Google Scholar] [CrossRef]
- Calleja, G.; Corominas, A.; Martínez-Costa, C.; de la Torre, R. Methodological approaches to supply chain design. Int. J. Prod. Res. 2018, 56, 4467–4489. [Google Scholar] [CrossRef]
- Bahinipati, B.K.; Kanda, A.; Deshmukh, S. Horizontal collaboration in semiconductor manufacturing industry supply chain: An evaluation of collaboration intensity index. Comput. Ind. Eng. 2009, 57, 880–895. [Google Scholar] [CrossRef]
- Lambert, D.M.; Emmelhainz, M.A.; Gardner, J.T. Building successful logistics partnerships. J. Bus. Logist. 1999, 20, 165. [Google Scholar]
- Cao, M.; Zhang, Q. Supply chain collaborative advantage: A firm’s perspective. Int. J. Prod. Econ. 2010, 128, 358–367. [Google Scholar] [CrossRef]
- Nooteboom, B. Inter-Firm Collaboration, Learning And Networks: An Integrated Approach; Routledge, Taylor and Francis Group: New York, NY, USA, 2004. [Google Scholar]
- Tidström, A. Causes of conflict in intercompetitor cooperation. J. Bus. Ind. Mark. 2009, 27, 506–518. [Google Scholar] [CrossRef]
- Rindfleisch, A. Organizational trust and interfirm cooperation: An examination of horizontal versus vertical alliances. Mark. Lett. 2000, 11, 81–95. [Google Scholar] [CrossRef]
- Jackson, J.C.; Rand, D.; Lewis, K.; Norton, M.I.; Gray, K. Agent-based modeling: A guide for social psychologists. Soc. Psychol. Personal. Sci. 2017, 8, 387–395. [Google Scholar] [CrossRef]
- Garcia, R. Uses of agent-based modeling in innovation/new product development research. J. Prod. Innov. Manag. 2005, 22, 380–398. [Google Scholar] [CrossRef]
- Macal, C.M.; North, M.J. Agent-based modeling and simulation. In Proceedings of the 2009 Winter Simulation Conference (WSC), Austin, TX, USA, 13–16 December 2009; pp. 86–98. [Google Scholar]
- Macy, M.; Flache, A. The Oxford Handbook of Analytical Sociology; Chapter Social Dynamics from the Bottom Up: Agent-Based Models of Social Interaction; Oxford University Press: Oxford, UK, 2002; pp. 245–268. [Google Scholar]
- Macal, C. Everything you need to know about agent-based modelling and simulation. J. Simul. 2016, 10, 144–156. [Google Scholar] [CrossRef]
- Tesfatsion, L.; Judd, K.L. Handbook of Computational Economics: Agent-Based Computational Economics; Elsevier: Amsterdam, The Netherlands, 2006. [Google Scholar]
- Bruch, E.; Atwell, J. Agent-based models in empirical social research. Sociol. Methods Res. 2015, 44, 186–221. [Google Scholar] [CrossRef] [PubMed]
- Cederman, L.E. Computational models of social forms: Advancing generative process theory. Am. J. Sociol. 2005, 110, 864–893. [Google Scholar] [CrossRef]
- Wooldridge, J.M. Cluster-sample methods in applied econometrics. Am. Econ. Rev. 2003, 93, 133–138. [Google Scholar] [CrossRef]
- Liu, R.; Jiang, D.; Shi, L. Agent-based simulation of alternative classroom evacuation scenarios. Front. Archit. Res. 2016, 5, 111–125. [Google Scholar] [CrossRef]
- Bonabeau, E. Agent-based modeling: Methods and techniques for simulating human systems. Proc. Natl. Acad. Sci. USA 2002, 99, 7280–7287. [Google Scholar] [CrossRef] [PubMed]
- O’Sullivan, D.; Haklay, M. Agent-based models and individualism: Is the world agent-based? Environ. Plan. A 2000, 32, 1409–1425. [Google Scholar] [CrossRef]
- Macal, C.; North, M. Introductory tutorial: Agent-based modeling and simulation. In Proceedings of the Winter Simulation Conference 2014, Savanah, GA, USA, 7–10 December 2014. [Google Scholar]
- Mkansi, M.; de Leeuw, S.; Amosun, O. Mobile application supported urban-township e-grocery distribution. Int. J. Phys. Distrib. Logist. Manag. 2019, 50, 26–53. [Google Scholar] [CrossRef]
- Alvarez, P.; Serrano-Hernandez, A.; Faulin, J.; Juan, A. Using Modelling Techniques to Analyze Urban Freight Distribution. A Case Study in Pamplona (Spain). Transp. Res. Procedia 2018, 33, 37–74. [Google Scholar] [CrossRef]
- Spanish Institute of Statistics. Continuous Household Survey. 2019. Available online: https://www.ine.es/dyngs/INEbase/en/operacion.htm?c=Estadistica_C&cid=1254736176952&menu=ultiDatos&idp=1254735572981 (accessed on 20 April 2020).
- Serrano-Hernandez, A.; Hirsch, P.; Faulin, J.; Fikar, C. The role of horizontal cooperation to improve service quality in last-mile distribution. Int. J. Simul. Process. Model. 2018, 13, 299–309. [Google Scholar] [CrossRef]
- Serrano-Hernandez, A.; Faulin, J.; Hirsch, P.; Fikar, C. Agent-based simulation for horizontal cooperation in logistics and transportation: From the individual to the grand coalition. Simul. Model. Pract. Theory 2018, 85, 47–59. [Google Scholar] [CrossRef]
- Mor, A.; Speranza, M. Vehicle routing problems over time: A survey. 4OR 2020. [Google Scholar] [CrossRef]
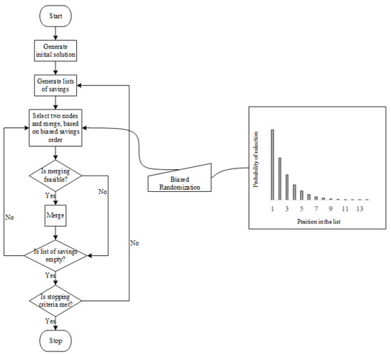
- Juan, A.; Faulin, J.; Ruiz, R.; Barrios, B.; Caballé, S. The SR-GCWS hybrid algorithm for solving the capacitated vehicle routing problem. Appl. Soft Comput. Journal 2010, 10, 215–224. [Google Scholar] [CrossRef]
- Juan, A.A.; David Kelton, W.; Currie, C.S.M.; Faulin, J. Simheuristics Applications: Dealing with Uncertainty in Logistics, Transportation, and other Supply Chain Areas. In Proceedings of the 2018 Winter Simulation Conference (WSC), Gothenburg, Sweden, 9–12 December 2018; pp. 3048–3059. [Google Scholar] [CrossRef]
- Grasas, A.; Juan, A.; Faulin, J.; de Armas, J.; Ramalhinho, H. Biased randomization of heuristics using skewed probability distributions: A survey and some applications. Comput. Ind. Eng. 2017, 110, 216–228. [Google Scholar] [CrossRef]
- Ramachandiran, R.; Suresh Joseph, K.; Ravisasthiri, P.; Victer Paul, P. A comprehensive study on the recent variants of the VRP and its solving methodologies. Int. J. Appl. Eng. Res. 2015, 10, 43635–43644. [Google Scholar]
- Juan, A.; Pascual, I.; Guimarans, D.; Barrios, B. Combining biased randomization with iterated local search for solving the multidepot vehicle routing problem. Int. Trans. Oper. Res. 2015, 22, 647–667. [Google Scholar] [CrossRef]
- AnyLogic. Available online: https://www.anylogic.com/1 (accessed on 20 September 2020).
- Serrano-Hernández, A.; Juan, A.; Faulin, J.; Perez-Bernabeu, E. Horizontal collaboration in freight transport: Concepts, benefits, and environmental challenges. Stat. Oper. Res. Trans. 2017, 41, 1–22. [Google Scholar]












| Supermarket | Nickname | Preference | Webpage |
|---|---|---|---|
| Eroski | 17.60% | https://www.eroski.es/ | |
| Mercadona | 9.10% | https://www.mercadona.es/ | |
| Carrefour | 7.50% | https://www.carrefour.es/ | |
| Dia | 4.80% | https://www.dia.es/ |
| Day of the Week | Time Window | ||||
|---|---|---|---|---|---|
| Monday | 7–10 h | 38.88 | 20.10 | 16.57 | 10.60 |
| 10–13 h | 64.79 | 33.50 | 27.61 | 17.67 | |
| 13–16 h | 64.79 | 33.50 | 27.61 | 17.67 | |
| 16–19 h | 103.67 | 53.60 | 44.18 | 28.27 | |
| 19–22 h | 181.42 | 93.80 | 77.31 | 49.48 | |
| Tuesday | 7–10 h | 25.92 | 13.40 | 11.04 | 7.07 |
| 10–13 h | 38.88 | 20.10 | 16.57 | 10.60 | |
| 13–16 h | 64.79 | 33.50 | 27.61 | 17.67 | |
| 16–19 h | 129.58 | 67.00 | 55.22 | 35.34 | |
| 19–22 h | 155.50 | 80.40 | 66.27 | 42.41 | |
| Wednesday | 7–10 h | 25.92 | 13.40 | 11.04 | 7.07 |
| 10–13 h | 38.88 | 20.10 | 16.57 | 10.60 | |
| 13–16 h | 51.83 | 26.80 | 22.09 | 14.14 | |
| 16–19 h | 103.67 | 53.60 | 44.18 | 28.27 | |
| 19–22 h | 194.38 | 100.50 | 82.83 | 53.01 | |
| Thursday | 7–10 h | 51.83 | 26.80 | 22.09 | 14.14 |
| 10–13 h | 51.83 | 26.80 | 22.09 | 14.14 | |
| 13–16 h | 64.79 | 33.50 | 27.61 | 17.67 | |
| 16–19 h | 77.75 | 40.20 | 33.13 | 21.20 | |
| 19–22 h | 116.63 | 60.30 | 49.70 | 31.81 | |
| Friday | 7–10 h | 38.88 | 20.10 | 16.57 | 10.60 |
| 10–13 h | 38.88 | 20.10 | 16.57 | 10.60 | |
| 13–16 h | 64.79 | 33.50 | 27.61 | 17.67 | |
| 16–19 h | 116.63 | 60.30 | 49.70 | 31.81 | |
| 19–22 h | 129.58 | 67.00 | 55.22 | 35.34 | |
| Saturday | 7–10 h | 0.00 | 0.00 | 0.00 | 0.00 |
| 10–13 h | 77.75 | 40.20 | 33.13 | 21.20 | |
| 13–16 h | 38.88 | 20.10 | 16.57 | 10.60 | |
| 16–19 h | 12.96 | 6.70 | 5.52 | 3.53 | |
| 19–22 h | 38.88 | 20.10 | 16.57 | 10.60 | |
| Sunday | 7–10 h | 12.96 | 6.70 | 5.52 | 3.53 |
| 10–13 h | 25.92 | 13.40 | 11.04 | 7.07 | |
| 13–16 h | 25.92 | 13.40 | 11.04 | 7.07 | |
| 16–19 h | 25.92 | 13.40 | 11.04 | 7.07 | |
| 19–22 h | 38.88 | 20.10 | 16.57 | 10.60 | |
| Expected weekly demand | 2332.53 | 1206.02 | 993.98 | 636.14 | |
| No Cooperation | Limited Cooperation | % Change | Full Cooperation | % Change | |
|---|---|---|---|---|---|
| 694.79 | 511.16 | −26.43% | 352.43 | −49.27% | |
| 357.24 | 297.21 | −16.80% | 210.68 | −41.03% | |
| 299.92 | 257.12 | −14.27% | 184.28 | −38.56% | |
| 192.27 | 166.04 | −13.64% | 133.48 | −30.58% | |
| Total | 1544.21 | 1231.53 | −20.25% | 880.87 | −42.96% |
| No Cooperation | Limited Cooperation | % Change | Full Cooperation | % Change | |
|---|---|---|---|---|---|
| 166.69 | 126.74 | −23.97% | 80.36 | −51.79% | |
| 147.77 | 115.58 | −21.78% | 84.97 | −42.50% | |
| 134.14 | 106.41 | −20.67% | 80.19 | −40.22% | |
| 112.27 | 90.00 | −19.84% | 73.17 | −34.83% | |
| Average | 149.74 | 115.99 | −22.54% | 80.55 | −46.21% |
| Base | 25% Demand Increase | 50% Demand Increase | |||||||
|---|---|---|---|---|---|---|---|---|---|
| No Coop | Limited | Full | No Coop | Limited | Full | No Coop | Limited | Full | |
| S1 | 694.79 | 511.16 | 352.43 | 920.92 | 672.00 | 437.60 | 1,170.52 | 823.10 | 537.42 |
| S2 | 357.24 | 297.21 | 210.68 | 453.13 | 366.93 | 249.79 | 589.85 | 481.62 | 324.80 |
| S3 | 299.92 | 257.12 | 184.28 | 383.76 | 317.32 | 220.14 | 502.50 | 423.37 | 285.92 |
| S4 | 192.27 | 166.04 | 133.48 | 235.53 | 199.21 | 152.93 | 280.24 | 235.75 | 185.27 |
| Total | 1544.21 | 1231.53 | 880.87 | 1993.34 | 1555.46 | 1060.45 | 2543.11 | 1963.84 | 1333.41 |
| Base | 25% Demand Increase | 50% Demand Increase | |||||||
|---|---|---|---|---|---|---|---|---|---|
| No Cooperation | Limited | Full | No Coop | Limited | Full | No Coop | Limited | Full | |
| S1 | 166.69 | 126.74 | 80.36 | 220.94 | 166.62 | 99.78 | 280.82 | 204.08 | 122.54 |
| S2 | 147.77 | 115.58 | 84.97 | 187.44 | 142.69 | 100.74 | 243.99 | 187.29 | 130.99 |
| S3 | 134.14 | 106.41 | 80.19 | 171.64 | 131.33 | 95.79 | 224.75 | 175.21 | 124.42 |
| S4 | 112.27 | 90.00 | 73.17 | 137.53 | 107.98 | 83.83 | 163.64 | 127.79 | 101.56 |
| Total | 149.74 | 115.99 | 80.55 | 717.55 | 548.61 | 380.15 | 913.20 | 694.38 | 479.51 |
Publisher’s Note: MDPI stays neutral with regard to jurisdictional claims in published maps and institutional affiliations. |
© 2021 by the authors. Licensee MDPI, Basel, Switzerland. This article is an open access article distributed under the terms and conditions of the Creative Commons Attribution (CC BY) license (http://creativecommons.org/licenses/by/4.0/).
Share and Cite
Serrano-Hernandez, A.; de la Torre, R.; Cadarso, L.; Faulin, J. Urban e-Grocery Distribution Design in Pamplona (Spain) Applying an Agent-Based Simulation Model with Horizontal Cooperation Scenarios. Algorithms 2021, 14, 20. https://doi.org/10.3390/a14010020
Serrano-Hernandez A, de la Torre R, Cadarso L, Faulin J. Urban e-Grocery Distribution Design in Pamplona (Spain) Applying an Agent-Based Simulation Model with Horizontal Cooperation Scenarios. Algorithms. 2021; 14(1):20. https://doi.org/10.3390/a14010020
Chicago/Turabian StyleSerrano-Hernandez, Adrian, Rocio de la Torre, Luis Cadarso, and Javier Faulin. 2021. "Urban e-Grocery Distribution Design in Pamplona (Spain) Applying an Agent-Based Simulation Model with Horizontal Cooperation Scenarios" Algorithms 14, no. 1: 20. https://doi.org/10.3390/a14010020
APA StyleSerrano-Hernandez, A., de la Torre, R., Cadarso, L., & Faulin, J. (2021). Urban e-Grocery Distribution Design in Pamplona (Spain) Applying an Agent-Based Simulation Model with Horizontal Cooperation Scenarios. Algorithms, 14(1), 20. https://doi.org/10.3390/a14010020

