Iterative Algorithm for Solving Scalar Fractional Differential Equations with Riemann–Liouville Derivative and Supremum
Abstract
1. Introduction
2. Statement of the Problem
3. Algorithm for Successive Approximations to the Mild Solution of IVP (1), (2)
- Step 1.
- Step 2.
- Obtain the numbers and .
- Step 3.
- Let .
- Step 4.
- Obtain the lower successive approximation
- Step 5.
- Obtain the upper successive approximation
- Step 6.
- Obtain
- Step 7.
- If , then the approximate mild solution for . If not, then and go to step 4.
- Step .
- Obtain the lower successive approximation
- Step .
- Obtain the upper successive approximation
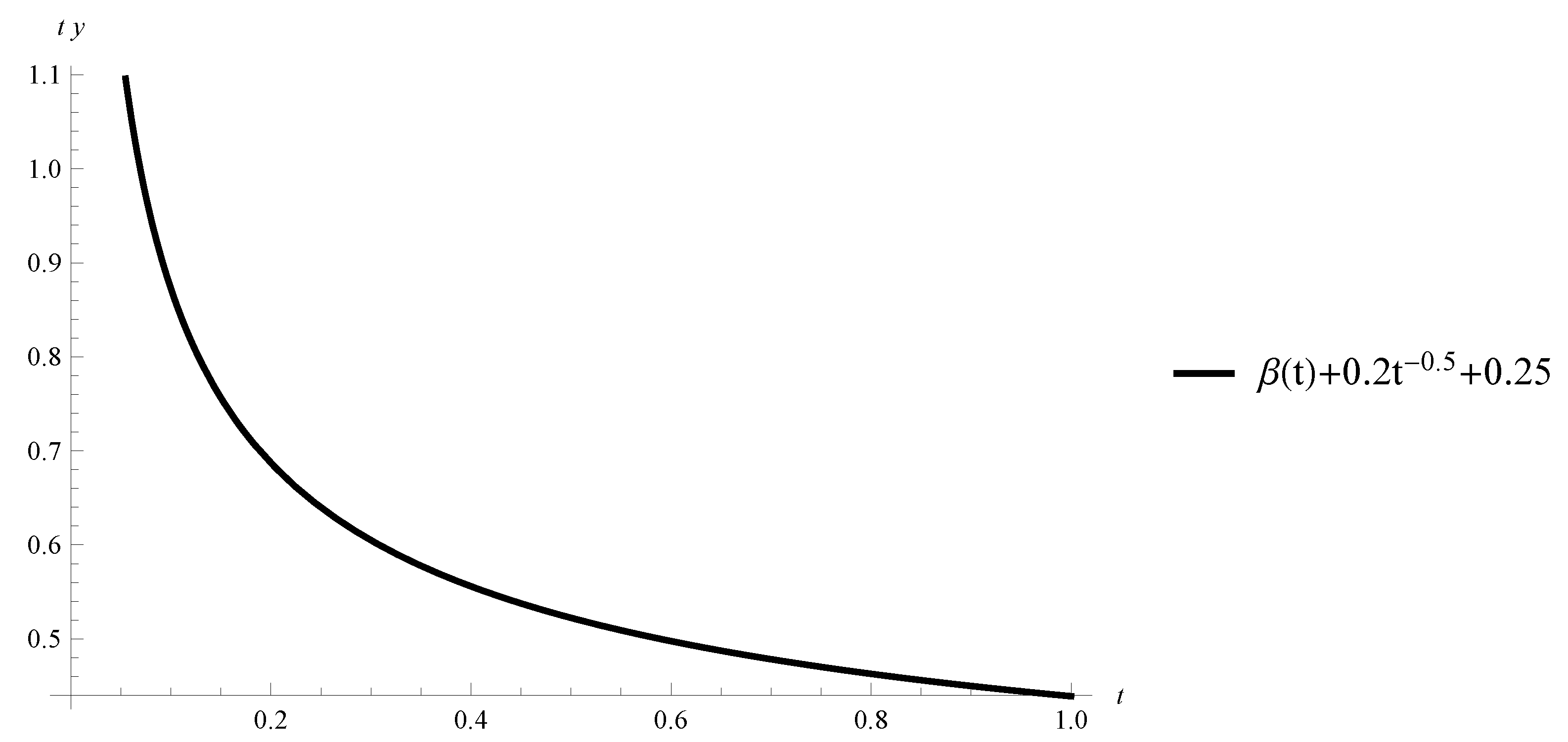
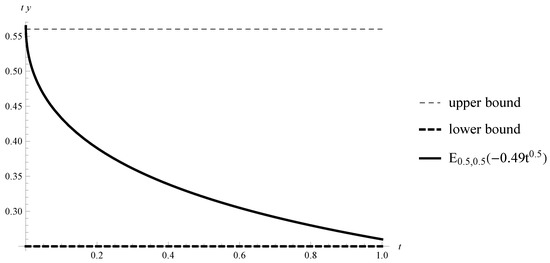
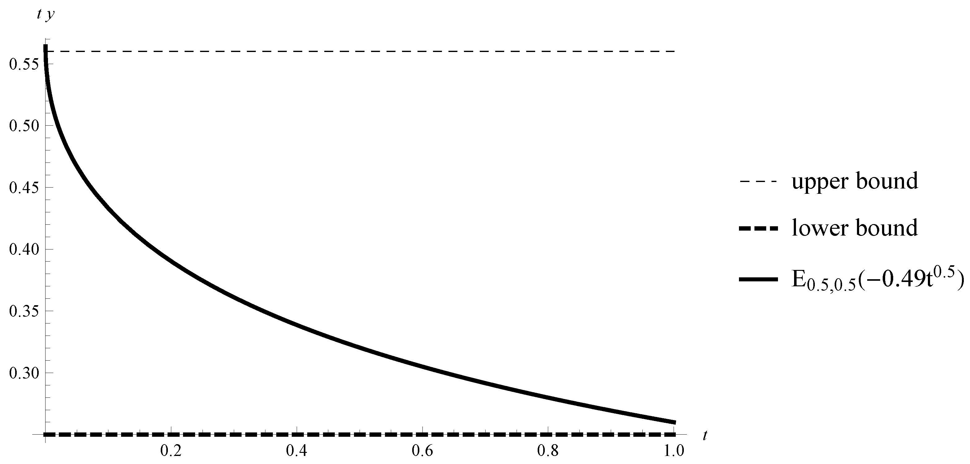
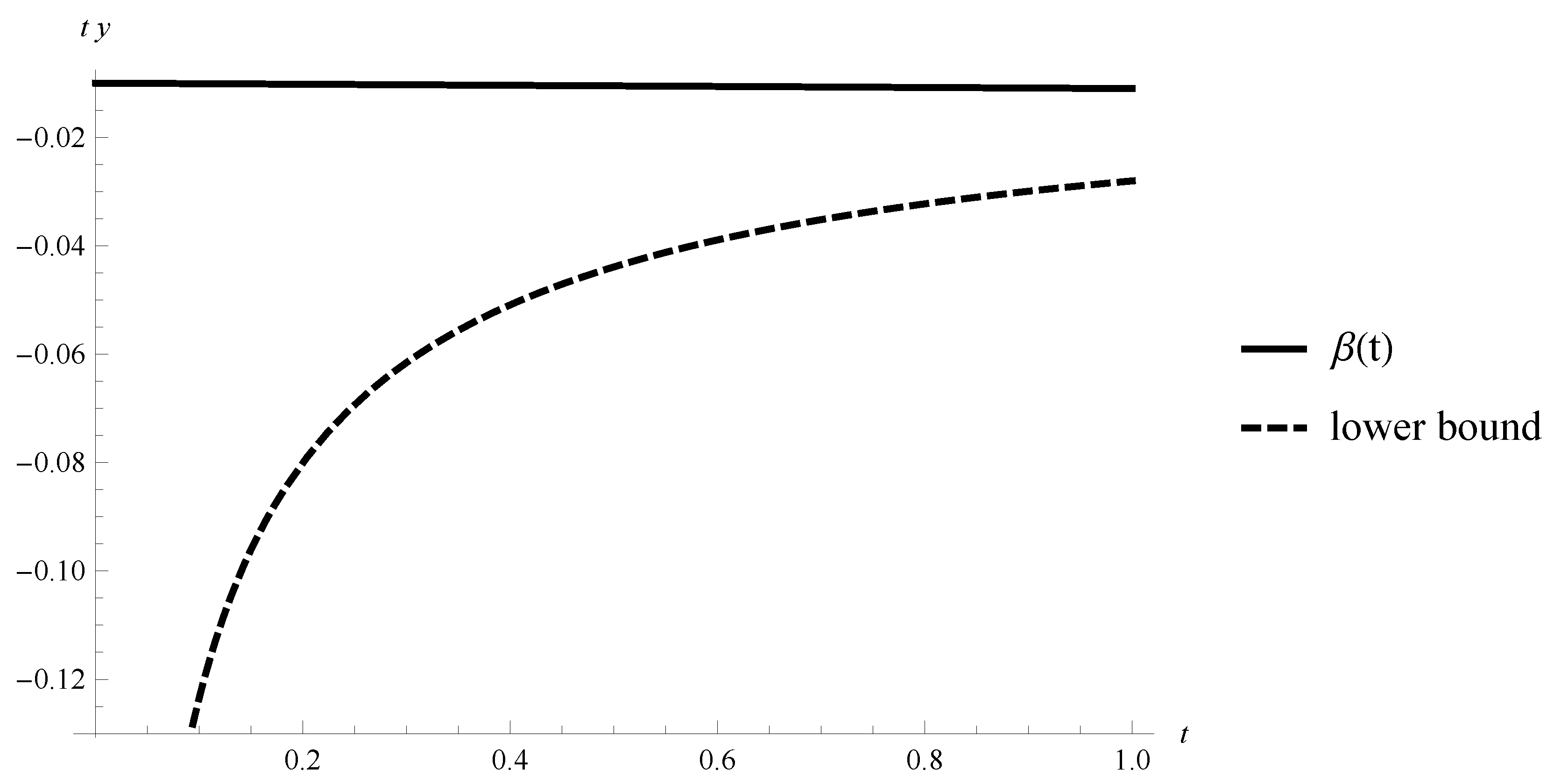
4. Applications of the Algorithms
5. Theoretical Proof of the Algorithms
- 1.
- The functions be such that , and with .
- 2.
- For any the inequalityholds with .
- 3.
- The function be such that with .
- 1.
- The functions be such that and with , .
- 2.
- For any the inequalityholds with .
- 3.
- The function be such that .
- 1.
- Let the functions be a mild lower solution and a mild upper solution of the IVP for FrDES (1), respectively, defined by Definition 3 with such that for and
- 2.
- The function and there exist constants and such that for any , , the inequality holds.
- a.
- The sequences and are defined by andwhere the constants are defined in condition 2.
- b.
- The sequence is increasing, i.e., for and , .
- c.
- The sequence is decreasing, i.e., for and , .
- d.
- The inequalitieshold.
- e.
- uniformly on .
- f.
- The sequences and converge uniformly on the interval and let , on .
- g.
- The inequalities hold on for any where
- h.
6. Conclusions
Author Contributions
Funding
Conflicts of Interest
References
- Das, S. Functional Fractional Calculus; Springer: Berlin, Germany, 2011. [Google Scholar]
- Podlubny, I. Fractional Differential Equations; Academic Press: Cambridge, MA, USA, 1999. [Google Scholar]
- Wang, S.; He, S.; Yousefpour, A.; Jahanshahi, H.; Repnik, R.; Perc, M. Chaos and complexity in a fractional-order financial system with time delays. Chaos Soliton Fract. 2020, 131, 109521. [Google Scholar] [CrossRef]
- Wang, S.; Bekiros, S.; Yousefpour, A.; He, S.; Castillo, O.; Jahanshahi, H. Synchronization of fractional time-delayed financial system using a novel type-2 fuzzy active control method. Chaos Soliton Fract. 2020, 136, 109768. [Google Scholar] [CrossRef]
- Hageman, L.A.; Young, D.M. Applied Iterative Methods; Dover Publications: North Chelmsford, MA, USA, 2012. [Google Scholar]
- Argyros, I.K.; Regmi, S. Undergraduate Research at Cameron University on Iterative Procedures in Banach and Other Spaces; Nova Science Publisher: New York, NY, USA, 2019. [Google Scholar]
- Agarwal, R.; Golev, A.; Hristova, S.; O’Regan, D. Iterative techniques with computer realization for initial value problems for Riemann–Liouville fractional differential equations. J. Appl. Anal. 2020, 26, 21–47. [Google Scholar] [CrossRef]
- Agarwal, R.; Hristova, S.; Golev, A.; Stefanova, K. Monotone-iterative method for mixed boundary value problems for generalized difference equations with “maxima”. J. Appl. Math. Comput. 2013, 43, 213–233. [Google Scholar] [CrossRef]
- Agarwal, R.; Golev, A.; Hristova, S.; O’Regan, D.; Stefanova, K. Iterative techniques with computer realization for the initial value problem for Caputo fractional differential equations. J. Appl. Math. Comput. 2017, 58, 433–467. [Google Scholar] [CrossRef]
- Bai, Z.; Zhang, S.; Sun, S.; Yin, C. Monotone iterative method for fractional differential equations. Electron. J. Differ. Equ. 2016, 6, 1–8. [Google Scholar]
- Deekshitulu, G. Generalized monotone iterative technique for fractional R-L differential equations. Nonlinear Stud. 2009, 16, 85–94. [Google Scholar]
- Denton, Z. Monotone method for Riemann-Liouville multi-order fractional differential systems. Opusc. Math. 2016, 36, 189–206. [Google Scholar] [CrossRef]
- Denton, Z.; Ng, P.W.; Vatsala, A.S. Quasilinearization method via lower and upper solutions for Riemann-Liouville fractional differential equations. Nonlinear Dyn. Syst. Theory 2011, 11, 239–251. [Google Scholar]
- Hristova, S.; Golev, A.; Stefanova, K. Approximate method for boundary value problems of anti-periodic type for differential equations with “maxima”. Bound. Value Probl. 2013, 1, 12. [Google Scholar] [CrossRef][Green Version]
- Ladde, G.S.; Lakshmikantham, V.; Vatsala, A.S. Monotone Iterative Techniques for Nonlinear Differential Equations; Pitman Publishing: London, UK, 1985. [Google Scholar]
- McRae, F.A. Monotone iterative technique and existence results for fractional differential equations. Nonlinear Anal. Theory Methods Appl. 2009, 71, 6093–6096. [Google Scholar] [CrossRef]
- Pham, T.T.; Ramírez, J.D.; Vatsala, A.S. Generalized monotone method for Caputo fractional differential equation with applications to population models. Neural Parallel Sci. Comput. 2012, 20, 119–132. [Google Scholar]
- Ramírez, J.D.; Vatsala, A.S. Monotone iterative technique for fractional differential equations with periodic boundary conditions. Opusc. Math. 2009, 29, 289–304. [Google Scholar] [CrossRef]
- Wang, G.; Baleanu, D.; Zhang, L. Monotone iterative method for a class of nonlinear fractional differential equations. Fract. Calc. Appl. Anal. 2012, 15, 244–252. [Google Scholar] [CrossRef]
- Nisse, K.; Nisse, L. An iterative method for solving a class of fractional functional differential equations with “maxima”. Mathematics 2018, 6, 2. [Google Scholar] [CrossRef]
- Ibrahim, R.W. Extremal solutions for certain type of fractional differential equations with maxima. Adv. Differ. Equ. 2012, 1, 7. [Google Scholar] [CrossRef]
- Cernea, A. On a fractional differential inclusion with “maxima”. Fract. Calc. Appl. Anal. 2016, 19, 1292. [Google Scholar] [CrossRef]
- Agarwal, R.; Hristova, S.; O’Regan, D. Explicit solutions of initial value problems for linear scalar Riemann-Liouville fractional differential equations with a constant delay. Mathematics 2020, 8, 32. [Google Scholar] [CrossRef]











© 2020 by the authors. Licensee MDPI, Basel, Switzerland. This article is an open access article distributed under the terms and conditions of the Creative Commons Attribution (CC BY) license (http://creativecommons.org/licenses/by/4.0/).
Share and Cite
Agarwal, R.; Hristova, S.; O’Regan, D.; Stefanova, K. Iterative Algorithm for Solving Scalar Fractional Differential Equations with Riemann–Liouville Derivative and Supremum. Algorithms 2020, 13, 184. https://doi.org/10.3390/a13080184
Agarwal R, Hristova S, O’Regan D, Stefanova K. Iterative Algorithm for Solving Scalar Fractional Differential Equations with Riemann–Liouville Derivative and Supremum. Algorithms. 2020; 13(8):184. https://doi.org/10.3390/a13080184
Chicago/Turabian StyleAgarwal, Ravi, Snezhana Hristova, Donal O’Regan, and Kremena Stefanova. 2020. "Iterative Algorithm for Solving Scalar Fractional Differential Equations with Riemann–Liouville Derivative and Supremum" Algorithms 13, no. 8: 184. https://doi.org/10.3390/a13080184
APA StyleAgarwal, R., Hristova, S., O’Regan, D., & Stefanova, K. (2020). Iterative Algorithm for Solving Scalar Fractional Differential Equations with Riemann–Liouville Derivative and Supremum. Algorithms, 13(8), 184. https://doi.org/10.3390/a13080184

