Microfluidic Flows and Heat Transfer and Their Influence on Optical Modes in Microstructure Fibers
Abstract
:1. Introduction

2. Theory
| Symbol | Description | Units | Symbol | Description | Units |
|---|---|---|---|---|---|
| u | Mean velocity | m s −1 | T | Temperature | K |
| k | Thermal conductivity | W m−1 K−1 | Q | Heat source | W m−3 |
| Cp | Specific heat capacity | J kg −1 K−1 | ρ | Density | k gm−3 |
| Qvh | Viscous heating | W m−3 | Wv | Work pressure | J m−3 |
| p | pressure | N m−2 | I | identity matrix | - |
| µ | Viscosity | Pa.s | F | Other forces | N |
| E | Electric field | V m−1 | κo | Wave number | m−1 |
| n | Refractive index | − | - | - | - |
2.1. Laminar Flows
2.2. Heat Transfer in Solids
2.3. Heat Transfer in Fluids
2.4. Optical Mode Analysis
3. FEA Modeling
3.1. Thermo-Fluidic
| Name | Description | Value |
|---|---|---|
| Rc | Radius of the core glass | 30 µm |
| Rw | Radius of the water channel | 5–20 µm |
| Rcl | Radius of the MOF | 62.5 µm |
| Wa | Width of the air channel | 5 µm |
| L | Total length of the modeled MOF | 3 cm |
3.2. Optical Mode
4. Results and Discussion
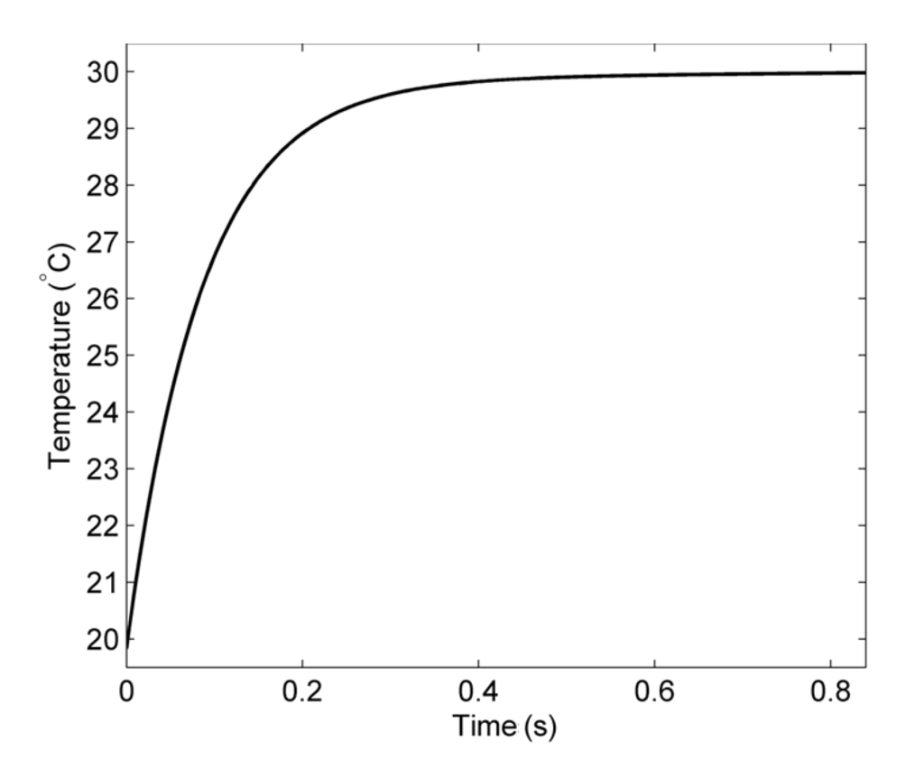
4.1. Thermo-Fluidic Modeling









4.2. Optical Modeling




5. Conclusions
Acknowledgments
Author Contributions
Conflicts of Interest
References
- Cox, F.M.; Argyros, A.; Large, M.C.J. Liquid-filled hollow core microstructured polymer optical fiber. Opt. Express 2006, 14, 4135–4140. [Google Scholar] [PubMed]
- Kerbage, C.; Eggleton, B. Manipulating light by microfluidic motion in microstructured optical fibers. Opt. Fiber Technol. 2004, 10, 133–149. [Google Scholar] [CrossRef]
- Hassani, A.; Skorobogatiy, M. Design of the microstructured optical fiber-based surface plasmon resonance sensors with enhanced microfluidics. Opt. Express 2006, 14, 11616–11621. [Google Scholar] [CrossRef] [PubMed]
- Sazio, P.J.A.; Amezcua-Correa, A.; Finlayson, C.E.; Hayes, J.R.; Scheidemantel, T.J.; Baril, N.F.; Jackson, B.R.; Won, D.J.; Zhang, F.; Margine, E.R.; et al. Microstructured optical fibers as high-pressure microfluidic reactors. Science 2006, 311, 1583–1586. [Google Scholar] [CrossRef] [PubMed]
- Unterkofler, S.; McQuitty, R.J.; Euser, T.G.; Farrer, N.J.; Sadler, P.J.; Russell, P.S.J. Microfluidic integration of photonic crystal fibers for online photochemical reaction analysis. Opt. Lett. 2012, 37, 1952–1954. [Google Scholar] [CrossRef] [PubMed]
- Kuhlmey, B.; Eggleton, B.; Wu, D. Fluid-filled solid-core photonic bandgap fibers. J. Lightwave Technol. 2009, 27, 1617–1630. [Google Scholar] [CrossRef]
- Wu, J.; Gu, M. Microfluidic sensing: State of the art fabrication and detection techniques. J. Biomed. Opt. 2011, 16, 080901. [Google Scholar] [CrossRef] [PubMed]
- Chen, X.; Zhang, L.; Zhou, K.; Davies, E.; Sugden, K.; Bennion, I.; Hughes, M.; Hine, A. Real-time detection of DNA interactions with long-period fiber-grating-based biosensor. Opt. Lett. 2007, 32, 2541–2543. [Google Scholar] [CrossRef] [PubMed]
- Markos, C.; Yuan, W.; Vlachos, K.; Town, G.E.; Bang, O. Label-free biosensing with high sensitivity in dual-core microstructured polymer optical fibers. Opt. Express 2011, 19, 7790–7798. [Google Scholar] [CrossRef] [PubMed]
- Cui, X.; Lee, L.M.; Heng, X.; Zhong, W.; Sternberg, P.W.; Psaltis, D.; Yang, C. Lensless high-resolution on-chip optofluidic microscopes for Caenorhabditis elegans and cell imaging. Proc. Natl. Acad. Sci. USA 2008, 105, 10670–10675. [Google Scholar] [CrossRef] [PubMed]
- Zheng, G.; Lee, S.A.; Yang, S.; Yang, C. Sub-pixel resolving optofluidic microscope for on-chip cell imaging. Lab Chip 2010, 10, 3125–3129. [Google Scholar] [CrossRef] [PubMed]
- Markos, C.; Kubat, I.; Bang, O. Hybrid polymer photonic crystal fiber with integrated chalcogenide glass nanofilms. Sci. Rep. 2014, 4. [Google Scholar] [CrossRef] [PubMed]
- Stolyarov, A.M.; Wei, L.; Shapira, O.; Sorin, F.; Chua, S.L.; Joannopoulos, J.D.; Fink, Y. Microfluidic directional emission control of an azimuthally polarized radial fiber laser. Nat. Photon. 2012, 6, 229–233. [Google Scholar] [CrossRef]
- Fainman, Y.; Lee, L.; Psaltis, D.; Yang, C. Optofluidics: Fundamentals,Devices, and Applications,1st ed.; McGraw-Hill Professional: New York, NY, USA, 2012. [Google Scholar]
- Yahng, J.S.; Jeoung, S.C.; Choi, D.S.; Cho, D.; Kim, J.H.; Choi, H.M.; Paik, J.S. Fabrication of microfluidic devices by using a femtosecond laser micromachining technique and µ-PIV studies on its fluid dynamics. J. Korean Phys. Soc. 2005, 47, 977–981. [Google Scholar]
- Colin, T.; Tancogne, S. Stability of bifluid jets in microchannels. Eur. J. Mech. B Fluids 2011, 30, 409–420. [Google Scholar] [CrossRef]
- Sahu, K.C.; Valluri, P.; Spelt, P.D.M.; Matar, O.K. Linear instability of pressure-driven channel flow of a Newtonian and a Herschel-Bulkley fluid. Phys. Fluids 2007, 19, 122101. [Google Scholar] [CrossRef]
- Lien, V.; Vollmer, F. Microfluidic flow rate detection based on integrated optical fiber cantilever. Lab Chip 2007, 7, 1352–1356. [Google Scholar] [CrossRef] [PubMed]
- Beskok, A.; Karniadakis, G.E. Simulation of heat and momentum transfer in complex microgeometries. J. Thermophys. Heat Transf. 1994, 8, 647–655. [Google Scholar] [CrossRef]
- Chen, K.; Wu, Y.E. Thermal analysis and simulation of the microchannel flow in miniature thermal conductivity detectors. Sens. Actuators A 2000, 79, 211–218. [Google Scholar] [CrossRef]
- Damean, N.; Regtien, P.P.; Elwenspoek, M. Heat transfer in a MEMS for microfluidics. Sens. Actuators A 2003, 105, 137–149. [Google Scholar] [CrossRef]
- Christodoulides, P.; Florides, G.; Kalli, K.; Koutsides, C.; Lazari, L.; Komodromos, M.; Dias, F. Microfluidics in microstructure optical fibers: Heat flux and pressure-driven and other flows. Procedia IUTAM 2014, 11, 23–33. [Google Scholar]
- Lienhard, J.H., IV. A Heat Transfer Textbook, 4th ed.; Phlogiston Press: Cambridge, MA, USA, 2012. [Google Scholar]
- Christodoulides, P.; Florides, G.A.; Komodromos, M.; Kalli, K. Modeling microfluidic flow and heat transfer in circular and elliptical channels in microstructure fibers. In Proceedings of the SPIE Photonics Europe, Brussels, Belgium, 16–19 April 2012; Kalli, K., Mendez, A., Eds.; International Society for Optics and Photonics: Bellingham, WA, USA, 2012. [Google Scholar]
- Wang, H.; Wang, Y. Measurement of water flow rate in microchannels based on the microfluidic particle image velocimetry. Measurement 2009, 42, 119–126. [Google Scholar] [CrossRef]
- Othonos, A.; Kalli, K. Fiber Bragg Gratings: Fundamentals and Applications in Telecommunications and Sensing; Artech House: Boston, MA, USA, 1999; p. 422. [Google Scholar]
- Kim, Y.H.; Park, S.J.; Jeon, S.W.; Ju, S.; Park, C.S.; Han, W.T.; Lee, B.H. Thermo-optic coefficient measurement of liquids based on simultaneous temperature and refractive index sensing capability of a two-mode fiber interferometric probe. Opt. Express 2012, 20, 23744–23754. [Google Scholar] [CrossRef] [PubMed]
- Kalli, K.; Dobb, H.L.; Webb, D.J.; Carroll, K.; Themistos, C.; Komodromos, M.; Peng, G.D.; Fang, Q.; Boyd, I.W. Development of an electrically tuneable Bragg grating filter in polymer optical fiber operating at 1.55 µm. Meas. Sci. Technol. 2007, 18, 3155–3164. [Google Scholar] [CrossRef]
- Kalli, K.; Dobb, H.L.; Webb, D.J.; Carroll, K.; Komodromos, M.; Themistos, C.; Peng, G.D.; Fang, Q.; Boyd, I.W. Electrically tunable Bragg gratings in single-mode polymer optical fiber. Opt. Lett. 2007, 32, 214–216. [Google Scholar] [CrossRef] [PubMed]
© 2014 by the authors; licensee MDPI, Basel, Switzerland. This article is an open access article distributed under the terms and conditions of the Creative Commons Attribution license (http://creativecommons.org/licenses/by/3.0/).
Share and Cite
Davies, E.; Christodoulides, P.; Florides, G.; Kalli, K. Microfluidic Flows and Heat Transfer and Their Influence on Optical Modes in Microstructure Fibers. Materials 2014, 7, 7566-7582. https://doi.org/10.3390/ma7117566
Davies E, Christodoulides P, Florides G, Kalli K. Microfluidic Flows and Heat Transfer and Their Influence on Optical Modes in Microstructure Fibers. Materials. 2014; 7(11):7566-7582. https://doi.org/10.3390/ma7117566
Chicago/Turabian StyleDavies, Edward, Paul Christodoulides, George Florides, and Kyriacos Kalli. 2014. "Microfluidic Flows and Heat Transfer and Their Influence on Optical Modes in Microstructure Fibers" Materials 7, no. 11: 7566-7582. https://doi.org/10.3390/ma7117566
APA StyleDavies, E., Christodoulides, P., Florides, G., & Kalli, K. (2014). Microfluidic Flows and Heat Transfer and Their Influence on Optical Modes in Microstructure Fibers. Materials, 7(11), 7566-7582. https://doi.org/10.3390/ma7117566

