Research on Multi-Objective Optimization Method for Hydroforming Loading Path of Centralizer
Abstract
1. Introduction
2. Structural Features
- Cutting: Cut high-strength seamless steel pipes to the designed length.
- Hydroforming: The expansion process is then initiated by placing the tube blank within a hydroforming machine.
- Punching: Laser cutting is used to cut six holes.
- Trimming: Use wire cutting to cut the ends of the centralizer.
3. Models, Methods, and Experiments
3.1. Finite Element Modeling and Methods
3.1.1. Numerical Simulation Analysis Model of Hydroforming
3.1.2. The Selection of Numerical Simulation Algorithms
3.1.3. Load Path Design
3.2. Optimization Models and Methods
3.2.1. Determination of Design Variables
3.2.2. Determination of Objective Function
3.2.3. Multi-Objective Optimization Method
3.2.4. Multi-Objective Optimization Process
3.2.5. Experimental Design for Optimization
3.3. Actual Manufacturing Test
4. Results and Discussion
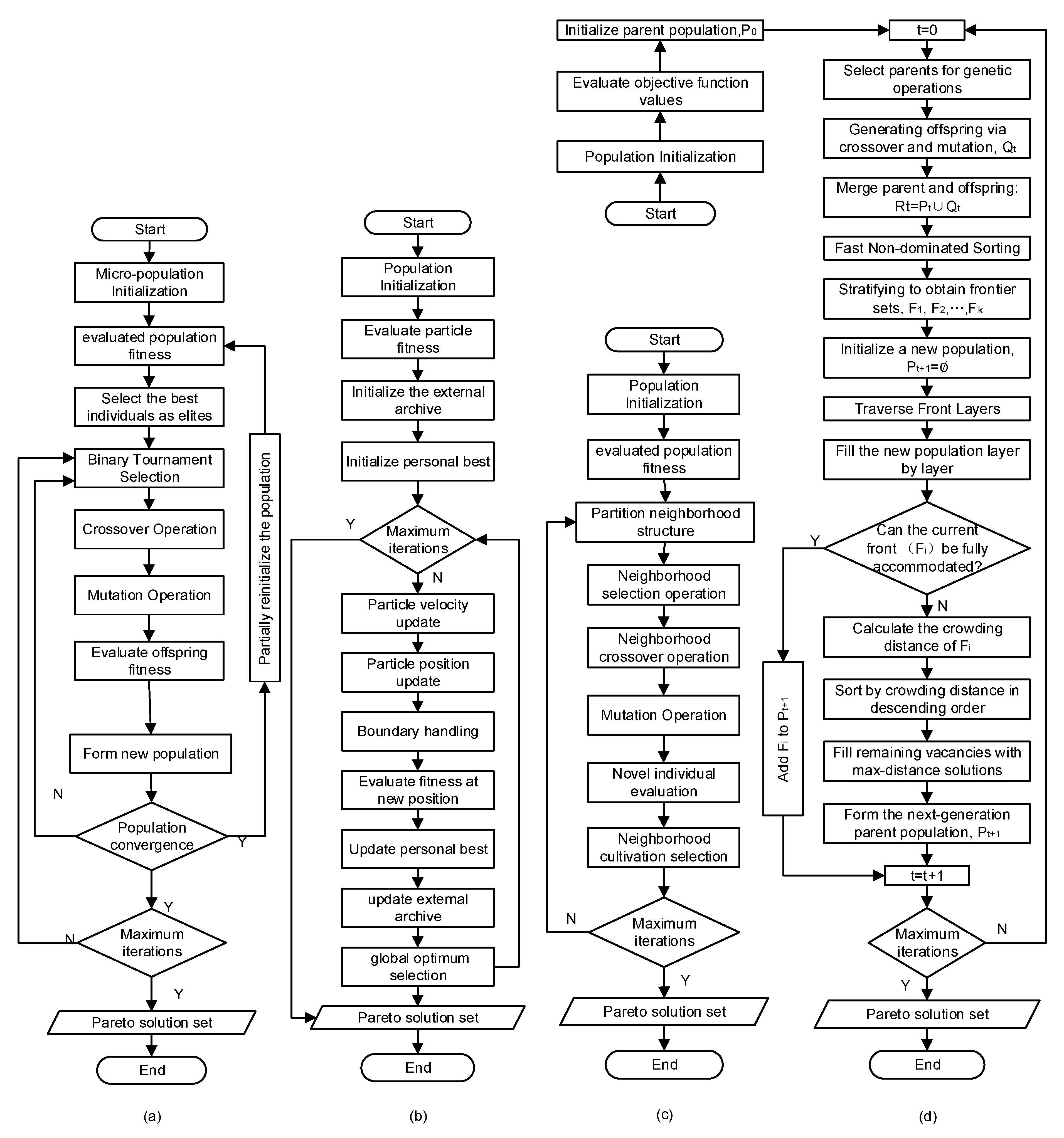
4.1. AMGA
4.2. NCGA
4.3. MOPSO
4.4. NSGA-II
4.5. Discussion
5. Conclusions
- The integration of NSGA-II, AMGA, and NCGA algorithms with LS-DYNA can achieve multi-objective optimization of hydroforming process parameters. With the same number of iterations, the Pareto optimal solutions of NSAG-II and AMGA are more optimal. In addition, NCGA requires more iterations to obtain a satisfactory Pareto optimal solution set.
- MOPSO demands a substantially larger number of iterations to optimize the hydroforming loading path; otherwise, it is easy to fall into a local optimum, and the convergence trend is not obvious.
- The number of iterations has a significant impact on the Pareto optimal solution. The more iterations, the closer the Pareto optimal solution is to the optimal solution, and the larger the solution set, the wider the distribution range, and the better the uniformity. An appropriate number of iterations can ensure that more Pareto optimal solutions are obtained, while also achieving better time efficiency and cost efficiency.
- The optimized method designed achieves automatic optimization through computers, greatly reducing the workload of designers and obtaining more optimal process parameters, providing a theoretical basis and basis for the selection of the optimization method for the loading path of the centralizer hydroforming.
Author Contributions
Funding
Institutional Review Board Statement
Informed Consent Statement
Data Availability Statement
Conflicts of Interest
Abbreviations
| NSGA-II | Non-dominated Sorting Genetic Algorithm |
| MOPSO | Multi-Objective Particle Swarm Optimization |
| NCGA | Neighborhood Cultivation Genetic Algorithm |
| AMGA | Archive-based Micro Genetic Algorithm |
| ALE | Arbitrary Lagrange–Eulerian |
| DOE | Design of Experiment |
| ANN | Artificial Neural Networks |
| ε-MOABC | ε-dominance Multi-Objective Artificial Bee Colony |
| mm | Millimeters |
| Exp | Experience |
References
- Marlapalle, B.G.; Hingole, R.S. Predictions of formability parameters in tube hydroforming process. SN Appl. Sci. 2021, 3, 606. [Google Scholar] [CrossRef]
- Zhang, C.; Liu, W.; Huang, L.; Wang, C.; Huang, H.; Lin, L.; Wang, P. Process analysis of biconvex tube hydroforming based on loading path optimization by response surface method. Int. J. Adv. Manuf. Technol. 2021, 112, 2609–2622. [Google Scholar] [CrossRef]
- Raut, S.V.; Ramesh, A.; Arun, A.; Sumesh, C.S. Finite element analysis and optimization of tube hydroforming process. Mater. Today Proc. 2021, 46, 5008–5016. [Google Scholar] [CrossRef]
- Jiang, X.; Hong, Z.; Feng, Y.; Tan, J. Multi-objective optimization of VBHF in deep drawing based on the improved QO-Jaya algorithm. Chin. J. Mech. Eng. 2024, 37, 5. [Google Scholar] [CrossRef]
- Ghorbani-Menghari, H.; Mohammadhosseinzadeh, M.; Sarband, A.S.; Wahabzadeh, A.H.; Kahhal, P.; Kim, J.H. Investigation of the effects of process parameters on hydrodynamic deep drawing of AL-1050 sheet with indentations using genetic algorithm–based optimization. Int. J. Adv. Manuf. Technol. 2023, 129, 3949–3964. [Google Scholar] [CrossRef]
- El-Aty, A.A.; Xu, Y.; Xie, W.; Xia, L.L.; Hou, Y.; Zhang, S.; Ahmed, M.M.Z.; Alzahrani, B.; Ali, A.; Huang, X.; et al. Finite element analysis and experimental study of manufacturing thin-walled five-branched AISI 304 stainless steel tubes with different diameters using a hydroforming process. Materials 2023, 17, 104. [Google Scholar] [CrossRef]
- Trung, N.D.; Quang, V.D. The Influence of the Protrusion Inclination Angle on the Formability of Hollow Joint in the Tube Hydroforming Process. J. Mach. Eng. 2025, 25. [Google Scholar] [CrossRef]
- Zheng, Z. Investigation of Hydroforming Equipment Machining Profiled Crosses-Section Tube Used in Automobile and Process Parameters. Ph.D. Thesis, Nanjing University of Science and Technology, Nanjing, China, 2007. [Google Scholar]
- Zheng, Z.; Pan, Z.; Yao, Z.; Tan, H.; Wang, F.; Xu, J. Multi-parameter and multi-objective optimization of hydroforming loading paths: A study on instrument panel tube beam design based on NSGA-II. J. Braz. Soc. Mech. Sci. Eng. 2025, 47, 181. [Google Scholar] [CrossRef]
- Ghulman, H.A.; Yunus, M. An application of a genetic algorithm based on Particle Swarm Optimization to a multiple responses problem arising in the Tube Hydroforming Process. Rev. Româna De Inform. Si Autom. 2021, 31, 15–30. [Google Scholar] [CrossRef]
- Abdessalem, A.B.; El-Hami, A. A probabilistic approach for optimising hydroformed structures using local surrogate models to control failures. Int. J. Mech. Sci. 2015, 96, 143–162. [Google Scholar] [CrossRef]
- Fiorentino, A.; Ginestra, P.S.; Attanasio, A.; Ceretti, E. Numerical optimization of the blank dimensions in tube hydroforming using line-search and bisection methods. Materials 2020, 13, 945. [Google Scholar] [CrossRef]
- Ge, Y.L.; Li, X.X.; Lang, L.H.; Ruan, S. An adaptive loading path design method for tube hydroforming using fuzzy logic theory. J. Braz. Soc. Mech. Sci. Eng. 2017, 39, 2607–2617. [Google Scholar] [CrossRef]
- Marcineková, K.; Janáková Sujová, A. Multi-objective optimization of manufacturing process using artificial neural networks. Systems 2024, 12, 569. [Google Scholar] [CrossRef]
- Park, J.; Lee, C.; Oh, S.C.; Do Noh, S. Multi-objective optimization for layout planning of matrix manufacturing system. Int. J. Precis. Eng. Manuf.-Green Technol. 2025, 12, 1049–1067. [Google Scholar] [CrossRef]
- Pak, N.; Nahavandi, N.; Bagheri, B. Designing a multi-objective green supply chain network for an automotive company using an improved meta-heuristic algorithm. Int. J. Environ. Sci. Technol. 2022, 19, 3773–3796. [Google Scholar] [CrossRef]
- Hsieh, T.J. Scenario-based multi-objective optimization for manufacturing reliability with production routes and available machine types. Comput. Ind. Eng. 2024, 198, 110731. [Google Scholar] [CrossRef]
- Ghodratnama, A.; Jolai, F.; Tavakkoli-Moghaddam, R. Solving a new multi-objective multi-route flexible flow line problem by multi-objective particle swarm optimization and NSGA-II. J. Manuf. Syst. 2015, 36, 189–202. [Google Scholar] [CrossRef]
- Vujanovic, B. Conservation laws of dynamical systems via D’Alembert’s principle. Int. J. Non-Linear Mech. 1978, 13, 185–197. [Google Scholar] [CrossRef]
- Koc, M. Development of Design Guidelines for Part, Tooling and Process in the Tube Hydroforming Technology; The Ohio State University: Columbus, OH, USA, 1999. [Google Scholar]
- Kalyanmoy, D. A fast and elitist multi-objective genetic algorithm: NSGA-II. IEEE Trans. Evol. Comput. 2002, 6, 182–197. [Google Scholar] [CrossRef]
- Shi, Q.S.; Xu, H.Y.; Wang, X.Q.; Fu, H.R. Optimization of 42CrMo ultrasonic rolling extrusion process parameters based on AMGA and IPSO algorithm. J. Plast. Eng. 2024, 31, 67–75. [Google Scholar]
- Li, Z.Y.; Tang, Z.G.; Yang, Y.G.; Yuan, X.X.; Tang, X.W. Aerodynamic shape design and optimization method for a new blended lifting body. Acta Aerodyn. Sin. 2015, 33, 48–53. [Google Scholar] [CrossRef]
- Chen, Z.M.; Zhou, J.S.; Wang, W.; Shi, M.Q. Multi-objective optimization of casting-forging dynamic forming based on improved particle swarm neural network and finite element analysis. J. Jilin Univ. (Eng. Technol. Ed.) 2022, 52, 1524–1533. [Google Scholar] [CrossRef]



















| Serial Number | Algorithm | Population Size | Evolutionary Algebra | Number of Iterations |
|---|---|---|---|---|
| NO. 1 | AMGA | 40 | - | 400 |
| NO. 2 | 40 | - | 800 | |
| NO. 3 | 40 | - | 1200 | |
| NO. 4 | 40 | - | 1600 | |
| NO. 5 | NCGA | 40 | 10 | 400 |
| NO. 6 | 40 | 20 | 800 | |
| NO. 7 | 40 | 30 | 1200 | |
| NO. 8 | 40 | 40 | 1600 | |
| NO. 9 | MOPS | 10 | 40 | 400 |
| NO. 10 | 10 | 80 | 800 | |
| NO. 11 | 10 | 120 | 1200 | |
| NO. 12 | 10 | 160 | 1600 | |
| NO. 13 | NSGA-II | 40 | 10 | 400 |
| NO. 14 | 40 | 20 | 800 | |
| NO. 15 | 40 | 30 | 1200 | |
| NO. 16 | 40 | 40 | 1600 |
Disclaimer/Publisher’s Note: The statements, opinions and data contained in all publications are solely those of the individual author(s) and contributor(s) and not of MDPI and/or the editor(s). MDPI and/or the editor(s) disclaim responsibility for any injury to people or property resulting from any ideas, methods, instructions or products referred to in the content. |
© 2025 by the authors. Licensee MDPI, Basel, Switzerland. This article is an open access article distributed under the terms and conditions of the Creative Commons Attribution (CC BY) license (https://creativecommons.org/licenses/by/4.0/).
Share and Cite
Zheng, Z.; Pan, Z.; Tan, H.; Wang, F.; Xu, J.; Gu, Y.; Li, G. Research on Multi-Objective Optimization Method for Hydroforming Loading Path of Centralizer. Materials 2025, 18, 3310. https://doi.org/10.3390/ma18143310
Zheng Z, Pan Z, Tan H, Wang F, Xu J, Gu Y, Li G. Research on Multi-Objective Optimization Method for Hydroforming Loading Path of Centralizer. Materials. 2025; 18(14):3310. https://doi.org/10.3390/ma18143310
Chicago/Turabian StyleZheng, Zaixiang, Zhengjian Pan, Hui Tan, Feng Wang, Jing Xu, Yiyang Gu, and Guoheng Li. 2025. "Research on Multi-Objective Optimization Method for Hydroforming Loading Path of Centralizer" Materials 18, no. 14: 3310. https://doi.org/10.3390/ma18143310
APA StyleZheng, Z., Pan, Z., Tan, H., Wang, F., Xu, J., Gu, Y., & Li, G. (2025). Research on Multi-Objective Optimization Method for Hydroforming Loading Path of Centralizer. Materials, 18(14), 3310. https://doi.org/10.3390/ma18143310

