Effect of Coal-Derived Graphene Oxide on the Mechanical and Microstructural Characteristics of Concrete
Abstract
1. Introduction
2. Raw Materials
2.1. GO
2.2. Cement
2.3. Aggregates
2.3.1. Coarse Aggregate (CA)
2.3.2. Fine Aggregate (FA)
3. Design Mix of Concrete Samples
3.1. Concrete Specimens
3.2. Concrete Design Mix Proportions
3.2.1. GO as a Cement Replacement
3.2.2. GO as a Concrete Additive
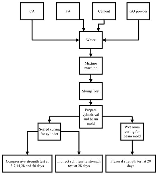
4. Fabrication Process and Testing
5. Results and Discussion
5.1. Heat of Hydration
5.2. Microstructural Characterization of GO-Concrete Mix
5.2.1. XRD Spectrum Analysis
5.2.2. SEM and EDS Analysis
5.3. Concrete Consistency
5.4. Density
5.5. Uniaxial Compressive Strength (UCS)
5.6. Flexural and Split Tensile Strength
5.7. Modulus of Elasticity (E) and Poisson’s Ratio
6. Conclusions
- Heat of hydration: Mixtures with specific coal-derived GO concentrations (GO5 and GO10a) exhibited significantly higher heat of hydration, indicating active interaction within the concrete mix and contributing to enhanced strength.
- Microstructural changes: Analysis of XRD and SEM images revealed that adding coal-derived GO influenced the configuration and dispersion within the concrete matrix. This led to a more uniform and compact structure, enhancing strength and resilience.
- Ca/Si ratio: The Ca/Si ratio in GO5 and GO10a was lower than that in the control mix, indicating further evidence of strengthened properties due to coal-derived GO incorporation.
- Enhanced strength: When coal-derived GO was partially substituted or added to cement, there was a significant increase in flexural, split tensile, and compressive strengths compared to the control mix, especially at the 56-day mark. The strength improvements became more pronounced with lower GO content, reaching a remarkable 27.6% increase in compressive strength when GO replaced cement at 0.05 wt.%.
- Mechanical performance: Measurements of the modulus of elasticity and Poisson’s ratio demonstrated substantial strength gains due to coal-derived GO incorporation, indicating enhanced mechanical performance.
- Optimal concentration: The study identified the optimal coal-derived GO concentration range (0.05 to 0.10 wt.%) for maximum compressive strength. Within this range, the concrete exhibited superior durability and resilience, indicating the effective strengthening potential of GO.
7. Patents
Author Contributions
Funding
Institutional Review Board Statement
Informed Consent Statement
Data Availability Statement
Conflicts of Interest
Abbreviations
| GDGO | Graphite-Derived Graphene Oxide |
| GO | Graphene Oxide |
| CSH | Calcium Silicate Hydrate |
| CH | Calcium Hydroxide/Portlandite |
| PRB | Powder River Basin |
| OPC | Ordinary Portland Cement |
| CA | Coarse Aggregate |
| FA | Fine Aggregate |
| FM | Fineness Modulus |
| OD | Oven-Dry |
| SSD | Saturated Surface Dry |
| ACI | American Concrete Institute |
| LVDTs | Linear Variable Differential Transformers |
| ASTM | American Society for Testing and Materials |
| XRD | X-ray Diffraction |
| SEM | Scanning Electron Microscope |
| EDS | Energy Dispersive Spectroscopy |
| C3S | Tricalcium Silicate |
| C3A | Tricalcium Aluminate |
| CAH | Calcium Aluminate Hydrate |
| E | Modulus Of Elasticity |
References
- Islam, M.; Dipta, I.; Rahat, M. Investigation of Recycled Poly-Ethylene Terephthalate (PET) as Partial Replacement of Coarse Aggregate in Concrete. J. Civ. Eng. (IEB) 2018, 46, 11–20. [Google Scholar]
- Van Damme, H. Concrete Material Science: Past, Present, and Future Innovations. Cem. Concr. Res. 2018, 112, 5–24. [Google Scholar] [CrossRef]
- Ye, Y.; Li, W.; Yu, T.; Liu, K.; Zhang, M. Properties and Applications of Ultra-Fine Composite Mineral Admixtures Prepared by Fly Ash. Adv. Concr. Constr. 2024, 18, 389–402. [Google Scholar]
- Wu, Y.-Y.; Que, L.; Cui, Z.; Lambert, P. Physical Properties of Concrete Containing Graphene Oxide Nanosheets. Materials 2019, 12, 1707. [Google Scholar] [CrossRef] [PubMed]
- Imbabi, M.; Carrigan, C.; McKenna, S. Trends and Developments in Green Cement and Concrete Technology. Int. J. Sustain. Built Environ. 2013, 2, 194–216. [Google Scholar] [CrossRef]
- Yang, H.; Cui, H.; Tang, W.; Li, Z.; Han, N.; Xing, F. A Critical Review on Research Progress of Graphene/Cement Based Composites. Compos. Part A Appl. Sci. Manuf. 2017, 102, 273–296. [Google Scholar] [CrossRef]
- Pan, Z.; He, L.; Qiu, L.; Korayem, A.H.; Li, G.; Zhu, J.W.; Collins, F.; Wang, M.C. Mechanical Properties and Microstructure of a Graphene Oxide–Cement Composite. Cem. Concr. Compos. 2015, 58, 140–147. [Google Scholar] [CrossRef]
- Mohammed, A.; Sanjayan, J.G.; Nazari, A.; Al-Saadi, N.T. Effects of Graphene Oxide in Enhancing the Performance of Concrete Exposed to High-Temperature. Aust. J. Civ. Eng. 2017, 15, 61–71. [Google Scholar] [CrossRef]
- Indukuri, C.S.R.; Nerella, R.; Madduru, S.R.C. Workability, Microstructure, Strength Properties and Durability Properties of Graphene Oxide Reinforced Cement Paste. Aust. J. Civ. Eng. 2020, 18, 73–81. [Google Scholar] [CrossRef]
- Mohammed, A.; Al-Saadi, N.T.; Sanjayan, J. Inclusion of Graphene Oxide in Cementitious Composites: State-of-the-Art Review. Aust. J. Civ. Eng. 2018, 16, 81–95. [Google Scholar] [CrossRef]
- Kumar, H.V.; Woltornist, S.J.; Adamson, D.H. Fractionation and Characterization of Graphene Oxide by Oxidation Extent through Emulsion Stabilization. Carbon 2016, 98, 491–495. [Google Scholar] [CrossRef]
- Novoselov, K.S.; Geim, A.K.; Morozov, S.V.; Jiang, D.E.; Dubonos, S.V.; Firsov, A.A. Electric Field Effect in Atomically Thin Carbon Films. Science 2004, 306, 666–669. [Google Scholar] [CrossRef] [PubMed]
- Nguyen, H.T.; Ngo, T.H.; Do, K.D.; Nguyen, M.N.; Dang, N.T.; Nguyen, T.T.; Vu, T.A. Preparation and Characterization of a Hydrophilic Polysulfone Membrane Using Graphene Oxide. J. Chem. 2019, 2019, 3164373. [Google Scholar] [CrossRef]
- Chuah, S.; Pan, Z.; Sanjayan, J.G.; Wang, C.M.; Duan, W.H. Nano Reinforced Cement and Concrete Composites and New Perspective from Graphene Oxide. Constr. Build. Mater. 2014, 73, 113–124. [Google Scholar] [CrossRef]
- Meng, S.; Ouyang, X.; Fu, J.; Niu, Y.; Ma, Y. The Role of Graphene/Graphene Oxide in Cement Hydration. Nanotechnol. Rev. 2021, 10, 768–778. [Google Scholar] [CrossRef]
- Shang, Y.; Zhang, D.; Yang, C.; Liu, Y.; Liu, Y. Effect of Graphene Oxide on the Rheological Properties of Cement Pastes. Constr. Build. Mater. 2015, 96, 20–28. [Google Scholar] [CrossRef]
- Lv, S.; Sun, T.; Jingjing, L.; Qingfang, Z. Use of Graphene Oxide Nanosheets to Regulate the Microstructure of Hardened Cement Paste to Increase Its Strength and Toughness. CrystEngComm 2014, 16, 8508–8516. [Google Scholar] [CrossRef]
- Mohammed, A.; Sanjayan, J.; Duan, W.; Nazari, A. Incorporating Graphene Oxide in Cement Composites: A Study of Transport Properties. Constr. Build. Mater. 2015, 84, 341–347. [Google Scholar] [CrossRef]
- Wang, Q.; Wang, J.; Lu, C.-X.; Liu, B.-W.; Zhang, K.; Li, C.-Z. Influence of Graphene Oxide Additions on the Microstructure and Mechanical Strength of Cement. New Carbon Mater. 2015, 30, 349–356. [Google Scholar] [CrossRef]
- Du, S.; Tang, Z.; Zhong, J.; Ge, Y.; Shi, X. Effect of Admixing Graphene Oxide on Abrasion Resistance of Ordinary Portland Cement Concrete. AIP Adv. 2019, 9, 105110. [Google Scholar] [CrossRef]
- Chen, Z.; Xu, Y.; Hua, J.; Wang, X.; Huang, L.; Zhou, X. Mechanical Properties and Shrinkage Behavior of Concrete-Containing Graphene-Oxide Nanosheets. Materials 2020, 13, 590. [Google Scholar] [CrossRef] [PubMed]
- Devi, S.C.; Khan, R.A. Effect of Graphene Oxide on Mechanical and Durability Performance of Concrete. J. Build. Eng. 2020, 27, 101007. [Google Scholar] [CrossRef]
- Wu, Y.-Y.; Zhang, J.; Liu, C.; Zheng, Z.; Lambert, P. Effect of Graphene Oxide Nanosheets on Physical Properties of Ultra-High-Performance Concrete with High Volume Supplementary Cementitious Materials. Materials 2020, 13, 1929. [Google Scholar] [CrossRef]
- Zheng, W.; Chen, W.G.; Feng, T.; Li, W.Q.; Liu, X.T.; Dong, L.L.; Fu, Y.Q. Enhancing Chloride Ion Penetration Resistance into Concrete by Using Graphene Oxide Reinforced Waterborne Epoxy Coating. Prog. Org. Coat. 2020, 138, 105389. [Google Scholar] [CrossRef]
- Chen, Z.; Xu, Y.; Hua, J.; Zhou, X.; Wang, X.; Huang, L. Modeling Shrinkage and Creep for Concrete with Graphene Oxide Nanosheets. Materials 2019, 12, 3153. [Google Scholar] [CrossRef]
- Yuan, X.; Zhang, L.; Chen, X.; Liu, F. Study on the Mechanical Properties and Frost Resistance of Multiple Modified Concrete. Mater. Res. Express 2022, 9, 045013. [Google Scholar] [CrossRef]
- Graphene Oxide. Cheap Tubes. Available online: https://www.cheaptubes.com/product-category/graphene-oxide/ (accessed on 9 June 2025).
- Murali, M.; Alaloul, W.S.; Mohammed, B.S.; Musarat, M.A.; Salaheen, M.A.; Al-Sabaeei, A.M.; Isyaka, A. Utilizing Graphene Oxide in Cementitious Composites: A Systematic Review. Case Stud. Constr. Mater. 2022, 17, e01359. [Google Scholar] [CrossRef]
- Rabia, I.; Jan, B.M.; Ahmad, W. An Overview of Industrial Scalable Production of Graphene Oxide and Analytical Approaches for Synthesis and Characterization. J. Mater. Res. Technol. 2020, 9, 11587–11610. [Google Scholar] [CrossRef]
- Leandro, A.P.M.; Seas, M.A.; Vap, K.; Tyrrell, A.S.; Jain, V.; Wahab, H.; Johnson, P.A. Evolution of Structural and Electrical Properties in Coal-Derived Graphene Oxide Nanomaterials during High-Temperature Annealing. Diam. Relat. Mater. 2021, 112, 108244. [Google Scholar] [CrossRef]
- Dipta, I.A.; Ng, K.; Lau, C.K.; Yu, H. Coal-Derived Char for Improving Mechanical Performance and Microstructural Characteristics of Concrete. J. Sustain. Cem.-Based Mater. 2025, 14, 780–798. [Google Scholar] [CrossRef]
- Vejpravová, J. Mixed Sp2–Sp3 Nanocarbon Materials: A Status Quo Review. Nanomaterials 2021, 11, 2469. [Google Scholar] [CrossRef] [PubMed]
- Scott, D.C.; Haacke, J.E.; Osmonson, L.M.; Luppens, J.A.; Pierce, P.E.; Rohrbacher, T.J. Assessment of Coal Geology, Resources, and Reserves in the Northern Wyoming Powder River Basin. Available online: https://pubs.usgs.gov/of/2010/1294/ (accessed on 3 May 2025).
- Ng, K.; Lau, K.; Hossain, M.T.; Yu, H.; Pfeiffer, T.; Horner, R. Recent Development and Manufacturing of Coal-Derived Building Materials. In Proceedings of the 14th North American Masonry Conference, Omaha, NE, USA, 11–14 June 2023; pp. 781–790. [Google Scholar]
- Offeman, W.S.; Hummers, E. Preparation of Graphitic Oxide. J. Am. Chem. Soc. 1958, 80, 1339. [Google Scholar] [CrossRef]
- Chen, J.; Yao, B.; Li, C.; Shi, G. An Improved Hummers Method for Eco-Friendly Synthesis of Graphene Oxide. Carbon 2013, 64, 225–229. [Google Scholar] [CrossRef]
- Zaaba, N.; Foo, K.L.; Hashim, U.; Tan, S.; Liu, W.-W.; Voon, C. Synthesis of Graphene Oxide Using Modified Hummers Method: Solvent Influence. Procedia Eng. 2017, 184, 469–477. [Google Scholar] [CrossRef]
- University of Wyoming. Methods for production of graphene oxide. U.S. Patent No. UW 2021/0214231 A1, 15 July 2021.
- Hongyan, Z.; Shen, Q.; Yun, T.; Yunjin, H.; Yunan, L. Recent Progress on Graphene Oxide for Next-Generation Concrete: Characterizations, Applications and Challenges. J. Build. Eng. 2023, 69, 106192. [Google Scholar] [CrossRef]
- ASTM C150/C150M-22; ASTM Standard Specification for Portland Cement. ASTM International: West Conshohocken, PA, USA, 2022.
- ACI 211.1-91; Standard Practice for Selecting Proportions for Normal, Heavyweight, and Mass Concrete. Reported by ACI Committee 211. American Concrete Institute (ACI): Farmington Hills, MI, USA, 1997.
- ASTM C33/C33M-24a; ASTM Standard Specification for Concrete Aggregates. ASTM International: West Conshohocken, PA, USA, 2024.
- ASTM C127-15; ASTM Standard Test Method for Relative Density (Specific Gravity) and Absorption of Coarse Aggregate. ASTM International: West Conshohocken, PA, USA, 2015.
- ASTM C29/C29M-23; ASTM Standard Test Method for Bulk Density (“Unit Weight”) and Voids in Aggregate. ASTM International: West Conshohocken, PA, USA, 2023.
- ASTM C566-19; ASTM Standard Test Method for Total Evaporable Moisture Content of Aggregate by Drying. ASTM International: West Conshohocken, PA, USA, 2019.
- ASTM C136/C136M-19; ASTM Standard Test Method for Sieve Analysis of Fine and Coarse Aggregates. ASTM International: West Conshohocken, PA, USA, 2019.
- ASTM C39/C39M-23; ASTM Standard Test Method for Compressive Strength of Cylindrical Concrete Specimens. ASTM International: West Conshohocken, PA, USA, 2023.
- ASTM C496/C496M-17; ASTM Standard Test Method for Splitting Tensile Strength of Cylindrical Concrete Specimens. ASTM International: West Conshohocken, PA, USA, 2017.
- ASTM C78/C78M-22; ASTM Standard Test Method for Flexural Strength of Concrete (Using Simple Beam with Third-Point Loading). ASTM International: West Conshohocken, PA, USA, 2022.
- Liu, R.; Gong, T.; Zhang, K.; Lee, C. Graphene Oxide Papers with High Water Adsorption Capacity for Air Dehumidification. Sci. Rep. 2017, 7, 9761. [Google Scholar] [CrossRef]
- Long, W.-J.; Jing-Jie, W.; Hongyan, M.; Feng, X. Dynamic Mechanical Properties and Microstructure of Graphene Oxide Nanosheets Reinforced Cement Composites. Nanomaterials 2017, 7, 407. [Google Scholar] [CrossRef]
- Peng, H.; Ge, Y.; Cai, C.S.; Zhang, Y.; Liu, Z. Mechanical Properties and Microstructure of Graphene Oxide Cement-Based Composites. Constr. Build. Mater. 2019, 194, 102–109. [Google Scholar] [CrossRef]
- ASTM C192/C192M-19; ASTM Standard Practice for Making and Curing Concrete Test Specimens in the Laboratory. ASTM International: West Conshohocken, PA, USA, 2019.
- ASTM C143/C143M-20; ASTM Standard Test Method for Slump of Hydraulic-Cement Concrete. ASTM International: West Conshohocken, PA, USA, 2020.
- ASTM C1702-23e1; ASTM Standard Test Method for Measurement of Heat of Hydration of Hydraulic Cementitious Materials Using Isothermal Conduction Calorimetry. ASTM International: West Conshohocken, PA, USA, 2023.
- Taylor, H.F. Cement Chemistry, 2nd ed.; Thomas Telford: London, UK, 1997; ISBN 0-7277-2592-0. [Google Scholar]
- Li, W.; Li, X.; Chen, S.J.; Liu, Y.M.; Duan, W.H.; Shah, S.P. Effects of Graphene Oxide on Early-Age Hydration and Electrical Resistivity of Portland Cement Paste. Constr. Build. Mater. 2017, 136, 506–514. [Google Scholar] [CrossRef]
- Mishra, G.; Warda, A.; Shah, U.P. Carbon Sequestration in Graphene Oxide Modified Cementitious System. J. Build. Eng. 2022, 62, 105356. [Google Scholar] [CrossRef]
- Mohamed, S.; Leung, T.; Jason, F.; Mahbubur, R.; Fiona, S.; John, L.; Xiangming, Z. Graphene/Fly Ash Geopolymeric Composites as Self-Sensing Structural Materials. Smart Mater. Struct. 2014, 23, 065006. [Google Scholar] [CrossRef]
- Haluk, K.; Barış, Ş.; Tayfun, U.; Ali, B.G.; Ahmet, Y. Statistical Approach to Carbon Based Materials Reinforced Cementitious Composites: Mechanical, Thermal, Electrical and Sulfuric Acid Resistance Properties. Compos. Part B Eng. 2019, 171, 347–360. [Google Scholar] [CrossRef]
- Qureshi, T.S.; Panesar, D.K. Nano Reinforced Cement Paste Composite with Functionalized Graphene and Pristine Graphene Nanoplatelets. Compos. Part B Eng. 2020, 197, 108063. [Google Scholar] [CrossRef]
- Kulisch, D.; Amnon, K.; Semion, Z. Quantification of Residual Unhydrated Cement Content in Cement Pastes as a Potential for Recovery. Sustainability 2023, 15, 263. [Google Scholar] [CrossRef]
- Wang, L.; Zhang, S.; Zheng, D.; Yang, H.; Cui, H.; Tang, W.; Li, D. Effect of Graphene Oxide (GO) on the Morphology and Microstructure of Cement Hydration Products. Nanomaterials 2017, 7, 429. [Google Scholar] [CrossRef]
- Lafuente, B.; Downs, R.T.; Yang, H.; Stone, N. The Power of Databases: The RRUFF Project. In Highlights in Mineralogical Crystallography; De Gruyter (O): Berlin, Germany, 2015; pp. 1–30. ISBN 978-3-11-041710-4. [Google Scholar]
- Sedaghat, A.; Ram, M.K.; Zayed, A.; Kamal, R.; Shanahan, N. Investigation of Physical Properties of Graphene-Cement Composite for Structural Applications. Open J. Compos. Mater. 2014, 4, 12–21. [Google Scholar] [CrossRef]
- Sai, Y.; Jagadeesh, P. Effect of Graphene Oxide on the Microstructure and Hydration Characteristics of Ultrafine Slag Cement Composites. Fuller. Nanotub. Carbon Nanostructures 2022, 30, 1054–1065. [Google Scholar] [CrossRef]
- Fan, C.; Wang, B.; Xu, Y. Solidification/Stabilization and Immobilization Mechanism of Pb(II) and Zn(II) in Ettringite. Cem. Concr. Res. 2023, 174, 107350. [Google Scholar] [CrossRef]
- Kunther, W.; Ferreiro, S.; Skibsted, J. Influence of the Ca/Si Ratio on the Compressive Strength of Cementitious Calcium–Silicate–Hydrate Binders. J. Mater. Chem. A 2017, 5, 17401–17412. [Google Scholar] [CrossRef]
- Chuah, S.; Li, W.; Chen, S.J.; Sanjayan, J.G.; Duan, W.H. Investigation on Dispersion of Graphene Oxide in Cement Composite Using Different Surfactant Treatments. Constr. Build. Mater. 2018, 161, 519–527. [Google Scholar] [CrossRef]
- Boulanger, N.; Kuzenkova, A.S.; Iakunkov, A.; Nordenström, A.; Romanchuk, A.Y.; Trigub, A.L.; Zasimov, P.V.; Prodana, M.; Enachescu, M.; Bauters, S.; et al. High Surface Area “3D Graphene Oxide” for Enhanced Sorption of Radionuclides. Adv. Mater. Interfaces 2022, 9, 2200510. [Google Scholar] [CrossRef]
- Gong, K.; Pan, Z.; Korayem, A.H.; Qiu, L.; Li, D.; Collins, F.; Wang, C.M.; Duan, W.H. Reinforcing Effects of Graphene Oxide on Portland Cement Paste. J. Mater. Civ. Eng. 2015, 27, A4014010. [Google Scholar] [CrossRef]
- Chaturvedy, G.K.; Pandey, U.K.; Kumar, H. Effect of Graphene Oxide on the Microscopic, Physical and Mechanical Characteristics of Rubberized Concrete. Innov. Infrastruct. Solut. 2023, 8, 163. [Google Scholar] [CrossRef]
- Reddy, P.; Prasad, D. Investigation on the Impact of Graphene Oxide on Microstructure and Mechanical Behaviour of Concrete. J. Build. Pathol. Rehabil. 2022, 7, 30. [Google Scholar] [CrossRef]
- Tay, C.H.; Norkhairunnisa, M. Mechanical Strength of Graphene Reinforced Geopolymer Nanocomposites: A Review. Front. Mater. 2021, 8, 661013. [Google Scholar] [CrossRef]
- Yan, J.; Wang, J.; Chen, H.; Xiang, P. High Temperature Exposure Assessment of Graphene Oxide Reinforced Cement. Front. Mater. 2022, 9, 786260. [Google Scholar] [CrossRef]
- Anson, M.; Newman, K. The Effect of Mix Proportions and Method of Testing on Poisson’s Ratio for Mortars and Concretes. Mag. Concr. Res. 1966, 18, 115–130. [Google Scholar] [CrossRef]
- Bagheri, A.; Negahban, E.; Asad, A.; Abbasi, H.A.; Raza, S.M. Graphene Oxide-Incorporated Cementitious Composites: A Thorough Investigation. Mater. Adv. 2022, 3, 9040–9051. [Google Scholar] [CrossRef]
- Abdulkadir, I.; Mohammed, B.S. Effect of Graphene Oxide on the Long-Term Modulus of Elasticity and Poisson’s Ratio of Rubberized ECC. AIP Conf. Proc. 2023, 2711, 060012. [Google Scholar] [CrossRef]
- Kaushik, P.; Razak, B.A.; Hussain, A. Impact of Graphene Oxide on the Mechanical Properties of the Concrete. Rare Met. Mater. Eng. 2023, 52, 80–93. [Google Scholar]
- Horszczaruk, E.; Mijowska, E.; Kalenczuk, R.J.; Aleksandrzak, M.; Mijowska, S. Nanocomposite of Cement/Graphene Oxide—Impact on Hydration Kinetics and Young’s Modulus. Constr. Build. Mater. 2015, 78, 234–242. [Google Scholar] [CrossRef]
- Maglad, A.M.; Zaid, O.; Arbili, M.M.; Ascensão, G.; Șerbănoiu, A.A.; Grădinaru, C.M.; de Prado-Gil, J. A Study on the Properties of Geopolymer Concrete Modified with Nano Graphene Oxide. Buildings 2022, 12, 1066. [Google Scholar] [CrossRef]
















| References | Addition of GO by Weight (%) | Water-Cement Ratio | Compressive Strength (MPa) | Percent Increment (%) | |
|---|---|---|---|---|---|
| Control Mix | with GO-Concrete | ||||
| (Wu et al., 2019) [4] | 0.03 | 0.50 | 41.18 | 55.20 | 34.00 |
| (Du et al., 2019) [20] | 0.10 | 0.40 | 54.20 | 84.50 | 56.00 |
| (Chen et al., 2020) [21] | 0.05 | 0.35 | 56.00 | 64.00 | 14.00 |
| (Devi & Khan, 2020) [22] | 0.06 | 0.45 | 32.00 | 40.00 | 25.00 |
| (Wu et al., 2020) [23] | 0.03 | 0.16 | 97.00 | 120.00 | 24.00 |
| (Zheng et al., 2020) [24] | 0.06 | 0.10 | 122.00 | 140.00 | 15.00 |
| (Chen et al., 2019) [25] | 0.08 | 0.35 | 56.90 | 64.10 | 13.00 |
| (Yuan, et al., 2022) [26] | 0.03 | 0.34 | 58.20 | 61.40 | 5.00 |
| Characterization | Coal-Derived GO | Commercial GO |
|---|---|---|
| Lateral size (μm) | 0.30–1.00 [30] | 0.2–10 |
| Shape | Micron-sized powders | Nano sheet |
| pH | ~3.00 | ~3.57 |
| Carbon content (wt.%) | 61.91 | ~42.70 |
| Oxygen content (wt.%) | 33.68 | ~51.60 |
| Sulfur content (wt.%) | - | <2.10 |
| Carbon/Oxygen ratio | 1.84 | 0.83 |
| Components | Mass (%) |
|---|---|
| Silicon Dioxide (SiO2) | 19.66 |
| Calcium Oxide (CaO) | 63.33 |
| Sulfur Trioxide (SO3) | 3.62 |
| Aluminium Oxide (Al2O3) | 4.36 |
| Iron Oxide (Fe2O3) | 3.41 |
| Magnesium Oxide (MgO) | 1.22 |
| Sodium Oxide (Na2O) | 0.13 |
| Potassium Oxide (K2O) | 0.81 |
| Property | Standard | CA | FA |
|---|---|---|---|
| Maximum Aggregate Size (mm) | ASTM C33 [42] | 25.00 | 4.75 |
| Minimum Aggregate Size (mm) | 2.36 | 0.15 | |
| Bulk Specific Gravity (OD) | ASTM C127 [43] | 2.71 | 2.59 |
| Bulk Specific Gravity (SSD) | 2.71 | 2.57 | |
| Apparent Specific Gravity | 2.72 | - | |
| Dry rodded Unit Weight (kg/m3) | ASTM C29 [44] | 1590.73 | 1586.68 |
| Absorption Capacity (%) | ASTM C127 [43] | 0.16 | 0.60 |
| Moisture Content (%) | ASTM C566 [45] | 1.00 | 3.20 |
| Fineness modulus (FM) | ASTM C136 [46] | 7.78 | 2.58 |
| Designation | GO Replacement Percentage (%) | Water (kg/m3) | Cement (kg/m3) | GO (kg/m3) | FA (kg/m3) | CA (kg/m3) |
|---|---|---|---|---|---|---|
| C30-GO0-50 | 0.00 | 228.00 | 380.00 | 0.00 | 876.00 | 788.00 |
| C30-GO5-50 | 0.05 | 228.00 | 379.81 | 0.19 | 876.00 | 788.00 |
| C30-GO10-50 | 0.10 | 228.00 | 379.62 | 0.38 | 876.00 | 788.00 |
| C30-GO25-50 | 0.25 | 228.00 | 379.05 | 0.95 | 876.00 | 788.00 |
| C30-GO50-50 | 0.50 | 228.00 | 378.10 | 1.90 | 876.00 | 788.00 |
| C30-GO75-50 | 0.75 | 228.00 | 377.15 | 2.85 | 876.00 | 788.00 |
| C30-GO100-50 | 1.00 | 228.00 | 376.20 | 3.80 | 876.00 | 788.00 |
| C30-GO150-50 | 1.50 | 228.00 | 374.30 | 5.70 | 876.00 | 788.00 |
| Designation | GO Additive Percentage (%) | Water (kg/m3) | Cement (kg/m3) | GO (kg/m3) | FA (kg/m3) | CA (kg/m3) |
|---|---|---|---|---|---|---|
| C30-GO5a-50 | 0.05 | 228.00 | 380.00 | 0.19 | 876.00 | 788.00 |
| C30-GO10a-50 | 0.10 | 228.00 | 380.00 | 0.38 | 876.00 | 788.00 |
| C30-GO25a-50 | 0.25 | 228.00 | 380.00 | 0.95 | 876.00 | 788.00 |
| C30-GO50a-50 | 0.50 | 228.00 | 380.00 | 1.90 | 876.00 | 788.00 |
| C30-GO75a-50 | 0.75 | 228.00 | 380.00 | 2.85 | 876.00 | 788.00 |
| C30-GO100a-50 | 1.00 | 228.00 | 380.00 | 3.80 | 876.00 | 788.00 |
| C30-GO150a-50 | 1.50 | 228.00 | 380.00 | 5.70 | 876.00 | 788.00 |
| Sample Name | Minimum Age During the Induction Phase (h) | Lowest Heat Flow During the Induction Phase (mW/g) | % Increment of the Lowest Heat Flow | Peak Heat Flow Age (h) | Peak Heat Flow (mW/g) | % Increment of the Peak Heat Flow |
|---|---|---|---|---|---|---|
| GO0 | 1.65 | 0.47 | - | 8.87 | 4.58 | - |
| GO5 | 1.67 | 0.47 | 0.95% | 8.87 | 4.79 | 4.54% |
| GO10a | 1.65 | 0.48 | 1.21% | 8.82 | 4.77 | 4.23% |
| Elements | C30-GO0-50 | C30-GO5-50 | C30-GO10a-50 |
|---|---|---|---|
| Ca | 50.37 | 24.17 | 34.36 |
| C | 0.00 | 12.09 | 9.07 |
| Si | 8.23 | 6.02 | 5.75 |
| S | 2.34 | 1.99 | 1.14 |
| Al | 1.78 | 1.64 | 1.16 |
| Fe | 2.11 | 0.72 | 1.07 |
| O | 35.17 | 53.37 | 47.46 |
| Total | 100.00 | 100.00 | 100.00 |
| Ca/Si Ratio | 6.12 | 4.01 | 5.98 |
| Comparison Group | Scenario | Age (days) | Mean Strength (MPa) | Standard Deviation (MPa) | p-Value | Significance |
|---|---|---|---|---|---|---|
| Control vs. 0.05% GO | Replacement | 28 | 29.2 vs. 35.4 | 1.29/3.98 | 0.062 | Not significant |
| Control vs. 0.10% GO | Replacement | 28 | 29.2 vs. 34.6 | 1.29/2.08 | 0.019 | Significant |
| Control vs. 0.05% GO | Replacement | 56 | 33.3 vs. 42.5 | 0.51/0.54 | <0.001 | Significant |
| Control vs. 0.10% GO | Replacement | 56 | 33.3 vs. 41.1 | 0.51/0.37 | <0.001 | Significant |
| Control vs. 0.05% GO | Additive | 28 | 29.2 vs. 30.8 | 1.29/2.09 | 0.322 | Not significant |
| Control vs. 0.10% GO | Additive | 28 | 29.2 vs. 39.2 | 1.29/2.41 | 0.003 | Significant |
| Control vs. 0.05% GO | Additive | 56 | 33.3 vs. 35.7 | 0.51/4.56 | 0.416 | Not significant |
| Control vs. 0.10% GO | Additive | 56 | 33.3 vs. 39.6 | 0.51/0.92 | 0.001 | Significant |
Disclaimer/Publisher’s Note: The statements, opinions and data contained in all publications are solely those of the individual author(s) and contributor(s) and not of MDPI and/or the editor(s). MDPI and/or the editor(s) disclaim responsibility for any injury to people or property resulting from any ideas, methods, instructions or products referred to in the content. |
© 2025 by the authors. Licensee MDPI, Basel, Switzerland. This article is an open access article distributed under the terms and conditions of the Creative Commons Attribution (CC BY) license (https://creativecommons.org/licenses/by/4.0/).
Share and Cite
Dipta, I.; Ng, K.; Chadwick, J.; Lau, C.K.; Yu, H.; Johnson, P.A. Effect of Coal-Derived Graphene Oxide on the Mechanical and Microstructural Characteristics of Concrete. Materials 2025, 18, 2774. https://doi.org/10.3390/ma18122774
Dipta I, Ng K, Chadwick J, Lau CK, Yu H, Johnson PA. Effect of Coal-Derived Graphene Oxide on the Mechanical and Microstructural Characteristics of Concrete. Materials. 2025; 18(12):2774. https://doi.org/10.3390/ma18122774
Chicago/Turabian StyleDipta, Iftekhar, Kam Ng, Jacob Chadwick, Chooi Kim Lau, Hua Yu, and Patrick Alfred Johnson. 2025. "Effect of Coal-Derived Graphene Oxide on the Mechanical and Microstructural Characteristics of Concrete" Materials 18, no. 12: 2774. https://doi.org/10.3390/ma18122774
APA StyleDipta, I., Ng, K., Chadwick, J., Lau, C. K., Yu, H., & Johnson, P. A. (2025). Effect of Coal-Derived Graphene Oxide on the Mechanical and Microstructural Characteristics of Concrete. Materials, 18(12), 2774. https://doi.org/10.3390/ma18122774

