Ultrasonic Vibration-Assisted Stamping of Serpentine Micro-Channel for Titanium Bipolar Plates Used in Proton-Exchange Membrane Fuel Cell
Abstract
1. Introduction
2. Experimental Setup
3. Experimental Results and Analysis
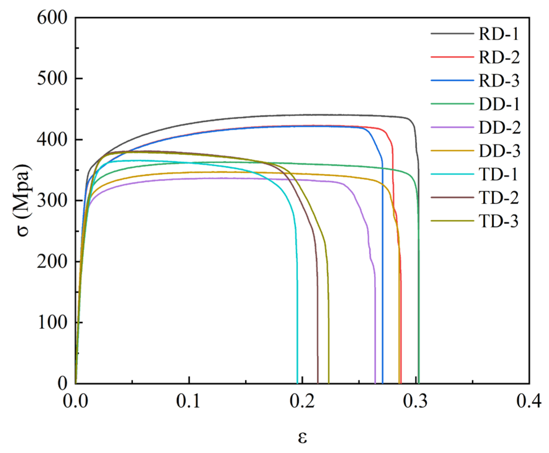
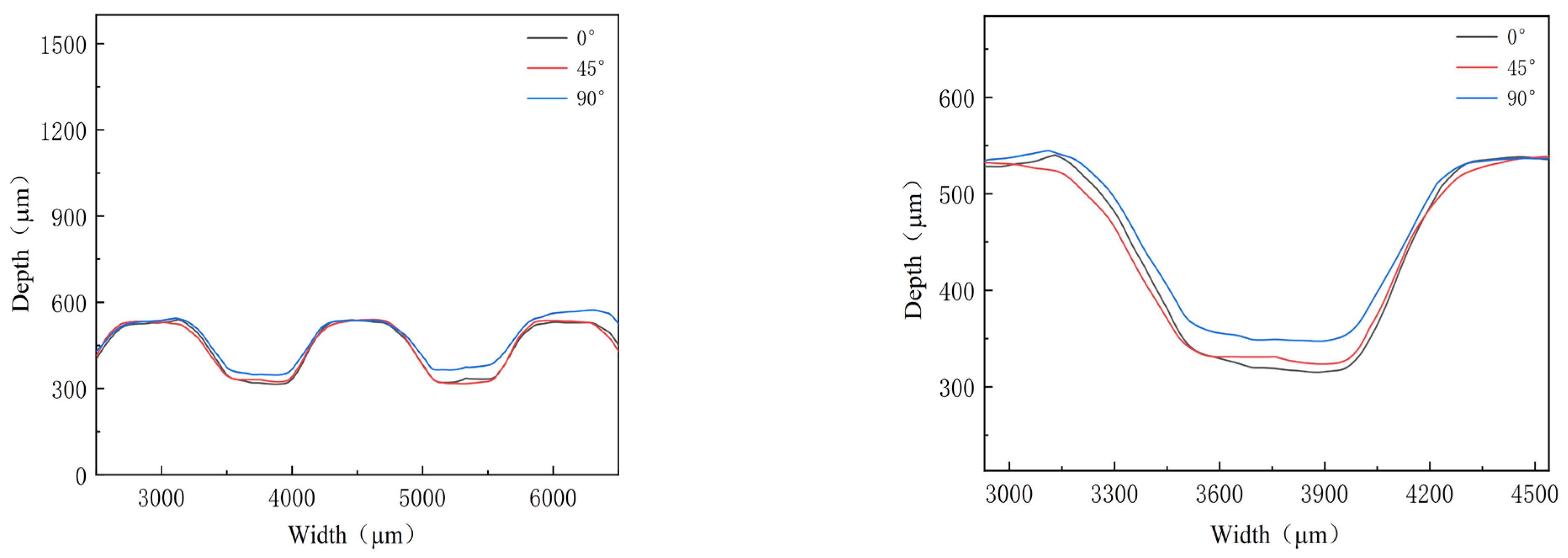
3.1. Effect of Rolling Direction of Thin Sheet
3.2. Effect of Ultrasonic Power on the Depth of Micro-Channels
3.3. Effect of Duration Time on the Depth of Micro-Channels
3.4. Effect of Interval Time on the Depth of Micro-Channel
3.5. Effect of Vibration on the Limitation of Micro-Channel’s Depth
4. Conclusions
- (1)
 - The rolling direction has a clear effect on the stamping forming process. The max. micro-channel depth of 215.54 μm and the minimum depth of 184.63 μm are obtained for angles of 0° and 90°, respectively.
 - (2)
 - The depth of the micro-channel becomes bigger for the application of higher ultrasonic power, which is about 100 μm bigger for a power of 70% than that without ultrasonic vibration. This can be attributed to the acoustic softening effects.
 - (3)
 - With an increase in the duration time, the depth of the micro-channel becomes bigger. Compared with that without ultrasonic vibration, the depth of the micro-channel increases about 62 μm for a duration of 1.5 s for the “Blaha effects”.
 - (4)
 - With deceasing interval time, the depth of the micro-channel increases. When the interval time is shortened to about 6 s, the increase in depth becomes bigger than that for bigger one, which can be attributed to the increase in the energy density for the whole stamping process.
 - (5)
 - The depth limit is increased from 285.5 μm to 311.5 μm through ultrasonic power of 70%, interval time of 10 s, and duration of 1 s, which can be explained from the viewpoint of the acoustic softening effects. This means that the developed process is helpful for improving the forming limitation of micro-channels used for the bipolar plates in PEMFCs.
 
Author Contributions
Funding
Institutional Review Board Statement
Informed Consent Statement
Data Availability Statement
Conflicts of Interest
References
- Hossain, M.K.; Chanda, R.; El-Denglawey, A.; Emrose, T.; Rahman, M.T.; Biswas, M.C.; Hashizume, K. Recent progress in barium zirconate proton conductors for electrochemical hydrogen device applications: A review. Ceram. Int. 2021, 47, 23725–23748. [Google Scholar] [CrossRef]
 - Hossain, M.K.; Biswas, M.C.; Chanda, R.K.; Rubel, M.H.K.; Khan, M.I.; Hashizume, K. A review on experimental and theoretical studies of peroskite barium zirconate proton conductors. Emergent Mater. 2021, 4, 999–1027. [Google Scholar] [CrossRef]
 - Liu, Q.; Lan, F.; Chen, J.; Zeng, C.; Wang, J. A review of proton exchange membrane fuel cell water management: Membrane electrode assembly. J. Power Sources 2022, 517, 230723. [Google Scholar] [CrossRef]
 - Jiao, K.; Xuan, J.; Du, Q.; Bao, Z.; Xie, B.; Wang, B.; Zhao, Y.; Fan, L.; Wang, H.; Hou, Z.; et al. Designing the next generation of proton-exchange membrane fuel cells. Nature 2021, 595, 361–369. [Google Scholar] [CrossRef]
 - Leng, Y.; Ming, P.; Yang, D.; Zhang, C. Stainless steel bipolar plates for proton exchange membrane fuel cells: Materials, flow channel design and forming processes. J. Power Sources 2020, 451, 227783. [Google Scholar] [CrossRef]
 - Xu, Z.; Qiu, D.; Yi, P.; Peng, L.; Lai, X. Towards mass applications: A review on the challenges and developments in metallic bipolar plates for PEMFC. Prog. Nat. Sci. 2020, 30, 815–824. [Google Scholar] [CrossRef]
 - Mahabunphachai, S.; Cora, Ö.N.; Koç, M. Effect of manufacturing processes on formability and surface topography of proton exchange membrane fuel cell metallic bipolar plates. J. Power Sources 2010, 195, 5269–5277. [Google Scholar] [CrossRef]
 - Park, W.T.; Jin, C.K.; Kang, C.G. Improving channel depth of stainless steel bipolar plate in fuel cell using process parameters of stamping. Int. J. Adv. Manuf. Technol. 2016, 87, 1677–1684. [Google Scholar] [CrossRef]
 - Li, X.; Lan, S.; Xu, Z.; Jiang, T.; Peng, L. Thin metallic wave-like channel bipolar plates for proton exchange membrane fuel cells: Deformation behavior, formability analysis and process design. J. Power Sources 2019, 444, 227217. [Google Scholar] [CrossRef]
 - Barzegari, M.M.; Khatir, F.A. Study of thickness distribution and dimensional accuracy of stamped metallic bipolar plates. Int. J. Hydrogen Energy 2019, 44, 31360–31371. [Google Scholar] [CrossRef]
 - Zhang, C.; Ma, J.; Liang, X.; Luo, F.; Cheng, R.; Gong, F. Fabrication of metallic bipolar plate for proton exchange membrane fuel cells by using polymer powder medium based flexible forming. J. Mater. Process. Technol. 2018, 262, 32–40. [Google Scholar] [CrossRef]
 - Elyasi, M.; Ghadikolaee, H.T.; Hosseinzadeh, M. Fabrication of metallic bipolar plates in PEM fuel cell using semi-stamp rubber forming process. Int. J. Adv. Manuf. Technol. 2017, 92, 765–776. [Google Scholar] [CrossRef]
 - Karacan, K.; Celik, S.; Toros, S.; Alkan, M.; Aydin, U. Investigation of formability of metallic bipolar plates via stamping for lightweight PEM fuel cells. Int. J. Hydrogen Energy 2020, 45, 35149–35161. [Google Scholar] [CrossRef]
 - Lee, K.H.; Jin, C.K.; Kang, C.G.; Seo, H.Y.; Kim, J.D. Fabrication of titanium bipolar plates by rubber forming process and evaluation characteristics of TiN coated titanium bipolar plates. Fuel Cells 2015, 15, 170–177. [Google Scholar] [CrossRef]
 - Ren, Z.; Zhang, D.; Wang, Z. Stacks with TiN/titanium as the bipolar plate for PEMFCs. Energy 2012, 48, 577–581. [Google Scholar] [CrossRef]
 - Xu, Z.; Li, Z.; Zhang, R.; Jiang, T.; Peng, L. Fabrication of micro channels for titanium PEMFC bipolar plates by multistage forming process. Int. J. Hydro. Energy 2021, 46, 11092–11103. [Google Scholar] [CrossRef]
 - Jin, C.K.; Koo, J.Y.; Kang, C.G. Fabrication of stainless steel bipolar plates for fuel cells using dynamic loads for the stamping process and performance evaluation of a single cell. Int. J. Hydrogen Energy 2014, 39, 21461–21469. [Google Scholar] [CrossRef]
 - Wang, X.; Wang, C.; Liu, Y.; Liu, C.; Wang, Z.; Guo, B.; Shan, D. An energy based modeling for the acoustic softening effect on the Hall-Petch behavior of pure titanium in ultrasonic vibration assisted micro-tension. Int. J. Plast. 2021, 136, 102879. [Google Scholar] [CrossRef]
 - Jimma, T.; Kasuga, Y.; Iwaki, N.; Miyazawa, O.; Mori, E.; Ito, K.; Hatano, H. An application of ultrasonic vibration to the deep drawing process. J. Mater. Process. Technol. 1998, 80–81, 406–412. [Google Scholar] [CrossRef]
 - Huang, Y.M.; Wu, Y.S.; Huang, J.Y. The influence of ultrasonic vibration-assisted micro-deep drawing process. Int. J. Adv. Manuf. Technol. 2014, 71, 1455–1461. [Google Scholar] [CrossRef]
 - Li, Y.-L.; Wang, Z.-J.; Zhai, W.-D.; Cheng, Z.-N.; Li, F.-Y.; Li, X.-Q. The influence of ultrasonic vibration on parts properties during incremental sheet forming. Adv. Manuf. 2021, 9, 250–261. [Google Scholar] [CrossRef]
 - Cheng, Z.; Li, Y.; Li, J.; Li, F.; Meehan, P.A. Ultrasonic assisted incremental sheet forming: Constitutive modeling and deformation analysis. J. Mater. Process. Technol. 2022, 299, 117365. [Google Scholar] [CrossRef]
 - Luo, F.; Li, K.; Zhong, J.; Gong, F.; Wu, X.; Ruan, S. An ultrasonic microforming process for thin sheet metals and its replication abilities. J. Mater. Process. Technol. 2015, 216, 10–18. [Google Scholar] [CrossRef]
 - Wang, C.; Zhang, W.; Cheng, L.; Zhu, C.; Wang, X.; Han, H.; He, H.; Hua, R. Investigation on microsheet metal deformation behaviors in ultrasonic-vibration-assisted uniaxial tension with aluminum alloy 5052. Materials 2020, 13, 637. [Google Scholar] [CrossRef]
 - Wang, C.; Cheng, L.; Liu, Y.; Zhu, C. Ultrasonic flexible bulging process of spherical caps array as surface texturing using aluminum alloy 5052 ultra-thin sheet. J. Mater. Process. Technol. 2020, 284, 116725. [Google Scholar] [CrossRef]
 - Cheng, L.; Wang, C.; Zhang, S.; Zhong, Q.; Ma, Z.; He, H. Investigation on ultrasonic-assisted embossing process of micro-features with variable curvature as functional surface using ultra-thin sheet of 5052 aluminum alloy. Int. J. Adv. Manuf. Technol. 2022, 122, 1869–1882. [Google Scholar] [CrossRef]
 














| Number of Specimen | Power (%) | Duration Time (s) | Interval Time(s) | 
|---|---|---|---|
| Without ultrasonic | / | / | / | 
| 1 | 30 | 1 | 10 | 
| 2 | 40 | 1 | 10 | 
| 3 | 50 | 1 | 10 | 
| 4 | 60 | 1 | 10 | 
| 5 | 70 | 1 | 10 | 
| 6 | 40 | 0.5 | 10 | 
| 7 | 40 | 0.75 | 10 | 
| 8 | 40 | 1 | 10 | 
| 9 | 40 | 1.25 | 10 | 
| 10 | 40 | 1.5 | 10 | 
| 11 | 40 | 1 | 10 | 
| 12 | 40 | 1 | 9 | 
| 13 | 40 | 1 | 8 | 
| 14 | 40 | 1 | 7 | 
| 15 | 40 | 1 | 6 | 
Disclaimer/Publisher’s Note: The statements, opinions and data contained in all publications are solely those of the individual author(s) and contributor(s) and not of MDPI and/or the editor(s). MDPI and/or the editor(s) disclaim responsibility for any injury to people or property resulting from any ideas, methods, instructions or products referred to in the content.  | 
© 2023 by the authors. Licensee MDPI, Basel, Switzerland. This article is an open access article distributed under the terms and conditions of the Creative Commons Attribution (CC BY) license (https://creativecommons.org/licenses/by/4.0/).
Share and Cite
Wang, Y.; Zhong, Q.; Hua, R.; Cheng, L.; Wang, C.; He, H.; Chen, F.; Ma, Z. Ultrasonic Vibration-Assisted Stamping of Serpentine Micro-Channel for Titanium Bipolar Plates Used in Proton-Exchange Membrane Fuel Cell. Materials 2023, 16, 3461. https://doi.org/10.3390/ma16093461
Wang Y, Zhong Q, Hua R, Cheng L, Wang C, He H, Chen F, Ma Z. Ultrasonic Vibration-Assisted Stamping of Serpentine Micro-Channel for Titanium Bipolar Plates Used in Proton-Exchange Membrane Fuel Cell. Materials. 2023; 16(9):3461. https://doi.org/10.3390/ma16093461
Chicago/Turabian StyleWang, Yucheng, Qi Zhong, Risheng Hua, Lidong Cheng, Chunju Wang, Haidong He, Feng Chen, and Zhenwu Ma. 2023. "Ultrasonic Vibration-Assisted Stamping of Serpentine Micro-Channel for Titanium Bipolar Plates Used in Proton-Exchange Membrane Fuel Cell" Materials 16, no. 9: 3461. https://doi.org/10.3390/ma16093461
APA StyleWang, Y., Zhong, Q., Hua, R., Cheng, L., Wang, C., He, H., Chen, F., & Ma, Z. (2023). Ultrasonic Vibration-Assisted Stamping of Serpentine Micro-Channel for Titanium Bipolar Plates Used in Proton-Exchange Membrane Fuel Cell. Materials, 16(9), 3461. https://doi.org/10.3390/ma16093461
        
