On the Possibility of Using 3D Printed Polymer Models for Modal Tests on Shaking Tables: Linking Material Properties Investigations, Field Experiments, Shaking Table Tests, and FEM Modeling
Abstract
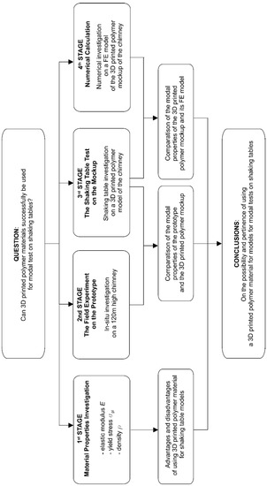
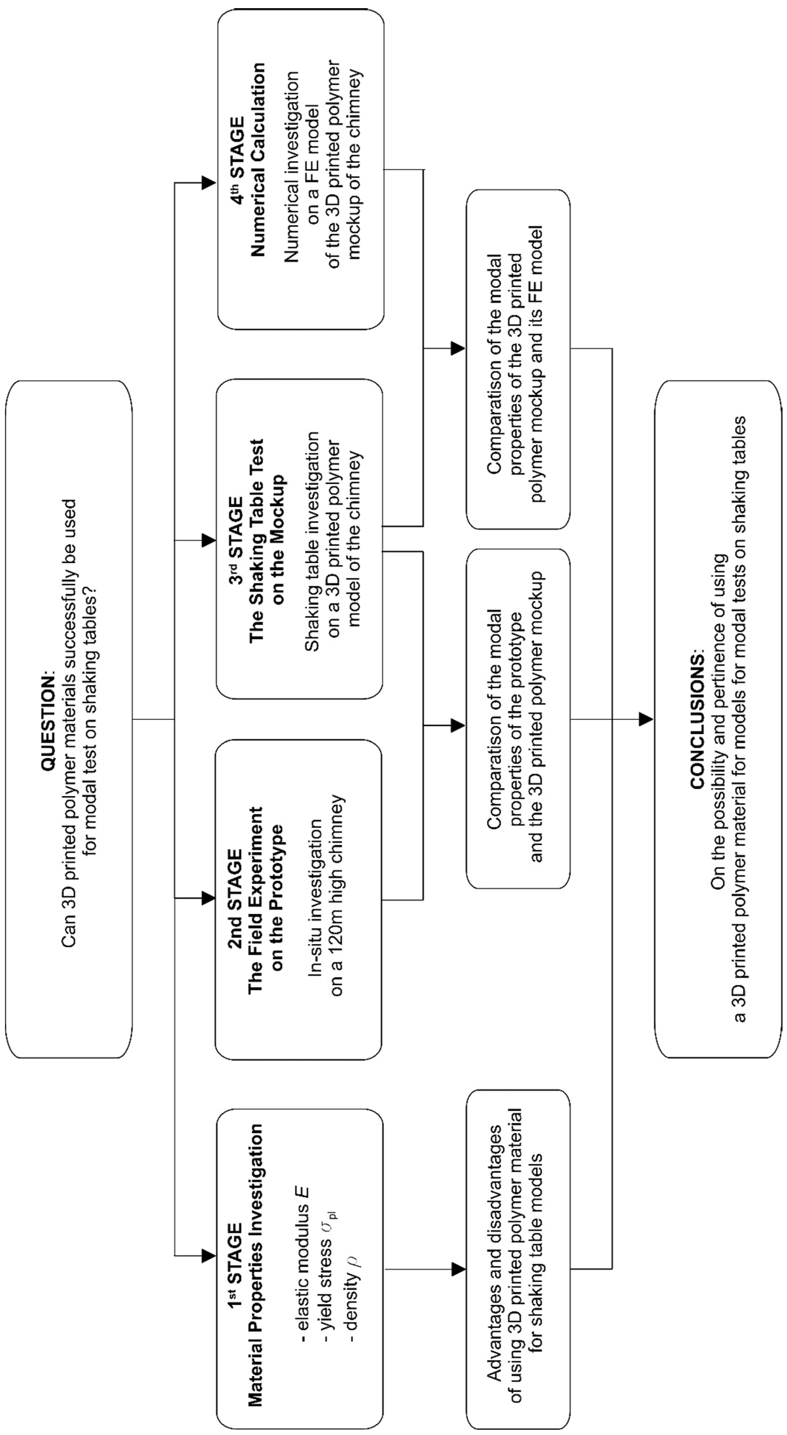
1. Introduction
- The investigation of material properties of a 3D printed polymer material in the context of the rasterization;
- The field experiment on modal properties of the prototype structure, i.e., the reinforced concrete chimney 120 m high;
- The shaking table test on modal properties of the mockup of the chimney made of the 3D printed polymer material;
- The numerical investigation on modal properties of the 3D printed polymer model.
2. Materials and Methods
2.1. The General Concept of the Research
2.2. Fundamentals of the Theory of Similarity
- n denotes the number of variables describing the q1-phenomenon;
- denote the physical quantities describing the q1-phenomenon.
- denote the independent dimensionless variable;
- N denotes the size of the dimensional base.
- σ is stress [Pa];
- d is geometrical dimension [m];
- E is Young modulus of material [Pa];
- ρ is material density [kg/m3];
- a is acceleration [m/s2];
- g is gravity acceleration [m/s2];
- f is natural frequency [Hz];
- t is time [s];
- m is mass [kg];
- σ0 is yield stress [Pa].
- SL is the similarity criterion for variable L;
- Lmodel is the value of the variable L in the model;
- Lprototype is the value of the variable L in the prototype.
2.3. Structural Data of the Analyzed Chimney
2.4. Experimental Set-Up for Determining the Properties of the 3D Printed Polymer Material
2.5. Experimental Set-Up for the Field Investigation on the Modal Properties of the Chimney
2.6. Experimental Set-Up for the Shaking Table Test on the Modal Properties of the 3D Printed Polymer Model of the Chimney
2.7. Details of the Numerical Investigation on the 3D Printed Polymer Model of the Chimney
3. Results
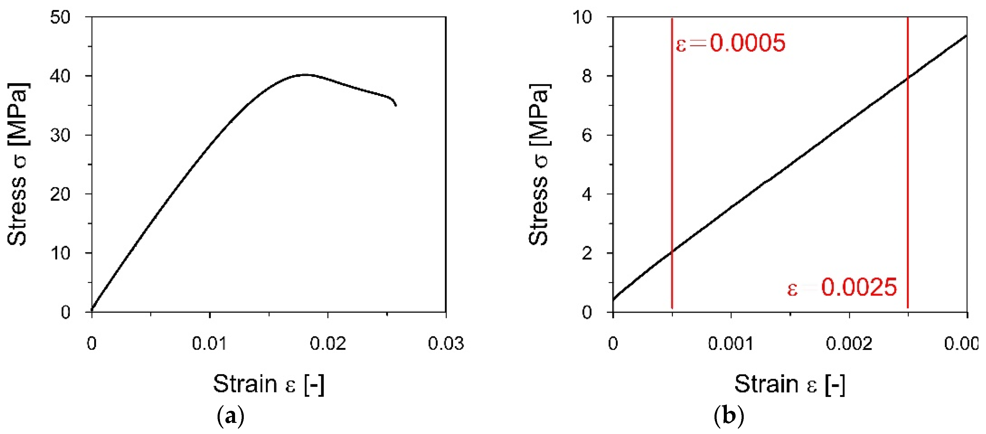
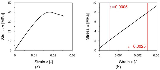
3.1. Results of the Material Properties Investigation on the 3D Printed Polymer
3.1.1. The Elasticity Modulus of the 3D Printed PLA-IMPACT Material
3.1.2. The Elastic Limit of the 3D Printed PLA-IMPACT Material
3.1.3. The Mass Density of the 3D Printed PLA-IMPACT Material
3.2. Results of the Field Experiment on the Dynamic Properties of the Chimney
3.2.1. Natural Frequencies of the Chimney Obtained from the Field Experiment
3.2.2. Damping Ratios of the Chimney Obtained from the Field Experiment
3.3. Results of the Shaking Table Tests on the Dynamic Properties of the 3D Printed Model
3.3.1. Adopted Similarity Criteria
3.3.2. The Model of the Chimney Made of the 3D Printed Polymer Material
3.3.3. Natural Frequencies of the 3D Printed Polymer Model Obtained from the Shaking Table Tests
3.3.4. Damping Ratios of the 3D Printed Polymer Model Obtained from the Shaking Table Tests
3.4. Results of the Numerical Calculation of the Dynamic Properties of the 3D Printed Model
3.4.1. The FE Model of the 3D Printed Polymer Model of the Chimney
3.4.2. Natural Frequencies of the 3D Printed Polymer Model Obtained from the Numerical Calculation
4. Discussion
4.1. Comments on the Mechanical Properties of the 3D Printed Polymer in the Context of the Application of the Material to Models for Shaking Table Tests
4.2. Comments on the Natural Frequencies of the Chimney: The Field Experiment Results vs. the Shaking Table Test Results
4.3. Comments on the Damping Ratios Estimated from the Field Experiment and the Shaking Table Test
4.4. Comments on the Natural Frequencies of the 3D Printed Polymer Model: The Shaking Table Test Results vs. the Numerical Calculation Results
5. Conclusions
- The investigation of the properties of 3D printed polymer materials revealed that the direction of lamination had no significant effect on the modulus of elasticity of the material. This is a great benefit, especially when printing models of tall structures, such as chimneys, which for technical reasons could only be printed in a spiral manner with the horizontal direction of lamination. Moreover, in further dynamic calculations of the 3D printed polymer model, the values of the material’s modulus of elasticity can be used regardless of the direction of lamination.
- The investigation of the properties of 3D printed polymer materials also proved that the yield strength depended on the direction of lamination of the specimens. The transfer of stresses from shaking table tests with 3D printed polymer models to real stresses in a concrete structure is possible only when the model works in the elastic range. Stresses obtained for the 3D printed polymer model working in the plastic zone will not meet the criterion resulting from the stress similarity scale. This is a certain disadvantage of these models. Therefore, when performing shaking table tests with 3D printed polymer models, it is important to ensure that the model works in the elastic range. From this point of view, the direction of the lamination of the model seems to be crucial.
- The modal properties of the chimney were assessed through the field experiment and the shaking table tests. It turned out that the natural frequencies of the chimney and the model showed good compatibility. This is a substantial argument indicating the pertinence of using 3D printed polymer materials to create models for shaking table tests. Moreover, it occurred from those experiments that the criterion of similarity concerning damping ratios (Sξ = ξmodel/ξprototype) was equal to about 0.8, which indicates that the damping properties of the model were about 20% lower than those of the prototype. Assuming that the most common similarity criterion value is equal to 1 (as if the prototype and the model are made of the same material) in further dynamic analyses, this can lead to the improper assessment of the 3D printed model performance.
- To perform dynamic analyses in parallel on a mockup and its FE model, the numerical model has to be positively verified as far as modal properties are concerned. In the presented case, the similarity of the natural frequencies of the 3D printed polymer model obtained from the shaking table test and the numerical calculation may be considered as satisfactory. However, sometimes discrepancies between experimental and numerical frequencies may occur to be far from the acceptable limit. Then, a tuning of the FE model must be performed. To the authors’ knowledge, inaccuracies between modal properties of 3D printed mockups and their FE models may appear mostly due to the incorrect introduction of additional masses into FE models.
Author Contributions
Funding
Institutional Review Board Statement
Informed Consent Statement
Data Availability Statement
Acknowledgments
Conflicts of Interest
References
- Ntusia, M.; Fudos, I. 3D Printing Technologies & Applications: An Overview. In Proceedings of the CAD’19, Singapore, 24–26 June 2019; pp. 243–248. [Google Scholar] [CrossRef]
- El Magri, A.; Bencaid, S.E.; Vanaei, H.R.; Vaudreuil, S. Effects of Laser Power and Hatch Orientation on Final Properties of PA12 Parts Produced by Selective Laser Sintering. Polymers 2022, 14, 3674. [Google Scholar] [CrossRef] [PubMed]
- Perkins, I.; Skitmore, M. Three-dimensional printing in the construction industry: A review. Int. J. Constr. Manag. 2015, 15, 1–9. [Google Scholar] [CrossRef]
- Ibrahim, I.; Eltarabishi, F.; Abdalla, H.; Abdallah, M. 3D Printing in sustainable buildings: Systematic review and applications in the United Arab Emirates. Buildings 2022, 12, 1703. [Google Scholar] [CrossRef]
- Sakin, M.; Kiroglu, Y.C. 3D printing of buildings: Construction of the sustainable houses of the future by BIM. Energy Procedia 2017, 134, 702–711. [Google Scholar] [CrossRef]
- Uppala, S.S.; Tadikamalla, M.R. A review on 3D printing of concrete—The future of sustainable construction. i-Manag. J. Civ. Eng. 2017, 7, 49–62. [Google Scholar] [CrossRef]
- Lowke, D.; Dini, E.; Perrot, A.; Weger, D.; Gehlen, C.; Dillenburger, B. Particle-bed 3D printing in concrete construction—Possibilities and challenges. Cem. Concr. Res. 2018, 112, 50–65. [Google Scholar] [CrossRef]
- Asprone, D.; Auricchio, F.; Menna, C.; Mercuri, V. 3D printing of reinforced concrete elements: Technology and design approach. Constr. Build. Mater. 2018, 165, 218–231. [Google Scholar] [CrossRef]
- Ko, C.-H. Constraints and limitations of concrete 3D printing in architecture. J. Eng. Des. Technol. 2022, 20, 1334–1348. [Google Scholar] [CrossRef]
- Alonso-Canon, S.; Blanco-Fernandez, E.; Castro-Fresno, D.; Yoris-Nobile, A.; Castanon-Jano, L. Reinforcements in 3D printing concrete structures. Arch. Civ. Mech. Eng. 2023, 23, 25. [Google Scholar] [CrossRef]
- Guo, Z.; Hu, G.; Jiang, J.; Yu, L.; Li, X.; Liang, J. Theoretical and experimental study of the vibration dynamics of a 3D-printed sandwich beam with an hourglass lattice truss core. Front. Mech. Eng. 2021, 7, 651998. [Google Scholar] [CrossRef]
- Gupta, V.; Adhikari, S.; Bhattacharya, B. Exploring the dynamics of hourglass shaped lattice metastructures. Sci. Rep. 2020, 10, 20943. [Google Scholar] [CrossRef]
- Zhang, F.-L.; Ventura, C.E.; Xiong, H.-B.; Lu, W.-S.; Pan, Y.-X.; Cao, J.-X. Evaluation of the dynamic characteristics of a super tall building using data from ambient vibration and shake table tests by a Bayesian approach. Struct. Control. Health Monit. 2018, 25, 2121. [Google Scholar] [CrossRef]
- Ni, Y.-C.; Lu, X.-L.; Lu, W.-S. Field dynamic test and Bayesian modal identification of a special structure—The Palms Together Dagoba. Struct. Control. Health Monit. 2016, 23, 838–856. [Google Scholar] [CrossRef]
- Lu, X.; Fu, G.; Shi, W.; Lu, W. Shake table model testing and its application. Struct. Des. Tall Spec. Build. 2018, 17, 181–201. [Google Scholar] [CrossRef]
- Guan, Z.; Li, J.-Z.; Guo, W.; Qu, H. Design and validation of a shaking-table test model on a long-span cable-stayed bridge with inverted-Y-shaped towers. Eng. Struct. 2019, 201, 109823. [Google Scholar] [CrossRef]
- Park, M.J.; Cheon, G.; Alemayehu, R.W.; Ju, Y.K. Seismic performance of F3D free-form structures using small-scale shaking table tests. Materials 2022, 15, 2868. [Google Scholar] [CrossRef]
- DeJong, M.-J.; Vibert, C. Seismic response of stone masonry spires: Computational and experimental modeling. Eng. Struct. 2012, 40, 566–574. [Google Scholar] [CrossRef]
- Silvestri, S.; Baraccani, S.; Foti, D.; Ivorra, S.; Theodossopoulos, D.; Vacca, V.; Roman, J.-O.; Cavallini, L.; Mokhtari, E.; White, R.; et al. Shaking table testing of groin vaults made by 3D printers. Soil Dyn. Earthq. Eng. 2021, 150, 106880. [Google Scholar] [CrossRef]
- Casaburo, A.; Petrone, G.; Franco, F.; De Rossa, S. A review of similitude methods for structural engineering. Appl. Mech. Rev. 2019, 71, 030802. [Google Scholar] [CrossRef]
- Rastogi, G.; Moin, K.; Abbas, S.M.; Nagar, J. Dimensional analysis and development of similitude rules for dynamic structural models. IJETAE 2015, 5, 68–72. [Google Scholar]
- Yu, H.; Yan, X.; Bobet, A.; Yuan, Y.; Xu, G.; Su, Q. Multi-point shaking table test of a long tunnel subjected to non-uniform seismic loadings. Bull. Earthq. Eng. 2018, 16, 1041–1059. [Google Scholar] [CrossRef]
- Krawinkler, H.; Moncarz, P. Similitude requirements for dynamic models. Aci Publ. 1982, 73, 1–22. [Google Scholar]
- Yan, G.; Gao, B.; Shen, Y.; Zheng, Q.; Fan, K.; Huang, H. Shaking table test on seismic performances of newly designed joints for mountain tunnels crossing faults. Adv. Struct. Eng. 2019, 23, 248–262. [Google Scholar] [CrossRef]
- Weixing, S. Shaking table experimental study of reinforced concrete highrise building. In Proceedings of the 12th World Congress on Earthquake Engineering, Auckland, New Zealand, 30 January–4 February 2000; p. 0218. [Google Scholar]
- EN 1992-1-1; Design of Concrete Structures—Part 1-1: General Rules and Rules for Buildings. European Union: Maastricht, The Netherlands, 2004.
- EN 1993-1-1; Design of Steel Structures—Part 1-1: General Rules and Rules for Buildings. European Union: Maastricht, The Netherlands, 2005.
- Bajpai, P.; Singh, I.; Madaan, J. Development and characterization of PLA-based green composites: A review. J. Thermoplast. Compos. 2012, 27, 52–81. [Google Scholar] [CrossRef]
- Anwer, M.; Naguib, H. Study on the morphological, dynamic mechanical and thermal properties of PLA carbon nanofibre composites. Compos. Part B. 2016, 91, 631–639. [Google Scholar] [CrossRef]
- Fekete, I.; Ronkay, F.; Lendvai, L. Highly toughened blends of polylactic acid (PLA) and natural rubber (NR) for FDM-based 3D printing applications: The effect of composition and infill pattern. Polym. Test. 2021, 99, 107205. [Google Scholar] [CrossRef]
- Tümer, E.H.; Erbil, H.Y. Extrusion-based 3D printing applications of PLA composites: A review. Coatings 2021, 11, 390. [Google Scholar] [CrossRef]
- Singh, B.; Kumar, R.; Chohan, J.S. Polymer matrix composites in 3D printing: A state of art review. Mater. Today 2020, 33, 1562–1567. [Google Scholar] [CrossRef]
- ISO 527-1:2020-01; Plastics—Determination of Tensile Properties—Part 1: General Principles. International Organization for Standardization: Geneva, Switzerland, 2019.
- ISO 527-2:2012; Plastics—Determination of Tensile Properties—Part 2: Test Conditions for Moulding and Extrusion Plastics. International Organization for Standardization: Geneva, Switzerland, 2012.
- Maszybrocka, J.; Dworak, M.; Nowakowska, G.; Osak, P.; Łosiewicz, B. The influence of the gradient infill of PLA samples produced with the FDM technique on their mechanical properties. Materials 2022, 15, 1304. [Google Scholar] [CrossRef]
- Khosravani, M.R.; Berto, F.; Ayatollahi, M.R.; Reinicke, T. Characterization of 3D-printed PLA parts with different raster orientations and printing speeds. Sci. Rep. 2022, 12, 1016. [Google Scholar] [CrossRef]
- Hanon, M.M.; Marczis, R.; Zsidai, L. Influence of the 3D printing process settings on tensile strength of PLA and HT-PLA, Period. Polytech. Mech. 2021, 65, 38–46. [Google Scholar] [CrossRef]
- Shanmugam, V.; Das, O.; Babu, K.; Marimuthu, U.; Veerasimman, A.; Johnson, D.J.; Neisiany, R.E.; Hedenqvist, M.; Ramakrishna, S.; Berto, F. Fatigue behaviour of FDM-3D printed polymers, polymeric composites and architected cellular materials. Int. J. Fatigue 2021, 143, 106007. [Google Scholar] [CrossRef]
- Abaqus/Standard User’s Manual; Dassault Systèmes Simulia Corp.: Johnston, RI, USA, 2020.
- Chen, C.-H. Seismic assessment of a retrofitted chimney by fem analysis and field testing. Int. J. Struct. Stab. Dyn. 2004, 4, 337–359. [Google Scholar] [CrossRef]
- Su, N.; Li, Z.; Peng, S.; Uematsu, Y. Interference effects on aeroelastic responses and design wind loads of twin high-rise reinforced concrete chimneys. Eng. Struct. 2021, 233, 111925. [Google Scholar] [CrossRef]
- Ferreira, R.; Amatte, I.; Dutra, T.; Burger, D. Experimental characterization and micrography of 3D printed PLA and PLA reinforced with short carbon fibers. Compos. Part. B Eng. 2017, 124, 88–100. [Google Scholar] [CrossRef]
- Cai, W.; Yu, B.; Kaewunruen, S. Shaking table tests of suspended structures equipped with viscous dampers. Appl. Sci. 2019, 9, 2616. [Google Scholar] [CrossRef]
- Crandall, S.-H. On Scaling Laws for Material Damping; Massachusetts Institute of Technology: Cambridge, MA, USA, 1962. [Google Scholar]
- Ziemian, C.; Ziemian, R.; Barker, E. Shake-table simulation study of small scale layered models. Rapid Prototyp. J. 2010, 16, 4–11. [Google Scholar] [CrossRef]
- Sung, Y.-C.; Lin, T.; Chiu, Y.; Chang, K.; Chen, K.; Chang, C. A bridge safety monitoring system for prestressed composite box-girder bridges with corrugated steel webs based on in-situ loading experiments and a long-term monitoring database. Eng. Struct. 2016, 126, 571–585. [Google Scholar] [CrossRef]




















| Scaling Parameter | Similarity Criterion | Model Type | ||
|---|---|---|---|---|
| True Strength Model | Artificial Mass Model | Ignoring Gravity Model | ||
| Length d | ||||
| Elasticity E | ||||
| Density | neglected | |||
| Time t | ||||
| Frequency f | ||||
| Acceleration a | ||||
| Gravity g | neglected | |||
| Strain ε | ||||
| Stress σ | ||||
| Mass m | neglected | |||
| Specimen Type A | Elastic Modulus [GPa] | Specimen Type B | Elastic Modulus [GPa] | Specimen Type C | Elastic Modulus [GPa] |
|---|---|---|---|---|---|
| A1 | 2.95 | B1 | 2.90 | C1 | 2.94 |
| A2 | 2.93 | B2 | 2.94 | C2 | 2.90 |
| A3 | 2.89 | B3 | 3.03 | C3 | 2.96 |
| A4 | 2.96 | B4 | 3.01 | C4 | 2.95 |
| A5 | 2.90 | B5 | 2.92 | C5 | 2.94 |
| Emean [GPa] | 2.93 | 2.96 | 2.94 | ||
| Standard deviation | 0.02 | 0.05 | 0.02 |
| Specimen Type A | σpl [MPa] | Specimen Type B | σpl [MPa] | Specimen Type C | σpl [MPa] |
|---|---|---|---|---|---|
| A1 | 36.62 | B1 | 41.03 | C1 | 41.21 |
| A2 | 37.22 | B2 | 42.21 | C2 | 39.79 |
| A3 | 38.16 | B3 | 43.68 | C3 | 40.11 |
| A4 | 36.98 | B4 | 41.79 | C4 | 40.80 |
| A5 | 35.02 | B5 | 40.88 | C5 | 40.47 |
| σpl [GPa] | 36.80 | 41.92 | 40.48 | ||
| Standard deviation | 1.03 | 1.01 | 0.50 |
| Similarity Criterion | Criterion Value | |
|---|---|---|
| Length | 0.00833 | |
| Elasticity | 0.0842 | |
| Density | 0.512 | |
| Time | 0.0205 | |
| Frequency | 48.688 | |
| Acceleration | 19.754 | |
| Gravity | neglected | |
| Strain | ||
| Stress | 0.0842 | |
| Mass | 2.96·10−7 | |
| The Distribution of the Brick Lining Mass of the Prototype | The Arrangement of the Additional Masses of the Model | ||
|---|---|---|---|
| Mass Location above the Ground [m] | Mass Attached at Particular Levels [ton] | Mass Location above the Ground [m] | Mass Attached at Particular Levels [g] |
| 120 | 40.5 | 1 | 12 |
| 90 | 296 | 0.75 | 88 |
| 55 | 670 | 0.45 | 200 |
| Frequency Number | Frequency of the Chimney [Hz] Obtained from: | Error [%] | |
|---|---|---|---|
| Field Experiment | Shaking Table Test (Scaled) | ||
| 1 | 0.36 | 0.35 | 2.77 |
| 2 | 1.57 | 1.51 | 3.82 |
| Mode Number | Damping Ratio [%] | Model/Prototype Damping Ratio | |
|---|---|---|---|
| Prototype | 3D Printed Model | ||
| 1 | 1.42 | 1.10 | 0.77 |
| 2 | 2.10 | 1.66 | 0.79 |
| Mode Number | Frequency of the 3D Printed Polymer Model [Hz] Obtained from: | Error [%] | |
|---|---|---|---|
| Shaking Table Test | Numerical Calculation | ||
| 1 | 17.184 | 17.528 | 1.98 |
| 2 | 73.263 | 78.242 | 6.78 |
Disclaimer/Publisher’s Note: The statements, opinions and data contained in all publications are solely those of the individual author(s) and contributor(s) and not of MDPI and/or the editor(s). MDPI and/or the editor(s) disclaim responsibility for any injury to people or property resulting from any ideas, methods, instructions or products referred to in the content. |
© 2023 by the authors. Licensee MDPI, Basel, Switzerland. This article is an open access article distributed under the terms and conditions of the Creative Commons Attribution (CC BY) license (https://creativecommons.org/licenses/by/4.0/).
Share and Cite
Boron, P.; Chelmecki, J.; Dulinska, J.M.; Jurkowska, N.; Ratajewicz, B.; Stecz, P.; Tatara, T. On the Possibility of Using 3D Printed Polymer Models for Modal Tests on Shaking Tables: Linking Material Properties Investigations, Field Experiments, Shaking Table Tests, and FEM Modeling. Materials 2023, 16, 1471. https://doi.org/10.3390/ma16041471
Boron P, Chelmecki J, Dulinska JM, Jurkowska N, Ratajewicz B, Stecz P, Tatara T. On the Possibility of Using 3D Printed Polymer Models for Modal Tests on Shaking Tables: Linking Material Properties Investigations, Field Experiments, Shaking Table Tests, and FEM Modeling. Materials. 2023; 16(4):1471. https://doi.org/10.3390/ma16041471
Chicago/Turabian StyleBoron, Pawel, Jaroslaw Chelmecki, Joanna Maria Dulinska, Nadzieja Jurkowska, Bartlomiej Ratajewicz, Piotr Stecz, and Tadeusz Tatara. 2023. "On the Possibility of Using 3D Printed Polymer Models for Modal Tests on Shaking Tables: Linking Material Properties Investigations, Field Experiments, Shaking Table Tests, and FEM Modeling" Materials 16, no. 4: 1471. https://doi.org/10.3390/ma16041471
APA StyleBoron, P., Chelmecki, J., Dulinska, J. M., Jurkowska, N., Ratajewicz, B., Stecz, P., & Tatara, T. (2023). On the Possibility of Using 3D Printed Polymer Models for Modal Tests on Shaking Tables: Linking Material Properties Investigations, Field Experiments, Shaking Table Tests, and FEM Modeling. Materials, 16(4), 1471. https://doi.org/10.3390/ma16041471

