Exploring the Relationship between Particulate Matter Emission and the Construction Material of Road Surface: Case Study of Highways and Motorways in Poland
Abstract
1. Introduction
2. Materials and Methods
- • In the space between sound-absorbing screens (S),
- • In a space without screens (F) (a typical sampling site is shown in Figure 2),
- • At road exits (E).
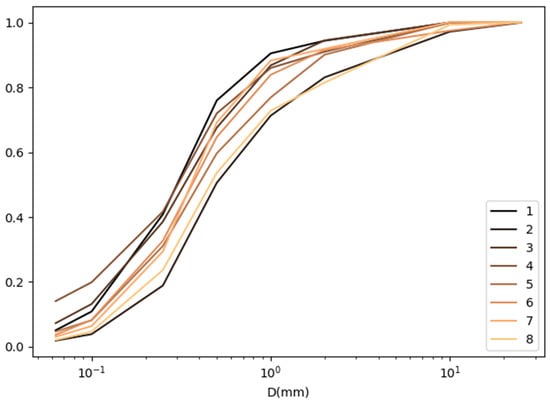
3. Results and Discussion
4. Conclusions
Author Contributions
Funding
Institutional Review Board Statement
Informed Consent Statement
Data Availability Statement
Conflicts of Interest
References
- Thorpe., A.; Harrison., R.M. Sources and properties of non-exhaust particulate matter from road traffic: A review. Sci. Total Environ. 2008, 400, 270–282. [Google Scholar] [CrossRef] [PubMed]
- European Environment Agency. Air quality in Europe—2019 Report. Available online: https://www.miteco.gob.es/es/calidad-y-evaluacion-ambiental/temas/atmosfera-y-calidad-del-aire/air-quality-in-europe_2019_tcm30-187944.pdf (accessed on 24 January 2023).
- Rogula-Kozłowska, W.; Kozielska, B.; Klejnowski, K. Concentration, Origin and Health Hazard from Fine Particle-Bound PAH at Three Characteristic Sites in Southern Poland. Bull Environ. Contam. Toxicol. 2013, 91, 349–355. [Google Scholar]
- Świetlik, R.; Trojanowska, M. Struktura Emisji Metali Ciężkich z Ruchu Samochodowego. TTS 2015, 22, 1519–1521. (In Polish) [Google Scholar]
- Krajowy Ośrodek Bilansowania i Zarządzania Emisjami. Krajowa inwentaryzacja emisji SO2. NOx. CO. NH3. NMLZO. pyłów. metali ciężkich i TZO za lata 2008-2009 w układzie klasyfikacji SNAP i NFR. KOBi-ZE 2011. Warszawa (In Polish) [Google Scholar]
- Rexeis, M.; Hausberger, S. Trend of vehicle emission levels until 2020—Prognosis based on current vehicle measurements and future emission legislation. Atmos. Environ. 2009, 43, 4689–4698. [Google Scholar] [CrossRef]
- Takahashi, K.; Kramar, J.A.; Farkas, N.; Takahata, K.; Misumi, I.; Sugawara, K.; Gonda, S.; Ehar, K. Interlaboratory comparison of nanoparticle size measurements between NMIJ and NIST using two different types of dynamic light scattering instruments. Metrologia 2019, 56, 055002. [Google Scholar] [CrossRef]
- Harrison, R.M.; Hester, R.E. Environmental Impacts of Road Vehicles: Past. Present and Future; Royal Society of Chemistry: London, UK, 2017; Volume 44. [Google Scholar]
- Gondwal, T.K.; Mandal, P. Review on Classification. Sources and Management of Road Dust and Determination of Uncertainty Associated with Measurement of Particle Size of Road Dust. J. Metrol. Soc. 2021, 36, 909–924. [Google Scholar] [CrossRef]
- Friedlander, S.K. The characterization of aerosols distributed with respect to size and chemical composition—I. Aerosol. Sci. Technol. 1970, 1, 295–307. [Google Scholar] [CrossRef]
- Friedlander, S.K. The characterization of aerosols distributed with respect to size and chemical composition—II. Aerosol. Sci. Technol. 1971, 2, 331–340. [Google Scholar] [CrossRef]
- Hinds, W.C. Aerosol Technology: Properties, Behavior, and Measurement of Airborne Particles, 2nd ed.; John Wiley & Sons: Hoboken, NJ, USA, 1998. [Google Scholar]
- Thorpe, A.; Harrison, R.M.; Boulter, P.G.; McCrae, I.S. Estimation of particle resuspension source strength on a major London Road. Atmos. Environ. 2007, 41, 8007–8020. [Google Scholar] [CrossRef]
- Abu-Allaban, M.; Gillies, J.A.; Gertler, A.W.; Clayton, R.; Profitt, D. Tailpipe, resuspended road dust, and brake wear emission factors from on-road vehicles. Atmos. Environ. 2003, 37, 5283–5293. [Google Scholar] [CrossRef]
- Kam, W.; Liacos, J.W.; Schauer, J.J.; Delfino, R.J.; Sioutas, C. Size-segregated composition of particulate matter (PM) in major roadways and surface streets. Atmos. Environ. 2012, 55, 90–97. [Google Scholar] [CrossRef]
- Tervahattu, H.; Kupiainen, K.J.; Raisanen, M.; Makela, T.; Hillamo, R. Generation of urban road dust from anti-skid and asphalt concrete aggregates. J. Hazard Mater. 2006, 132, 39–46. [Google Scholar] [CrossRef] [PubMed]
- Grigoratos, T.; Martini, G. Brake wear particle emissions: A review. Environ. Sci. Pollut Res. 2015, 22, 2491–2504. [Google Scholar] [CrossRef]
- Grigoratos, T.; Martini, G. Non-Exhaust Traffic Related Emissions. Brake and Tyre Wear PM. JRC Science and Policy Reports; Literature Review; European Commission Joint Research Centre Institute of Energy and Transport, 2014; Available online: https://citeseerx.ist.psu.edu/document?repid=rep1&type=pdf&doi=692a2019f2c734396aef728f107fb247d86c57fa (accessed on 24 January 2023).
- Kumar, P.; Pirjola, L.; Ketzel, M.; Harrison, R.M. Nanoparticle emissions from 11 non-vehicle exhaust sources—A review. Atmos. Environ. 2013, 67, 252–277. [Google Scholar] [CrossRef]
- Watson, J.G.; Chow, J.C. Receptormodels for source apportionment of suspended particles. In Introduction to Environmental Forensics, 2nd ed.; Academic Press: Cambridge, MA, USA, 2007; Volume 2, pp. 279–316. [Google Scholar]
- Penkała, M.; Ogrodnik, P.; Rogula-Kozłowska, W. Particulate Matter from the Road Surface Abrasion as a Problem of Non-Exhaust Emission Control. Environments 2018, 5, 9. [Google Scholar] [CrossRef]
- Keuken, M.; Denier Van Der Gon, H.; Van Der Valk, K. Non-exhaust emissions of PM and the efficiency of emission reduction by road sweeping and washing in the Netherlands. Sci. Total Environ. 2010, 408, 4591–4599. [Google Scholar] [CrossRef]
- Dziubak, S.D. Zanieczyszczenia powietrza wlotowego silników spalinowych pojazdów mechanicznych. Biul. WAT LXX 2021, 70, 36–72. (In Polish) [Google Scholar]
- Holtzer, M.; Dańko, R.; Skrzyński, M. Badanie skuteczności klasyfikacji w oparciu o wykorzystanie metody laserowego pomiaru wielkości ziaren. Arch Foundry Eng. 2012, 12, 63–68. (In Polish) [Google Scholar]
- Nicholls, J. Introduction in Asphalt Surfacings: A Guide to Asphalt Surfacings and Treatments Used for the Surface Course of Road Pavements; E & FN Spon: London, UK, 1998. [Google Scholar]
- NIOSH. Hazard Review: Health Effects of Occupational Exposure to Asphalt; Department of Health and Human Services [DHHS] and NIOSH: Cincinnati, OH, USA, 2000. [Google Scholar]
- Penkała, M.; Ogrodnik, P.; Rogula-Kozłowska, W. Silica Dust as an Additive in Concrete with Proven Impact in Human Health. Pol. J. Environ. Stud. 2019, 28, 4057–4071. [Google Scholar] [CrossRef]
- OpenStreetMap Contributors, Open Street Map (https://www.openstreetmap.org). Available online: https://download.geofabrik.de/ (accessed on 24 January 2023).
- PN-EN ISO 14688-1. Rozpoznanie i Badania Geotechniczne—Oznaczanie i Klasyfikowanie Gruntów—Część 1: Oznaczanie i Opis. 2018. Available online: https://sklep.pkn.pl/pn-en-iso-14688-1-2018-05p.html (accessed on 24 January 2023). (In Polish).
- Szymański, A.C. Mechanika Gruntów; Wydawnictwo SGGW: Warszawa, Poland, 2007. (In Polish) [Google Scholar]
- Darling, D.A. The Kolmogorov-Smirnov, Cramer-von Mises Tests. Ann. Math. Stat. 1957, 28, 823–838. [Google Scholar] [CrossRef]
- Anderson, T.W. On the Distribution of the Two-Sample Cramer–von Mises Criterion. Ann. Math. Stat. Inst. Math. Stat. 1962, 33, 1148–1159. [Google Scholar] [CrossRef]
- Virtanen, P.; Gommers, R.; Oliphant, T.E.; Haberland, M.; Reddy, T.; Cournapeau, D.; Burovski, E.; Peterson, P.; Weckesser, W.; Bright, J.; et al. SciPy 1.0 Contributors. SciPy 1.0: Fundamental algorithms for scientific computing in Python. Nat. Methods 2020, 17, 261–272. [Google Scholar] [CrossRef] [PubMed]
- Baldauf, R.; Watkins, N.; Heist, D.; Bailey, C.; Rowley, P.; Shorer, R. Near-road air quality monitoring: Factors affecting network design and interpretation of data. Air Qual. Atmos. Health 2009, 2, 1–9. [Google Scholar] [CrossRef]
- Bowker, G.E.; Baldauf, R.W.; Isakov, V.; Khlystov, A.; Petersen, W. Modeling the effects of sound barriers and vegetation on the transport and dispersion of air pollutants from roadways. Atmos. Environ. 2007, 41, 8128–8139. [Google Scholar] [CrossRef]
- Baldauf, R.W.; Khlystov, A.; Isakov, V.; Thoma, E.; Bowker, G.E.; Long, T.; Snow, R. Impacts of Noise Bariers on Near-Road Air Quality. Atmos. Environ. 2008, 42, 7502–7507. [Google Scholar] [CrossRef]
- Sonebi, M.; Khayat, K.H. Testing Abrasion Resistance of High-Strength Concrete. Cem. Concr. Aggr 2001, 23, 34–43. [Google Scholar]
- Ślęczka, P.; Rymek, M. Czynniki Determinujące Odporność Betonu na Agresję Wywołaną Ścieraniem. Dni Betonu 2016. Available online: https://www.dnibetonu.com/wp-content/pdfs/2016/sleczka_rymek.pdf (accessed on 24 January 2023). (In Polish).
- Ghafoori, N.; Surandar, B.M. Abrasion Resistance of Concrete Block Pavers. ACI Mater J. 1995, 92, 25–36. [Google Scholar]
- Szruba, M. Beton—Materiał budowlany coraz bardziej uniwersalny. NBI 2017, 74, 55–60. (In Polish) [Google Scholar]
- Jaskulska, K. Perspektywa rozwoju krajowych dróg betonowych. Drogownictwo 2019, 10, 286–298. (In Polish) [Google Scholar]
- Orzełowski, S. Budowa Podwozi i Nadwozi Samochodowych. WSiP 2010. Warszawa. Available online: https://books.google.com/books?hl=zh-CN&lr=&id=MnXlzb7U9sAC&oi=fnd&pg=PA7&dq=Budowa+podwozi+i+nadwozi+samochodowych&ots=l6yplAboMd&sig=FvWmhqqcykIWXZ1b-UsC842SUqU#v=onepage&q=Budowa%20podwozi%20i%20nadwozi%20samochodowych&f=false (accessed on 24 January 2023). (In Polish).
- Polasik, J.; Waluś, K.J. Comparative Analysis of the Roughness of Asphalt and Concrete Surface. Comm. Com. Inf. Sc. 2014, 471, 350–358. [Google Scholar]
- Godlewski, D.; Szpinek, S. Diagnostyka nawierzchni jezdni w miejscach zdarzeń drogowych. Drogownictwo 2015, 11, 362–371. (In Polish) [Google Scholar]












| Measuring Point | Road No | Selected Roads | Section of the Road | Surface Type |
|---|---|---|---|---|
| 1 | A2 | Warszawa–Łódź | The Łowicz junction–Skierniewice junction | asphalt |
| 2 | S7 | The bypass of Kielce | The West Kielce–Kielce–Jaworznia junction | asphalt |
| 3 | S8 | Wrocław–Sieradz | The Wrocław–Psie Pole junction–Oleśnica–West junction | asphalt |
| 4 | S17 | Lublin–Piaski | Piaski bypass | asphalt |
| 5 | A1 | Częstochowa–Katowice | The Woźniki junction–Pyrzowice junction | concrete |
| 6 | S8 | Warszawa–Piotrków Trybunalski | The Wolbórz junction– South Tomaszów Mazowiecki junction | concrete |
| 7 | S7 | Kraków–Widoma | Wesoła–Widoma–Kraków | concrete |
| 8 | S8 | Sieradz–Wrocław | The Złoczew junction–South Sieradz juncton | concrete |
| Surface Type | Asphalt | Concrete | ||||||
|---|---|---|---|---|---|---|---|---|
| Measuring point | 1 | 2 | 3 | 4 | 5 | 6 | 7 | 8 |
| Road No | A2 | S7 | S8 | S17 | A1 | S8 | S7 | S8 |
| Selected roads | Warszawa–Łódź | Obwodnica Kielc | Wrocław–Sieradz | Lublin–Piaski | Częstochowa–Katowice | Warszawa–Piotrków Trybunalski | Kraków–Widoma | Sieradz–Wrocław |
| Fraction [mm] | Soundproof screens (S) | |||||||
| 25–10 | 0.0% | 2.8% | 0.0% | 0.0% | 0.0% | 2.6% | 0.0% | 0.8% |
| 10–2 | 5.6% | 14.1% | 5.5% | 8.9% | 9.9% | 5.9% | 8.2% | 17.8% |
| 2–1 | 3.9% | 11.8% | 7.7% | 5.0% | 13.2% | 7.7% | 3.6% | 8.7% |
| 1–0.5 | 14.5% | 20.7% | 19.2% | 14.0% | 17.2% | 19.2% | 19.1% | 19.1% |
| 0.5–0.25 | 35.1% | 31.7% | 29.0% | 30.3% | 28.6% | 32.0% | 39.8% | 30.0% |
| 0.25–0.1 | 30.0% | 15.0% | 25.4% | 21.8% | 22.9% | 24.4% | 23.0% | 19.0% |
| 0.1–0.063 | 5.8% | 2.0% | 5.9% | 5.8% | 3.5% | 4.6% | 3.3% | 2.6% |
| <0.063 | 5.1% | 1.9% | 7.3% | 14.1% | 4.7% | 3.7% | 3.1% | 2.1% |
| <0.1 | 10.9% | 3.9% | 13.2% | 19.9% | 8.2% | 8.3% | 6.4% | 4.7% |
| Fraction [mm] | Free space (F) | |||||||
| 25–10 | 0.0% | 0.0% | 1.0% | 0.0% | 0.0% | 0.0% | 0.0% | 1.3% |
| 10–2 | 11.8% | 16.4% | 15.2% | 5.5% | 13.7% | 6.8% | 8.7% | 7.4% |
| 2–1 | 12.3% | 10.9% | 12.0% | 4.7% | 11.9% | 6.0% | 3.7% | 12.7% |
| 1–0.5 | 24.8% | 23.9% | 18.5% | 16.0% | 14.8% | 17.0% | 19.7% | 23.4% |
| 0.5-0.25 | 28.3% | 33.3% | 21.0% | 39.8% | 24.3% | 32.3% | 37.7% | 25.6% |
| 0.25–0.1 | 17.0% | 12.7% | 16.2% | 23.3% | 23.0% | 26.1% | 23.1% | 20.0% |
| 0.1–0.063 | 2.6% | 1.4% | 5.9% | 4.6% | 4.7% | 5.7% | 3.7% | 4.1% |
| <0.063 | 3.3% | 1.3% | 10.2% | 6.1% | 7.6% | 6.2% | 3.5% | 5.4% |
| <0.1 | 5.9% | 2.8% | 16.1% | 10.7% | 12.3% | 11.9% | 7.1% | 9.5% |
| Fraction [mm] | Exit from the road (E) | |||||||
| 25–10 | 0.0% | 5.3% | 0.0% | 0.0% | 0.0% | 0.0% | 0.0% | 0.0% |
| 10–2 | 15.9% | 12.6% | 11.0% | 10.1% | 9.1% | 11.8% | 5.7% | 10.3% |
| 2–1 | 14.4% | 6.9% | 17.3% | 8.9% | 7.6% | 7.4% | 4.0% | 10.5% |
| 1–0.5 | 20.4% | 22.8% | 24.6% | 23.0% | 12.3% | 16.0% | 19.8% | 15.4% |
| 0.5–0.25 | 22.2% | 34.5% | 25.1% | 38.1% | 26.5% | 30.6% | 41.2% | 23.8% |
| 0.25–0.1 | 16.1% | 14.3% | 12.8% | 15.6% | 28.9% | 25.4% | 23.4% | 24.4% |
| 0.1–0.063 | 6.0% | 1.8% | 3.4% | 1.8% | 6.1% | 4.5% | 3.0% | 6.2% |
| <0.063 | 5.1% | 1.8% | 5.7% | 2.5% | 9.5% | 4.2% | 2.8% | 9.4% |
| <0.1 | 11.1% | 3.6% | 9.1% | 4.3% | 15.6% | 8.7% | 5.8% | 15.6% |
| Surface Type | Measuring Points | S–F | S–E | F–E |
|---|---|---|---|---|
| Asphalt | 1 | 0.81 | 0.72 | 1.00 |
| 2 | 0.98 | 1.00 | 0.98 | |
| 3 | 0.98 | 0.91 | 0.91 | |
| 4 | 0.81 | 0.81 | 0.98 | |
| Concrete | 5 | 1.00 | 0.98 | 1.00 |
| 6 | 1.00 | 1.00 | 0.91 | |
| 7 | 1.00 | 0.91 | 0.91 | |
| 8 | 0.98 | 0.91 | 0.91 |
| Asphalt | Concrete | ||||||||
|---|---|---|---|---|---|---|---|---|---|
| 1 | 2 | 3 | 4 | 5 | 6 | 7 | 8 | ||
| Asphalt | 1 | 1.00 | 0.81 | 1.00 | 0.81 | 0.98 | 0.98 | 0.91 | 0.72 |
| 2 | 1.00 | 0.91 | 0.65 | 0.98 | 0.98 | 0.81 | 1.00 | ||
| 3 | 1.00 | 0.81 | 1.00 | 0.98 | 0.81 | 0.81 | |||
| 4 | 1.00 | 0.81 | 0.91 | 0.81 | 0.81 | ||||
| Concrete | 5 | 1.00 | 0.98 | 0.91 | 0.98 | ||||
| 6 | 1.00 | 1.00 | 0.98 | ||||||
| 7 | 1.00 | 0.98 | |||||||
| 8 | 1.00 | ||||||||
| Asphalt | Concrete | ||||||||
|---|---|---|---|---|---|---|---|---|---|
| 1 | 2 | 3 | 4 | 5 | 6 | 7 | 8 | ||
| Asphalt | 1 | 1.00 | 0.81 | 0.81 | 0.72 | 0.81 | 0.98 | 1.00 | 0.91 |
| 2 | 1.00 | 0.81 | 0.65 | 0.81 | 0.72 | 0.72 | 0.98 | ||
| 3 | 1.00 | 0.91 | 1.00 | 0.81 | 0.72 | 0.98 | |||
| 4 | 1.00 | 0.98 | 0.91 | 0.91 | 0.91 | ||||
| Concrete | 5 | 1.00 | 0.81 | 0.72 | 0.91 | ||||
| 6 | 1.00 | 1.00 | 0.91 | ||||||
| 7 | 1.00 | 0.91 | |||||||
| 8 | 1.00 | ||||||||
| Asphalt | Concrete | ||||||||
|---|---|---|---|---|---|---|---|---|---|
| 1 | 2 | 3 | 4 | 5 | 6 | 7 | 8 | ||
| Asphalt | 1 | 1.00 | 0.81 | 0.91 | 0.81 | 0.81 | 0.91 | 0.72 | 0.91 |
| 2 | 1.00 | 0.91 | 1.00 | 0.91 | 0.91 | 0.91 | 0.98 | ||
| 3 | 1.00 | 0.81 | 0.81 | 1.00 | 0.98 | 0.81 | |||
| 4 | 1.00 | 0.98 | 0.91 | 0.81 | 0.98 | ||||
| Concrete | 5 | 1.00 | 0.81 | 0.81 | 1.00 | ||||
| 6 | 1.00 | 0.98 | 0.81 | ||||||
| 7 | 1.00 | 0.72 | |||||||
| 8 | 1.00 | ||||||||
Disclaimer/Publisher’s Note: The statements, opinions and data contained in all publications are solely those of the individual author(s) and contributor(s) and not of MDPI and/or the editor(s). MDPI and/or the editor(s) disclaim responsibility for any injury to people or property resulting from any ideas, methods, instructions or products referred to in the content. |
© 2023 by the authors. Licensee MDPI, Basel, Switzerland. This article is an open access article distributed under the terms and conditions of the Creative Commons Attribution (CC BY) license (https://creativecommons.org/licenses/by/4.0/).
Share and Cite
Penkała, M.; Rogula-Kozłowska, W.; Ogrodnik, P.; Bihałowicz, J.S.; Iwanicka, N. Exploring the Relationship between Particulate Matter Emission and the Construction Material of Road Surface: Case Study of Highways and Motorways in Poland. Materials 2023, 16, 1200. https://doi.org/10.3390/ma16031200
Penkała M, Rogula-Kozłowska W, Ogrodnik P, Bihałowicz JS, Iwanicka N. Exploring the Relationship between Particulate Matter Emission and the Construction Material of Road Surface: Case Study of Highways and Motorways in Poland. Materials. 2023; 16(3):1200. https://doi.org/10.3390/ma16031200
Chicago/Turabian StylePenkała, Magdalena, Wioletta Rogula-Kozłowska, Paweł Ogrodnik, Jan Stefan Bihałowicz, and Natalia Iwanicka. 2023. "Exploring the Relationship between Particulate Matter Emission and the Construction Material of Road Surface: Case Study of Highways and Motorways in Poland" Materials 16, no. 3: 1200. https://doi.org/10.3390/ma16031200
APA StylePenkała, M., Rogula-Kozłowska, W., Ogrodnik, P., Bihałowicz, J. S., & Iwanicka, N. (2023). Exploring the Relationship between Particulate Matter Emission and the Construction Material of Road Surface: Case Study of Highways and Motorways in Poland. Materials, 16(3), 1200. https://doi.org/10.3390/ma16031200

