Effect of Contact Point of Wire Ring on Cooling Behavior during Stelmor Cooling
Abstract
1. Introduction
2. Theoretical Background
3. Experimental Procedures
4. Results and Discussion
4.1. Experimental Results
4.2. Geometric Analysis of Contact Points in Wire Ring
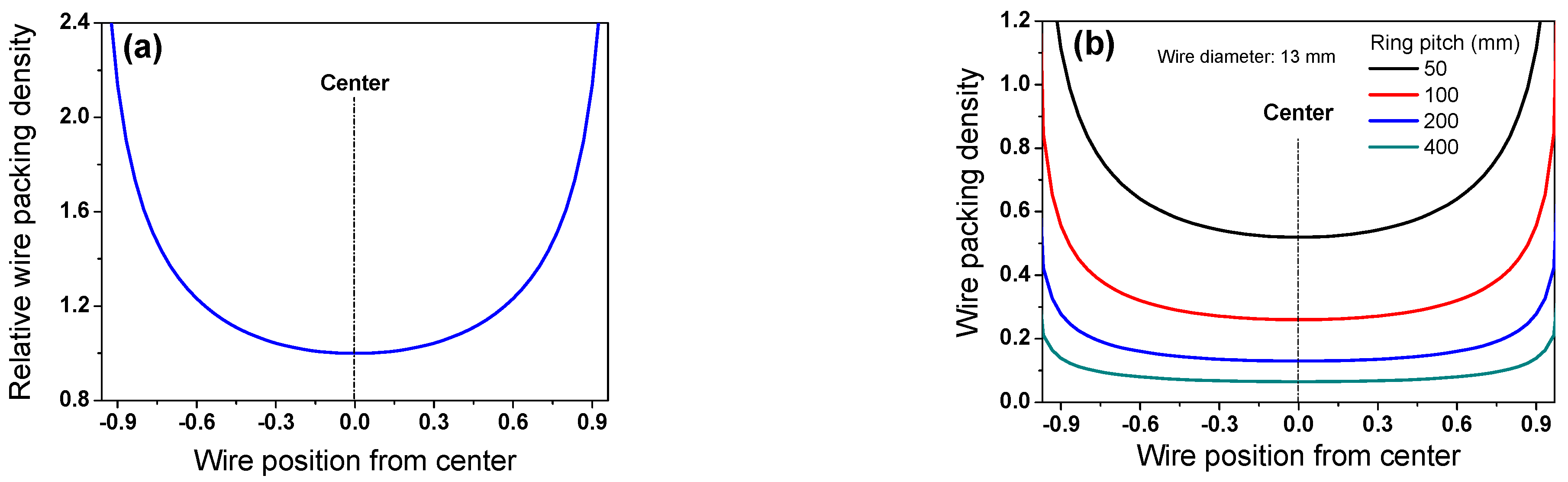
4.3. Effect of Ring Pitch and Solutions for Improving Uniformity in Wire Ring
- (i)
- It is necessary to avoid the contact points in the WRc and WRe during cooling. In particular, the wire configuration with an inline arrangement should be avoided by controlling Pwr using Vconv because the CR in contact points of the wire ring in the WRe was tailored by the airflow control damper system in the industry [21,31]. However, no equipment or process has been reported for cooling rate control at the WRc in general wire rod plants. In addition, the maximization of Pwr within the mill capacity can reduce Ncp.
- (ii)
- Shifting techniques of contact points of the wire ring on a conveyor roller are strongly necessary. For example, the steps between the conveyor roller and differentiated conveyor roller speed can shift the hotspot in each conveyor roller zone.
- (iii)
- Changing the direction of the air nozzle can reduce the hotspot effect of the wire ring. For example, oblique air blowing increases the CR of the contact regions in the wire ring. In the same vein, immersing the wire ring in hot water (EDC) and salt bath (DLP) can increase the CR of the contact point of the wire ring. Meanwhile, mist cooling (TMP) could increase the inhomogeneity of the material properties of the wire ring due to the difficulty in tailoring the cooling behavior at the contact point of the wire ring.
5. Conclusions
- 1.
- A hotspot was generated in both the WRc and WRe. The WRe exhibited hotspots regardless of ring configuration. Meanwhile, a hotspot appeared in the WRc with an inline arrangement; otherwise, no hotspot occurred in the WRc with a staggered arrangement.
- 2.
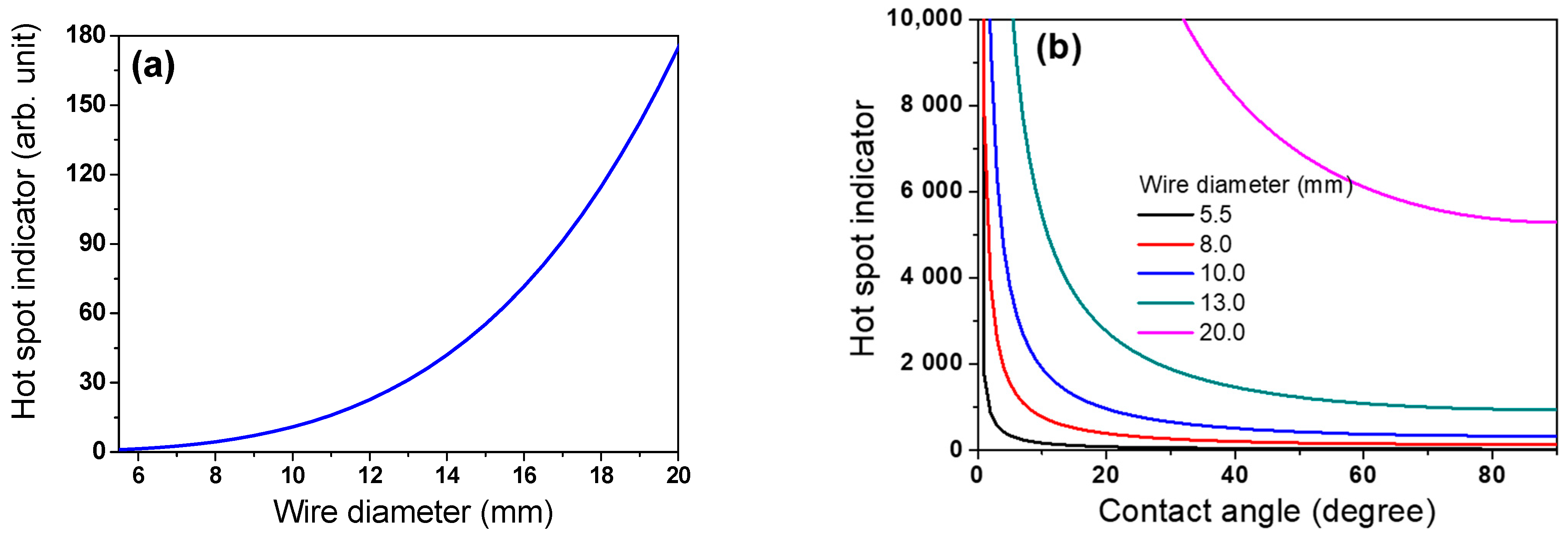
- Compared with the WRm, hotspots easily occurred at both the WRc and WRe due to the low contact angle of the wire ring. Moreover, the possibility of hotspot formation increased with increasing wire diameter due to the large contact area and load caused by the weight of the wire rod, although Pwr increased with increasing wire diameter. This is the primary reason why the WRc with a large diameter showed hotspots despite the large Pwr.
- 3.
- The number of contact points per wire ring increased as Pwr decreased, indicating that the retarded cooling at the contact point of the wire ring depended on Pwr. The ring configuration as well as Pwr needs to be controlled for uniform cooling of the wire rod because the inline-arranged wire ring generated hotspots at the WRc despite the large Pwr.
- 4.
- Three basic solutions were suggested to reduce the inhomogeneity in the mechanical properties of the wire ring during Stelmor cooling: (i) avoiding the inline arrangement of the wire ring, (ii) shifting the hotspot in the wire ring during the entire working process, and (iii) employing an oblique nozzle. For instance, the conveyor speed in each zone should be changed during the process to shift the point of the hotspot in the wire ring; at the same time, the shifted hotspot should be effectively cooled by controlling the air-blowing direction using the nozzle. In addition, the monitoring system of the wire ring is necessary to avoid and control the inline arranged wire ring. These suggestions are helpful for setting cooling conditions in wire rod mills to manufacture high-quality wire rod products.
Funding
Institutional Review Board Statement
Informed Consent Statement
Data Availability Statement
Conflicts of Interest
Nomenclature
| Ap | projection area of wire rod in the contact point (m2) |
| D | diameter of wire ring (m) |
| d | diameter of wire rod (m) |
| g | acceleration due to gravity (m/s2) |
| Lwr | load at the contact point of the wire ring by the weight of the upper wire rod (N) |
| Ncp | number of contact points per wire ring |
| Pwr | ring pitch of wire ring (m) |
| mill productivity (m3/s) | |
| Vconv | conveyor roller speed (m/s) |
| Vroll | final rolling speed (m/s) |
| Vwr | volume of the wire rod (m3) |
| θ | contact angle of the two wire rods (o) |
| ρ | density of the wire rod (kg/m3) |
| Subscript | |
| c | central region |
| e | edge region |
| m | middle region |
| hs | hotspot |
| wr | wire ring |
References
- Xue, J.; Liu, M.; Deng, Y. Effects of ambient temperature and humidity on the controlled cooling of hot-rolled wire rod of steel. Appl. Therm. Eng. 2014, 62, 148–155. [Google Scholar] [CrossRef]
- Yu, W.H.; Chen, S.H.; Kuang, Y.H.; Cao, K.C. Development and application of online Stelmor Controlled Cooling System. Appl. Therm. Eng. 2009, 29, 2949–2953. [Google Scholar] [CrossRef]
- Tendler, A. Controlled cooling of rods. Wire J. 1981, 14, 84–91. [Google Scholar]
- Lee, Y. Rod and Bar Rolling: Theory and Applications, 1st ed.; CRC Press: Boca Raton, FL, USA, 2004. [Google Scholar]
- Krejdovsky, W.P.; Jones, D.M.; Kiefer, B.V. Improved wire rod properties resulting from controlled cooling in modern water box and Stelmor conveyor cooling system. Wire J. Int. 2007, 40, 56–61. [Google Scholar]
- Yada, H.; Mori, T.; Murakami, M.; Tominaga, J.; Ochiai, M. Controlled cooling of wire rods. Nippon. Steel Tech. Rep. 1983, 21, 203–215. [Google Scholar]
- Kohli, A.; Poirier, D.R. Correlation of mechanical properties with diameter and cooling rate of 1080 wire-rod. J. Mater. Eng. Perform. 2017, 26, 5871–5876. [Google Scholar] [CrossRef]
- Ohba, H.; Nishida, S.; Tarui, T.; Yoshimura, K.; Sugimoto, M.; Matsuoka, K.; Hikita, N.; Toda, M. High-Performance Wire Rods Produced with DLP. Nippon. Steel Tech. Rep. 2007, 96, 50–56. [Google Scholar]
- Yoshie, A.; Sugimaru, S.; Nishida, S.; Kawana, A.; Banno, T.; Shinbo, Y.; Seki, R.; Banno, K. New wire rods produced by in-line heat treatment. Nippon. Steel Tech. Rep. 1999, 80, 26–31. [Google Scholar]
- Zufia, A.; Llanos, J.M. Mathematical simulation and controlled cooling in an EDC conveyor of a wire rod rolling mill. ISIJ Int. 2001, 41, 1282–1288. [Google Scholar] [CrossRef]
- Murakami, T.; Owada, N.; Tamai, Y.; Shiraga, T. Development of steel wire rods applied mist patenting process. NKK Tech. Rep. 2001, 174, 46–51. [Google Scholar]
- Seki, R.; Hasegawa, K.; Nakajima, K.; Yoshimura, K. Making to high performance and productivity improvement of steel bar and wire rod rolling process. Nippon. Steel Tech. Rep. 2007, 96, 21–28. [Google Scholar]
- Fang, C.J.; Lin, Y.Y. A novel temperature diagnostic system for Stelmor air-cooling of wire rod. China Steel Tech. Rep. 2012, 25, 66–72. [Google Scholar]
- Huang, J.; Wang, B.; Xue, F.; Liu, S.; Hong, L.; Yu, Y.; Zhang, J. Effect of controlled cold air distribution on temperature profile and phase transformation of wire loops in the Stelmor air-cooling process. Appl. Therm. Eng. 2018, 143, 340–349. [Google Scholar] [CrossRef]
- Campbell, P.C.; Hawbolt, E.B.; Brimacombe, J.K. Microstructural Engineering Applied to the Controlled Cooling of Steel Wire Rod: Part3. Mathematical Model-Formulation and Predictions. Metall. Mater. Trans. A 1991, 22, 2791–2805. [Google Scholar] [CrossRef][Green Version]
- Vieitez, I.; Varas, F.; Martin, E. An efficient computational technique for the prediction of wire rod temperatures under different industrial process conditions. Appl. Therm. Eng. 2019, 149, 287–297. [Google Scholar] [CrossRef]
- Sannomiya, A.; Takahashi, E.; Shimazu, S. Manufacture of high quality steel wire rods using newly developed cooling process-KKP (Kobe Kakogawa Patenting). Kobe Steel Eng. Rep. (Jpn.) 1981, 31, 30–33. [Google Scholar]
- Hanada, Y.; Ueno, K.; Noda, A.; Kondoh, H.; Sakamoto, T.; Mine, K. New type Stelmor equipment of wire rod and bar mill. Kawasaki Steel Tech. Rep. 1986, 15, 50–57. [Google Scholar]
- Lindemann, A.; Schmidt, J. ACMOD-2D-A heat transfer model for the simulation of the cooling of wire rod. J. Mater. Process. Technol. 2005, 169, 466–475. [Google Scholar] [CrossRef]
- Nobari, A.H.; Serajzadeh, S. Modeling of heat transfer during controlled cooling in hot rod rolling of carbon steels. Appl. Therm. Eng. 2011, 31, 487–492. [Google Scholar] [CrossRef]
- Hong, L.; Wang, B.; Feng, S.; Yang, Z.; Yu, Y.; Peng, W.; Zhang, J. A three-dimensional mathematical model to predict air-cooling flow and temperature distribution of wire loops in the Stelmor air-cooling system. Appl. Therm. Eng. 2017, 116, 766–776. [Google Scholar] [CrossRef]
- Hwang, J.K. The temperature distribution and underlying cooling mechanism of steel wire rod in the Stelmor type cooling process. Appl. Therm. Eng. 2018, 142, 311–320. [Google Scholar] [CrossRef]
- Ai, J.H.; Zhao, T.C.; Gao, H.J.; Hu, Y.H.; Xie, X.S. Effect of controlled rolling and cooling on the microstructure and mechanical properties of 60Si2MnA spring steel rod. J. Mater. Process. Technol. 2005, 160, 390–395. [Google Scholar] [CrossRef]
- Jain, I.; Lenka, S.; Ajmani, S.K.; Kundu, S. An approach to heat transfer analysis of wire loops over the Stelmor conveyor to predict the microstructural and mechanical attributes of steel rods. J. Thermal Sci. Eng. Appl. 2016, 8, 021019. [Google Scholar] [CrossRef]
- Cho, S.K. Effect of wire rod size and its packing density on the tensile strength deviation of high carbon steel wire rod in the Stelmor process. Wire J. Int. 1998, 31, 114–120. [Google Scholar]
- Hwang, J.K. Effect of Ring Configuration on the Deviation in Cooling Rate and Mechanical Properties of a Wire Rod during the Stelmor Cooling Process. J. Mater. Eng. Perform. 2020, 29, 1732–1740. [Google Scholar] [CrossRef]
- Anelli, E. Application of Mathematical Modeling to Hot Rolling and Controlled Cooling of Wire Rods and Bars. ISIJ Int. 1992, 32, 440–449. [Google Scholar] [CrossRef]
- Li, W.; Lu, C.; Zhang, J. A local annular contrast based real-time inspection algorithm for steel bar surface defects. Appl. Surf. Sci. 2012, 258, 6080–6086. [Google Scholar] [CrossRef]
- Nam, W.J.; Song, H.R.; Bae, C.M. Effect of microstructural features on ductility of drawn pearlitic carbon steels. ISIJ Int. 2005, 45, 1205–1210. [Google Scholar] [CrossRef]
- Toribio, J.; González, B.; Matos, J.C.; Ayaso, F.J. Influence of microstructure on strength and ductility in fully pearlitic steels. Metals 2016, 6, 318. [Google Scholar] [CrossRef]
- Campbell, P.C.; Hawbolt, E.B.; Brimacombe, J.K. Microstructure Engineering Applied to the Controlled Cooling of Steel Wire Rod: Part I. Experimental Design and Heat Transfer. Metall. Mater. Trans. A 1991, 22, 2769–2778. [Google Scholar] [CrossRef]



















| C | Mn | Si | P | S | Fe |
|---|---|---|---|---|---|
| 0.82 | 0.75 | 0.20 | <0.01 | <0.01 | Bal. |
| Parameter | Value |
|---|---|
| Density at 25 °C | 7751 kg/m3 |
| Heat capacity at 25 °C | 0.46 kJ/kg/°C |
| Tensile strength | 1165 MPa |
| Total elongation | 12.1% |
| Reduction in area | 41.2% |
| Application | Temperature Measuring Systems | Experimental Conditions | |||||
|---|---|---|---|---|---|---|---|
| Instrument | Wavelength (μm) | Emissivity | Diameter of Wire Rod (mm) | Austenizing Temperature (°C) | Discharging Temperature (°C) | Average Air Velocity (m/s) | |
| Offline simulator | CHINO pyrometer | 0.9 | 0.89 | 13 | 1050 | 930 | 37 |
| Wire rod mill | FLIR thermocamera | 7.7–14 | 0.88 | 13 | 1100 | 900 | 37 |
Publisher’s Note: MDPI stays neutral with regard to jurisdictional claims in published maps and institutional affiliations. |
© 2022 by the author. Licensee MDPI, Basel, Switzerland. This article is an open access article distributed under the terms and conditions of the Creative Commons Attribution (CC BY) license (https://creativecommons.org/licenses/by/4.0/).
Share and Cite
Hwang, J.-K. Effect of Contact Point of Wire Ring on Cooling Behavior during Stelmor Cooling. Materials 2022, 15, 8262. https://doi.org/10.3390/ma15228262
Hwang J-K. Effect of Contact Point of Wire Ring on Cooling Behavior during Stelmor Cooling. Materials. 2022; 15(22):8262. https://doi.org/10.3390/ma15228262
Chicago/Turabian StyleHwang, Joong-Ki. 2022. "Effect of Contact Point of Wire Ring on Cooling Behavior during Stelmor Cooling" Materials 15, no. 22: 8262. https://doi.org/10.3390/ma15228262
APA StyleHwang, J.-K. (2022). Effect of Contact Point of Wire Ring on Cooling Behavior during Stelmor Cooling. Materials, 15(22), 8262. https://doi.org/10.3390/ma15228262

