Label Noise Learning Method for Metallographic Image Recognition of Heat-Resistant Steel for Use in Pressure Equipment
Abstract
1. Introduction
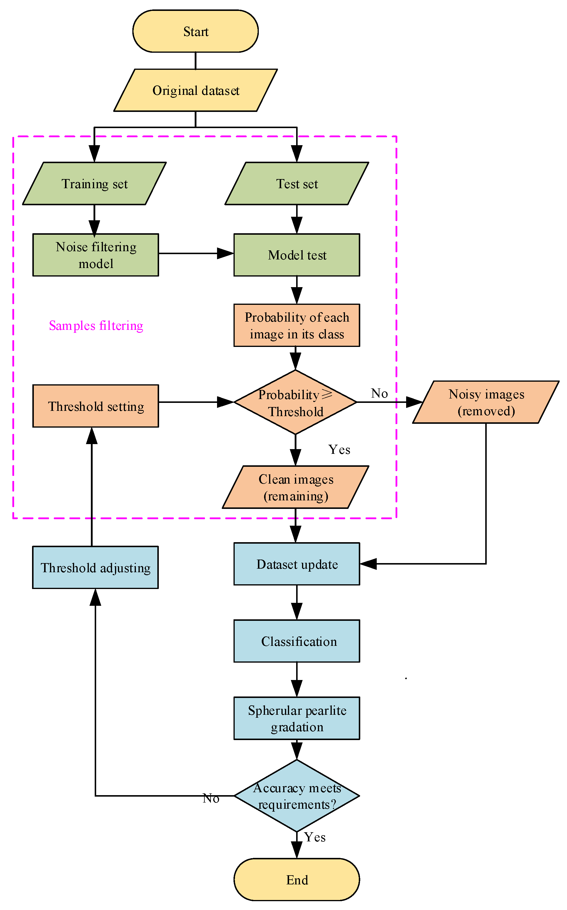
2. Methods
Negative Impact of Label Noise
3. Results and Discussion
3.1. Dataset of Pearlite Spheroidization Images
3.2. Training Details
- (1)
- The dataset of spherular pearlite gradation was divided into five subsets. One subset was taken as the raw test set and the others were treated as the raw training sets. ResNet18 was trained on the raw training sets. After being well trained, it is regarded as the baseline model.
- (2)
- A filter process was carried out to remove noisy samples from the raw test set. Some remaining subsets were obtained by five-fold cross-validation. ResNet18 was retrained on the remaining subsets. If well retrained, it is used as the classification model.
- (3)
- Comparisons between the baseline model and the classification model were carried out to check whether the filter-retraining process is valuable.
3.3. Results and Discussion
4. Conclusions
Author Contributions
Funding
Institutional Review Board Statement
Informed Consent Statement
Data Availability Statement
Conflicts of Interest
References
- Notice of Safety Status of Chinese Special Equipment State by Market Regulatory Administration in 2020. Available online: https://gkml.samr.gov.cn/nsjg/tzsbj/202103/t20210315_326902.html (accessed on 9 April 2022).
- Power Industry Power Metal Material Standardization Technical Committee. The Gradational Standard of Spherular Pearlite for 15CrMo Steel Used in Fossil Power Plant; DL/T 787; Standards Press of China: Beijing, China, 2001. [Google Scholar]
- Chen, N.; Chen, Y.; Ai, J.; Ren, J.; Zhu, R.; Ma, X.; Han, J.; Ma, Q. Automatic detection of pearlite spheroidization grade of steel using optical metallography. Microsc. Microanal. 2016, 22, 208–218. [Google Scholar] [CrossRef] [PubMed]
- Deng, J.; Guo, J.; Xue, N.; Zafeiriou, S. Arcface: Additive angular margin loss for deep face recognition. In Proceedings of the IEEE/CVF Conference on Computer Vision and Pattern Recognition, Long Beach, CA, USA, 15–20 June 2019; pp. 4690–4699. [Google Scholar]
- He, Y.; Song, K.; Meng, Q.; Yan, Y. An end-to-end steel surface defect detection approach via fusing multiple hierarchical features. IEEE Trans. Instrum. Meas. 2019, 69, 1493–1504. [Google Scholar] [CrossRef]
- Tong, K.; Zhang, H.; Luan, Z.; Zhu, L.; Qu, T. Summary on Intelligent Analysis Technology of Metallographic Image and Design of Intelligent Metallographic Analysis System for Petroleum Pipe Steel. Pet. Tubul. Goods Instrum. 2018, 4, 1–7. [Google Scholar]
- Liu, P.; Song, Y.; Chai, M.; Han, Z.; Zhang, Y. Swin–UNet++: A Nested Swin Transformer Architecture for Location Identification and Morphology Segmentation of Dimples on 2.25 Cr1Mo0. 25V Fractured Surface. Materials 2021, 14, 7504. [Google Scholar] [CrossRef] [PubMed]
- Azimi, S.M.; Britz, D.; Engstler, M.; Fritz, M.; Mücklich, F. Advanced steel microstructural classification by deep learning methods. Sci. Rep. 2018, 8, 2128. [Google Scholar] [CrossRef] [PubMed]
- Wu, W.-H.; Lee, J.-C.; Wang, Y.-M. A study of defect detection techniques for metallographic images. Sensors 2020, 20, 5593. [Google Scholar] [CrossRef] [PubMed]
- Warmuzek, M.; Żelawski, M.; Jałocha, T. Application of the convolutional neural network for recognition of the metal alloys microstructure constituents based on their morphological characteristics. Comput. Mater. Sci. 2021, 199, 110722. [Google Scholar] [CrossRef]
- Frénay, B.; Verleysen, M. Classification in the presence of label noise: A survey. IEEE Trans. Neural Netw. Learn. Syst. 2013, 25, 845–869. [Google Scholar] [CrossRef] [PubMed]
- Simmler, N.; Sager, P.; Andermatt, P.; Chavarriaga, R.; Schilling, F.-P.; Rosenthal, M.; Stadelmann, T. A Survey of Un-, Weakly-, and Semi-Supervised Learning Methods for Noisy, Missing and Partial Labels in Industrial Vision Applications. In Proceedings of the 2021 8th Swiss Conference on Data Science (SDS), Lucerne, Switzerland, 9 June 2021; pp. 26–31. [Google Scholar]
- Wang, X.; Xue, L. Review on Label Noise Learning Algorithms. Comput. Syst. Appl. 2021, 30, 10–18. [Google Scholar]
- Northcutt, C.; Jiang, L.; Chuang, I. Confident learning: Estimating uncertainty in dataset labels. J. Artif. Intell. Res. 2021, 70, 1373–1411. [Google Scholar] [CrossRef]
- Han, B.; Yao, Q.; Yu, X.; Niu, G.; Xu, M.; Hu, W.; Tsang, I.; Sugiyama, M. Co-teaching: Robust training of deep neural networks with extremely noisy labels. In Proceedings of the 2018 Neural Information Processing Systems, Montreal, QC, Canada, 2–8 December 2018; pp. 8535–8545. [Google Scholar]
- Li, J.; Socher, R.; Hoi, S.C. Dividemix: Learning with noisy labels as semi-supervised learning. arXiv 2020, arXiv:2002.07394. [Google Scholar]
- Ghosh, A.; Kumar, H.; Sastry, P.S. Robust loss functions under label noise for deep neural networks. In Proceedings of the AAAI Conference on Artificial Intelligence, San Francisco, CA, USA, 4–9 February 2017. [Google Scholar]
- Zhang, Z.; Sabuncu, M. Generalized cross entropy loss for training deep neural networks with noisy labels. In Proceedings of the 32nd International Conference on Neural Information Processing Systems, Montreal, QC, Canada, 3–8 December 2018; pp. 8778–8788. [Google Scholar]
- Patrini, G.; Rozza, A.; Krishna Menon, A.; Nock, R.; Qu, L. Making deep neural networks robust to label noise: A loss correction approach. In Proceedings of the IEEE Conference on Computer Vision and Pattern Recognition 2017, Honolulu, HI, USA, 21–26 July 2017; pp. 1944–1952. [Google Scholar]
- Xia, X.; Liu, T.; Wang, N.; Han, B.; Gong, C.; Niu, G.; Sugiyama, M. Are anchor points really indispensable in label-noise learning? In Proceedings of the Advances in Neural Information Processing Systems, Vancouver, BC, Canada, 8–14 December 2019; pp. 6838–6849. [Google Scholar]
- Chen, P.; Ye, J.; Chen, G.; Zhao, J.; Heng, P.-A. Robustness of accuracy metric and its inspirations in learning with noisy labels. In Proceedings of the AAAI Conference on Artificial Intelligence 2021, Virtually, 2–9 February 2021; pp. 11451–11461. [Google Scholar]
- Kaggle Online Dataset, Cassava Leaf Disease. Available online: https://www.kaggle.com/c/cassava-leaf-disease-classification (accessed on 9 April 2022).
- Algan, G.; Ulusoy, I. Image classification with deep learning in the presence of noisy labels: A survey. Knowl. Based Syst. 2021, 215, 106771. [Google Scholar] [CrossRef]
- Accuracy Score. Available online: https://scikit-learn.org/stable/modules/model_evaluation.html#accuracy-score (accessed on 10 June 2022).
- Buslaev, A.; Iglovikov, V.I.; Khvedchenya, E.; Parinov, A.; Druzhinin, M.; Kalinin, A.A. Albumentations: Fast and flexible image augmentations. Information 2020, 11, 125. [Google Scholar] [CrossRef]
- He, K.; Zhang, X.; Ren, S.; Sun, J. Deep residual learning for image recognition. In Proceedings of the IEEE Conference on Computer Vision and Pattern Recognition 2016, Las Vegas, NV, USA, 26 June–1 July 2016; pp. 770–778. [Google Scholar]
- Tan, M.; Le, Q. Efficientnet: Rethinking model scaling for convolutional neural networks. In Proceedings of the International Conference on Machine Learning 2019, Long Beach, CA, USA, 10–15 June 2019; pp. 6105–6114. [Google Scholar]
- Ding, X.; Zhang, X.; Ma, N.; Han, J.; Ding, G.; Sun, J. Repvgg: Making vgg-style convnets great again. In Proceedings of the IEEE/CVF Conference on Computer Vision and Pattern Recognition 2021, Nashville, TN, USA, 20–25 June 2021; pp. 13733–13742. [Google Scholar]
- Xu, Y.; Cao, P.; Kong, Y.; Wang, Y. L_dmi: An information-theoretic noise-robust loss function. arXiv 2019, arXiv:1909.03388. [Google Scholar]
- Krizhevsky, A.; Hinton, G. Learning Multiple Layers of Features from Tiny Images. Images. Available online: https://www.cs.toronto.edu/~kriz/learning-features-2009-TR.pdf (accessed on 8 August 2022).







| Filter Threshold | Rates of Label Noise | |||||||
|---|---|---|---|---|---|---|---|---|
| 10% | 20% | 30% | 40% | |||||
| Noisy Test Set | Clean Test Set | Noisy Test Set | Clean Test Set | Noisy Test Set | Clean Test Set | Noisy Test Set | Clean Test Set | |
| 0 | 0.8610 | 0.9494 | 0.7686 | 0.9382 | 0.6662 | 0.9014 | 0.5640 | 0.7732 |
| 0.1 | 0.8672 | 0.9576 | 0.7614 | 0.9310 | 0.6642 | 0.8922 | 0.5652 | 0.7684 |
| 0.2 | 0.8696 | 0.9580 | 0.7658 | 0.9414 | 0.6662 | 0.9082 | 0.5658 | 0.7582 |
| 0.3 | 0.8718 | 0.9610 | 0.7764 | 0.9528 | 0.6724 | 0.9148 | 0.5678 | 0.8038 |
| 0.4 | 0.8732 | 0.9632 | 0.7736 | 0.9532 | 0.6836 | 0.9340 | 0.5792 | 0.8104 |
| 0.5 | 0.8752 | 0.9648 | 0.7772 | 0.9564 | 0.6848 | 0.9384 | 0.5892 | 0.8420 |
| 0.6 | 0.8732 | 0.9620 | 0.7796 | 0.9596 | 0.6814 | 0.9286 | 0.5832 | 0.8376 |
| 0.7 | 0.8738 | 0.9630 | 0.7762 | 0.9502 | 0.6778 | 0.9214 | 0.5432 | 0.6840 |
| Classes | Explanation | Numbers |
|---|---|---|
| Normal (Grade-1 and Grade-2) | Grade-1 and Grade-2 mean that pearlite spheroidization has not occurred. | 107 |
| Grade-3 | Grade-3 means mild pearlite spheroidization. | 115 |
| Grade-4 | Grade-4 means moderate pearlite spheroidization. | 89 |
| Grade-5 | Grade-5 means serious pearlite spheroidization. | 111 |
| Parameters | Settings |
|---|---|
| Input image size | 1000 × 750 |
| Batches | 30 |
| Batch size | 16 |
| Initial learning rate | |
| Optimizer | Adam |
| GPU | Nvidia GeForce RTX 3090 |
| Filter Threshold | Accuracy | ||
|---|---|---|---|
| ResNet18 | EfficientNet-B0 | RepVGG-A2 | |
| 0 | 72.27 | 69.91 | 72.51 |
| 0.1 | 76.30 | 72.27 | 73.46 |
| 0.2 | 74.41 | 72.99 | 72.04 |
| 0.3 | 77.01 | 71.33 | 72.51 |
| 0.4 | 75.12 | 72.51 | 73.93 |
| 0.5 | 73.70 | 69.67 | 69.43 |
| 0.6 | 72.27 | 71.80 | 71.56 |
| 0.7 | 69.91 | 67.77 | 65.88 |
| 0.8 | 70.14 | 67.06 | 63.51 |
| 0.9 | 64.69 | 65.88 | 62.80 |
| Filter Threshold | Number | ||
|---|---|---|---|
| ResNet18 | EfficientNet-B0 | RepVGG-A2 | |
| 0 | 422 | 422 | 422 |
| 0.1 | 377 | 366 | 382 |
| 0.2 | 352 | 342 | 360 |
| 0.3 | 327 | 318 | 328 |
| 0.4 | 307 | 301 | 295 |
| 0.5 | 293 | 284 | 257 |
| 0.6 | 263 | 272 | 223 |
| 0.7 | 228 | 257 | 196 |
| 0.8 | 200 | 239 | 171 |
| 0.9 | 156 | 211 | 128 |
| Methods | Accuracy | ||
|---|---|---|---|
| ResNet18 | EfficientNet-B0 | RepVGG-A2 | |
| Baseline | 72.27 | 69.91 | 72.51 |
| NTS | 73.70 | 69.91 | 71.56 |
| Ours | 77.01 | 72.99 | 73.93 |
Publisher’s Note: MDPI stays neutral with regard to jurisdictional claims in published maps and institutional affiliations. |
© 2022 by the authors. Licensee MDPI, Basel, Switzerland. This article is an open access article distributed under the terms and conditions of the Creative Commons Attribution (CC BY) license (https://creativecommons.org/licenses/by/4.0/).
Share and Cite
Shen, Z.; Hu, H.; Huang, Z.; Zhang, Y.; Wang, Y.; Li, X. Label Noise Learning Method for Metallographic Image Recognition of Heat-Resistant Steel for Use in Pressure Equipment. Materials 2022, 15, 7037. https://doi.org/10.3390/ma15197037
Shen Z, Hu H, Huang Z, Zhang Y, Wang Y, Li X. Label Noise Learning Method for Metallographic Image Recognition of Heat-Resistant Steel for Use in Pressure Equipment. Materials. 2022; 15(19):7037. https://doi.org/10.3390/ma15197037
Chicago/Turabian StyleShen, Zhiyuan, Haijun Hu, Ziyi Huang, Yu Zhang, Yafei Wang, and Xiufeng Li. 2022. "Label Noise Learning Method for Metallographic Image Recognition of Heat-Resistant Steel for Use in Pressure Equipment" Materials 15, no. 19: 7037. https://doi.org/10.3390/ma15197037
APA StyleShen, Z., Hu, H., Huang, Z., Zhang, Y., Wang, Y., & Li, X. (2022). Label Noise Learning Method for Metallographic Image Recognition of Heat-Resistant Steel for Use in Pressure Equipment. Materials, 15(19), 7037. https://doi.org/10.3390/ma15197037

