Research and Method of Roughness Prediction of a Curvilinear Surface after Titanium Alloy Turning
Abstract
:1. Introduction
2. Materials and Methods
2.1. Characterization of the Analysed Problem
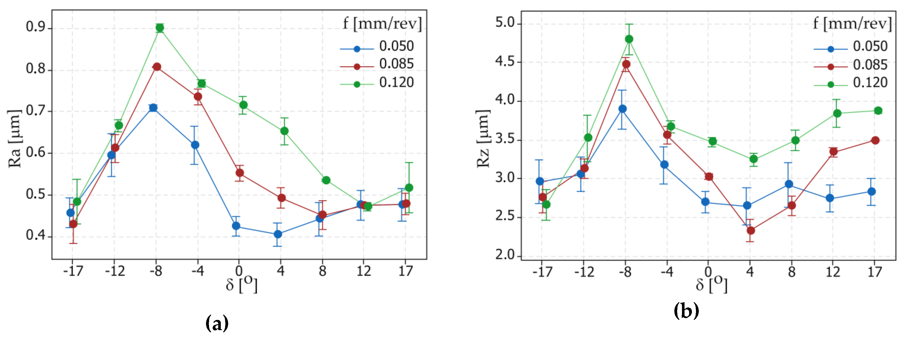
2.2. Application of the Model for Surface Roughness Prediction
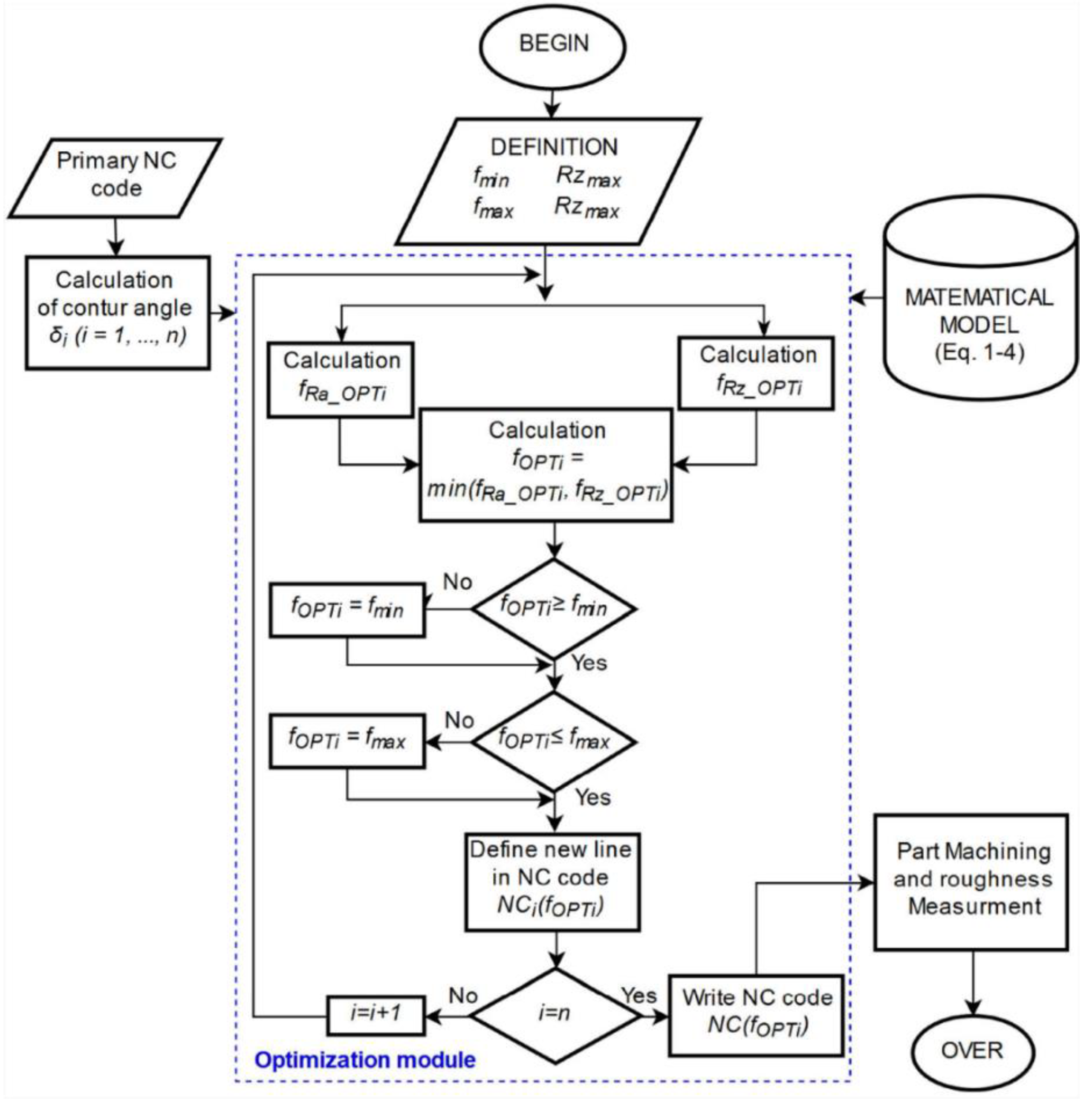
2.3. Designed Feed Rate Selection Method
3. Case Study—Method Verification
4. Discussion
5. Conclusions
Author Contributions
Funding
Conflicts of Interest
References
- Ravi Kumar, S.M.; Kulkarni, S.K. Analysis of Hard Machining of Titanium Alloy by Taguchi Method. Mater. Today Proc. 2017, 4, 10729–10738. [Google Scholar] [CrossRef]
- Venkata Ramana, M.; Shanmuka Aditya, Y. Optimization and Influence of Process Parameters on Surface Roughness in Turning of Titanium Alloy. Mater. Today Proc. 2017, 4, 1843–1851. [Google Scholar] [CrossRef]
- Sun, J.; Huang, S.; Wang, T.; Chen, W. Research on surface integrity of turning titanium alloy TB6. Procedia CIRP 2018, 71, 484–489. [Google Scholar] [CrossRef]
- Ramesh, S.; Karunamoorthy, L.; Palanikumar, K. Measurement and Analysis of Surface Roughness in Turning of Aerospace Titanium Alloy (gr5). Measurement 2012, 45, 1266–1276. [Google Scholar] [CrossRef]
- Ezugwu, E.O.; Wang, Z.M. Titanium alloys and their machinability—A review. J. Mater. Process. Technol. 1997, 68, 262–274. [Google Scholar] [CrossRef]
- Ślusarczyk, Ł.; Struzikiewicz, G. Hardened steel turning by means of modern CBN cutting tools. Key Eng. Mater. 2014, 581, 188–193. [Google Scholar] [CrossRef]
- Kowalczyk, R.; Matras, A.; Zębala, W. Analysis of the surface roughness after the sintered carbides turning with PCD tools. Proc. SPIE-Int. Soc. Opt. Eng. 2014, 9290. [Google Scholar]
- Yusup, N.; Zain, A.M.; Hashim, S.Z.M. Evolutionary techniques in optimizing machining parameters: Review and recent applications (2007–2011). Expert Syst. Appl. 2012, 39, 9909–9927. [Google Scholar] [CrossRef]
- Rao, R.V.; Rai, D.P.; Balic, J. A multi-objective algorithm for optimization of modern machining processes. Eng. Appl. Artif. Intell. 2017, 61, 103–125. [Google Scholar] [CrossRef]
- Yang, J.; Wang, X.; Kang, M. Finite Element Simulation of Surface Roughness in Diamond Turning of Spherical Surfaces. J. Manuf. Process. 2018, 31, 768–775. [Google Scholar] [CrossRef]
- Yang, A.; Han, Y.; Pan, Y.; Xing, H.; Li, J. Optimum Surface Roughness Prediction for Titanium Alloy by Adopting Response Surface Methodology. Results Phys. 2017, 7, 1046–1050. [Google Scholar] [CrossRef]
- Qehaja, N.; Jakupi, K.; Bunjaku, A.; Bruçi, M.; Osmani, H. Effect of Machining Parameters and Machining Time on Surface Roughness in Dry Turning Process. Procedia Eng. 2015, 100, 135–140. [Google Scholar] [CrossRef]
- Kumar Khare, S.; Agarwal, S.; Srivastava, S. Analysis of Surface Roughness during Turning Operation by Taguchi Method. Mater. Today Proc. 2018, 5, 28089–28097. [Google Scholar] [CrossRef]
- Zȩbala, W.; Gawlik, J.; Matras, A.; Struzikiewicz, G.; Ślusarczyk, Ł. Research of surface finish during titanium alloy turning. Key Eng. Mater. 2014, 581, 409–414. [Google Scholar] [CrossRef]
- D’Mello, G.; Pai, S. Surface Roughness Modeling in High Speed Turning of Ti-6Al-4V Using Response Surface Methodology. Mater. Today Proc. 2018, 5, 11686–11696. [Google Scholar]
- Asiltürk, I.; Akkus, H. Determining the Effect of Cutting Parameters on Surface Roughness in Hard Turning Using the Taguchi Method. Measurement 2011, 44, 1697–1704. [Google Scholar] [CrossRef]
- Makadia, A.J.; Nanavati, J.I. Optimisation of machining parameters for turning operations based on response surface methodology. Measurement 2013, 46, 1521–1529. [Google Scholar] [CrossRef]
- Yamane, Y.; Ryutaro, T.; Tadanori, S.; Ramirez, I.M.; Keiji, Y. A new quantitative evaluation for characteristic of surface roughness in turning. Precis. Eng. 2017, 50, 20–26. [Google Scholar] [CrossRef]
- Wang, X.; Feng, C.X. Development of Empirical Models for Surface Roughness Prediction in Finish Turning. Int. J. Adv. Manuf. Technol. 2002, 20, 348–356. [Google Scholar] [CrossRef]
- Özel, T.; Karpat, Y. Predictive modeling of surface roughness and tool wear in hard turning using regression and neural networks. Int. J. Mach. Tools Manuf. 2005, 45, 467–479. [Google Scholar] [CrossRef]
- Beatrice, B.A.; Kirubakaran, E.; Thangaiah, P.R.J.; Wins, K.L.D. Surface Roughness Prediction using Artificial Neural Network in Hard Turning of AISI H13 Steel with Minimal Cutting Fluid Application. Procedia Eng. 2014, 97, 205–211. [Google Scholar] [CrossRef]
- Vyboishchik, A.V. Modelling Topology of Freeform Surfaces with Ball-end Milling. Procedia Eng. 2016, 150, 761–767. [Google Scholar] [CrossRef]
- Bey, M.; Cherfi, A. Finishing of freeform surfaces with an optimized Z-Constant machining strategy. Procedia CIRP 2018, 77, 271–274. [Google Scholar] [CrossRef]
- Bouzakis, K.-D.; Aichouh, P.; Efstathiou, K. Determination of the chip geometry, cutting force and roughness in free form surfaces finishing milling, with ball end tools. Int. J. Mach. Tools Manuf. 2003, 43, 499–514. [Google Scholar] [CrossRef]
- Antoniadis, A.; Savakis, C.; Bilalis, N.; Balouktsis, A. Prediction of Surface Topomorphy and Roughness in Ball-End Milling. Int. J. Adv. Manuf. Technol. 2003, 21, 965–971. [Google Scholar] [CrossRef]
- Zhou, X.; Zuo, C.; Liu, Q.; Lin, J. Surface generation of freeform surfaces in diamond turning by applying double-frequency elliptical vibration cutting. Int. J. Mach. Tools Manuf. 2016, 104, 45–57. [Google Scholar] [CrossRef]















| Ti | Al | V | Fe | C | N | O | Y | H |
|---|---|---|---|---|---|---|---|---|
| Balance | 6.3 | 4.1 | 0.03 | 0.01 | 0.01 | 0.16 | <0.005 | <0.002 |
| Tensile Strength (MPa) | Yield Strength 0.2 % (MPa) | Elongation (%) | Reduction of Area (%) |
|---|---|---|---|
| 1000 | 900 | 15 | 41 |
| Surface No. | 1 | 2 | 3 | 4 | 5 | 6 |
| ap [mm] | 0.7 mm | |||||
| f [mm/rev] | 0.05 | 0.085 | 0.12 | 0.085 | 0.085 | 0.085 |
| vc [m/min] | 80 | 80 | 80 | 60 | 70 | 90 |
| Source | DF | Adj SS | Adj MS | F-Value | P-Value |
|---|---|---|---|---|---|
| vc | 3 | 0.00647 | 0.002156 | 0.74 | 0.531 |
| f | 2 | 0.20578 | 0.102890 | 35.18 | 0.000 |
| δ | 8 | 2.18288 | 0.272861 | 93.29 | 0.000 |
| Residual Error | 148 | 0.43288 | 0.002925 | - | - |
| Total | 161 | 2.83945 | - | - | - |
| Source | DF | Adj SS | Adj MS | F-Value | P-Value |
|---|---|---|---|---|---|
| vc | 3 | 0.3054 | 0.10179 | 1.09 | 0.355 |
| f | 2 | 5.5346 | 2.76728 | 29.64 | 0.000 |
| δ | 8 | 45.4030 | 5.67538 | 60.80 | 0.000 |
| Residual Error | 148 | 13.8161 | 0.09335 | - | - |
| Total | 161 | 66.1300 | - | - | - |
© 2019 by the authors. Licensee MDPI, Basel, Switzerland. This article is an open access article distributed under the terms and conditions of the Creative Commons Attribution (CC BY) license (http://creativecommons.org/licenses/by/4.0/).
Share and Cite
Matras, A.; Zębala, W.; Machno, M. Research and Method of Roughness Prediction of a Curvilinear Surface after Titanium Alloy Turning. Materials 2019, 12, 502. https://doi.org/10.3390/ma12030502
Matras A, Zębala W, Machno M. Research and Method of Roughness Prediction of a Curvilinear Surface after Titanium Alloy Turning. Materials. 2019; 12(3):502. https://doi.org/10.3390/ma12030502
Chicago/Turabian StyleMatras, Andrzej, Wojciech Zębala, and Magdalena Machno. 2019. "Research and Method of Roughness Prediction of a Curvilinear Surface after Titanium Alloy Turning" Materials 12, no. 3: 502. https://doi.org/10.3390/ma12030502
APA StyleMatras, A., Zębala, W., & Machno, M. (2019). Research and Method of Roughness Prediction of a Curvilinear Surface after Titanium Alloy Turning. Materials, 12(3), 502. https://doi.org/10.3390/ma12030502

