Abstract
This paper presents a microgrid (MG) energy management strategy by considering renewable energy and battery storage systems. Renewable energy, including wind power generation and solar power generation, is integrated into the distribution network, for which is formulated the optimal dispatch model of mixed-power generation by considering the charging/discharging scheduling of battery storage systems. The MG system has an electrical link for power exchange between the MG and the utility during different hours of the day. Based on the time-of-use (TOU) and all technical constraints, an enhanced bee colony optimization (EBCO) is proposed to solve the daily economic dispatch of MG systems. In the EBCO procedure, the self-adaption repulsion factor is embedded in the bee swarm of the BCO in order to improve the behavior patterns of each bee swarm and increase its search efficiency and accuracy in high dimensions. Different modifications in moving patterns of EBCO are proposed to search the feasible space more effectively. EBCO is used for economic energy management of grid-connected and stand-alone scenarios, and the results are compared to those in previous algorithms. In either grid-connected or stand-alone scenarios, an optimal MG scheduling dispatch is achieved using micro-turbines, renewable energy and battery storage systems. Results show that the proposed method is feasible, robust and more effective than many previously-developed algorithms.
1. Introduction
The greenhouse gas (GHG) emission of electric power sectors around the world is about 1/3 of the total world GHG emissions, indicating the significance of the electric power sector in the global warming issue. In recent years, climate change due to GHG emissions has become a focus of international organizations and governments. In order to reduce GHG emissions, many have aimed to find more environmentally-friendly alternatives for electrical power generation. Distributed generators (DGs) are required for local energy markets, as an important alternative energy production option in the near future [1]. DG’s technologies may include photovoltaics (PV), small wind turbines (WT), fuel cells, micro-turbines (MTs), etc. The integration of DGs and energy storage systems (ESS) on a low voltage network is central to the concept of microgrids (MGs) [2]. MGs can operate in either grid-connected mode or stand-alone mode [3] and usually require an energy management strategy to ensure cooperation between the controllable units for achieving stable operation. Since MGs can result in a decrease in electricity cost, higher service reliability, an increase of energy efficiency, etc., they are beginning to attract many utilities in the electricity market [4,5].
The energy management of an MG involves how to determine the most economic dispatch of the DGs that minimizes the total operating cost while satisfying the load demand and operating constraints [6]. It is like a downsized version of the unit commitment problem that is traditionally applied to large central generators in the MG. In the grid-connected mode, the MG adjusts the power balance of supply and demand by purchasing power from the main grid or selling power to the main grid to maximize operational benefits [7]. In the stand-alone mode, the micro-grid aims to keep a continuous power supply to customers using DG bids. One of the main constraints with DGs introduced is stability and reliability problems associated with their power scheduling [8]. The intermittent nature of some DGs, such as wind turbines and photovoltaic systems, leads to an output that often does not suit the load demand profile. It is difficult to produce accurate day-ahead schedules in MGs. Therefore, the energy storage systems, which play an important role in MGs, allow those operations with a more flexible and reliable management of energy [9]. They can save energy at low price hours and sell it at high price hours, which will help the network to work more efficiently and economically. Meanwhile, the operation and control in an MG will become more complicated and challenging.
The purpose of energy management of MGs is to improve energy efficiency and reduce power losses. In either grid-connected mode or stand-alone mode, an optimal scheduling of units in the energy management of MGs is carried out to maximize the benefits by operating the renewable DGs and ESS [10,11]. The biggest challenge comes from the intermittent nature of the renewable DGs, which is the unpredictable nature and dependence on weather and climate conditions, so that an EES is required to ensure the power demand of the load at each interval. Therefore, the operation scheduling of the dispatchable DGs in an MG is of particular concern, which can be formulated as a non-linear and mixed-integer combinatorial optimization. Various numerical techniques have been employed to address this problem [12,13,14,15,16,17,18,19,20,21,22,23,24,25,26]. Mazidi et al. [12] proposed a two-stage stochastic objective function to solve the integrated scheduling of renewable generation and demand response programs in an MG. An energy management strategy is proposed to control an MG powered by some DGs and equipped with different storage systems: electric batteries and a hydrogen storage system [13,14,15]. The authors have proposed an MG economic dispatch that can coordinate power forecasting, energy storage and energy exchanging together and then make better short-term scheduling to minimize the total operation cost [16,17,18,19]. Marzband et al. [20] proposed an optimal energy management system for islanded microgrids based on a multi-period artificial bee colony (MABC) algorithm and an artificial neural network combined with a Markov chain (ANN-MC) approach to predict non-dispatchable power generation and load demand, while taking uncertainties into account. An operational architecture for real-time operation (RTO) is proposed to run the MG in islanded mode, ensuring uninterruptable power supply services and reducing cost [21]. Marzband et al. [22] proposed an energy management system (EMS) algorithm based on mixed-integer nonlinear programming (MINLP) for MGs in islanded mode in different scenarios. A model for optimal energy management with the goal of cost and emission minimization is presented based on the operation strategies of the hybrid DGs [23,24]. Some artificial intelligent techniques have been presented to solve the economic dispatch of MGs and have shown their effectiveness [25,26,27,28,29]. The common disadvantages of the above methods are their long computation times and the lack of guarantee that a global optimal solution can be found. In order to overcome the local optima problem, an enhanced bee colony optimization (EBCO) algorithm is proposed in this paper.
Bee colony optimization (BCO), unlike most population-based algorithms, employs different moving patterns to research the feasible solution space [30]. The BCO algorithm is improved by referring to genetic algorithm (GA), evolutionary programming (EP) and particle swarm optimization (PSO) for strengthening the optimization of parameter control and population evolution. The BCO has many of the advantages of biological intelligence in searching, but it has the shortcoming of easy and rapid convergence in computation and poor stability in higher dimensional search. The energy management of MGs is a complex and high-dimensional problem with multiple constraints. In this paper, therefore, an EBCO algorithm is proposed to address this problem. In the EBCO procedure, the self-adaption and repulsion factors are embedded in the bee swarm of BCO in order to improve the behavior patterns of each bee swarm and to increase its search efficiency and accuracy in high dimensions. Different modifications in moving patterns of EBCO are proposed to search the feasible space more effectively. EBCO is intended to significantly improve the efficiency of MG energy production and to optimize the use of existing DGs to maximize profit. The effectiveness of the algorithm is demonstrated by performing optimization on several cases, and the results are compared to those in previous publications. Our results show that the proposed method is feasible, robust and more effective than many previously-developed algorithms.
2. System Model
A typical energy management strategy is shown in Figure 1. The purpose of this paper is to develop an optimization model for MG schedule generation, taking into account available renewable energy and battery storage resources. The MG system has an electrical link for power exchange between the MG and the utility at different times of day. Excess power generated by the MG can be sold to the utility using time-of-use (TOU). The MG can be operated in both grid-connected and stand-alone scenarios. The objective of the energy management strategy is to generate suitable set points for all sources and battery storage in such a way that the economically-optimized power dispatch will satisfy a certain load demand. EBCO is used for economical energy management in both grid-connected and stand-alone scenarios. EBCO is also expected to provide sufficient generation capacity, control and different operational strategies. Models for micro-turbine (MT), wind turbine (WT), photovoltaic (PV) and battery storage are all needed.
Figure 1.
A typical energy management strategy.
Figure 1.
A typical energy management strategy.

2.1. The Model of Micro-Turbine
The MT is considered as a DG, which generates a constant power output. The fuel cost for micro-gas turbines is considered as a quadratic model, which is expressed as in Equation (1):
is the fuel cost of unit at time t. are the coefficients of the production cost of unit i. Pi(t) is the power output of a committed unit i at time t.
2.2. The Model of the Wind Turbine
A wind turbine extracts energy from the wind and converts it into mechanical power, which is a complex aerodynamic system. In practice, the actual wind power almost entirely depends on the wind speed, which is a random variable. A model of wind power output between wind speed and mechanical power extracted can be described as in Equation (2) [31]:
is assigned as follows:
The ON/OFF status of the WT is explained as Equation (4):
2.3. The Model of the Photovoltaic
A series and parallel combination of PV cells form a PV array. The dominant factor affecting the power output of a PV module is the solar irradiance intensity. The power output from a PV can be calculated as Equation (5) [32]:
where Ps(t) represents PV output power at time t; PG(t) is global radiation at time t; APV is the area of the PV array (W/m2); KPV is the efficiency of the PV.
2.4. The Model for Battery Storage
The power output of a battery can be calculated as the difference between stored energies of two consecutive stages. Energy stored in the battery device is expressed as follows [17].
(1) If the battery is charging:
(2) If the battery is discharging:
where and are the charging efficiency and the discharging efficiency, respectively. PB(t) is the electrical power of the battery output at the t-th hour. Qs(t) is the aggregated capacity of batteries at the t-th hour. Qs,max is the rated maximum storage energy.
3. Problem Formulation
The energy operation management in a typical MG can be defined as an optimization function, which minimizes the total operating cost while satisfying the equality and inequality constraints. The objective function and associated constraints of the problem can be formulated as follows:
The constraints include both the system constraints and the unit’s constraints and involve:
(1) Load balance:
(2) Unit power generation limitation:
(3) Minimum up-time constraint:
(4) Minimum down-time constraint:
(5) Ramp up rate:
(6) Ramp down rate:
(7) Interchange with utility constraints:
(8) The capacity constraints for the battery:
Figure 2 shows the electricity price in a day [33].
Figure 2.
The time-of-use (TOU) rate in a day.
Figure 2.
The time-of-use (TOU) rate in a day.

4. Enhanced Bee Colony Optimization
Bee colony optimization (BCO) was developed by [30] for numerical optimization in 2005. This algorithm mimics the food foraging behavior of honey bees. In the EBCO algorithm, the swarm also consists of three categories, scout bees, employed bees and onlooker bees. They carry out various activities to sustain the hive life. The scout bees perform a random search for new food sources, and employed bees have the role of exploiting the identified food sources and sharing the various pieces of information with onlooker bees waiting in the hive to make a better decision. The EBCO includes the following phases: initialization, employed bee phases, onlooker bee phases and scout bee phases. The EBCO can be described as follows.
4.1. Initial Solutions
The initial parameters in the EBCO are the number of food sources (NFS), which is equal to the bees. The initial population of solutions is filled with the NFS number of randomly-generated food sources in a limited area. The random positions of food sources are generated by the following equation:
is the i-th population of solution vector j-th and NFS is set to 50. and represent the lower and upper boundaries of solution vector j-th. rand is a uniformly-distributed random number in the range of (0, 1). The fitness function is defined as:
is the objective function. and are the equality and inequality constraints. M and N are the numbers of equality and inequality constraints. and are the penalty factors that can be adjusted in the optimization procedure. is defined by:
If one or more variables violate their limits, the penalty factors will increase, and the corresponding individual will be rejected to avoid generating an infeasible solution.
4.2. Employed Bees
In the BCO, based on the behavior of the bees, a hard restriction exists on the flying pattern of bees. BCO may cause premature convergence by using the information achieved by a swarm imperfectly. In the EBCO, the better part of the employed bees fly considering the social and cognitive information achieved by the swarm. Each bee knows its current optimal position (), which is analogous to the personal experiences of each particle. Each bee also knows the current global optimal position () among all bees in the population. EBCO can have several solutions at the same time, and particles have a cooperative relationship for sharing messages. In other words, it tries to reach compatibility between local search and global search. At this stage, each employed bee makes a change on the position of food sources to generate a new food sources in the neighborhood of its present position as follows:
where rand is the random numbers between zero and one. k is a randomly-chosen index, and . and are the initial acceleration constants. and are the final acceleration constants. is the maximal iteration, and is the current iteration. is the concept of the interference factor. , , , and are set to 1.5, 0.5, 0.5, 1.5 and 200, respectively.
In the EBCO, a self-adaption repulsion factor is introduced to further strengthen the global search capability of BCO. This factor can fly over some parts of the search space and may include profitable information by the bee swarm. The increasing diversity of a bee swarm is incorporated in order to avoid premature convergence. To enlarge the search area that might have been neglected, the concept of the interference factor, , is introduced in Equation (22):
Its initial setting is . When the randomly-generated rand is larger than the predefined pr, a reverse search, as given in Equation (22), will take place. sign is the self-adaption repulsion factor. The sign values used by bee swarms are recorded, and the pr value is based on self-adaption repulsion, which is adjusted according to the fitness value in each iteration. In this paper, set prmax = 0.9 and prmin = 0.1. The searching procedure is described as follows (Algorithm 1):
| Algorithm 1 Self-adaption repulsion factor search |
| 1: if comes from |
| 2: |
| 3: if then and |
| 4: else |
| 5: if then and |
| 6: else comes from |
| 7: |
| 8: if then and |
| 9: else |
| 10: if then and |
| 11: end |
If in the current iteration, the optimal fitness value is generated at , let to increase the probability of positive feedback for each bee swarm, as shown in Figure 3. Conversely, if in the current iteration, the optimum fitness value is generated at , the probability of negative feedback should be increased. is the number of iterations in this procedure. is the upper limit of , and . After, is continuously maintained at the maximum or minimum values for times and meets. The updated food sources are used in this study to improve the diversity of the solutions, and this behavior is referred to as the self-adaption repulsion factor.
Figure 3.
Probability variation of pr.
Figure 3.
Probability variation of pr.

4.3. Onlooker Bees
The onlooker bees in the improved bee swarm algorithm will follow the employed bees to obtain nectar information. Instead of joining the group of employed bees, the onlooker bee will only follow. The flying path of the onlooker bees is modified by using the probabilistic selection method, as shown in Equation (23), to follow the employed bees. In the working mode of the onlooker bees, the repulsive force is also included in order to enlarge the search area, as shown in Equation (24).
where is the better fitness value of the food source and is the number of employed bees. is the number of onlooker bees.
4.4. Scout Bees
In the EBCO, the model of the scout bees will no longer be a baseless random search. The working model of the scout bees was modified to the average value of the global optimum solution and all swarm locations. After comparison, the new location of scout bees is generated by Equation (25):
where variable ns is the number of scout bees and mean is the average of all variable solutions in the t-th iteration. The population size for employed bees, onlooker bees and scout bees are 20, 20 and 10, respectively.
4.5. Stop Condition
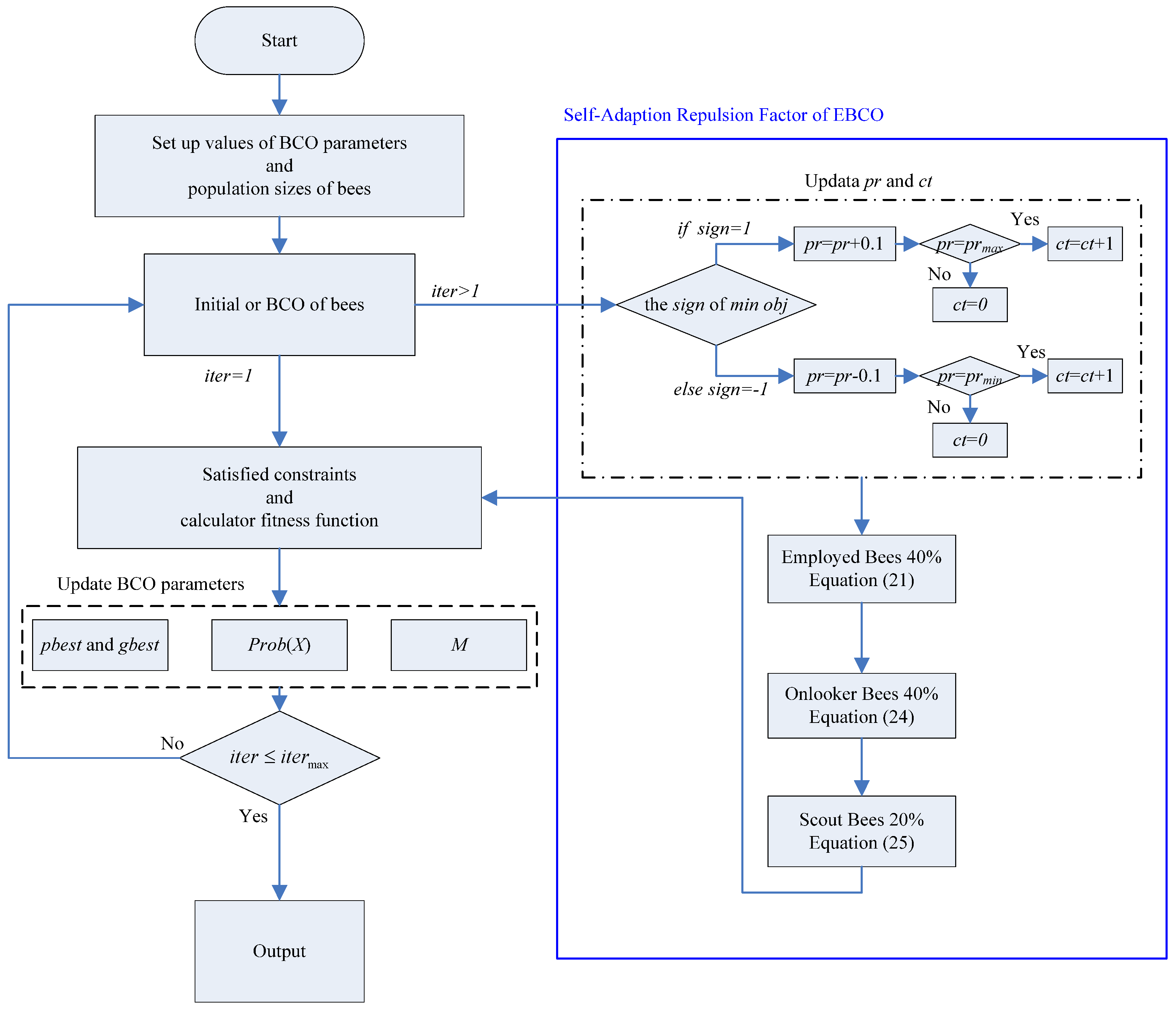
The terminating condition is the maximal number of iterations. If the preset target is not yet attained, then go back to Section 4.2 and repeat the operation. Figure 4 shows the flowchart of EBCO.
Figure 4.
The flowchart of enhanced bee colony optimization (EBCO).
Figure 4.
The flowchart of enhanced bee colony optimization (EBCO).

5. Case Studies
In this paper, a typical low voltage MG is considered as the test system for the application of the proposed methodology, as shown in Figure 5 [34]. The configuration of the MG system consists of a set of DG units, including three MTs, a WT, a PV and battery storage. The system is exchanged with the utility from the point of common coupling (PCC). The total load demand, the forecasted wind speed of the WT and the forecasted global radiation of the PV in a typical day is shown in Figure 6, Figure 7 and Figure 8. It should be noted that a time period of one day with an hourly time step is considered in this study. All DGs produced the active power at the unity power factor.
Figure 5.
The diagram of a typical low-voltage MG system.
Figure 5.
The diagram of a typical low-voltage MG system.

Figure 6.
Load demand in a typical day.
Figure 6.
Load demand in a typical day.

Figure 7.
The forecasted wind speed of the WT in a typical day.
Figure 7.
The forecasted wind speed of the WT in a typical day.

Figure 8.
The forecasted global radiation of the PV in a typical day.
Figure 8.
The forecasted global radiation of the PV in a typical day.

5.1. Results at Different Scenarios
In order to analyze and compare the performance of the MG system in the different scenarios, two scenarios were simulated; a grid-connected situation and a stand-alone scenario. In a grid-connected scenario, the cost-benefit power trading between the MG system and the utility can be used at any time. In a stand-alone scenario, demand side management considered the power balance, which means to meet load demand by using DGs, WT, PV and battery storage. In both scenarios, there is a high penetration level of DGs with a larger power fluctuation.
Figure 9 shows the generation supply scheme in the grid-connected scenario. The generation supplied by the DG’s units and utility units is 44.74% and 55.26% of total generation, and the loss is 3.06%. The MG is self-sufficient to meet the load demand, and the power from the WT and PV meet about 45.89% of the load demand. If the system supplied all power from the utility, the total cost is about NT$8305.235. The power from the PV and WT meet most load demand; the cost can be cut down to NT$5521.03. With the cooperation of the battery and other MTs, the cost is reduced to NT$5037.031 through the control sequence determined by optimizing dispatch. It is noted that the production cost of MTs is greater than that of the electricity purchased from the utility.
Figure 9.
The generation supply scheme in the grid-connected scenario.
Figure 9.
The generation supply scheme in the grid-connected scenario.

Figure 10 shows the generation supply scheme in the stand-alone scenario. The generation supplied by MT units, the WT and the PV is 55.0%, 33.95% and 11.07% of total generation, respectively. The loss is reduced from 3.06% to 2.47%. Since the power from the utility is broken down in the stand-alone scenario, the MTs must produce more power to meet the load demand. In the stand-alone scenario, half of the electricity is generated by MTs.
Figure 10.
The generation supply scheme in the stand-alone scenario.
Figure 10.
The generation supply scheme in the stand-alone scenario.

Table 1 shows the simulation results with different scenarios. 100 test runs are conducted for each scenario. From Table 1, it can be seen that the proposed algorithm offers good performance in terms of searching solution, number of generations to convergence and the average execution time. The average execution time for two cases is only 0.78 and 2.45 s, respectively. It is obvious that the EBCO can solve the problem efficiently and often achieve a fast and global or near global optimal solution.
Table 1.
Simulation results of the test systems.
| Item | Grid-Connected Scenario | Stand-Alone Scenario |
|---|---|---|
| Best (NT$) | 5037.031 | 15,925.274 |
| Worst (NT$) | 5048.385 | 15,951.841 |
| Average (NT$) | 5041.457 | 15,936.813 |
| Average number of generations to converge | 150 | 173 |
| Number of trials reaching optimum | 63 | 46 |
| Average execution time (s) | 0.78 | 2.42 |
5.2. Convergence Test
Table 2 shows the comparisons of EP [26], GA [27], PSO [25], BCO [30] and EBCO during different scenarios. The tests are carried out on a P-IV, Core 2 Duo 2.4 Hz, 2.0 GHz CPU and 4 GB DRAM memory. From Table 2, the improvement of the EBCO over other algorithms is clear. Figure 11 and Figure 12 illustrate the convergence characteristics of EP, GA, PSO, BCO and EBCO in the grid-connected scenario and stand-alone scenario. This also shows the capacity of EBCO to explore a more likely global optimum.
Table 2.
Comparison of the evolutionary programming (EP), genetic algorithm (GA), particle swarm optimization (PSO), bee colony optimization (BCO) and enhanced bee colony optimization (EBCO) algorithms.
| Algorithms | Grid-Connected Scenario (NT$) | Stand-Alone Scenario (NT$) |
|---|---|---|
| EP | 5049.711 | 17,153.754 |
| GA | 5045.813 | 16,958.279 |
| PSO | 5038.196 | 16,224.526 |
| BCO | 5038.209 | 16,122.949 |
| EBCO | 5037.030 | 15,925.270 |
Figure 11.
The convergence characteristics of EP, GA, PSO, BCO and EBCO in the grid-connected scenario.
Figure 11.
The convergence characteristics of EP, GA, PSO, BCO and EBCO in the grid-connected scenario.

Figure 12.
The convergence characteristics of EP, GA, PSO, BCO and EBCO in the stand-alone scenario.
Figure 12.
The convergence characteristics of EP, GA, PSO, BCO and EBCO in the stand-alone scenario.

5.3. Robustness Test
All mentioned algorithms were also tested in the grid-connected scenario and stand-alone scenario with the results shown in Table 3 and Table 4. Each algorithm was executed by 100 trials with the same initial parents. It can be seen that EBCO improves the searching performance, with the best probability of guaranteeing a global optimum. From Table 3 and Table 4, the EBCO algorithm demonstrates better accuracy, while the number of trials reaching the optimum is greater than those in EP, GA, PSO and BCO. Although the average execution time is also much lesser than that of GA and slightly higher than those of EP, PSO and BCO, the average number of generations to converge is only 150. The practical execution time of EBCO is thus lower than those of other algorithms.
Table 3.
Robustness test for the EP, GA, PSO, BCO and EBCO algorithms in the grid-connected scenario.
| Algorithm | Maximal Converged Cost (NT$) | Minimal Converged Cost (NT$) | Average Converged Cost (NT$) | Average Number of Generations to Converge | Number of Trials Reaching Optimum | Average Execution Time (s) |
|---|---|---|---|---|---|---|
| EP | 5074.095 | 5049.711 | 5060.149 | 191 | 4 | 0.56 |
| GA | 5067.188 | 5045.813 | 5054.248 | 193 | 6 | 1.53 |
| PSO | 5053.567 | 5038.209 | 5047.794 | 190 | 45 | 0.67 |
| BCO | 5051.554 | 5038.196 | 5046.624 | 169 | 42 | 0.72 |
| EBCO | 5048.385 | 5037.030 | 5041.457 | 150 | 64 | 0.78 |
Table 4.
Robustness test for the EP, GA, PSO, BCO and EBCO algorithms in the stand-alone scenario.
| Algorithm | Maximal Converged Cost (NT$) | Minimal Converged Cost (NT$) | Average Converged Cost (NT$) | Average Number of Generations to Converge | Number of Trials Reaching Optimum | Average Execution Time (s) |
|---|---|---|---|---|---|---|
| EP | 17,382.375 | 17,153.754 | 17,266.188 | 197 | 1 | 1.68 |
| GA | 17,186.573 | 16,958.279 | 17,010.570 | 198 | 2 | 5.94 |
| PSO | 16,391.596 | 16,224.526 | 16,286.286 | 191 | 26 | 2.18 |
| BCO | 16,279.849 | 16,122.949 | 16,164.635 | 187 | 31 | 2.23 |
| EBCO | 15,951.841 | 15,925.270 | 15,936.813 | 173 | 46 | 2.42 |
6. Conclusions
This paper presents an EBCO approach to solve the energy management strategy of MGs by considering renewable energy and battery storage systems. The energy management strategy is formulated as an optimal dispatch model of mixed-power generation, which has an electrical link for power exchange between the MG and the utility. Both grid-connected and stand-alone scenarios are evaluated at different TOUs in order to minimize MG operational costs. This study used an EBCO algorithm to analyze the efficiency of a typical distribution system, considering all relevant technical constraints. EBCO consolidates bee colony moving patterns and repulsion techniques for a diversity of solutions and can improve the quality of results in some optimization problems. In either the grid-connected scenario or the stand-alone scenario, an optimal scheduling of units in the energy management of MGs is carried out by operating the renewable energy and battery storage systems. The effectiveness of the EBCO is demonstrated and tested on a low-voltage distribution system. The results shown provide an effective tool for the energy management of MGs. It can also follow the proposed strategies to increase the economic operation of MGs efficiently for the power industry.
Acknowledgments
The authors would like to acknowledge the financial support of the Department of Engineering and Maintenance, Kaohsiung Chang Gung Memorial Hospital and the Ministry of Science and Technology (MOST) of Taiwan, for this study through the grant: MOST 103-2221-E-230-011.
Author Contributions
Whei-Min Lin designed the algorithm and handled the project as the first author. Chia-Sheng Tu performed the experiments and conducted simulations. Ming-Tang Tsai assisted the project and prepared the manuscript as the corresponding author. All authors discussed the simulation results and approved the publication.
Conflicts of Interest
The authors declare no conflict of interest.
Nomenclature
| GHG | greenhouse gas |
| DG | distributed generator |
| MINLP | mixed-integer nonlinear programming |
| ESS | energy storage system |
| MABC | multi-period artificial bee colony |
| RTO | real-time operation |
| EBCO | enhanced bee colony optimization |
| EP | evolutionary programming |
| TOU | time-of-use |
| the scheduling time | |
| the total number of micro gas turbines | |
| WT | wind turbine |
| PV | photovoltaic |
| MT | micro-turbine |
| MG | microgrid |
| ANN | artificial neural network |
| BCO | bee colony optimization |
| GA | genetic algorithm |
| PSO | particle swarm optimization |
| PCC | point of common coupling |
| the on/off status of unit i at time t | |
| / | ramp up/down limit of unit i |
| Pw(t) | power output from the wind turbine at time t |
| ρ | air density (kg/m3) |
| Cp | the performance coefficient of wind power |
| the area covered by the rotor (m2) | |
| the wind speed (m/s) at time t | |
| the tip speed ratio | |
| the pitch angle of rotor blades (deg) | |
| the current wind speed (m/s) at time t | |
| the start wind speed (m/s) | |
| the rated wind speed (m/s) | |
| the stop wind speed (m/s) | |
| the electricity purchased from or sold to the utility at time t | |
| the TOU rates | |
| the total system transmission loss at time t | |
| / | the minimum/maximum generation limits of unit i |
| / | the minimum up-time/down-time of unit i |
| / | continued up-time/down-time of unit i |
| active power bought/sold from/to the utility at time t | |
| / | minimum/maximum active power production of the utility at time t |
| the storage capacity of the battery at time t | |
| / | the minimum/maximum storage capacity of the battery |
References
- Hvelplund, F. Renewable energy and the need for local energy markets. Energy 2006, 31, 2293–2302. [Google Scholar] [CrossRef]
- Huang, J.; Jiang, C.; Xu, X. A review on distributed energy resources and Microgrid. Renew. Sustain. Energy Rev. 2008, 12, 2472–2483. [Google Scholar]
- Katiraei, F.; Iravani, R.; Hatziargyriou, N.; Dimeas, A. Microgrids management. IEEE Power Energy Mag. 2008, 6, 54–65. [Google Scholar] [CrossRef]
- Faber, I.; Lane, W.; Pak, W.; Prakel, M.; Rocha, C.; Farr, J.V. Micro-energy markets: The role of a consumer preference pricing strategy on microgrid energy investment. Energy 2014, 74, 567–575. [Google Scholar] [CrossRef]
- Zhang, L.; Gari, N.; Hmurcik, L.V. Energy management in a microgrid with distributed energy resources. Energy Convers. Manag. 2014, 78, 297–305. [Google Scholar] [CrossRef]
- Zhao, B.; Dong, X.; Luan, W.; Bornemann, X. Short-term operation scheduling in renewable-powered microgrids: A duality-based approach. IEEE Trans. Sustain. Energy 2014, 5, 209–217. [Google Scholar] [CrossRef]
- Jiang, Q.; Xue, M.; Geng, G. Energy management of microgrid in grid-connected and stand-alone modes. IEEE Trans. Power Syst. 2013, 28, 3380–3389. [Google Scholar] [CrossRef]
- Ahn, S.J.; Nam, S.R.; Choi, J.H.; Moon, S.I. Power scheduling of distributed generators for economic and stable operation of a microgrid. IEEE Trans. Smart Grid 2013, 4, 398–405. [Google Scholar] [CrossRef]
- Rémy, R.M.; Bruno, S.; Xavier, R.; Christophe, T. Optimal power dispatching strategies in smart-microgrids with storage. Renew. Sustain. Energy Rev. 2014, 40, 649–658. [Google Scholar]
- Gabbar, H.A.; Abdelsalam, A.A. Microgrid energy management in grid-connected and islanding modes based on SVC. Energy Convers. Manag. 2014, 86, 964–972. [Google Scholar] [CrossRef]
- Basu, A.K.; Chowdhury, S.P.; Chowdhury, S.; Paul, S. Microgrids: Energy management by strategic deployment of DERs—A comprehensive survey. Renew. Sustain. Energy Rev. 2011, 15, 4348–4356. [Google Scholar] [CrossRef]
- Mazidi, M.; Zakariazadeh, A.; Jadid, S.; Siano, P. Integrated scheduling of renewable generation and demand response programs in a microgrid. Energy Convers. Manag. 2014, 86, 1118–1127. [Google Scholar] [CrossRef]
- Moghaddam, A.A.; Seifi, A.; Niknam, T.; Pahlavani, M.R.A. Multi-objective operation management of a renewable MG (micro-grid) with back-up micro-turbine/fuel cell/battery hybrid power source. Energy 2011, 36, 6490–6507. [Google Scholar] [CrossRef]
- Mohammadi, S.; Soleymani, S.; Mozafari, B. Scenario-based stochastic operation management of microgrid including wind, photovoltaic, micro-turbine, fuel cell and energy storage devices. Int. J. Electr. Power Energy Syst. 2014, 54, 525–535. [Google Scholar] [CrossRef]
- Cau, G.; Cocco, D.; Ptrollese, M.; Kær, S.K.; Milan, C. Energy management strategy based on short-term generation scheduling for a renewable microgrid using a hydrogen storage system. Energy Convers. Manag. 2014, 87, 820–831. [Google Scholar] [CrossRef]
- Silva, M.; Morais, H.; Vale, Z. An integrated approach for distributed energy resource short-term scheduling in smart grids considering realistic power system simulation. Energy Convers. Manag. 2012, 64, 273–288. [Google Scholar] [CrossRef]
- Chen, C.; Duan, S.; Cai, T.; Liu, B.; Hu, G. Smart energy management system for optimal microgrid economic operation. IET Renew. Power Gener. 2011, 5, 258–267. [Google Scholar] [CrossRef]
- Zhong, H.; Xia, Q.; Xia, Y.; Kang, C.; Xie, L. Integrated dispatch of generation and load: A pathway towards smart grids. Electr. Power Syst. Res. 2015, 120, 206–213. [Google Scholar] [CrossRef]
- Wu, H.; Liu, X.; Ding, M. Dynamic economic of a microgrid: Mathematical models and solution algorithm. Int. J. Electr. Power Energy Syst. 2014, 63, 336–346. [Google Scholar] [CrossRef]
- Marzband, M.; Azarinejadian, F.; Savaghebi, M.; Guerrero, J.M. An optimal energy management system for islanded microgrids based on multiperiod artificial bee colony combined with Markov chain. IEEE Syst. J. 2015, 99, 1–11. [Google Scholar] [CrossRef]
- Marzband, M.; Sumper, A.; Ruiz-Álvarez, A.; Domínguez-García, J.L.; Tomoiagă, B. Experimental evaluation of a real time energy management system for stand-alone microgrids in day-ahead markets. Appl. Energy 2013, 106, 365–376. [Google Scholar] [CrossRef]
- Marzband, M.; Sumper, A.; Domínguez-García, J.L.; Gumara-Ferret, R. Experimental validation of a real time energy management system for microgrids in islanded mode using a local day-ahead electricity market and MINLP. Energy Convers. Manag. 2013, 76, 314–322. [Google Scholar] [CrossRef]
- Basrawi, F.; Yamada, T.; Obara, S. Economic and environmental based operation strategies of a hybrid photovoltaic-microgas turbine trigeneration system. Appl. Energy 2014, 121, 174–183. [Google Scholar] [CrossRef]
- Niknam, T.; Abarghooee, R.A.; Narimani, M.R. An efficient scenario-based stochastic programming framework for multi-objective optimal micro-grid operation. Appl. Energy 2012, 99, 455–470. [Google Scholar] [CrossRef]
- Moghaddam, A.A.; Seifi, A.; Niknam, T. Multi-operation management of a typical micro-grids using Particle Swarm Optimization: A comparative study. Renew. Sustain. Energy Rev. 2012, 16, 1268–1281. [Google Scholar] [CrossRef]
- Chakraborty, S.; Ito, T.; Senjyu, T.; Saber, A.Y. Intelligent economic operation of smart-grid facilitating fuzzy advanced quantum evolutionary method. IEEE Trans. Sustain. Energy 2013, 4, 905–916. [Google Scholar] [CrossRef]
- Liao, G.C. Solve environmental economic dispatch of smart microgrid containing distributed generation system—Using chaotic quantum genetic algorithm. Int. J. Electr. Power Energy Syst. 2012, 43, 779–787. [Google Scholar] [CrossRef]
- Firouzi, B.B.; Farjah, E.; Abarghooee, R.A. An efficient scenario-based and fuzzy self-adaptive learning particle swarm optimization approach for dynamic economic emission dispatch considering load and wind power uncertainties. Energy 2013, 50, 232–244. [Google Scholar] [CrossRef]
- Kuznetsova, E.; Li, Y.F.; Ruiz, C.; Zio, E. An integrated framework of agent-based modelling and robust optimization for microgrid energy management. Appl. Energy 2014, 129, 70–88. [Google Scholar] [CrossRef]
- Karaboga, D.; Akay, B. A comparative study of artificial bee colony algorithm. J. Appl. Math. Comput. 2009, 2014, 108–132. [Google Scholar] [CrossRef]
- Slootweg, J.G.; Haan, S.W.H.; Polinder, H.; Kling, W.L. General model for representing variable speed wind turbines in power system dynamics simulations. IEEE Trans. Power Syst. 2003, 18, 144–151. [Google Scholar] [CrossRef]
- Wang, J.; Li, X.; Yang, H.; Kong, S. Design and realization of microgrid composing of photovoltaic and energy storage system. Energy Procedia 2011, 12, 1008–1014. [Google Scholar] [CrossRef]
- Time-of-Use Rate for Industry. The Electricity Rate Structure of Taipower Company; Taiwan Power Company: Taipei, Taiwan, 2014.
- Huang, S.T. Day Ahead Unit Commitment in Microgrids Using Genetic Algorithm. Master’s Thesis, National Taiwan Ocean University, Keelung, Taiwan, 2011. [Google Scholar]
© 2015 by the authors; licensee MDPI, Basel, Switzerland. This article is an open access article distributed under the terms and conditions of the Creative Commons by Attribution (CC-BY) license (http://creativecommons.org/licenses/by/4.0/).