Wind Integration into Energy Systems with a High Share of Nuclear Power—What Are the Compromises?
Abstract
:1. Introduction
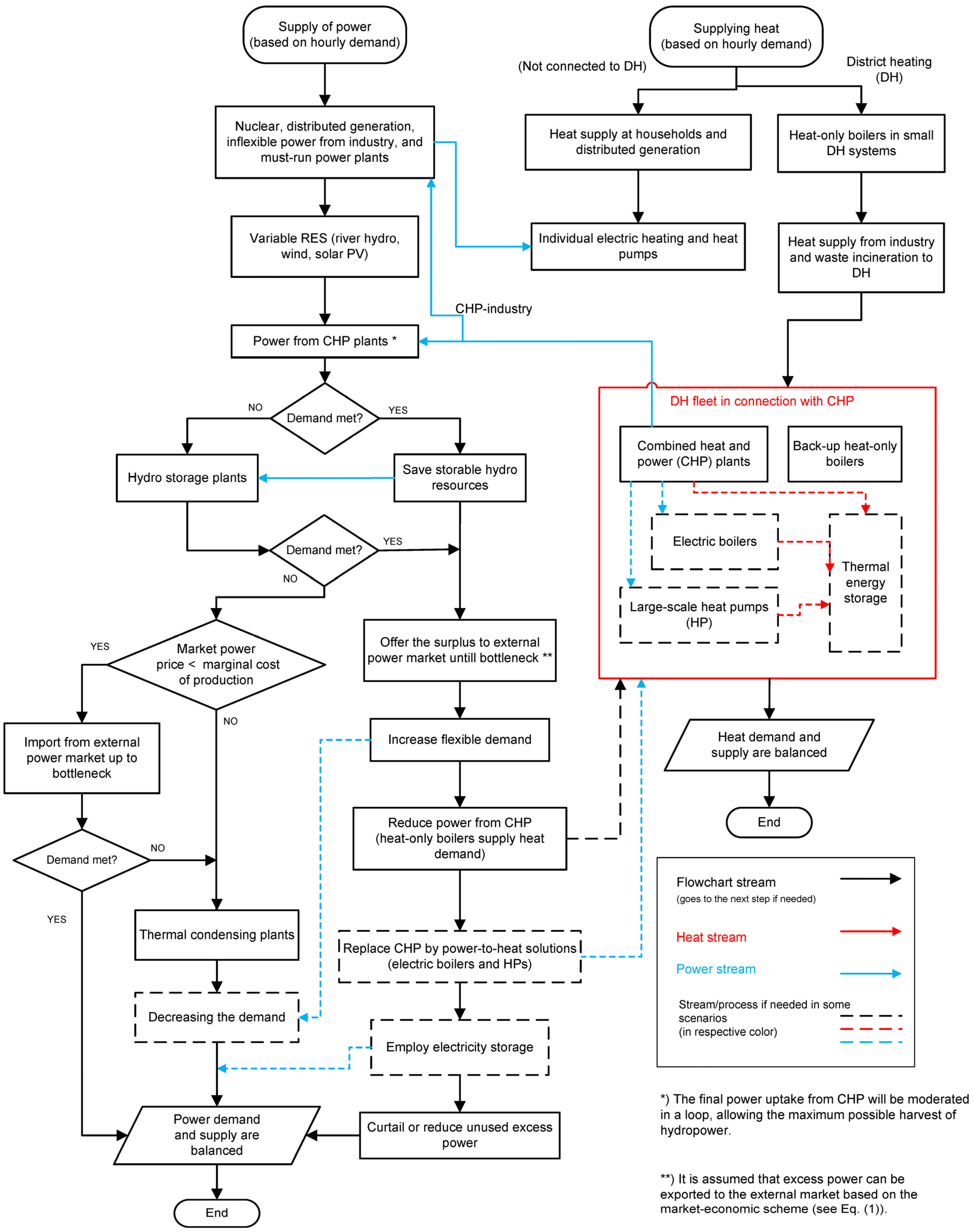
2. Methodology
2.1. Modeling of National-Level Energy Systems
2.2. A Market-Economic Scheme for Energy System Modeling

2.3. Methodology in Modeling of High-Level Wind Integrations

2.4. A Note on Uncertainties
3. Case Study: Finland
3.1. Energy Mix in Finland

3.2. Finland’s Energy Policy and Future Trends
3.3. Reference Model and Input Data
| Production Mode | Power Capacity (MWe) | Share (%) | Electrical Efficiency (%) |
|---|---|---|---|
| Nuclear power | 2,750 | 19.6 | 33 |
| Hydro power | 2,595 | 20.8 | 90 |
| Condensing power plants | 2,045 | 15.4 | 38 |
| Combined heat and power, total | 5,860 | 44.2 | 30 |
| CHP industry | 2,370 | 17.9 | - |
| CHP district heating | 3,490 | 26.3 | - |
| Total | 13,250 | 100 | - |
3.4. Calibration and Verification of Reference Model
| Production Mode | Annual Production (TWh), 2012 | Difference | Error | |
|---|---|---|---|---|
| EnergyPLAN Reference Model | Statistics Finland [5] | |||
| Nuclear power | 22.06 | 22.06 | 0.00 | 0.00% |
| Hydro power | 16.67 | 16.67 | 0.00 | 0.00% |
| Wind power | 0.49 | 0.49 | 0.00 | 0.00% |
| Condensing power plants | 5.14 | 5.18 | −0.04 | −0.77% |
| Combined heat and power, total | 23.30 | 23.29 | 0.01 | 0.04% |
| CHP industry | 8.78 | 8.78 | 0.00 | 0.00% |
| CHP district heating | 14.52 | 14.51 | 0.01 | 0.07% |
| Total domestic production | 67.67 | 67.69 | 0.02 | −0.03% |
| Import of electricity | 17.50 | 19.09 | 1.59 | −8.32% a |
| Net import | 17.46 | 17.44 | 0.02 | 0.11% |
| Total supply | 85.1 | 85.1 | 0.00 | 0.00% |
4. Wind Integration in Different Nuclear Scenarios
4.1. Higher Wind Integrations under Today’s Conditions
4.2. The Situation with One New Nuclear Power Plant (Olkiluoto 3)




4.3. Finnish Energy System after 2020
| Transition Phases in the Nuclear Fleet | Unit | Scenarios | ||
|---|---|---|---|---|
| Case I | Case II | Case III | ||
| Nuclear capacity | MW | 5580 | 5580 | 4580 |
| Share of nuclear from total power production | - | 52% | 47% | 36% |
| Onshore wind (capacity factor 24%) | MW | 3600 | 3600 | 8400 |
| Offshore wind (capacity factor 25.5%) | MW | 600 | 600 | 1400 |
| Total wind production | TWh/a | 9 | 9 | 21 |
| Wind integration (from total demand) | - | 10.5% | 9.5% | 20% |
| Total power demand a | TWh/a | 85 | 98 | 105 |
| Electric vehicles (from total demand) | TWh/a | 0.5 | 1 | 2 |
| Max transmission capacity (for export) | MW | 2500 | 2500 | 2500 |
| Carbon emission costs | €/tonne | 18 | 24 | 32 |


4.4. Wind-Nuclear Compromise Charts

4.5. Nuclear-Wind Integration and Power Ramping Requirements

5. Excess Power and Alternative Solutions for Increasing the Flexibility

5.1. Dealing with Excess Power

5.1.1. Flexible Demand
5.1.2. Smart Electric Heating
5.1.3. Large-Scale Heat Pumps (LHPs) with Thermal Energy Storage

5.1.4. Electrical Energy Storage
5.2. Discussion


5.3. Sensitivity Analysis

6. Conclusions
6.1. General Conclusions
6.2. Conclusions Applicable to the Case Study (Finland)
Acknowledgments
Author Contributions
Nomenclature
| CHP | Combined heat and power |
| DH | District heating |
| FV1 | Fennovoima nuclear power plant (Hanhikivi 1) |
| HDD | Heating degree days |
| HP | Heat pump |
| LHP | Large-scale heat pump |
| NPP | Nuclear power plant |
| OL3 | Olkiluoto 3 (nuclear power plant) |
| PEC | Primary energy consumption |
| RES | Renewable energy source |
| RES-E | Renewable-based electricity |
| VTT | Technical Research Center of Finland |
Appendix
A. Uncertainty Analysis for Higher Wind Integrations

B. Input Data
| Cost of Different Technologies | Unit | Cost per unit | Lifetime | Fixed O&M Costs | Note |
|---|---|---|---|---|---|
| Million Euro | Year | % of Installation Costs | |||
| Hydropower plant | MW | 1.5 | 50 | 0.5 | |
| Condensing power plant | MW | 1.3 | 35 | 4 | An approximated average for coal, gas and biomass plants |
| Nuclear power plant | MW | 5 | 50 | 1 | - |
| Wind (onshore) | MW | 1.55 | 25 | 2.7 | [7,59,65,66] |
| Wind (offshore) | MW | 1.95 | 30 | 3 | |
| Heat-only boilers | MWth | 0.2 | 40 | 0.5 | Mainly oil and gas plants |
| Small-scale CHP unit | MWe | 1.1 | 20 | 5 | - |
| Large CHP plant | MWe | 1.3 | 35 | 3.5 | - |
| Large-scale HP | MWe | 3.5 | 30 | 1 | - |
| Thermal storage | GWh | 3 | 25 | 1 | - |
| Electricity storage (EES) | MW | 2.5 | 15 | 3 | NaS battery [79] |
| Households level and small-scale distributed generation | |||||
| Boiler | MWth | 0.2 | 20 | 1 | - |
| Electric boiler | MWe | 0.6 | 25 | 0.1 | - |
| HP | MWe | 7 | 15 | 1 | - |
| Fuel and Emission Costs | Unit | Cost per unit (€) | Note |
|---|---|---|---|
| Coal | GJ | 4 | Simulated and input together based on their reported shares (6.9 €/GJ for heat production) |
| Natural gas | GJ | 10.3 | (13.05 €/GJ in heat production) |
| Fuel oil | GJ | 12.8 | average of heavy and light oil |
| Diesel | GJ | 16.4 | - |
| Forest wood chips | GJ | 5.5 | based on the mixed used (dry biomass) |
| Wood pellets | GJ | 12.5 | - |

C. Optimal Wind Integration Levels in Different Nuclear Capacities

| Different Scenarios | Power Demand (peak load) | Nuclear Capacity (share a) | Max Wind Capacity (share b) | Max RES c in PEC | Max RES-E d | Max Carbon-free Power e | Net Power Imports f | Change g in CO2 Emissions | Change in Total Costs h |
|---|---|---|---|---|---|---|---|---|---|
| TWh/a (GW) | GW (-) | GW (-) | - | - | - | TWh/a | - | M€/a | |
| No more NPP | 85 (14) | 2.78 (28%) | 7.6 (19%) | 35% | 51% | 77% | 5.3 | −13% | −5 |
| OL3 plant | 85 (14) | 4.38 (39%) | 6.4 (16%) | 32% | 48% | 88% | −3.2 | −22% | −35 |
| OL3 + FV1 (Case I) | 85 (14) | 5.58 (47%) | 4.6 (11.5%) | 29% | 43% | 95% | −8.4 | −26% | 6 |
| OL3 + FV1 (Case II) | 98 (15.7) | 5.58 (44%) | 7.1 (15%) | 30% | 42% | 86% | 0.5 | −18% | 630 |
Conflicts of Interest
References
- World Energy Outlook 2014; International Energy Agency (IEA): Paris, France, 2014.
- Energy Roadmap 2050. Available online: http://ec.europa.eu/energy/energy2020/roadmap/index_en.htm (accessed on 22 February 2014).
- International Status and Prospects for Nuclear Power 2014; GOV/INF/2014/13-GC(58)/INF/6; International Atomic Energy Agency (IAEA): Vienna, Austria, 2014.
- Wind Statistics 2014. Available online: http://www.ewea.org/ (accessed on 19 January 2015).
- Energy Supply and Consumption. Available online: http://www.stat.fi/til/ehk/index_en.html (accessed on 21 December 2013).
- Energy Policies of IEA Countries—Finland 2013 Review; International Energy Agency (IEA): Paris, France, 2013.
- Holttinen, H.; Peltola, E. Country Reports: Finland; IEA Wind 2012 Annual Report; IEA Wind: Boulder, CO, USA, 2013. [Google Scholar]
- Alonso, G.; Valle, E.D. Economical analysis of an alternative strategy for CO2 mitigation based on nuclear power. Energy 2013, 52, 66–76. [Google Scholar] [CrossRef]
- Lechtenböhmer, S.; Samadi, S. Blown by the wind. Replacing nuclear power in German electricity generation. Environ. Sci. Policy 2013, 25, 234–241. [Google Scholar] [CrossRef]
- Gota, D.I.; Lund, H.; Miclea, L. A Romanian energy system model and a nuclear reduction strategy. Energy 2011, 36, 6413–6419. [Google Scholar] [CrossRef]
- Shropshire, D.; Purvins, A.; Papaioannou, I.; Maschio, I. Benefits and cost implications from integrating small flexible nuclear reactors with off-shore wind farms in a virtual power plant. Energy Policy 2012, 46, 558–573. [Google Scholar] [CrossRef]
- Holttinen, H.; Milligan, M.; Ela, E.; Menemenlis, N.; Dobschinski, J.; Rawn, B.; Bessa, R.J.; Flynn, D.; Gomez Lazaro, E.; Detlefsen, N. Methodologies to determine operating reserves due to increased wind power. In Proceedings of the 2013 IEEE Power and Energy Society General Meeting (PES), Vancouver, BC, Canada, 21–25 July 2013; pp. 1–10.
- Kiviluoma, J.; O’Malley, M.; Tuohy, A.; Meibom, P.; Milligan, M.; Lange, B.; Holttinen, H.; Gibescu, M. Impact of wind power on the unit commitment, operating reserves, and market design. In Proceedings of the 2011 IEEE Power and Energy Society General Meeting, San Diego, CA, USA, 24–29 July 2011; pp. 1–8.
- Söder, L.; Abildgaard, H.; Estanqueiro, A.; Hamon, C.; Holttinen, H.; Lannoye, E.; Gomez-Lazaro, E.; O’Malley, M.; Zimmermann, U. Experience and challenges with short-term balancing in European systems with large share of wind power. IEEE Trans. Sustain. Energy 2012, 3, 853–861. [Google Scholar] [CrossRef]
- Smith, J.C.; Osborn, D.; Zavadil, R.; Lasher, W.; Gómez-Lázaro, E.; Estanqueiro, A.; Trotscher, T.; Tande, J.; Korpås, M.; van Hulle, F.; et al. Transmission planning for wind energy in the United States and Europe: Status and prospects. Wiley Interdiscip. Rev. Energ. Environ. 2013, 2, 1–13. [Google Scholar] [CrossRef]
- Deane, J.P.; Drayton, G.Ó.; Gallachóir, B.P. The impact of sub-hourly modelling in power systems with significant levels of renewable generation. Appl. Energy 2014, 113, 152–158. [Google Scholar] [CrossRef]
- Connolly, D.; Lund, H.; Mathiesen, B.V.; Leahy, M. A review of computer tools for analysing the integration of renewable energy into various energy systems. Appl. Energy 2010, 87, 1059–1082. [Google Scholar] [CrossRef]
- Lund, H.; Duic, N.; Krajacic, G.; Graça Carvalho, M.D. Two energy system analysis models: A comparison of methodologies and results. Energy 2007, 32, 948–954. [Google Scholar] [CrossRef]
- Lund, H.; Möller, B.; Mathiesen, B.V.; Dyrelund, A. The role of district heating in future renewable energy systems. Energy 2010, 35, 1381–1390. [Google Scholar] [CrossRef]
- Connolly, D.; Lund, H.; Mathiesen, B.V.; Leahy, M. Modelling the existing Irish energy-system to identify future energy costs and the maximum wind penetration feasible. Energy 2010, 35, 2164–2173. [Google Scholar] [CrossRef]
- Hassan, A.S.; Xydas, E.S.; Marmaras, C.E.; Cipcigan, L.M.; Jenkins, N. Integrating renewable energy with flexible storage systems: A case study of GB and Greece. In Proceedings of the 2013 48th International Universities’ Power Engineering Conference (UPEC), Dublin, Ireland, 2–5 September 2013; pp. 1–6.
- Ridjan, I.; Mathiesen, B.V.; Connolly, D.; Duic, N. The feasibility of synthetic fuels in renewable energy systems. Energy 2013, 57, 76–84. [Google Scholar] [CrossRef]
- EnergyPLAN. Available online: http://www.energyplan.eu/ (accessed on 14 December 2013).
- Lund, H.; Mathiesen, B.V. Energy system analysis of 100% renewable energy systems-The case of Denmark in years 2030 and 2050. Energy 2009, 34, 524–531. [Google Scholar] [CrossRef]
- Liu, W.; Lund, H.; Mathiesen, B.V. Large-scale integration of wind power into the existing Chinese energy system. Energy 2011, 36, 4753–4760. [Google Scholar] [CrossRef]
- Le, N.A.; Bhattacharyya, S.C. Integration of wind power into the British system in 2020. Energy 2011, 36, 5975–5983. [Google Scholar] [CrossRef]
- Zakeri, B.; Syri, S.; Rinne, S. Higher renewable energy integration into the existing energy system of Finland—Is there any maximum limit? Energy 2015, in press. [Google Scholar]
- Fernandes, L.; Ferreira, P. Renewable energy scenarios in the Portuguese electricity system. Energy 2014, 69, 51–57. [Google Scholar] [CrossRef]
- Cerovac, T.; Cosic, B.; Pukšec, T.; Duic, N. Wind energy integration into future energy systems based on conventional plants—The case study of Croatia. Appl. Energy 2014, 135, 643–655. [Google Scholar] [CrossRef]
- Cosic, B.; Markovska, N.; Taseska, V.; Krajacic, G.; Duic, N. Increasing the renewable energy sources absorption capacity of the Macedonian energy system. J. Renew. Sustain. Energy 2013, 5. [Google Scholar] [CrossRef]
- Holttinen, H. Hourly wind power variations in the Nordic countries. Wind Energy 2005, 8, 173–195. [Google Scholar] [CrossRef]
- Holttinen, H. Wind integration: Experience, issues, and challenges. Wiley Interdiscip. Rev. Energy Environ. 2012, 1, 243–255. [Google Scholar] [CrossRef]
- Lemström, B.; Kiviluoma, J.; Holttinen, H.; Peltonen, L. Impact of Wind Power on Regional Power Balance and Transfer; Technical Research Center of Finland (VTT): Espoo, Finland, 2009. [Google Scholar]
- Holttinen, H.; Rissanen, S.; Larsen, X.; Løvholm, A.L. Wind and Load Variability in the Nordic Countries; Technical Research Center of Finland (VTT): Espoo, Finland, 2013. [Google Scholar]
- Maps of power production. Available online: http://www.windatlas.fi/en/index.html (accessed on 22 December 2013).
- Koivisto, M.; Ekström, J.; Seppänen, J.; Mellin, I.; Saarijärvi, E.; Haarla, L. Statistical analysis of large scale wind power generation using Monte Carlo simulations. In Proceedings of the 18th Power Systems Computation Conference (PSCC), Wroclaw, Poland, 18–22 August 2014.
- Turkia, V.; Holttinen, H. Tuulivoiman Tuotantotilastot—Vuosiraportti 2011. (Wind Energy Statistics of Finland—Yearly Report 2011); Technical Research Center of Finland (VTT): Espoo, Finland, 2013. (In Finnish) [Google Scholar]
- Finland’s Energy and Climate Strategy 2013. Available online: https://www.tem.fi/en/energy/energy_and_climate_strategy/strategy_2013 (accessed on 17 December 2013).
- Wind Power Projects in Finland. Available online: http://www.tuulivoimayhdistys.fi/ (accessed on 18 December 2013).
- Wind Energy Statistics in Finland. Available online: http://www.vtt.fi/proj/windenergystatistics/?lang=en (accessed on 20 May 2014).
- The EU Climate and Energy Package. Available online: http://ec.europa.eu/energy/index_en.htm (accessed on 22 December 2013).
- Electricity Statistics. Available online: http://energia.fi/en (accessed on 20 December 2013).
- Fennovoima Hanhikivi 1 Project. Available online: http://www.fennovoima.fi/en/hanhikivi-1-project (accessed on 20 January 2015).
- Syri, S.; Kurki-Suonio, T.; Satka, V. Increasing nuclear power at liberalised energy markets-case Finland. In Proceedings of the 2nd European Energy Conference, Maastricht, The Netherlands, 17–20 April 2012.
- Syri, S.; Kurki-Suonio, T.; Satka, V.; Cross, S. Nuclear power at the crossroads of liberalised electricity markets and CO2 mitigation—Case Finland. Energy Strategy Rev. 2013, 1, 247–254. [Google Scholar] [CrossRef]
- Finnish Energy Industries. Turning Challenges into Opportunities—A Carbon Neutral Vision for Electricity and District Heat for 2050; Energiateollisuus ry (ET): Helsinki, Finland, 2009. [Google Scholar]
- Electricity Consumption Will Grow Again after the Recession. Available online: http://www.ek.fi/ek/en/news/electricity_consumption_will_grow_again_after_the_recession-2041 (accessed on 20 December 2013).
- Power Statistics & Trends 2013; Eurelectric (The Union of the Electricity Industry): Brussels, Belgium, 2013.
- Scenario Outlook & Adequacy Forecast 2013–2030; The European Network of Transmission System Operators for Electricity (ENTSO-E): Brussels, Belgium, 2013.
- Energy Use: Visions and Technology Opportunities for Finland; Technical Research Center of Finland (VTT)/Edita: Helsinki, Finland, 2007.
- Low Carbon Finland 2050; Technical Research Center of Finland (VTT): Espoo, Finland, 2012.
- Heinonen, S.; Ruotsalainen, J. Energy Futures 2030—Toward the Neo-Growth Paradigm of the Sixth-Wave Era; Finland Futures Research Centre, University of Turku: Turku, Finland, 2013. [Google Scholar]
- Aslani, A.; Naaranoja, M.; Helo, P.; Antila, E.; Hiltunen, E. Energy diversification in Finland: Achievements and potential of renewable energy development. Int. J. Sustain. Energy 2013, 32, 504–514. [Google Scholar] [CrossRef]
- Aslani, A.; Helo, P.; Naaranoja, M. Role of renewable energy policies in energy dependency in Finland: System dynamics approach. Appl. Energy 2014, 113, 758–765. [Google Scholar] [CrossRef]
- Kiviluoma, J. Managing wind Power Variability and Uncertainty through Increased Power System Flexibility; Technical Research Center of Finland (VTT): Espoo, Finland, 2013. [Google Scholar]
- Market Data. Available online: http://www.nordpoolspot.com/Market-data1 (accessed on 15 December 2014).
- Local Weather. Available online: http://en.ilmatieteenlaitos.fi/ (accessed on 12 December 2013).
- Updated Capital Cost Estimates for Utility Scale Electricity Generating Plants; U.S. Energy Information Administration (EIA), U.S. Deportment of Energy (DOE): Washington, DC, USA, 2013.
- Danish Energy Agency. Generation of Electricity and District Heating, Energy Storage and Energy Carrier Generation and Conversion: Technology Data for Energy Plants; Energi Styrelse: Copenhagen, Denmark, 2012.
- UK Electricity Generation Costs Update; Mott MacDonald Consulting Co.: Brighton, UK, 2010.
- EnergyPLAN Cost Database. Available online: http://www.energyplan.eu/costdatabase/ (accessed on 14 April 2014).
- Vuorinen, A. Planning of Optimal Power Systems, 2nd ed.; Ecoenergo Oy: Espoo, Finland, 2009. [Google Scholar]
- Energy Prices. Available online: http://www.stat.fi/til/ehi/index_en.html (accessed on 18 April 2014).
- Demand-Side Management. Available online: http://www.fingrid.fi/en/electricity-market/load-and-generation/Demand-Side_Management/Pages/default.aspx (accessed on 29 April 2014).
- Salo, O.; Syri, S. What economic support is needed for Arctic offshore wind power? Renew. Sustain. Energy Rev. 2014, 31, 343–352. [Google Scholar] [CrossRef]
- Lantz, E.; Wiser, R.; Hand, M. IEA Wind Task 26—The Past and Future Cost of Wind Energy; NREL/TP-6A20-53510; National Renewable Energy Laboratory: Denver, CO, USA, 2012.
- Syri, S.; Lehtilä, A.; Ekholm, T.; Savolainen, I.; Holttinen, H.; Peltola, E. Global energy and emissions scenarios for effective climate change mitigation-Deterministic and stochastic scenarios with the TIAM model. Int. J. Greenh. Gas Control 2008, 2, 274–285. [Google Scholar]
- Holttinen, H. Estimating the impacts of wind power on power systems—Summary of IEA Wind collaboration. Environ. Res. Lett. 2008, 3. [Google Scholar] [CrossRef]
- Helander, A.; Holttinen, H.; Paatero, J. Impact of wind power on the power system imbalances in Finland. IET Renew. Power Gener. 2010, 4, 75–84. [Google Scholar] [CrossRef]
- Hedegaard, K.; Meibom, P. Wind power impacts and electricity storage—A time scale perspective. Renew. Energy 2012, 37, 318–324. [Google Scholar] [CrossRef]
- Challenges for Nordic Power—How to Handle the Renewable Electricity Surplus; Econ Pöyry/Thema Consulting Group: Oslo, Norway, 2010.
- Østergaard, P.A. Reviewing optimisation criteria for energy systems analyses of renewable energy integration. Energy 2009, 34, 1236–1245. [Google Scholar] [CrossRef]
- Huber, M.; Dimkova, D.; Hamacher, T. Integration of wind and solar power in Europe: Assessment of flexibility requirements. Energy 2014, 69, 236–246. [Google Scholar] [CrossRef]
- Adjustable Nuclear Power to Stabilise Generation and Distribution of Electric Power. Available online: http://www.lut.fi/web/en/news/-/asset_publisher/lGh4SAywhcPu/content/adjustable-nuclear-power-to-stabilise-generation-and-distribution-of-electric-power (accessed on 12 February 2015).
- Østergaard, P.A. Comparing electricity, heat and biogas storages’ impacts on renewable energy integration. Energy 2012, 37, 255–262. [Google Scholar] [CrossRef]
- Mathiesen, B.V.; Lund, H. Comparative analyses of seven technologies to facilitate the integration of fluctuating renewable energy sources. IET Renew. Power Gener. 2009, 3, 190–204. [Google Scholar] [CrossRef]
- Finn, P.; Fitzpatrick, C. Demand side management of industrial electricity consumption: Promoting the use of renewable energy through real-time pricing. Appl. Energy 2014, 113, 11–21. [Google Scholar] [CrossRef]
- Connolly, D.; Lund, H.; Mathiesen, B.V.; Werner, S.; Möller, B.; Persson, U.; Boermans, T.; Trier, D.; Østergaard, P.A.; Nielsen, S. Heat roadmap Europe: Combining district heating with heat savings to decarbonise the EU energy system. Energy Policy 2014, 65, 475–489. [Google Scholar] [CrossRef]
- Zakeri, B.; Syri, S. Electrical energy storage systems: A comparative life cycle cost analysis. Renew. Sustain. Energy Rev. 2015, 42, 569–596. [Google Scholar] [CrossRef]
- Zakeri, B.; Syri, S. Economy of electricity storage in the Nordic electricity market: The case for Finland. In Proceedings of the 11th International Conference on the European Energy Market (EEM), Krakow, Poland, 28–30 May 2014.
- Lund, H.; Andersen, A.N.; Østergaard, P.A.; Mathiesen, B.V.; Connolly, D. From electricity smart grids to smart energy systems—A market operation based approach and understanding. Energy 2012, 42, 96–102. [Google Scholar] [CrossRef]
- Den Herder, M.; Kolström, M.; Lindner, M.; Suominen, T.; Tuomasjukka, D.; Pekkanen, M. Sustainability impact assessment on the production and use of different wood and fossil fuels employed for energy production in North Karelia, Finland. Energies 2012, 5, 4870–4891. [Google Scholar] [CrossRef]
© 2015 by the authors; licensee MDPI, Basel, Switzerland. This article is an open access article distributed under the terms and conditions of the Creative Commons Attribution license (http://creativecommons.org/licenses/by/4.0/).
Share and Cite
Zakeri, B.; Rinne, S.; Syri, S. Wind Integration into Energy Systems with a High Share of Nuclear Power—What Are the Compromises? Energies 2015, 8, 2493-2527. https://doi.org/10.3390/en8042493
Zakeri B, Rinne S, Syri S. Wind Integration into Energy Systems with a High Share of Nuclear Power—What Are the Compromises? Energies. 2015; 8(4):2493-2527. https://doi.org/10.3390/en8042493
Chicago/Turabian StyleZakeri, Behnam, Samuli Rinne, and Sanna Syri. 2015. "Wind Integration into Energy Systems with a High Share of Nuclear Power—What Are the Compromises?" Energies 8, no. 4: 2493-2527. https://doi.org/10.3390/en8042493
APA StyleZakeri, B., Rinne, S., & Syri, S. (2015). Wind Integration into Energy Systems with a High Share of Nuclear Power—What Are the Compromises? Energies, 8(4), 2493-2527. https://doi.org/10.3390/en8042493
