Controllable Load Management Approaches in Smart Grids
Abstract
:1. Introduction
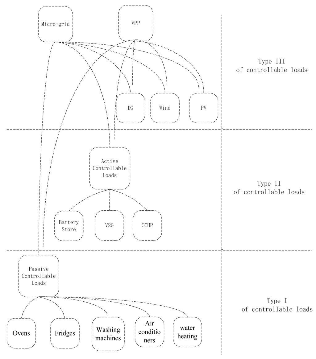
2. Definition of Controllable Loads

3. Type I Controllable Load Management Approaches
3.1. Loads Characteristics
- Most controllable loads are small-scale and dispersed. A single controllable load has almost no market value. Normally, many types of loads are in one residential home. It is difficult to manage them by traditional control methods.
- Real-time information is possible. The controllable loads receive the control demand from the upper controller or utility and send back the measured information in real time. The traditional forecast dispatch is replaced by iterative control in real-time.
- The active demand-side response by the customer will be more popular. Traditional DLC mainly focuses on peak shaving and load profile smoothing. With smart home and smart grid development, the end users have more chances to schedule the controllable loads. Cost reduction, revenue maximization, renewable energy high penetration, and customer satisfaction will be included in the control strategy.
- The controllable loads are usually controlled together with distributed renewable energy in a microgrid. How to optimize the controllable loads in the hybrid power system is worth researching. In the DLC model, the impacts of control variables such as appliances, minimum turn-off times, response delays, and forecast errors are studied. The influences of load uncertainty, energy payback, the customers’ willingness, and instantaneous reserves are also discussed.
3.2. Control Strategies
- ➢
- Central/Bi-level control: if the controllable loads are of the same type and in one distributed area, a central control strategy is suitable and simple [29,30]. As the loads have the same controllable characteristics, the energy management system (EMS) just decides which part of the loads will be curtailed and which part will be served to achieve the objective value. A microgrid may include different types of controllable loads. Bi-level control strategy is also effective. The bottom level control strategy is similar to the central control, and the upper level control strategy mainly focuses on coordination and optimization operation.
- ➢
- Aggregator: controllable loads of the same type can converge to an aggregator. An aggregator serves as a central control node which collects information from both the power grid and connects controllable loads. A load aggregator can also act as an interface between the controllable loads and the grid operator to provide the regulated management with joint consideration for benefits of both users and the grid. The aggregator models for the appliance-level loads are developed to generate load profiles for a distribution circuit [24].
- ➢
- Hybrid coordination control: in the distributed power system, controllable loads, storage devices, renewable energy sources, and electric vehicles are integrated [31,32,33]. Operating in a coordinated way is challenging because some loads and energy sources are always fluctuating. The coordination control includes load balance, frequency regulation, voltage stability, peak shaving, and ancillary services.
3.3. Control Effectiveness
4. Type II of Controllable Load Management Approaches
4.1. Loads Characteristics
4.1.1. Battery Storage
4.1.2. Vehicle-to-Grid (V2G)
4.1.3. Combined Cooling Heating and Power (CCHP)
4.2. Potential Benefits in a Smart Grid
- PHEVs can charge at night when wind resources are abundant and provide ancillary services as virtual powers during peak hours. V2G supports the renewable energy and increases the penetration of renewable energy as follows.
- Storing excess energy when the wind blows strongly or the sun shines, and sending it back to the grid during peak load.
- Optimizing the load profile—“valley filling” (charging at night when demand is low) and “peak shaving” (sending power back to the grid when demand is high).
- Providing spinning reserves (meet sudden demands for power).
- Providing regulation services (reactive power and voltage control, loss compensation and frequency stability).
4.3. Hybrid System with Renewable Energy
5. Comparison of Controllable Load Approaches
| Item | DLC | Interruptible Load | Store battery | V2G | CCHP |
|---|---|---|---|---|---|
| Power | Passive | Passive | Active | Active | Active |
| Store excess energy | No | No | Yes | Yes | Yes |
| Send energy to grid | No | No | Yes | Yes | Yes |
| Peak shaving | Yes | Yes | Yes | Yes | Yes |
| Valley filling | Yes | No | Yes | Yes | Yes |
| Meeting sudden demands | Yes | Yes | Yes | Yes | Yes |
| Voltage &frequency control | Yes | Yes | Yes | Yes | Yes |
| Effectiveness to increase penetration | Good | Kind | Better | Better | Good |
| Controllable loads cost | Low | Low | High | Low | Low |
6. Broad Controllable Loads Management and Effectiveness Analysis
6.1. Loads Characteristics
- Integrating the power. Containing different micro-generators, renewable resources and storage devices.
- Control flexibility. A broad controllable load can be operated connected to the main power network or autonomously, in a controlled and coordinated way.
- Power injected at low voltage, distribution levels.
- Providing ancillary services to the main grid.
- Challenge of managing a large number of complex broad controllable loads.

6.2. Management Approaches and Effectiveness
| Item | Microgrid | VPP | Load aggregator |
|---|---|---|---|
| Minimizing the production cost | Yes [63] | Yes | Yes [55] |
| Reducing the grid peak consumption | Yes [64] | Yes [65,66] | Yes |
| Mitigating fluctuation of the tie-line | Yes [64] | Yes [67] | Yes |
| Congestion management | No | Yes | Yes |
| Increasing the renewable energy penetration | Yes | Yes | Yes [57] |
| Voltage &frequency control | Yes | No | No |
| Market management mode | No | Yes | Yes |
7. Trend Development of Controllable Load Approaches
8. Conclusions
Acknowledgments
Author Contributions
Conflicts of Interest
References
- Graditi, G.; Di Silvestre, M.L.; Gallea, R.; Riva Sanseverino, E. Heuristic-based shiftable loads optimal management in smart micro-grids. IEEE Trans. Ind. Inform. 2015, 11, 271–280. [Google Scholar]
- Asano, H.; Takahashi, M.; Ymaguchi, N. Market Potential and Development of Automated Demand Response System. In Proceedings of the 2011 IEEE Power and Energy Society General Meeting, San Diego, CA, USA, 24–29 July 2011; pp. 1–4.
- Kinjyo, Y.; Miyagi, M.; Senjyu, T. Decentralized Controllable Loads Control in Small Power System. In Proceedings of the 2012 International Conference on Renewable Energy Research and Applications (ICRERA), Nagasaki, Japan, 11–14 November 2012; pp. 1–6.
- Xing, S. Microgrid emergency control based on the stratified controllable load shedding optimization. In Proceedings of the International Conference on Sustainable Power Generation and Supply (SUPERGEN 2012), Hangzhou, China, 8–9 September 2012; pp. 1–5.
- Chu, C.-M.; Jong, T.-L. A Novel Direct Air-Conditioning Load Control Method. IEEE Trans. Power Syst. 2008, 23, 1356–1363. [Google Scholar]
- Huang, K.-Y.; Huang, Y.-C. Integrating Direct Load Control with Interruptible Load Management to Provide Instantaneous Reserves for Ancillary Services. IEEE Trans. Power Syst. 2004, 19, 1626–1633. [Google Scholar] [CrossRef]
- Salehfar, H.; Patton, A.D. A Production Costing Methodology for Evaluation of Direct Load Control. IEEE Trans. Power Syst. 1991, 6, 278–284. [Google Scholar] [CrossRef]
- Kondoh, J. Direct Load Control for Wind Power Integration. In Proceedings of the IEEE Power and Energy Society General Meeting, San Diego, CA, USA, 24–29 July 2011; pp. 1–8.
- Si, W.; Li, Y. Modeling and Implementation of Incentive Interruptible Load Contracts in Electricity Markets. In Proceedings of the 2010 Asia-Pacific Power and Energy Engineering Conference (APPEEC), Chengdu, China, 28–31 March 2010; pp. 1–5.
- Tang, Y.W.; Zhang, S.H.; Liu, Y.Y. Incentive Payment Design for Interruptible Load Management of Power Systems. In Proceedings of the 2011 International Conference on System Science and Engineering, Macao, China, 8–10 June 2011; pp. 357–360.
- Pan, X.; Li, Y.; Wang, L. Research on Coordinative Optimal Dispatch of Interruptible Load on Multi Time Scale. In Proceedings of the 2012 China International Conference on Electricity Distribution (CICED 2012), Shanghai, China, 10–14 September 2012; pp. 1–5.
- Yu, C.W.; Zhang, S.; Chung, T.S.; Wong, K.P. Modelling and evaluation of interruptible-load programmes in electricity markets. IEE Proc. Gener. Transm. Distrib. 2005, 152, 581–588. [Google Scholar] [CrossRef]
- Graditi, G.; Ippolito, G.M.; Telaretti, E.; Zizzo, G. An Innovative Conversion Device to the Grid Interface of Combined RES-Based Generators and Electric Storage Systems. IEEE Trans. Ind. Electron. 2015, 62, 2540–2550. [Google Scholar] [CrossRef]
- Ferruzzi, G.; Graditi, G.; Rossi, F.; Russo, A. Optimal Operation of a Residential Microgrid: The Role of Demand Side Management. Intell. Ind. Syst. 2015, 1, 61–82. [Google Scholar] [CrossRef]
- Favuzza, S.; Graditi, G.; Ippolito, M.G.; Massaro, F.; Musca, R.; Riva Sanseverino, E.; Zizzo, G. Transition of a distribution system towards an active network. Part I: preliminary design and scenario perspectives. In Proceedings of the IEEE 3rd International Conference on Clean Electrical Power Renewable Energy Resources Impact (ICCEP 2011), Ischia, Italy, 14–16 June 2011; pp. 9–14.
- Cosentino, V.; Favuzza, S.; Graditi, G.; Ippolito, M.G.; Massaro, F.; Riva Sanseverino, E.; Zizzo, G. Transition of a distribution system towards an active network. Part II: Economical analysis of selected scenario. In Proceedings of the IEEE 3rd International Conference on Clean Electrical Power Renewable Energy Resources Impact (ICCEP 2011), Ischia, Italy, 14–16 June 2011; pp. 15–20.
- Yu-jing, Z.; Xin, A.; Xiao, L. The Dispatch Model of Interruptible Load Considering Microgrids. In Proceedings of the Power and Energy Engineering Conference (APPEEC), Shanghai, China, 27–29 March 2012; pp. 1–4.
- Gouveia, C.; Moreira, J.; Moreira, C.L.; Peças Lopes, J.A. Coordinating Storage and Demand Response for Microgrid Emergency Operation. IEEE Trans. Smart Grid 2013, 4, 1898–1908. [Google Scholar] [CrossRef]
- Asimakopoulou, G.E.; Dimeas, A.L.; Hatziargyriou, N.D. Leader-Follower Strategies for Energy Management of Multi-Microgrids. IEEE Trans. Smart Grid 2013, 4, 1909–1916. [Google Scholar] [CrossRef]
- Di Silvestre, M.L.; Graditi, G.; Riva Sanseverino, E. A generalized framework for optimal sizing of Distributed Energy Resources in micro-grids using an Indicator-Based Swarm Approach. IEEE Trans. Ind. Inform. 2014, 10, 152–162. [Google Scholar] [CrossRef]
- Ruiz, N.; Cobelo, I.; Oyarzabal, J. A Direct Load Control Model for Virtual Power Plant Management. IEEE Trans. Power Syst. 2009, 24, 959–966. [Google Scholar] [CrossRef]
- Dusonchet, L.; Ippolito, M.G.; Telaretti, E.; Zizzo, G.; Graditi, G. An optimal operating strategy for combined RES-based generators and electric storage systems for load shifting applications. In Proceedings of the 4th International Conference on Power Engineering, Energy and Electrical Drives (POWERENG 2013), Istanbul, Turkey, 13–17 May 2013; pp. 552–557.
- Koutitas, G.; Tassiulas, L. Periodic Flexible Demand: Optimization and Phase Management in the Smart Grid. IEEE Trans. Smart Grid 2013, 4, 1305–1313. [Google Scholar] [CrossRef]
- Shao, S.; Pipattanasomporn, M.; Rahman, S. Development of Physical-Based Demand Response-Enabled Residential Load Models. IEEE Trans. Power Syst. 2013, 28, 607–614. [Google Scholar] [CrossRef]
- Han, J.; Solanki, S.K.; Solanki, J. Coordinated Predictive Control of a Wind/Battery in Microgrid System. IEEE J. Emerg. Sel. Top. Power Electron. 2013, 1, 296–305. [Google Scholar] [CrossRef]
- Anbarasi Jebaselvi, G.D.; Paramasivam, S. Analysis on renewable energy systems. Renew. Sustain. Energy Rev. 2013, 28, 625–634. [Google Scholar] [CrossRef]
- Malík, O.; Havel, P. Active Demand-Side Management System to Facilitate Integration of RES in Low-Voltage Distribution Networks. IEEE Trans. Sustain. Energy 2014, 5, 673–681. [Google Scholar] [CrossRef]
- Vivekananthan, C.; Mishra, Y.; Ledwich, G.; Li, F. Demand Response for Residential Appliances via Customer Reward Scheme. IEEE Trans. Smart Grid 2014, 5, 809–820. [Google Scholar] [CrossRef]
- Lu, N.; Zhang, Y. Design Considerations of a Centralized Load Controller Using Thermo statically Controlled Appliances for Continuous Regulation Reserves. IEEE Trans. Smart Grid 2013, 4, 914–921. [Google Scholar] [CrossRef]
- Zhang, Y.; Lu, N. Parameter Selection for a Centralized Thermostatically Controlled Appliances Load Controller Used for Intra-Hour Load Balancing. IEEE Trans. Smart Grid 2013, 4, 2100–2108. [Google Scholar] [CrossRef]
- Salinas, S.; Li, M.; Li, P.; Fu, Y. Dynamic Energy Management for the Smart Grid with Distributed Energy Resources. IEEE Trans. Smart Grid 2013, 4, 2139–2151. [Google Scholar] [CrossRef]
- Leterme, W.; Ruelens, F.; Belmans, R. A Flexible Stochastic Optimization Method for Wind Power Balancing with PHEVs. IEEE Trans. Smart Grid 2014, 5, 1238–1245. [Google Scholar] [CrossRef]
- Zakariazadeh, A.; Alinezhad, L.; Jadid, S. Optimum Simultaneous Clearing of Energy and Spinning Reserve Markets with High Penetration of Wind Power. In Proceedings of the Power and Energy Engineering Conference (APPEEC), Chengdu, China, 28–31 March 2010; pp. 1–4.
- Hsu, Y.Y.; Su, C.C. Dispatch of direct load control using dynamic programming. IEEE Trans. Power Syst. 1991, 6, 1056–1061. [Google Scholar]
- Chen, J.; Lee, F.N.; Breihpol, A.M.; Adapa, R. Scheduling direct load control to minimize system operational cost. IEEE Trans. Power Syst. 1995, 10, 1994–2001. [Google Scholar] [CrossRef]
- Lee, T.F.; Wu, H.Y.; Hsaio, Y.C.; Chao, P.J.; Fang, F.M.; Cho, M.Y. Relaxed dynamic programming for constrained economic direct load controls scheduling. In Proceedings of the International Conference on Intelligent Systems Applications to Power Systems, Niigata, Japan, 5–8 November 2007.
- Ramanathan, B.; Vittal, V. A Framework for Evaluation of Advanced Direct Load Control with Minimum Disruption. IEEE Trans. Power Syst. 2008, 23, 1681–1688. [Google Scholar] [CrossRef]
- Tanaka, K.; Uchida, K.; Ogimi, K.; Goya, T.; Yona, A.; Senjyu, T.; Funabashi, T.; Kim, C.-H. Optimal Operation by Controllable Loads Based on Smart Grid Topology Considering Insolation Forecasted Error. IEEE Trans. Smart Grid 2011, 2, 438–444. [Google Scholar] [CrossRef]
- Arabali, A.; Ghofrani, M.; Etezadi-Amoli, M.; Fadali, M.S.; Baghzouz, Y. Genetic-Algorithm-Based Optimization Approach for Energy Management. IEEE Trans. Power Deliv. 2013, 28, 162–170. [Google Scholar] [CrossRef]
- Caprino, D.; Della Vedova, M.L.; Facchinetti, T. Peak shaving through real-time scheduling of household appliances. Energy Build. 2014, 75, 133–148. [Google Scholar] [CrossRef]
- Sullivan, M.; Bode, J.; Kellow, B.; Woehleke, S.; Eto, J. Using Residential AC Load Control in Grid Operations: PG & E’s Ancillary Service Pilot. IEEE Trans. Smart Grid 2013, 4, 1162–1170. [Google Scholar]
- Koohi-Kamali, S.; Tyagi, V.V.; Rahim, N.A.; Panwar, N.L.; Mokhlis, H. Emergence of energy storage technologies as the solution for reliable operation of smart power systems: A review. Renew. Sustain. Energy Rev. 2013, 25, 135–165. [Google Scholar] [CrossRef]
- Wang, Y.; Lin, X.; Pedram, M. Adaptive Control for Energy Storage Systems in Households with Photovoltaic Modules. IEEE Trans. Smart Grid 2014, 5, 992–1001. [Google Scholar] [CrossRef]
- Tasdighi, M.; Ghasemi, H.; Rahimi-Kian, A. Residential Microgrid Scheduling Based on Smart Meters Data and Temperature Dependent Thermal Load Modeling. IEEE Trans. Smart Grid 2014, 5, 349–357. [Google Scholar] [CrossRef]
- Masuta, T.; Yokoyama, A.; Tada, Y. System Frequency Control by Heat Pump Water Heaters (HPWHs) on Customer Side Based on Statistical HPWH Model in Power system with a Large Penetration of Renewable Energy Sources. In Proceedings of the 2010 International Conference on Power System Technology, Hangzhou, China, 24–28 October 2010; pp. 1–7.
- Masuta, T.; Gunjikake, Y.; Yokoyama, A.; Tada, Y. System Frequency Control by Heat Pump Water Heaters Considering Customers’ Convenience in a Power System with a Large Penetration of Renewable Energy Sources. In Proceedings of the 2010 International Conference on Power System Technology (POWERCON), Hangzhou, China, 24–28 October 2010; pp. 1–7.
- Mathiesen, B.V.; Aalborg; Lund, H. Fuel-efficiency of hydrogen and heat storage technologies for integration of fluctuating renewable energy sources. In Proceedings of the 2005 IEEE Russia Power Tech, St. Petersburg, Russia, 27–30 June 2005; pp. 1–7.
- Ummels, B.C.; Pelgrum, E.; Kling, W.L. Integration of large-scale wind power and use of energy storage in the netherlands’ electricity supply. IET Renew. Power Gener. 2008, 2, 34–46. [Google Scholar] [CrossRef]
- Daneshi, H.; Srivastava, A.K. Impact of Battery Energy Storage on Power System with High Wind Penetration. In Proceedings of the 2012 IEEE PES Transmission and Distribution Conference and Exposition (T & D), Orlando, FL, USA, 7–10 May 2012; pp. 1–8.
- Etinski, M.; Schulke, A. Optimal hybrid energy storage for wind energy integration. In Proceedings of the 2013 IEEE International Conference on Industrial Technology (ICIT), Cape Town, South Africa, 25–28 February 2013; pp. 1769–1774.
- Amano, H.; Ohshiro, Y.; Kawakami, T.; Inoue, T. Utilization of Battery Energy Storage System for Load Frequency Control toward Large-Scale Renewable Energy Penetration. In Proceedings of the 2012 3rd IEEE PES International Conference and Exhibition on Innovative Smart Grid Technologies (ISGT Europe), Berlin, Germany, 14–17 October 2012; pp. 1–7.
- Kempton, W.; Letendre, S.E. Electric Vehicles as New Power Source for Electric Utilities. Transp. Res. D Transport Environ. 1997, 2, 157–175. [Google Scholar] [CrossRef]
- Chukwu, U.C.; Mahajan, S.M. V2G Electric Power Capacity Estimation and Ancillary Service Market Evaluation. In Proceedings of the Power and Energy Society General Meeting, San Diego, CA, USA, 24–29 July 2011; pp. 1–8.
- Han, S.; Han, S.; Sezaki, K. A New Reliability Evaluation under High Penetration of Wind Power with V2G support. In Proceedings of the Power and Energy Society General Meeting, San Diego, CA, USA, 22–26 July 2012; pp. 1–8.
- Ghanbarzadeh, T.; Baboli, P.T.; Rostami, M. Wind Farm Power Management by High Penetration of PHEV. In Proceedings of the Power and Energy Society General Meeting, San Diego, CA, USA, 24–29 July 2011; pp. 1–5.
- Alotto, P.; Guarnieri, M.; Moro, F. Redox Flow Batteries for the Storage of Renewable Energy: A review. Renew. Sustain. Energy Rev. 2014, 29, 325–335. [Google Scholar]
- Ng, S.K.K.; Zhong, J. Smart Dispatch of Controllable Loads with High Penetration of Renewables. In Proceedings of the 2012 IEEE PES Transmission and Distribution Conference and Exposition (T & D), Orlando, FL, USA, 7–10 May 2012; pp. 1–6.
- Kanchev, H.; Di, L.; Colas, F.; Lazarov, V.; Francois, B. Energy Management and Operational Planning of a Microgrid With a PV-Based Active Generator for Smart Grid Applications. IEEE Trans. Ind. Electron. 2011, 58, 4583–4592. [Google Scholar] [CrossRef]
- Giuntoli, M.; Poli, D. Optimized Thermal and Electrical Scheduling of a Large Scale Virtual Power Plant in the Presence of Energy Storages. IEEE Trans. Smart Grid 2013, 4, 942–955. [Google Scholar] [CrossRef]
- Jiang, Q.; Xue, M.; Geng, G. Energy Management of Microgrid in Grid-Connected and Stand-Alone Modes. IEEE Trans. Power Syst. 2013, 28, 3380–3389. [Google Scholar] [CrossRef]
- Xin, H.; Gan, D.; Li, N.; Li, H.; Dai, C. Virtual power plant-based distributed control strategy for multiple distributed generators. IET Control Theory Appl. 2013, 7, 90–98. [Google Scholar] [CrossRef]
- Mancarella, P.; Chicco, G. Real-Time Demand Response from Energy Shifting in Distributed Multi-Generation. IEEE Trans. Smart Grid 2013, 4, 1928–1938. [Google Scholar] [CrossRef]
- Hooshmand, A.; Asghari, B.; Sharma, R.K. Experimental Demonstration of a Tiered Power Management System for Economic Operation of Grid-Tied Microgrids. IEEE Trans. Sustain. Energy 2014, 5, 1319–1327. [Google Scholar] [CrossRef]
- Wang, B.; Sechilariu, M.; Locment, F. Intelligent DC Microgrid with Smart Grid Communications: Control Strategy Consideration and Design. IEEE Trans. Smart Grid 2012, 3, 2148–2156. [Google Scholar] [CrossRef]
- Roossien, B.; Hommelberg, M.; Warmer, C.; Kok, K.; Turkstra, J.-W. Virtual power plant field experiment using 10 micro-CHP units at consumer premises. In Proceedings of the IET-CIRED. CIRED Seminar SmartGrids for Distribution, 2008, Frankfurt, Germany, 23–24 June 2008; pp. 1–4.
- Rideout, B.; Sahin, T.; Shereck, D. Implementation of a Virtual Power Plant: The Integrated Load Management System. In Proceedings of the 2014 2nd International Conference on Systems and Informatics (ICSAI), Shanghai, China, 15–17 November 2014; pp. 192–196.
- El Bakari, K.; Kling, W.L. Development and Operation of Virtual Power Plant System. In Proceedings of the 2011 2nd IEEE PES International Conference and Exhibition on Innovative Smart Grid Technologies (ISGT Europe), Manchester, UK, 5–7 December 2011; pp. 1–5.
- Mohammadi, J.; Rahimi-Kian, A.; Ghazizadeh, M.S. Joint Operation of Wind Power and Flexible Load as Virtual Power Plant. In Proceedings of the 2011 10th International Conference on Environment and Electrical Engineering (EEEIC), Roma Italy, 8–11 May 2011; pp. 1–4.
- Nottrott, A.; Kleissl, J.; Washom, B. Energy dispatch schedule optimization and cost benefit analysis for grid-connected, photovoltaic-battery storage systems. Renew. Energy 2013, 55, 230–240. [Google Scholar] [CrossRef]
- Samadi, P.; Mohsenian-Rad, H.; Wong, V.W.S.; Schober, R. Tackling the Load Uncertainty Challenges for Energy Consumption Scheduling in Smart Grid. IEEE Trans. Smart Grid 2013, 4, 1007–1016. [Google Scholar] [CrossRef]
- Galus Matthias, D.; Koch, S.; Andersson, G. Provision of Load Frequency Control by PHEVs, Controllable Loads, and a Cogeneration Unit. IEEE Trans. Ind. Electron. 2011, 58, 4568–4582. [Google Scholar] [CrossRef]
- Yu, R.; Yang, W.; Rahardja, S. A Statistical Demand-Price Model with Its Application in Optimal Real-Time Price. IEEE Trans. Smart Grid 2012, 3, 1734–1742. [Google Scholar] [CrossRef]
- Baboli, P.T.; Eghbal, M.; Moghaddam, M.P. Customer Behavior Based Demand Response Model. In Proceedings of the IEEE Power and Energy Society General Meeting, San Diego, CA, USA, 22–26 July 2012; pp. 1–7.
© 2015 by the authors; licensee MDPI, Basel, Switzerland. This article is an open access article distributed under the terms and conditions of the Creative Commons Attribution license (http://creativecommons.org/licenses/by/4.0/).
Share and Cite
Shen, J.; Jiang, C.; Li, B. Controllable Load Management Approaches in Smart Grids. Energies 2015, 8, 11187-11202. https://doi.org/10.3390/en81011187
Shen J, Jiang C, Li B. Controllable Load Management Approaches in Smart Grids. Energies. 2015; 8(10):11187-11202. https://doi.org/10.3390/en81011187
Chicago/Turabian StyleShen, Jingshuang, Chuanwen Jiang, and Bosong Li. 2015. "Controllable Load Management Approaches in Smart Grids" Energies 8, no. 10: 11187-11202. https://doi.org/10.3390/en81011187
APA StyleShen, J., Jiang, C., & Li, B. (2015). Controllable Load Management Approaches in Smart Grids. Energies, 8(10), 11187-11202. https://doi.org/10.3390/en81011187
